面试官竟然问我怎么实现分布式锁?幸亏我总结了全套八股文

478 阅读8分钟

面试开始, 直入正题。

面试官: 你有没有参与过秒杀系统的设计?

我: 没有,我平时都是开发后台管理系统、OA办公系统、内部管理系统,从来没有开发过秒杀系统。

面试官: 嗯...,小伙子很实诚。今天就先到这里吧,后面有消息会主动联系你。

后面还可能有消息吗?你们啥时候主动联系过我?
实话实说的被拒,八股文背的溜反而被录取。
好吧,等我看看一灯怎么总结的秒杀系统的八股文。

我: 参与过秒杀系统,并独立负责过秒杀系统的架构设计(【狗头】是的,都是我设计的)。

面试官: 这样才对,这样我才能接着往下问。你在设计秒杀系统的时候,怎么防止商品超卖?比如活动中只有一台iPhone,最终卖出100台,肯定不行,平台要亏钱。

我: 肯定要加锁,不过由于秒杀系统请求量较大,一般使用分布式集群。而Java自带Synchronized、ReentrantLock锁只能用在单机系统中,这时候就需要用到分布式锁。

面试官: 你提到分布式锁,分布式锁都有哪些作用?

八股文这就开始了。

我:我觉得分布式锁主要有两个作用:

保证数据的正确性: 比如:秒杀的时候防止商品超卖,表单重复提交,接口幂等性。

避免数据重复处理: 比如:调度任务在多台机器重复执行,缓存过期所有请求都去加载数据库。

总结八股文,还得是一灯。

面试官: 小伙子总结的挺全,你知道设计一个分布式锁,要具有哪些特性?

我: 我觉得分布式锁要具有以下这些特性:

互斥:同一时刻只能有一个线程获得锁。
可重入:当一个线程获取锁后,还可以再次获取这个锁,避免死锁发生。
高可用:当小部分节点挂掉后,仍然能够对外提供服务。
高性能:要做到高并发、低延迟。
支持阻塞和非阻塞:Synchronized是阻塞的,ReentrantLock.tryLock()就是非阻塞的
支持公平锁和非公平锁:Synchronized是非公平锁,ReentrantLock(boolean fair)可以创建公平锁

面试官: 小伙子,有点东西。你是怎么设计一个分布式锁?

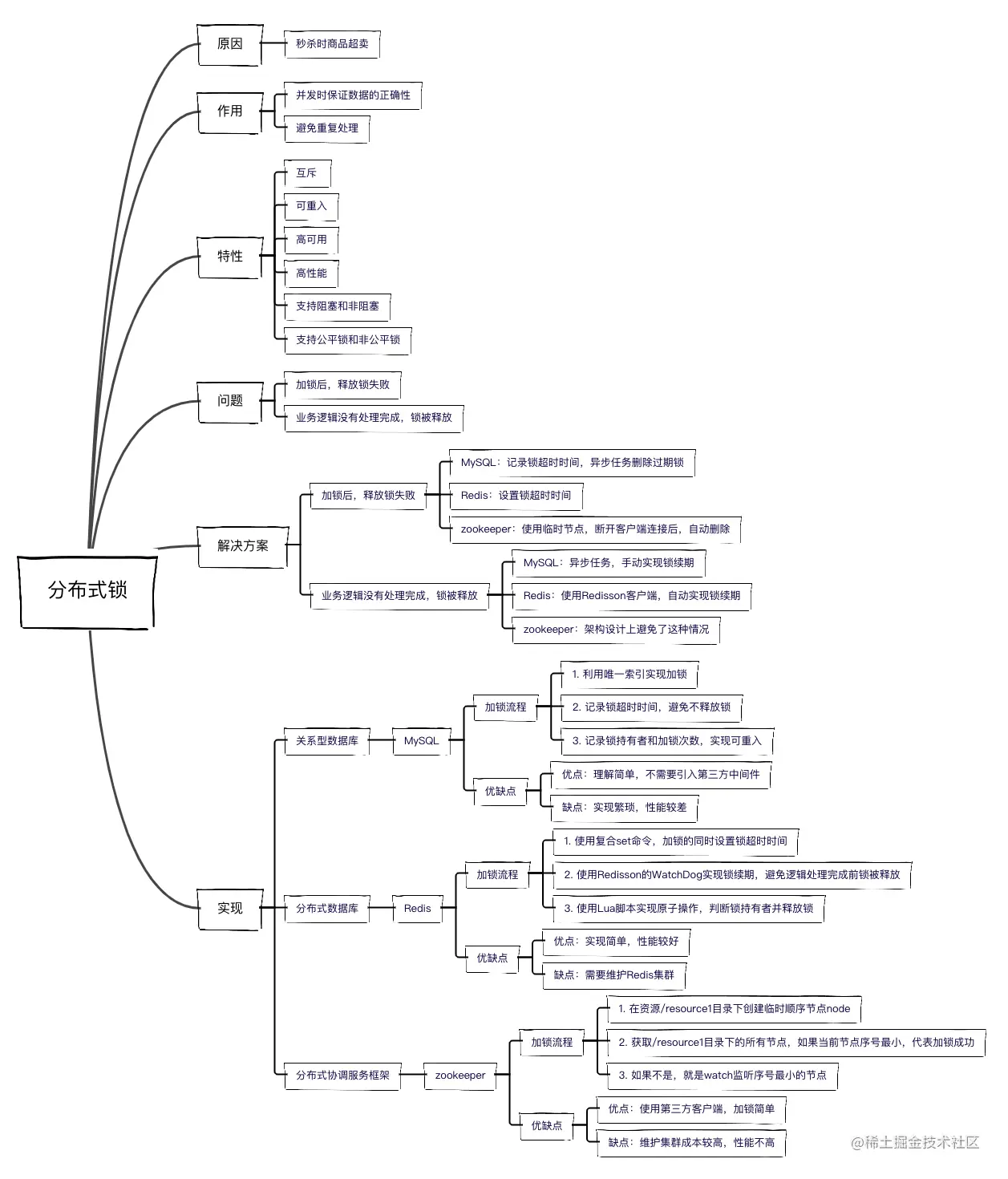
我: 有几种常用的工具都可以实现分布式锁。 比如:关系型数据库(例如:MySQL)、分布式数据库(例如:Redis)、分布式协调服务框架(例如:zookeeper)

使用MySQL实现分布式锁比较简单,建一张表:

CREATE TABLE `distributed_lock` (
  `id` bigint unsigned NOT NULL AUTO_INCREMENT COMMENT '主键ID',
  `resource_name` varchar(200) NOT NULL DEFAULT '' COMMENT '资源名称(唯一索引)',
  PRIMARY KEY (`id`),
  UNIQUE KEY `uk_resource_name` (`resource_name`)
) ENGINE=InnoDB DEFAULT CHARSET=utf8 COMMENT='分布式锁';

获取锁的时候,就插入一条记录。插入成功就代表获取到锁,插入失败就代表获取锁失败。

INSERT INTO distributed_lock (`resource_name`) VALUES ('资源1');

释放锁的时候,就删除这条记录。

DELETE FROM distributed_lock WHERE resource_name = '资源1';

实现比较简单,不过还不能用于实际生产中,有几个问题没有解决:

  1. 这把锁不支持阻塞,insert失败立即就返回了。当然可以用while循环直到插入成功,不过自旋也会占用CPU。
  2. 这把锁不是可重入的,已经获取到锁的线程再次插入也会失败,我们可以增加两列,一列记录获取到锁的节点和线程,另一列记录加锁次数。获取锁,次数加一,释放锁,次数减一,次数为零就删除这把锁。
  3. 这把锁没有过期时间,如果业务处理失败或者机器宕机,导致没有释放锁,锁就会一直存在,其他线程也无法获取到锁。我们可以增加一列锁过期时间,再启动一个异步任务扫描过期时间大于当前时间的锁就删除。

就是这么麻烦,我们看一下优化之后的锁变成什么样了:

CREATE TABLE `distributed_lock` (
  `id` bigint unsigned NOT NULL AUTO_INCREMENT COMMENT '主键ID',
  `resource_name` varchar(200) NOT NULL DEFAULT '' COMMENT '资源名称(唯一索引)',
  `owner` varchar(200) NOT NULL DEFAULT '' COMMENT '锁持有者(机器码+线程名称)',
  `lock_count` int NOT NULL DEFAULT '0' COMMENT '加锁次数',
  `expire_time` datetime NOT NULL DEFAULT CURRENT_TIMESTAMP COMMENT '锁过期时间',
  PRIMARY KEY (`id`),
  UNIQUE KEY `uk_resource_name` (`resource_name`)
) ENGINE=InnoDB DEFAULT CHARSET=utf8 COMMENT='分布式锁';

这下应该完美了吧?不行,还有个问题:

业务逻辑没处理完,锁过期了怎么办?

假如我们设置锁过期时间是6秒,正常情况下业务逻辑可以在6秒内处理完成,但是当JVM发生FullGC或者调用第三方服务出现网络延迟,业务逻辑还没处理完,锁已经过期,被删掉,然后被其他线程获取到锁,岂不是要出问题?

这就引入了另一个知识点“锁续期”:

获取锁的同时,启动一个异步任务,每当业务执行到三分之一时间,也就是6秒中的第2秒的时候,就自动延长锁过期时间,继续延长到6秒,这样就能保证业务逻辑处理完成之前锁不会过期。

面试官: 小伙子,分布式锁算是让你玩明白了。我还想继续问,生产中一般很少用MySQL做分布式锁,因为MySQL并发性能跟不上。刚才提到Redis也可以实现分布式锁,你知道该怎么实现吗?

我当然知道,八股文就要背全套。

我: 使用Redis实现分布式锁,跟使用MySQL类似,也需要解决实现过程中遇到的各种问题,不过解决方案稍有不同。

最简单的获取锁方式:

// 1. 获取锁
redis.setnx('resource_name1', 'owner1')
// 2. 释放锁
redis.del('resource_name1')

当“resource_name1”不存在时,set成功,也就是获取锁成功。

不过还需要加上过期时间,防止没有释放锁。

// 1. 获取锁
redis.setnx('resource_name1', 'owner1')
// 2. 增加锁过期时间
redis.exprire('resource_name1', 6, TimeUnit.SECONDS)

又引入新问题了,两条命令不是原子的,可能获取锁之后还没来得及设置过期时间就宕机了,这该怎么办?

好办,在Redis 2.6.12之后,提供一条复合命令:

redis.set('resource_name1', 'owner1',"NX" "EX", 6)

还有一个问题,释放锁的时候,并没有判断锁的持有者,有可能把其他线程持有的锁给释放了,这可不行,可以这样做:

// 释放锁
if ('owner1'.equals(redis.get('resource_name1'))){
	redis.del('resource_name1')
}

这样行不行呢?还不行,因为get和del两条命令不是原子操作,需要引入Lua脚本把两条命令打包成一条发给Redis执行:

String script = "if redis.call('get', KEYS[1]) == ARGV[1] then return redis.call('del', KEYS[1]) else return 0 end";
redis.eval(script, Collections.singletonList('resource_name1'), Collections.singletonList('owner1'))

这样总行了吧?还不行,还有个“锁续期”的问题没有解决。

更简单了,Redis客户端Redisson已经帮我们实现续期的功能,叫“WatchDog”(看门狗),在我们调用lock自动唤醒“看门狗”。

面试官: 小伙子,你可真行啊。你再讲一下使用zookeeper怎么实现分布式锁?

我: zookeeper采用树形节点,类似Linux目录文件结构,同一目录下的节点名称不能重复。

image-20220127210724326.png

节点有分为四种类型:

持久节点: 一旦创建,永久存储在服务器上,除非手动删除。
临时节点: 生命周期与客户端绑定,客户端断开连接,节点就被自动删除。
持久顺序节点: 特性同持久节点,只是在节点名称后面追加自增有序数字。
临时顺序节点: 特性同临时节点,只是在节点名称后面追加自增有序数字。

zookeeper还有个监听-通知机制,客户端可以在资源节点上创建watch事件。当节点发生变化,会通知客户端,客户端可以根据变化做相应的业务处理。

我们可以利用临时顺序节点的特性创建分布式锁,分以下三步:

  1. 在资源/resource1目录下创建临时顺序节点node
  2. 获取/resource1目录下的所有节点,如果当前节点序号最小,代表加锁成功
  3. 如果不是,就是watch监听序号最小的节点

实现逻辑很简单,我们来分析一下zookeeper实现分布式锁的优点:

  1. 由于创建的临时节点,断开连接后自动删除,所以无需设置锁超时时间,也就不用考虑不释放和锁续期
  2. 由于节点上存储的创建人信息,锁也就支持可重入
  3. 由于可以监听节点,也就实现了可阻塞

面试官: 小伙子,升级加薪的机会就是留给你这样的人。薪资double,明天就来上班吧。

总结:

关于分布式锁的所有知识点,虽然很多,但都已经总结在这张图上了,欢迎点赞收藏转发评论。

分布式锁.png