近期不断面试中,面试官都会提一些关于Vue相关的源码和“全家桶”之类的问题。那么针对这些提问,我们应该如何更好应答呢?在这里我把对Vue的理解整理出来供大家来参考。
1.Vue是什么?
Vue是一套构建用户界面的渐进式框架,也是一个非常典型的 MVVM 的程序结构(model-view-viewmodel)。
官方用语:
Vue (读音 /vjuː/,类似于 view) 是一套用于构建用户界面的渐进式框架。与其它大型框架不同的是,Vue 被设计为可以自底向上逐层应用。Vue 的核心库只关注视图层,不仅易于上手,还便于与第三方库或既有项目整合。另一方面,当与现代化的工具链以及各种支持类库结合使用时,Vue 也完全能够为复杂的单页应用提供驱动。
2.vue既然是MVVM结构比MVC好在哪里?
MVC模式是MVVM模式的基础,这两种模式更像是MVC模式的优化改良版,他们两个的MV即Model,view相同,不同的是MV之间的纽带部分。
☞什么是MVC?

如果前端没有框架,只使用原生的html+js,MVC模式可以这样理解。将html看成view;js看成controller,负责处理用户与应用的交互,响应对view的操作(对事件的监听),调用Model对数据进行操作,完成model与view的同步(根据model的改变,通过选择器对view进行操作);将js的ajax当做Model,也就是数据层,通过ajax从服务器获取数据。
☞什么是MVVM?

MVVM与MVC两者之间最大的区别就是:MVVM实现了对View和Model的自动同步,也就是当Model的属性改变时,我们不用再自己手动操作Dom元素来改变View的变化,而是改变其属性后,该属性对应的View层数据会自动改变。 以Vue为例:
<div id="vueDemo">
<p>{{ title }}</p>
<button v-on:click="clickEvent">hello word</button>
</div>
var vueDemo = new Vue({
el: '#vueDemo',
data: {
title: 'Hello Vue!'
},
methods: {
clickEvent: function () {
this.title = "hello word!"
}
}
})
这里的html => View层,可以看到这里的View通过模板语法来声明式的将数据渲染进DOM元素,当ViewModel对Model进行更新时,通过数据绑定更新到View。
Vue实例中的data相当于Model层,而ViewModel层的核心是Vue中的双向数据绑定,当Model发生变化时View也可以跟着实时更新,同理,View变化也能让Model发生变化。
总的看来,MVVM比MVC精简很多,不仅简化了业务与界面的依赖,还解决了数据频繁更新的问题,不用再用选择器操作DOM元素。因为在MVVM中,View不知道Model的存在,Model和ViewModel也观察不到View,这种低耦合模式提高代码的可重用性。
3.Vue响应式原理是什么?
Vue是基于 Object.defineProperty 来实现数据响应的,而 Object.defineProperty 是 ES5 中一个无法 shim 的特性,不支持IE8以下版本的浏览器。Vue通过Object.defineProperty的 getter/setter 方法对收集的依赖项进行监听,在属性被访问和修改时通知变化,进而更新视图数据; 受现代JavaScript 的限制 (以及废弃 Object.observe),Vue不能检测到对象属性的添加或删除。由于 Vue 会在初始化实例时对属性执行 getter/setter 转化过程,所以属性必须在 data 对象上存在才能让Vue转换它,这样才能让它是响应的。

先简介一下,后面的文章会具体的写到:
Observer类
主要用于给Vue的数据defineProperty增加getter/setter方法,并且在getter/setter中收集依赖或者发送通知进行更新。
Watcher类
用于观察数据(或者表达式)变化然后执行回调函数(其中也有收集依赖的过程),主要用于$watch API和指令上。
Dep类(Dependence依赖的缩写)
就是一个可观察对象,可以有不同指令订阅它(它是多播的)
观察者模式,跟发布/订阅模式有点像,但是其实略有不同。
发布/订阅模式是由统一的事件分发调度中心,on则往中心中数组加事件(订阅),emit则从中心中数组取出事件(发布),发布和订阅以及发布后调度订阅者的操作都是由中心统一完成。
但是观察者模式则没有这样的中心,观察者模式中包含observer观察者和subject主题对象。observer需要观察subject时,需要先到subject里进行注册subject对象持有observer对象的集合句柄,当subject对象的内部状态发生变化的时候,就会把这个变化通知所有的观察者。
4.Vue源码有过了解吗?
之前对Vue源码也是有点小小的研究,只不过没有很体系的记录,现在有点时间,那就做一次基础的总结吧。一方面要克服自己的惰性,另一方面也蛮想重新温故一遍。哈哈~~ 我们先来看一下Vue源码的目录结构吧:

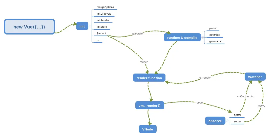
我们可以先看一下概览:

我会同时更新在github上,你要是喜欢可以给个star,先谢谢啦~
4.浅析Vue源码(四)—— $mount中template的编译--parse
5.浅析Vue源码(五)—— $mount中template的编译--optimize