浅析Vue源码(九)——VirtualDOM与path

4,713 阅读16分钟

今天来讲讲VirtualDom与path之间到底存在什么关系?

VNode (VirtualDom)

在未出现双向绑定之前,我们需要在各个触发事件方法中直接操作DOM节点来达到修改相应视图的目的。但是当应用一大就会变得难以维护,reflow(回流)很影响性能的。

因此就有人提出来,那我们是不是可以把真实DOM树抽象成一棵以JavaScript对象构成的抽象树,在修改抽象树数据后将抽象树转化成真实DOM重绘到页面上呢?于是虚拟DOM出现了,它是真实DOM的一层抽象,用属性描述真实DOM的各个特性。当它发生变化的时候,就会去修改视图。

可以想象,如果用最简单粗暴的方法将整个DOM结构用innerHTML修改到页面上,那么这样进行重绘整个视图层是相当消耗性能的,那是不是可以考虑每次只更新它修改的部分呢?所以Vue.js将DOM抽象成一个以JavaScript对象为节点的虚拟DOM树,以VNode节点模拟真实DOM,可以对这颗抽象树进行创建节点、删除节点以及修改节点等操作,在这过程中都不需要操作真实DOM,只需要操作JavaScript对象后只对差异修改,相对于整块的innerHTML的粗暴式修改,大大提升了性能。修改以后经过diff算法得出一些需要修改的最小单位,再将这些小单位的视图进行更新。这样做减少了很多不需要的DOM操作,大大提高了性能。

Vue就使用了这样的抽象节点VNode,它是对真实DOM的一层抽象,而不依赖某个平台,它可以是浏览器平台,也可以是weex,甚至是node平台也可以对这样一棵抽象DOM树进行创建删除修改等操作,这也为前后端同构提供了可能。

具体VNode的细节可以看浅析Vue源码(七)——render到VNode的生成

如何修改视图呢?

前文已经介绍了Vue是通过数据绑定来修改视图的,当某个数据被修改的时候,set方法会让闭包中的Dep调用notify通知所有订阅者Watcher,Watcher通过get方法执行vm._update(vm._render(), hydrating)。

Vue.prototype._update = function (vnode: VNode, hydrating?: boolean) {
    const vm: Component = this
    /*如果已经该组件已经挂载过了则代表进入这个步骤是个更新的过程,触发beforeUpdate钩子*/
    if (vm._isMounted) {
      callHook(vm, 'beforeUpdate')
    }
    const prevEl = vm.$el
    const prevVnode = vm._vnode
    const prevActiveInstance = activeInstance
    activeInstance = vm
    vm._vnode = vnode
    // Vue.prototype.__patch__ is injected in entry points
    // based on the rendering backend used.
    /*基于后端渲染Vue.prototype.__patch__被用来作为一个入口*/
    if (!prevVnode) {
      // initial render
      vm.$el = vm.__patch__(
        vm.$el, vnode, hydrating, false /* removeOnly */,
        vm.$options._parentElm,
        vm.$options._refElm
      )
    } else {
      // updates
      vm.$el = vm.__patch__(prevVnode, vnode)
    }
    activeInstance = prevActiveInstance
    // update __vue__ reference
    /*更新新的实例对象的__vue__*/
    if (prevEl) {
      prevEl.__vue__ = null
    }
    if (vm.$el) {
      vm.$el.__vue__ = vm
    }
    // if parent is an HOC, update its $el as well
    if (vm.$vnode && vm.$parent && vm.$vnode === vm.$parent._vnode) {
      vm.$parent.$el = vm.$el
    }
    // updated hook is called by the scheduler to ensure that children are
    // updated in a parent's updated hook.
  }

update方法的第一个参数是一个VNode对象,在内部会将该VNode对象与之前旧的VNode对象进行__patch_。

那究竟什么是path?

path

patch将新老VNode节点进行比对,然后将根据两者的比较结果进行最小单位地修改视图,而不是将整个视图根据新的VNode重绘。patch的核心在于diff算法,这套算法可以高效地比较virtual DOM的变更,得出变化以修改视图。

那么patch如何工作的呢?

首先说一下patch的核心diff算法,diff算法是通过同层的树节点进行比较而非对树进行逐层搜索遍历的方式,所以时间复杂度只有O(n),是一种相当高效的算法。

这两张图代表旧的VNode与新VNode进行patch的过程,他们只是在同层级的VNode之间进行比较得到变化(第二张图中相同颜色的方块代表互相进行比较的VNode节点),然后修改变化的视图,所以十分高效。

通过前面的介绍,我们知道需要将VNode转换成真实的DOMe节点,需要通过patch函数来实现:

vm.$el = vm.__patch__(prevVnode, vnode)

而__patch__是在platforms/web/runtime/index.js中定义的:

// install platform patch function
Vue.prototype.__patch__ = inBrowser ? patch : noop

这里主要是为了判断当前环境是否是在浏览器环境中,也就是是否存在Window对象。这里也是为了做跨平台的处理,如果是在server render环境,那么patch就是一个空操作。 那接下来我们来看看path源码(src/core/vdom/patch.js)。

/*createPatchFunction的返回值,一个patch函数*/
return function patch (oldVnode, vnode, hydrating, removeOnly) {
/*vnode不存在则直接调用销毁钩子*/
    if (isUndef(vnode)) {
      if (isDef(oldVnode)) invokeDestroyHook(oldVnode)
      return
    }

    let isInitialPatch = false
    const insertedVnodeQueue = []

    if (isUndef(oldVnode)) {
      // empty mount (likely as component), create new root element
      /*oldVnode未定义的时候,其实也就是root节点,创建一个新的节点*/
      isInitialPatch = true
      createElm(vnode, insertedVnodeQueue)
    } else {
    /*标记旧的VNode是否有nodeType*/
      const isRealElement = isDef(oldVnode.nodeType)
      if (!isRealElement && sameVnode(oldVnode, vnode)) {
        // patch existing root node
        /*是同一个节点的时候直接修改现有的节点*/
        patchVnode(oldVnode, vnode, insertedVnodeQueue, removeOnly)
      } else {
        if (isRealElement) {
          // mounting to a real element
          // check if this is server-rendered content and if we can perform
          // a successful hydration.
          if (oldVnode.nodeType === 1 && oldVnode.hasAttribute(SSR_ATTR)) {
          /*当旧的VNode是服务端渲染的元素,hydrating记为true*/
            oldVnode.removeAttribute(SSR_ATTR)
            hydrating = true
          }
          if (isTrue(hydrating)) {
          /*需要合并到真实DOM上*/
            if (hydrate(oldVnode, vnode, insertedVnodeQueue)) {
             /*调用insert钩子*/
              invokeInsertHook(vnode, insertedVnodeQueue, true)
              return oldVnode
            } else if (process.env.NODE_ENV !== 'production') {
              warn(
                'The client-side rendered virtual DOM tree is not matching ' +
                'server-rendered content. This is likely caused by incorrect ' +
                'HTML markup, for example nesting block-level elements inside ' +
                '<p>, or missing <tbody>. Bailing hydration and performing ' +
                'full client-side render.'
              )
            }
          }
          // either not server-rendered, or hydration failed.
          // create an empty node and replace it
           /*如果不是服务端渲染或者合并到真实DOM失败,则创建一个空的VNode节点替换它*/
          oldVnode = emptyNodeAt(oldVnode)
        }

        // replacing existing element
        /*取代现有元素*/
        const oldElm = oldVnode.elm
        const parentElm = nodeOps.parentNode(oldElm)

        // create new node
        createElm(
          vnode,
          insertedVnodeQueue,
          // extremely rare edge case: do not insert if old element is in a
          // leaving transition. Only happens when combining transition +
          // keep-alive + HOCs. (#4590)
          oldElm._leaveCb ? null : parentElm,
          nodeOps.nextSibling(oldElm)
        )

        // update parent placeholder node element, recursively
        if (isDef(vnode.parent)) {
        /*组件根节点被替换,遍历更新父节点element*/
          let ancestor = vnode.parent
          const patchable = isPatchable(vnode)
          while (ancestor) {
            for (let i = 0; i < cbs.destroy.length; ++i) {
              cbs.destroy[i](ancestor)
            }
            ancestor.elm = vnode.elm
            if (patchable) {
            /*调用create回调*/
              for (let i = 0; i < cbs.create.length; ++i) {
                cbs.create[i](emptyNode, ancestor)
              }
              // #6513
              // invoke insert hooks that may have been merged by create hooks.
              // e.g. for directives that uses the "inserted" hook.
              const insert = ancestor.data.hook.insert
              if (insert.merged) {
                // start at index 1 to avoid re-invoking component mounted hook
                for (let i = 1; i < insert.fns.length; i++) {
                  insert.fns[i]()
                }
              }
            } else {
              registerRef(ancestor)
            }
            ancestor = ancestor.parent
          }
        }

        // destroy old node
        if (isDef(parentElm)) {
        /*移除老节点*/
          removeVnodes(parentElm, [oldVnode], 0, 0)
        } else if (isDef(oldVnode.tag)) {
        /*调用destroy钩子*/
          invokeDestroyHook(oldVnode)
        }
      }
    }
    /*调用insert钩子*/
    invokeInsertHook(vnode, insertedVnodeQueue, isInitialPatch)
    return vnode.elm
  }

这里通过createPatchFunction函数,来创建返回一个patch函数。path接收6个参数:

1.oldVnode: 旧的虚拟节点或旧的真实dom节点

2.vnode: 新的虚拟节点

3.hydrating: 是否要跟真实dom合并

4.removeOnly: 特殊flag,用于组件

5.parentElm:父节点

6.refElm: 新节点将插入到refElm之前

具体解析看代码注释~抛开调用生命周期钩子和销毁就节点不谈,我们发现代码中的关键在于sameVnode、 createElm 和 patchVnode 方法。

sameVnode

我们来看一下sameVnode的实现。

/*
  判断两个VNode节点是否是同一个节点,需要满足以下条件
  key相同
  tag(当前节点的标签名)相同
  isComment(是否为注释节点)相同
  是否data(当前节点对应的对象,包含了具体的一些数据信息,是一个VNodeData类型,可以参考VNodeData类型中的数据信息)都有定义
  当标签是<input>的时候,type必须相同
*/
function sameVnode (a, b) {
  return (
    a.key === b.key && (
      (
        a.tag === b.tag &&
        a.isComment === b.isComment &&
        isDef(a.data) === isDef(b.data) &&
        sameInputType(a, b)
      ) || (
        isTrue(a.isAsyncPlaceholder) &&
        a.asyncFactory === b.asyncFactory &&
        isUndef(b.asyncFactory.error)
      )
    )
  )
}

// Some browsers do not support dynamically changing type for <input>
// so they need to be treated as different nodes
/*
  判断当标签是<input>的时候,type是否相同
  某些浏览器不支持动态修改<input>类型,所以他们被视为不同类型
*/
function sameInputType (a, b) {
  if (a.tag !== 'input') return true
  let i
  const typeA = isDef(i = a.data) && isDef(i = i.attrs) && i.type
  const typeB = isDef(i = b.data) && isDef(i = i.attrs) && i.type
  return typeA === typeB || isTextInputType(typeA) && isTextInputType(typeB)
}

createElm

function createElm (vnode,insertedVnodeQueue,parentElm, refElm,nested,ownerArray,index) {
    if (isDef(vnode.elm) && isDef(ownerArray)) {
      // This vnode was used in a previous render!
      // now it's used as a new node, overwriting its elm would cause
      // potential patch errors down the road when it's used as an insertion
      // reference node. Instead, we clone the node on-demand before creating
      // associated DOM element for it.
      vnode = ownerArray[index] = cloneVNode(vnode)
    }
    // 用于创建组件,在调用了组件初始化钩子之后,初始化组件,并且重新激活组件。
  // 在重新激活组件中使用 insert 方法操作 DOM
    vnode.isRootInsert = !nested // for transition enter check
    if (createComponent(vnode, insertedVnodeQueue, parentElm, refElm)) {
      return
    }

    const data = vnode.data
    const children = vnode.children
    const tag = vnode.tag
    if (isDef(tag)) {
    // 错误检测,主要用于判断是否正确注册了component,这个错误还是比较常见
      if (process.env.NODE_ENV !== 'production') {
        if (data && data.pre) {
          creatingElmInVPre++
        }
        if (isUnknownElement(vnode, creatingElmInVPre)) {
          warn(
            'Unknown custom element: <' + tag + '> - did you ' +
            'register the component correctly? For recursive components, ' +
            'make sure to provide the "name" option.',
            vnode.context
          )
        }
      }
      // nodeOps 封装的操作dom的合集
      vnode.elm = vnode.ns
        ? nodeOps.createElementNS(vnode.ns, tag)
        : nodeOps.createElement(tag, vnode)
      setScope(vnode)
       // weex处理
      /* istanbul ignore if */
      if (__WEEX__) {
        // in Weex, the default insertion order is parent-first.
        // List items can be optimized to use children-first insertion
        // with append="tree".
        const appendAsTree = isDef(data) && isTrue(data.appendAsTree)
        if (!appendAsTree) {
          if (isDef(data)) {
            invokeCreateHooks(vnode, insertedVnodeQueue)
          }
          insert(parentElm, vnode.elm, refElm)
        }
        createChildren(vnode, children, insertedVnodeQueue)
        if (appendAsTree) {
          if (isDef(data)) {
            invokeCreateHooks(vnode, insertedVnodeQueue)
          }
          insert(parentElm, vnode.elm, refElm)
        }
      } else {
      // 用于创建子节点,如果子节点是数组,则遍历执行 createElm 方法.
      // 如果子节点的 text 属性有数据,则使用 nodeOps.appendChild(...) 在真实 DOM 中插入文本内容。
        createChildren(vnode, children, insertedVnodeQueue)
        if (isDef(data)) {
          invokeCreateHooks(vnode, insertedVnodeQueue)
        }
        // insert 用于将元素插入真实 DOM 中
        insert(parentElm, vnode.elm, refElm)
      }

      if (process.env.NODE_ENV !== 'production' && data && data.pre) {
        creatingElmInVPre--
      }
    } else if (isTrue(vnode.isComment)) {// 注释
      vnode.elm = nodeOps.createComment(vnode.text)
      insert(parentElm, vnode.elm, refElm)
    } else { // 文本
      vnode.elm = nodeOps.createTextNode(vnode.text)
      insert(parentElm, vnode.elm, refElm)
    }
  }

通过以上的注释,我们可以知道:createElm 方法的最终目的就是创建真实的 DOM 对象

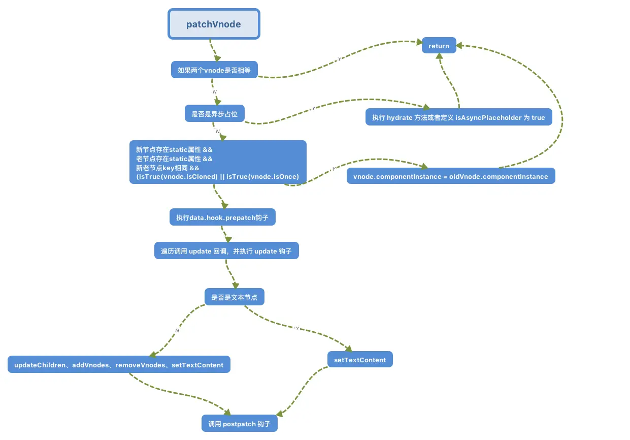
patchVnode

还是先来看一下patchVnode的代码。

/*patch VNode节点*/
function patchVnode (oldVnode, vnode, insertedVnodeQueue, removeOnly) {
/*两个VNode节点相同则直接返回*/
    if (oldVnode === vnode) {
      return
    }

    const elm = vnode.elm = oldVnode.elm

    if (isTrue(oldVnode.isAsyncPlaceholder)) {
      if (isDef(vnode.asyncFactory.resolved)) {
        hydrate(oldVnode.elm, vnode, insertedVnodeQueue)
      } else {
        vnode.isAsyncPlaceholder = true
      }
      return
    }

    // reuse element for static trees.
    // note we only do this if the vnode is cloned -
    // if the new node is not cloned it means the render functions have been
    // reset by the hot-reload-api and we need to do a proper re-render.
    /*
      如果新旧VNode都是静态的,同时它们的key相同(代表同一节点),
      并且新的VNode是clone或者是标记了once(标记v-once属性,只渲染一次),
      那么只需要替换elm以及componentInstance即可。
    */
    if (isTrue(vnode.isStatic) &&
      isTrue(oldVnode.isStatic) &&
      vnode.key === oldVnode.key &&
      (isTrue(vnode.isCloned) || isTrue(vnode.isOnce))
    ) {
      vnode.componentInstance = oldVnode.componentInstance
      return
    }

    let i
    const data = vnode.data
    if (isDef(data) && isDef(i = data.hook) && isDef(i = i.prepatch)) {
    /*i = data.hook.prepatch,如果存在的话,见"./create-component componentVNodeHooks"。*/
      i(oldVnode, vnode)
    }

    const oldCh = oldVnode.children
    const ch = vnode.children
    if (isDef(data) && isPatchable(vnode)) {
     /*调用update回调以及update钩子*/
      for (i = 0; i < cbs.update.length; ++i) cbs.update[i](oldVnode, vnode)
      if (isDef(i = data.hook) && isDef(i = i.update)) i(oldVnode, vnode)
    }
     /*如果这个VNode节点没有text文本时*/
    if (isUndef(vnode.text)) {
      if (isDef(oldCh) && isDef(ch)) {
      /*新老节点均有children子节点,则对子节点进行diff操作,调用updateChildren*/
        if (oldCh !== ch) updateChildren(elm, oldCh, ch, insertedVnodeQueue, removeOnly)
      } else if (isDef(ch)) {
      /*如果老节点没有子节点而新节点存在子节点,先清空elm的文本内容,然后为当前节点加入子节点*/
        if (isDef(oldVnode.text)) nodeOps.setTextContent(elm, '')
        addVnodes(elm, null, ch, 0, ch.length - 1, insertedVnodeQueue)
      } else if (isDef(oldCh)) {
      /*当新节点没有子节点而老节点有子节点的时候,则移除所有ele的子节点*/
        removeVnodes(elm, oldCh, 0, oldCh.length - 1)
      } else if (isDef(oldVnode.text)) {
       /*当新老节点都无子节点的时候,只是文本的替换,因为这个逻辑中新节点text不存在,所以直接去除ele的文本*/
        nodeOps.setTextContent(elm, '')
      }
    } else if (oldVnode.text !== vnode.text) {
     /*当新老节点text不一样时,直接替换这段文本*/
      nodeOps.setTextContent(elm, vnode.text)
    }
    /*调用postpatch钩子*/
    if (isDef(data)) {
      if (isDef(i = data.hook) && isDef(i = i.postpatch)) i(oldVnode, vnode)
    }
  }

patchVnode的规则是这样的:

1.如果新旧VNode都是静态的,同时它们的key相同(代表同一节点),并且新的VNode是clone或者是标记了once(标记v-once属性,只渲染一次),那么只需要替换elm以及componentInstance即可。

2.新老节点均有children子节点,则对子节点进行diff操作,调用updateChildren,这个updateChildren也是diff的核心。

3.如果老节点没有子节点而新节点存在子节点,先清空老节点DOM的文本内容,然后为当前DOM节点加入子节点。

4.当新节点没有子节点而老节点有子节点的时候,则移除该DOM节点的所有子节点。

5.当新老节点都无子节点的时候,只是文本的替换。

updateChildren

function updateChildren (parentElm, oldCh, newCh, insertedVnodeQueue, removeOnly) {
    let oldStartIdx = 0
    let newStartIdx = 0
    let oldEndIdx = oldCh.length - 1
    let oldStartVnode = oldCh[0]
    let oldEndVnode = oldCh[oldEndIdx]
    let newEndIdx = newCh.length - 1
    let newStartVnode = newCh[0]
    let newEndVnode = newCh[newEndIdx]
    let oldKeyToIdx, idxInOld, vnodeToMove, refElm

    // removeOnly is a special flag used only by <transition-group>
    // to ensure removed elements stay in correct relative positions
    // during leaving transitions
    const canMove = !removeOnly

    if (process.env.NODE_ENV !== 'production') {
      checkDuplicateKeys(newCh)
    }

    while (oldStartIdx <= oldEndIdx && newStartIdx <= newEndIdx) {
      if (isUndef(oldStartVnode)) {
        oldStartVnode = oldCh[++oldStartIdx] // Vnode has been moved left
      } else if (isUndef(oldEndVnode)) {
        oldEndVnode = oldCh[--oldEndIdx]
      } else if (sameVnode(oldStartVnode, newStartVnode)) {
      /*前四种情况其实是指定key的时候,判定为同一个VNode,则直接patchVnode即可,分别比较oldCh以及newCh的两头节点2*2=4种情况*/
        patchVnode(oldStartVnode, newStartVnode, insertedVnodeQueue)
        oldStartVnode = oldCh[++oldStartIdx]
        newStartVnode = newCh[++newStartIdx]
      } else if (sameVnode(oldEndVnode, newEndVnode)) {
        patchVnode(oldEndVnode, newEndVnode, insertedVnodeQueue)
        oldEndVnode = oldCh[--oldEndIdx]
        newEndVnode = newCh[--newEndIdx]
      } else if (sameVnode(oldStartVnode, newEndVnode)) { // Vnode moved right
        patchVnode(oldStartVnode, newEndVnode, insertedVnodeQueue)
        canMove && nodeOps.insertBefore(parentElm, oldStartVnode.elm, nodeOps.nextSibling(oldEndVnode.elm))
        oldStartVnode = oldCh[++oldStartIdx]
        newEndVnode = newCh[--newEndIdx]
      } else if (sameVnode(oldEndVnode, newStartVnode)) { // Vnode moved left
        patchVnode(oldEndVnode, newStartVnode, insertedVnodeQueue)
        canMove && nodeOps.insertBefore(parentElm, oldEndVnode.elm, oldStartVnode.elm)
        oldEndVnode = oldCh[--oldEndIdx]
        newStartVnode = newCh[++newStartIdx]
      } else {
        /*
          生成一个key与旧VNode的key对应的哈希表(只有第一次进来undefined的时候会生成,也为后面检测重复的key值做铺垫)
          比如childre是这样的 [{xx: xx, key: 'key0'}, {xx: xx, key: 'key1'}, {xx: xx, key: 'key2'}]  beginIdx = 0   endIdx = 2  
          结果生成{key0: 0, key1: 1, key2: 2}
        */
        if (isUndef(oldKeyToIdx)) oldKeyToIdx = createKeyToOldIdx(oldCh, oldStartIdx, oldEndIdx)
        /*如果newStartVnode新的VNode节点存在key并且这个key在oldVnode中能找到则返回这个节点的idxInOld(即第几个节点,下标)*/
        idxInOld = isDef(newStartVnode.key)
          ? oldKeyToIdx[newStartVnode.key]
          : findIdxInOld(newStartVnode, oldCh, oldStartIdx, oldEndIdx)
        if (isUndef(idxInOld)) { // New element
         /*newStartVnode没有key或者是该key没有在老节点中找到则创建一个新的节点*/
          createElm(newStartVnode, insertedVnodeQueue, parentElm, oldStartVnode.elm, false, newCh, newStartIdx)
        } else {
        /*获取同key的老节点*/
          vnodeToMove = oldCh[idxInOld]
          if (sameVnode(vnodeToMove, newStartVnode)) {
          /*如果新VNode与得到的有相同key的节点是同一个VNode则进行patchVnode*/
            patchVnode(vnodeToMove, newStartVnode, insertedVnodeQueue)
             /*因为已经patchVnode进去了,所以将这个老节点赋值undefined,之后如果还有新节点与该节点key相同可以检测出来提示已有重复的key*/
            oldCh[idxInOld] = undefined
            /*当有标识位canMove实可以直接插入oldStartVnode对应的真实DOM节点前面*/
            canMove && nodeOps.insertBefore(parentElm, vnodeToMove.elm, oldStartVnode.elm)
          } else {
            // same key but different element. treat as new element
            /*当新的VNode与找到的同样key的VNode不是sameVNode的时候(比如说tag不一样或者是有不一样type的input标签),创建一个新的节点*/
            createElm(newStartVnode, insertedVnodeQueue, parentElm, oldStartVnode.elm, false, newCh, newStartIdx)
          }
        }
        newStartVnode = newCh[++newStartIdx]
      }
    }
    if (oldStartIdx > oldEndIdx) {
    /*全部比较完成以后,发现oldStartIdx > oldEndIdx的话,说明老节点已经遍历完了,新节点比老节点多,所以这时候多出来的新节点需要一个一个创建出来加入到真实DOM中*/
      refElm = isUndef(newCh[newEndIdx + 1]) ? null : newCh[newEndIdx + 1].elm
      addVnodes(parentElm, refElm, newCh, newStartIdx, newEndIdx, insertedVnodeQueue)
    } else if (newStartIdx > newEndIdx) {
    /*如果全部比较完成以后发现newStartIdx > newEndIdx,则说明新节点已经遍历完了,老节点多余新节点,这个时候需要将多余的老节点从真实DOM中移除*/
      removeVnodes(parentElm, oldCh, oldStartIdx, oldEndIdx)
    }
  }

让我们来画张图屡一下大致的流程:

可能你看到这还是云里雾里有点理不清,没关系,接下来我们一点一点来消化:

定义初始变量:

let oldStartIdx = 0 // 旧列表起点位置
let newStartIdx = 0 // 新列表起点位置
let oldEndIdx = oldCh.length - 1 // 旧列表终点位置
let oldStartVnode = oldCh[0] // 旧列表起点值
let oldEndVnode = oldCh[oldEndIdx] // 旧列表终点值
let newEndIdx = newCh.length - 1 // 新列表终点位置
let newStartVnode = newCh[0] // 新列表起点值
let newEndVnode = newCh[newEndIdx] // 新列表终点值

首先,在新老两个VNode节点的左右头尾两侧都有一个变量标记,在遍历过程中这几个变量都会向中间靠拢。当oldStartIdx > oldEndIdx或者newStartIdx > newEndIdx时结束循环。

索引与VNode节点的对应关系: oldStartIdx => oldStartVnode oldEndIdx => oldEndVnode newStartIdx => newStartVnode newEndIdx => newEndVnode

在遍历中,如果存在key,并且满足sameVnode,会将该DOM节点进行复用,否则则会创建一个新的DOM节点。

首先,oldStartVnode、oldEndVnode与newStartVnode、newEndVnode两两比较一共有2*2=4种比较方法。

当新老VNode节点的start或者end满足sameVnode时,也就是sameVnode(oldStartVnode, newStartVnode)或者sameVnode(oldEndVnode, newEndVnode),直接将该VNode节点进行patchVnode即可。

如果oldStartVnode与newEndVnode满足sameVnode,即sameVnode(oldStartVnode, newEndVnode)。

这时候说明oldStartVnode已经跑到了oldEndVnode后面去了,进行patchVnode的同时还需要将真实DOM节点移动到oldEndVnode的后面。

如果oldEndVnode与newStartVnode满足sameVnode,即sameVnode(oldEndVnode, newStartVnode)。

这说明oldEndVnode跑到了oldStartVnode的前面,进行patchVnode的同时真实的DOM节点移动到了oldStartVnode的前面。

如果以上情况均不符合,则通过createKeyToOldIdx会得到一个oldKeyToIdx,里面存放了一个key为旧的VNode,value为对应index序列的哈希表。从这个哈希表中可以找到是否有与newStartVnode一致key的旧的VNode节点,如果同时满足sameVnode,patchVnode的同时会将这个真实DOM(elmToMove)移动到oldStartVnode对应的真实DOM的前面。

当然也有可能newStartVnode在旧的VNode节点找不到一致的key,或者是即便key相同却不是sameVnode,这个时候会调用createElm创建一个新的DOM节点。

到这里循环已经结束了,那么剩下我们还需要处理多余或者不够的真实DOM节点。

1.当结束时oldStartIdx > oldEndIdx,这个时候老的VNode节点已经遍历完了,但是新的节点还没有。说明了新的VNode节点实际上比老的VNode节点多,也就是比真实DOM多,需要将剩下的(也就是新增的)VNode节点插入到真实DOM节点中去,此时调用addVnodes(批量调用createElm的接口将这些节点加入到真实DOM中去)。

2。同理,当newStartIdx > newEndIdx时,新的VNode节点已经遍历完了,但是老的节点还有剩余,说明真实DOM节点多余了,需要从文档中删除,这时候调用removeVnodes将这些多余的真实DOM删除。

总结

到这里,patch的主要功能也基本讲完了,我们发现,在本篇中,大量出现了一个key字段。经过上面的调研,其实我们已经知道Vue的diff算法中其核心是基于两个简单的假设:

1.两个相同的组件产生类似的DOM结构,不同的组件产生不同的DOM结构

2.同一层级的一组节点,他们可以通过唯一的id进行区分 基于以上这两点假设,使得虚拟DOM的Diff算法的复杂度从O(n^3)降到了O(n),当页面的数据发生变化时,Diff算法只会比较同一层级的节点:

所以一句话,key的作用主要是为了高效的更新虚拟DOM。另外vue中在使用相同标签名元素的过渡切换时,也会使用到key属性,其目的也是为了让vue可以区分它们,否则vue只会替换其内部属性而不会触发过渡效果。

对diff感兴趣的话,推荐你看一下这篇文章 深入Vue2.x的虚拟DOM diff原理

感谢染陌老师muwoo提供的素材。

要是喜欢的话可以给我一个star, github