
获得徽章 0
赞了这篇文章
赞了这篇文章
下面是简历修改意见,加油哈~
简历其实蛮不错的,很充实,点赞。
其实更多是现在就业环境的问题。包括好的公司很多人抢,秋招一般都默认提前了。后面继续坚持投递会有邀约过来的,加油!
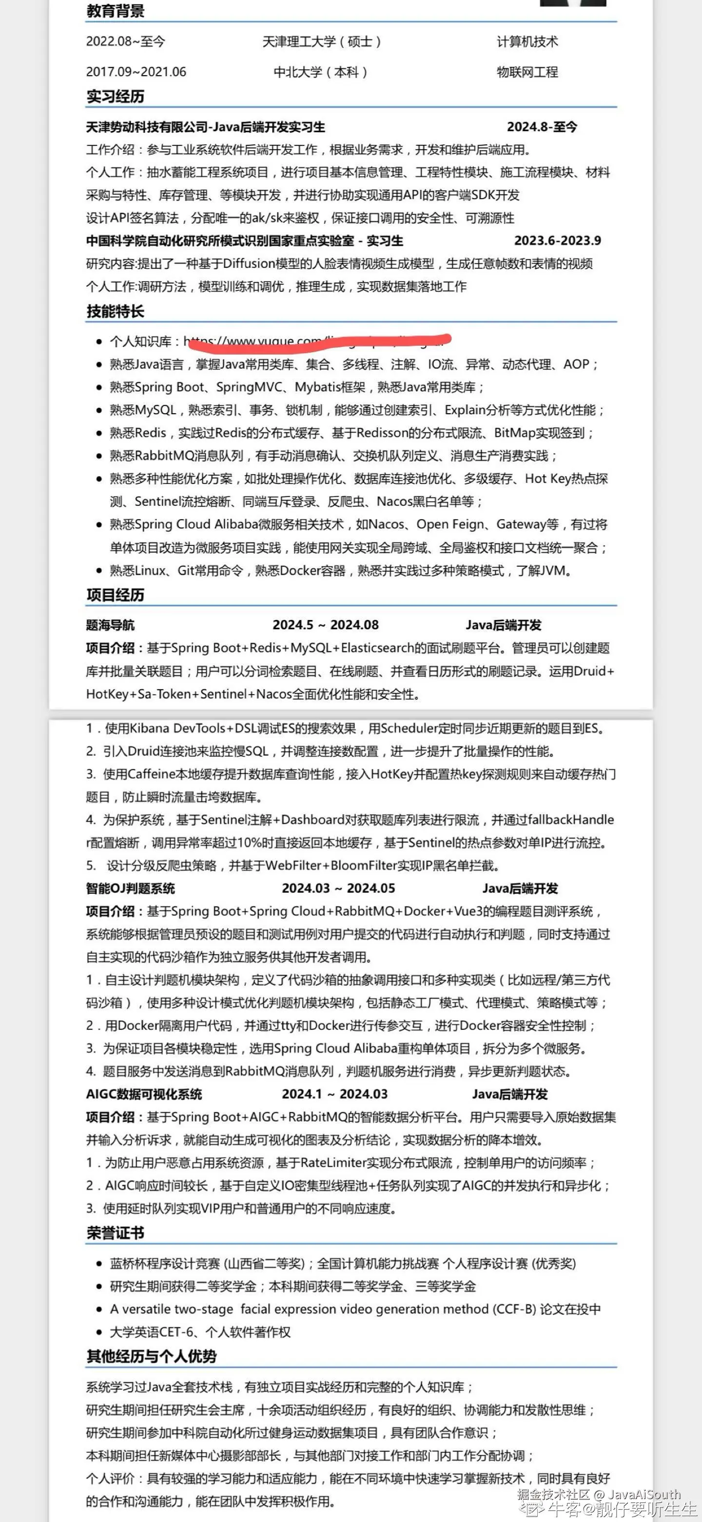
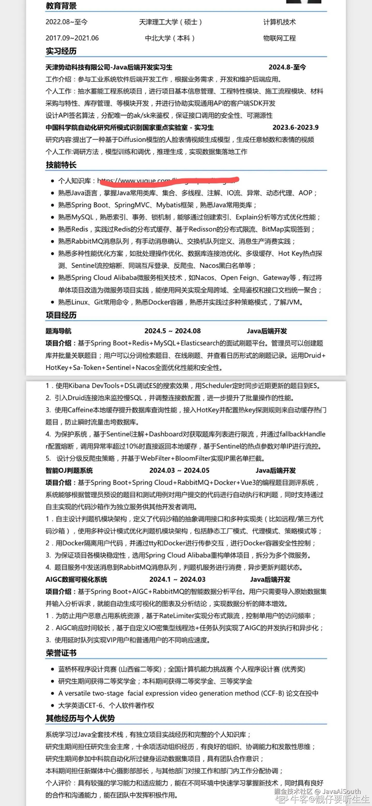
(1)简历框架
按这个框架来组织简历,个人信息 -> 求职意向 -> 教育背景 -> 专业技能 -> 工作/实习经历 -> 项目经历 -> 证书奖项(可选) -> 校园经历(可选) -> 个人评价
(2)专业技能
技能特长改为专业技能。技能的掌握程度一般分为:了解、掌握、熟悉、精通。你的专业技能几乎都是熟悉,给人一种不真实的感觉,建议一些不是很有把握的改为掌握
(3)项目经历的框架
一般是项目介绍、项目架构、责任与描述。建议把项目介绍和项目架构分开,例如项目介绍:xxxxx;换行;项目架构:Spring Boot+Redis+MySQL+Elasticsearch + …。
(4)项目描述突出的贡献
强调你在项目中的具体工作和贡献,避免过多描述项目的整体功能。可以使用“我做了……,提高……性能、达到……效果”。你写的这一行很不错,这一点遵循是STAR准则的T、R,面试官会眼前一亮也会提起兴趣问你相关问题:引入Druid连接池来监控慢SQL,并调整连接数配置,进一步提升了批量操作的性能。
(5)实习简历
工作内容不要描述太宽泛,建议多写出你的贡献:实现了……效果、提高……性能。
(6)个人亮点
个人亮点展示你的成果和技术实力。个人知识库可以放到里面、博客、GitHub这些都是加分项。
(7)小细节
技术名词和中文之间建议用空格隔开,简历会更加美观。
在和面试官口头交流,关于项目经历的都可以用STAR准则来回答;而在写简历上,一般写STAR准则的T、R会更吸引面试官眼球,强调了做出了什么结果。
STAR法则(Situation Task Action Result):
- Situation: 在什么情况下发生了这件事情
- Task: 你的任务是什么
- Action: 针对这样的情况,你具体采用了什么、行动
- Result: 结果是怎么样,达到了什么效果、收获了什么
加油~
简历其实蛮不错的,很充实,点赞。
其实更多是现在就业环境的问题。包括好的公司很多人抢,秋招一般都默认提前了。后面继续坚持投递会有邀约过来的,加油!
(1)简历框架
按这个框架来组织简历,个人信息 -> 求职意向 -> 教育背景 -> 专业技能 -> 工作/实习经历 -> 项目经历 -> 证书奖项(可选) -> 校园经历(可选) -> 个人评价
(2)专业技能
技能特长改为专业技能。技能的掌握程度一般分为:了解、掌握、熟悉、精通。你的专业技能几乎都是熟悉,给人一种不真实的感觉,建议一些不是很有把握的改为掌握
(3)项目经历的框架
一般是项目介绍、项目架构、责任与描述。建议把项目介绍和项目架构分开,例如项目介绍:xxxxx;换行;项目架构:Spring Boot+Redis+MySQL+Elasticsearch + …。
(4)项目描述突出的贡献
强调你在项目中的具体工作和贡献,避免过多描述项目的整体功能。可以使用“我做了……,提高……性能、达到……效果”。你写的这一行很不错,这一点遵循是STAR准则的T、R,面试官会眼前一亮也会提起兴趣问你相关问题:引入Druid连接池来监控慢SQL,并调整连接数配置,进一步提升了批量操作的性能。
(5)实习简历
工作内容不要描述太宽泛,建议多写出你的贡献:实现了……效果、提高……性能。
(6)个人亮点
个人亮点展示你的成果和技术实力。个人知识库可以放到里面、博客、GitHub这些都是加分项。
(7)小细节
技术名词和中文之间建议用空格隔开,简历会更加美观。
在和面试官口头交流,关于项目经历的都可以用STAR准则来回答;而在写简历上,一般写STAR准则的T、R会更吸引面试官眼球,强调了做出了什么结果。
STAR法则(Situation Task Action Result):
- Situation: 在什么情况下发生了这件事情
- Task: 你的任务是什么
- Action: 针对这样的情况,你具体采用了什么、行动
- Result: 结果是怎么样,达到了什么效果、收获了什么
加油~
展开
3
8
早期sychonrized重量级锁开销大,JDK1.5引入了ReentrantLock,之前包含现在很多偏见都是ReentrantLock性能要优于sychonrized。但JDK1.6引入的锁升级,不断迭代,怕是性能往往还优于ReentrantLock。
1
6
下午问了ChatGPT4这么一个问题:程序员做的事情其实是搭建某个业务系统,为什么在网上很少有关于业务系统如何搭建如何设计的讨论呢?有的话他们在哪里讨论?
它这么回答的
1. 业务保密性:很多业务系统的设计涉及到公司的核心竞争力,因此相关的讨论可能在内部进行,而不是公开的平台。
2. 各个业务背景不同:业务系统的设计往往高度定制化,涉及特定行业的知识,这使得讨论的内容对于非该行业的人来说可能难以理解或参与。
它这么回答的
1. 业务保密性:很多业务系统的设计涉及到公司的核心竞争力,因此相关的讨论可能在内部进行,而不是公开的平台。
2. 各个业务背景不同:业务系统的设计往往高度定制化,涉及特定行业的知识,这使得讨论的内容对于非该行业的人来说可能难以理解或参与。
展开
1
6
这个技能点,每个优秀程序员都必备
TASK QUEUE
当我们向后端服务器发送请求的时候,会发现响应得很快。像数据库查询、身份验证,可能不到1s就完成了
但是,如果有一些耗时很长的任务呢?可能要几分钟才能处理完这些麻烦![[吐]](//lf-web-assets.juejin.cn/obj/juejin-web/xitu_juejin_web/img/jj_emoji_19.249e025.png)
这时就要派上我们的救世主。TASK QUEUE:任务队列
任务队列工作原理其实很简单,它没有运行在主服务器上,而是存在于另一台服务器。我们把一个个任务发送到任务队列里,任务队列以某种顺序去处理任务
可以把每个任务去代理存储到Redis里,Redis像闪电一样移动处理数据,数据存储超级快
耗时长的任务在远离主服务器的地方处理,这其实也可以看作是一种异步操作,任务完成后再回调通知用户
TASK QUEUE能够减少服务器的瞬时压力。另外上面是一种实现方式,任务队列现在更常用Kafka、RabbitMQ、RocketMQ等
TASK QUEUE
当我们向后端服务器发送请求的时候,会发现响应得很快。像数据库查询、身份验证,可能不到1s就完成了
但是,如果有一些耗时很长的任务呢?可能要几分钟才能处理完这些麻烦
![[吐]](http://lf-web-assets.juejin.cn/obj/juejin-web/xitu_juejin_web/img/jj_emoji_19.249e025.png)
这时就要派上我们的救世主。TASK QUEUE:任务队列
任务队列工作原理其实很简单,它没有运行在主服务器上,而是存在于另一台服务器。我们把一个个任务发送到任务队列里,任务队列以某种顺序去处理任务
可以把每个任务去代理存储到Redis里,Redis像闪电一样移动处理数据,数据存储超级快
耗时长的任务在远离主服务器的地方处理,这其实也可以看作是一种异步操作,任务完成后再回调通知用户
TASK QUEUE能够减少服务器的瞬时压力。另外上面是一种实现方式,任务队列现在更常用Kafka、RabbitMQ、RocketMQ等
展开
评论
6