首页
沸点
课程
数据标注
HOT
AI Coding
更多
直播
活动
APP
插件
直播
活动
APP
插件
搜索历史
清空
创作者中心
写文章
发沸点
写笔记
写代码
草稿箱
创作灵感
查看更多
登录
注册
VueVirtuoso
掘友等级
获得徽章 0
动态
文章
专栏
沸点
收藏集
关注
作品
赞
22
文章 18
沸点 4
赞
22
返回
|
搜索文章
赞
文章( 18 )
沸点( 4 )
Moment
AI 全栈开发
·
1年前
举报
准备上线,八股文内容全程免费
收起
查看大图
向左旋转
向右旋转
上班摸鱼
分享
85
77
Ensoleile
cv工程师 | 卷王家族
·
1年前
举报
#刷题交流#
打卡打卡 准备下班
分享
4
4
丿凑井盖丶
前端cv摸鱼师 @魔界
·
1年前
举报
两点睡七点起,阎王夸我好身体
下午调休去吃炸鸡腿,刷图
分享
39
6
已注销
1年前
举报
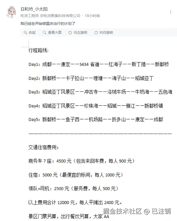
昨天做的国庆出行计划,4个朋友里,3个朋友都觉得太贵。说实话商量到这里,我已经不是很想出去玩了。
收起
查看大图
向左旋转
向右旋转
上班摸鱼
分享
916
105
个人成就
文章被点赞
91
文章被阅读
18,694
掘力值
633
关注了
3
关注者
19
收藏集
0
关注标签
14
加入于
2024-08-31