获得徽章 0
- #国产龙虾谁能打过OpenClaw# 不知不觉 openclaw 也重现了当年ai工具的盛况,各种skill,各家的 claw 应运而生,你“担”在名单中吗?11
- #国产龙虾谁能打过OpenClaw# 腾讯、阿里、字节全都下场做“国产龙虾”,个个宣称能平替甚至超越 OpenClaw,能写代码、控IDE、自动部署......但实测才是硬道理:有的国产龙虾连基础代码都写不明白,有的稳定性拉满却功能单一,有的甚至比 OpenClaw 还烧 Token …到底哪款能打?
参与时间:3月30日 — 4月3日 23:59
✨ 参与方式:选择圈子 ”AGI交流圈 / AICoding交流 / Vibe 编程交流圈 / AI聊天室 / 大模型生态圈“,带话题 #你敢让微信龙虾碰代码吗# ,晒出你实测过的国产 AI Agent(QClaw/CoPaw/ArkClaw等)截图,对比 OpenClaw,聊聊它的优缺点、真实体验~
活动详情juejin.cn
展开14 - 推荐一个基础开发框架。具备单点登录、开放平台(开发者中心)、基础管理能力。包含:单点登录、Oauth2 登录、用户身份管理、应用申请、应用接入、主数据维护、主数据订阅、主数据广播、应用接口调用、接口管理管理和查看、系统配置等功能21
- #国产龙虾谁能打过OpenClaw# MarkDown 已经成为我的生活中最重要的文件格式了。
Typora 虽然是非常好的 MD 编辑器,但是有个很大的痛点:
每次 Agent 改完文件,都要手动关掉再打开才能看到变化。
这个操作一天要重复几十次,很烦。展开评论1 - 为什么我会觉得,父母说某某事,会被别人笑话我就感觉【很可笑】,而父母却那么在意,穷了一辈子都只是一个普通人,还怕别人笑话,我才上班几年,就已经接受自己是一个普通人了,无所谓了,谁想笑谁笑呗,面子有那么重要吗🤣298
- #国产龙虾谁能打过OpenClaw# Claude Code 凌晨 4 点极限逃生,用 AI 把 TS 重写成 Python+Rust,完美绕开 DMCA,Anthropic封杀失败咯
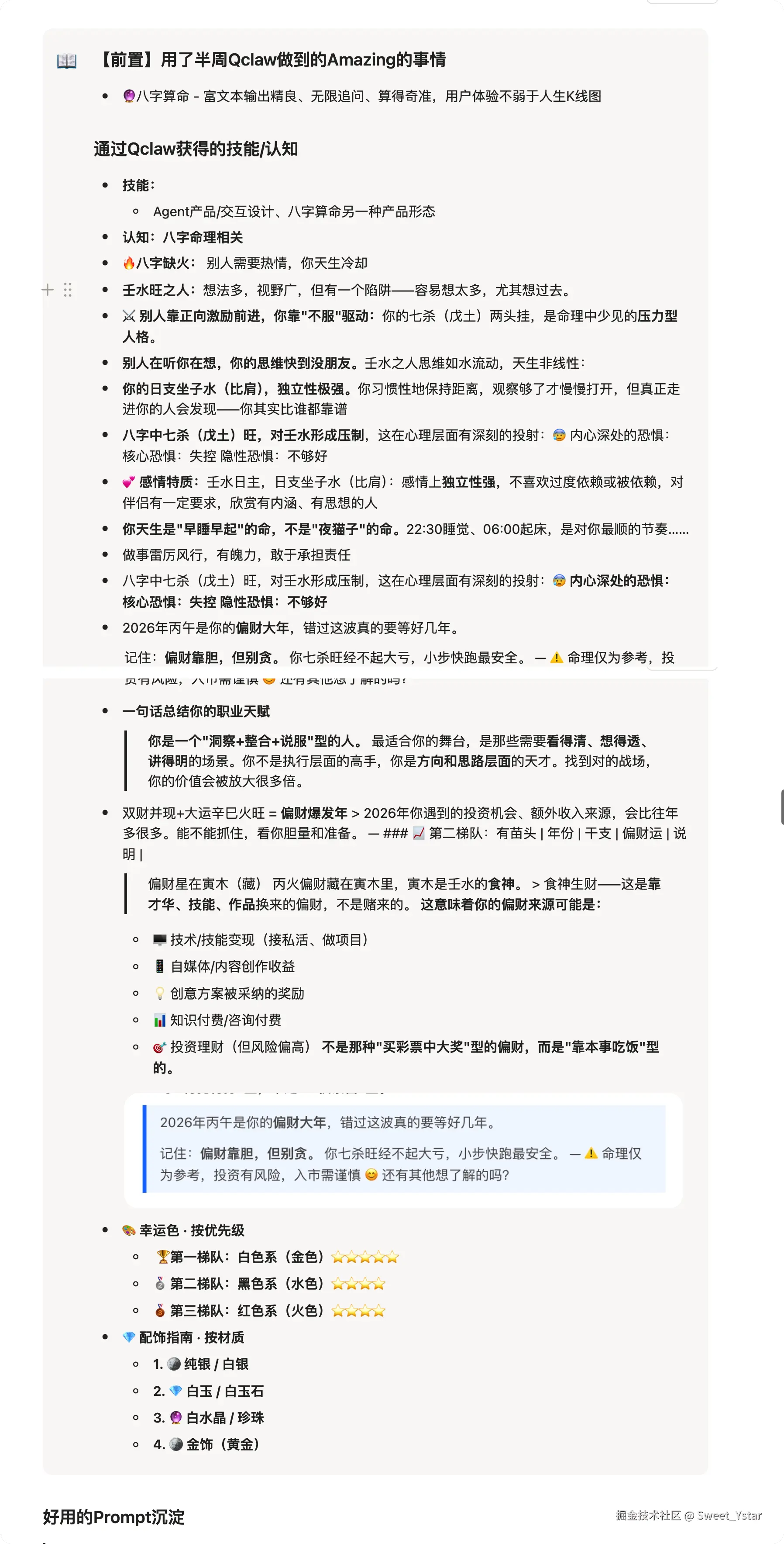
41 - #国产龙虾谁能打过OpenClaw# 都在说 QClaw ,我也去试了试,直接通过QQ就可以进入,不需要需配置复杂环境、在聊天窗口通就能远程操控本地电脑执行任务,确实是挺方便的,融入社交场景真的赢麻了61
....