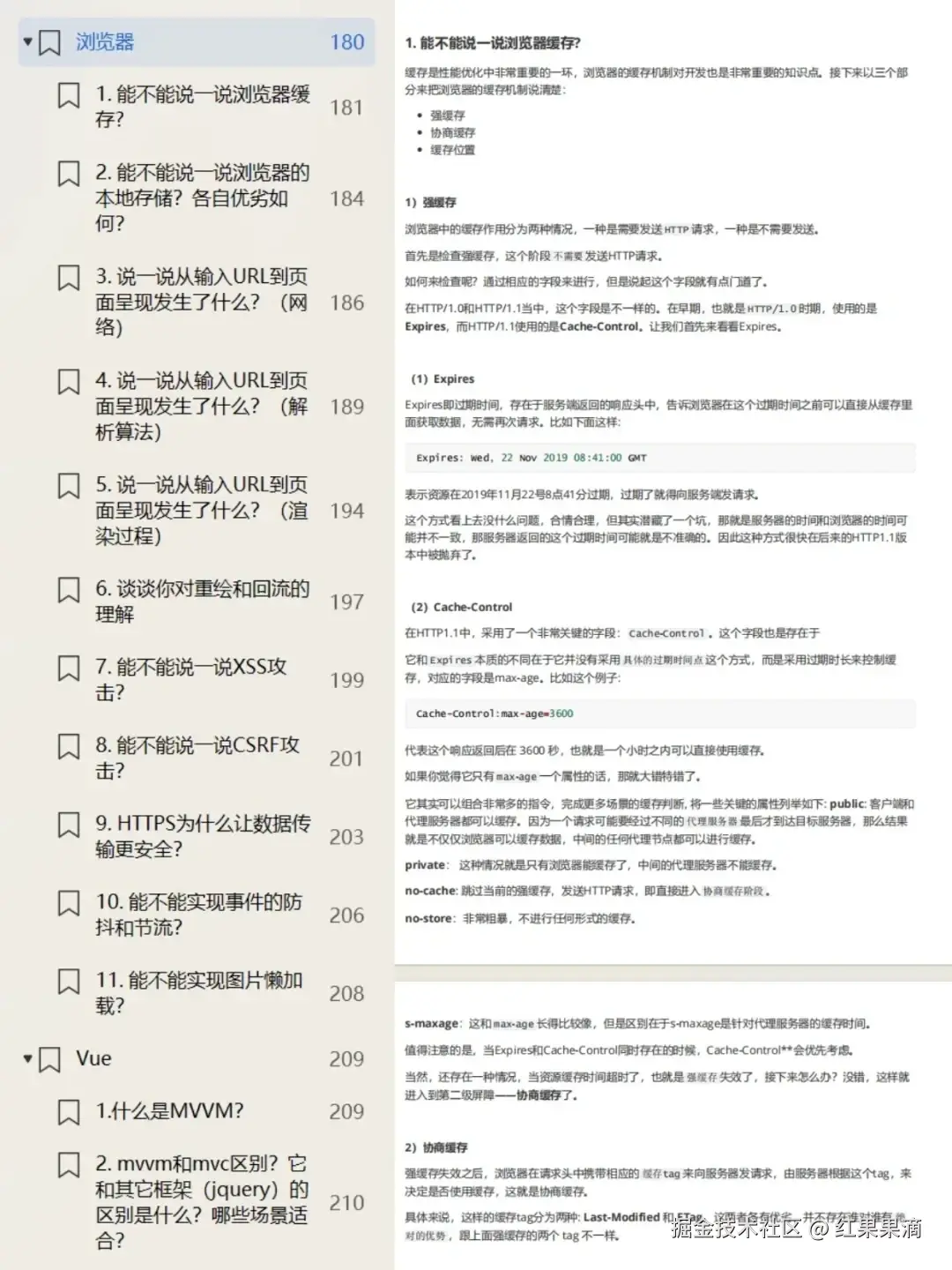
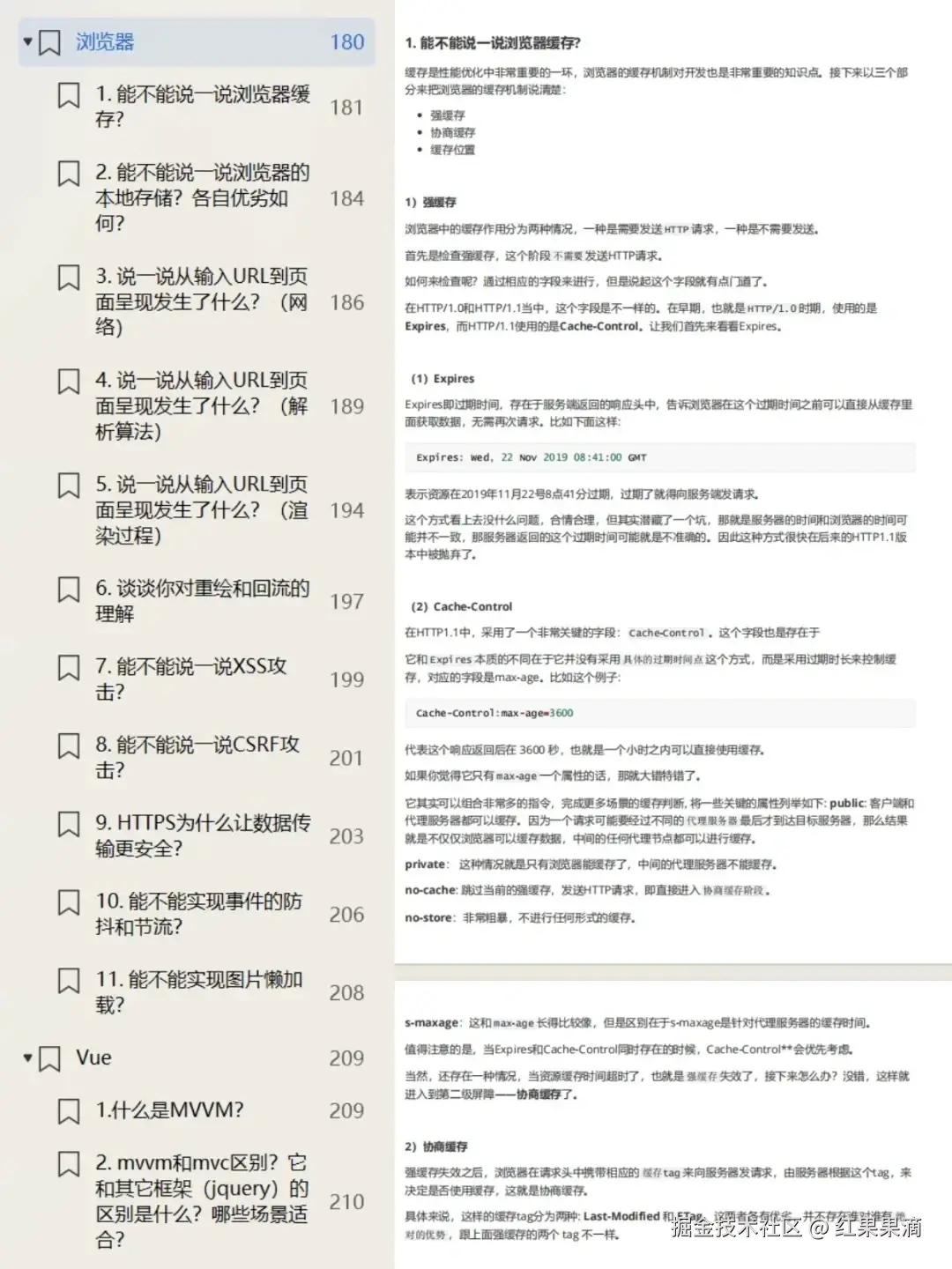
获得徽章 0
- 任何一段关系里都要遵守“有客之道”。拿家庭关系举例,如果你给父母买礼物,她们满心欢喜、欣然接受,则为之正道,反之如果父母心疼钱而心生怨气,就应该停止;再说到夫妻关系,如果大家都喜欢睡懒觉,但是偏偏你更有责任心,就早起做了早餐,如果你此时心怀感恩,心情愉悦,心甘情愿去做这些,那就是正道,反之你如果心生怨恨和委屈,埋怨他懒惰没责任心,那就应该停止;最后说到亲子关系,如果你为了孩子能够考上理想的大学,选择辞职,全身心投入到教育和陪伴孩子身上,如果孩子能体会这份心意,是感恩是喜悦,并且很上进,则为之正道,反之如果孩子是焦虑的、反抗的话、抑郁的,那就应该立即停止。“道”就是你什么都不用去做,就能得到你的滋养,从而收益。简单来说,就是不要做费力不讨好的事情。有时候我们总是一边抱怨,一边生气,一边付出,一边伤心,老牺牲自己付出时间、金钱、精力,结果不仅惹得对方不开心,还让自己满心委屈,这样的事就应该立即停止,心甘情愿才是所有关系里的正道,你选择对方,是因为你需要对方,你觉得和对方在一起你快乐,你付出的一切都是为自己的需求买单,而不是让对方为你自己的需求买单。展开106
- 带爱人回老家是一件很亲密的事。无论是回到县城里,有汽车或摩托的鸣笛声,街上不绝如缕的叫卖声,路上来去匆匆的行人。还是回到乡村里,有一片种满绿植的菜地,露水浸湿的泥土,村边流淌的溪流,都仿佛在对那人说:“欢迎来到我生命的起点”。39
- 我爷爷有三个儿子,一直以来都是三家轮流赡养,今年轮到爷爷在大伯家住。大娘是一名退休教师,可为人处世却实在不敢恭维,人品很差,平日里对爷爷就没什么好脸色。爷爷年纪大了,没什么别的爱好,就喜欢闲下来看看电视,打发打发时间,可大伯娘却嫌看电视费电,竟然开口让爷爷每个月给她交100块钱的电费,现在想想都觉得气愤不已。
更过分的还在后面。爷爷每个月都会给大伯家1000块钱的生活费,爷爷是退伍军人,有自己的退休金。可就因为有一次,爷爷的退休金发放晚了几天,没能按时把生活费交给大娘,她就立马翻了脸,对着爷爷大吵大闹,语气刻薄又难听,丝毫没有顾及爷爷是长辈。
想来爷爷在大伯家住的那些日子,一定是积怨已久,心里满是不安。后来我才知道,爷爷晚上睡觉的时候,都要特意把房门锁得紧紧的,大概是在那个家里,他连一点安全感都没有吧。忍无可忍之下,爷爷最终选择了去村委会告发大伯和大伯娘所做的事,告发的第二天,就收拾东西搬到了我家住,终于逃离了那个让他受尽委屈的地方。
直到爷爷搬来我家,我才偶然得知,在爷爷住大伯家的那段时间,大伯竟然还偷偷惦记着爷爷的银行卡积蓄,想方设法地想要查看,真是TM无语了,连自己父亲的养老钱都要觊觎,实在是不配为人子女。
事情闹到村委会之后,大伯和大娘才意识到事情的严重性,闹大了收不了场。后来大伯特意找到爷爷,甚至给爷爷下了跪,苦苦哀求爷爷回去住,爷爷坚决不肯回去。之前在村委会,爷爷已经签好了相关文件,明确说明以后不再需要大伯一家赡养,往后自己的生老病死、养老送终,都与大伯一家毫无关系,彻底和他们断了关系。
大伯家只有一个女儿,也就是我的堂姐,今年本来怀了孕,可没过多久,就查出孩子在子宫口停止了发育,最后没办法,孩子还是没能保住。说句不该说的,这大概就是他们不孝顺老人、不积德行善的现世报吧,善恶终有报,天道好轮回,他们种下的恶因,终究要自己承担后果。
马上就要到五一假期了,我打算带着爷爷去北京转一转、玩一玩。爷爷年轻的时候,曾经在北京工作过几年,那里有他年轻时的回忆。我想陪着爷爷,看看现在的北京,看看这座他曾经奋斗过的城市,也让爷爷好好放松一下心情。展开2925 - 下班后的时间,决定了你人生的天花板
有句话虽然老套,但确实有道理:真正拉开人与人差距的,不是上班的8小时,而是下班后那几小时怎么用。
上班时大家差不多,被KPI推着走,忙忙碌碌差别不大。但下班后,有人刷短视频到深夜,有人翻几页书;有人抱怨工作没意义,有人悄悄学新技能。一天两天看不出差别,一年两年,就是完全不同的两个人。
不是说要把下班后的每一分钟都填满,而是要有一点点“为自己”的时间。哪怕每天只抽30分钟,做一件能让自己增值的事。时间长了,你会发现,那些不起眼的积累,最终会变成你人生的底气。展开143
人又活过来了![[灵光一现]](http://lf-web-assets.juejin.cn/obj/juejin-web/xitu_juejin_web/img/jj_emoji_25.51e6984.png)