掘友等级
获得徽章 0
#挑战每日一条沸点#
11月到了,写给Java开发工程师的话
#挑战每日一条沸点# 11月,写给Java后端人的话
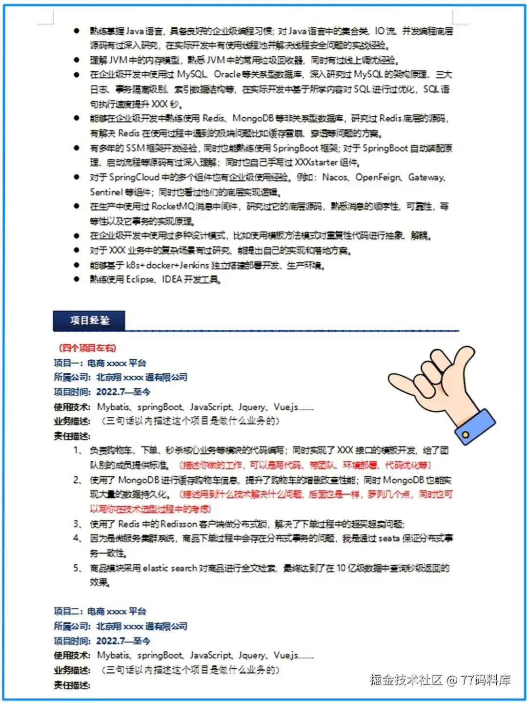
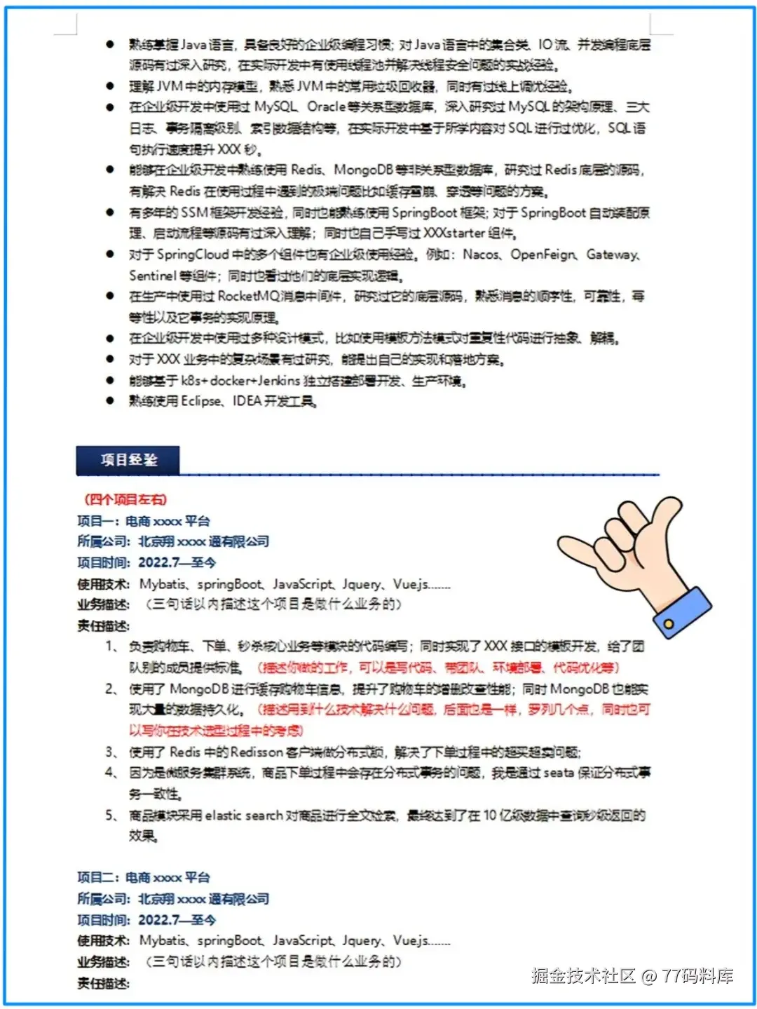
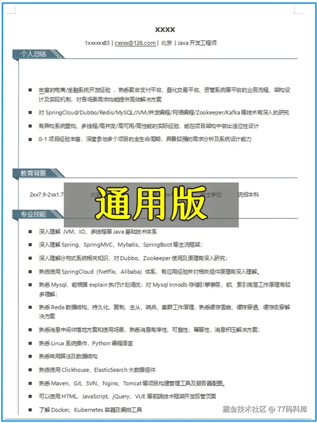
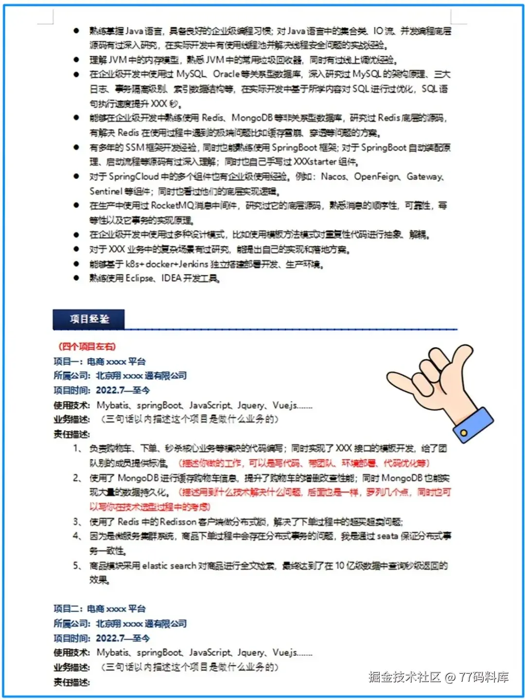
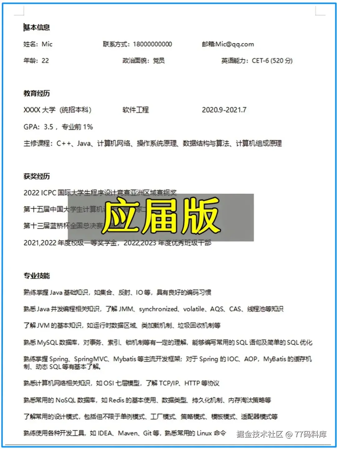
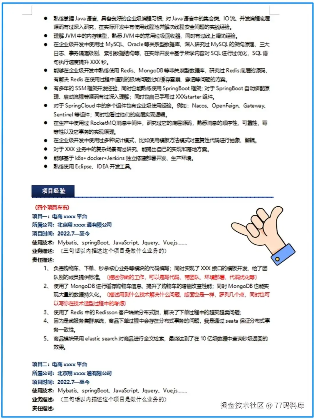
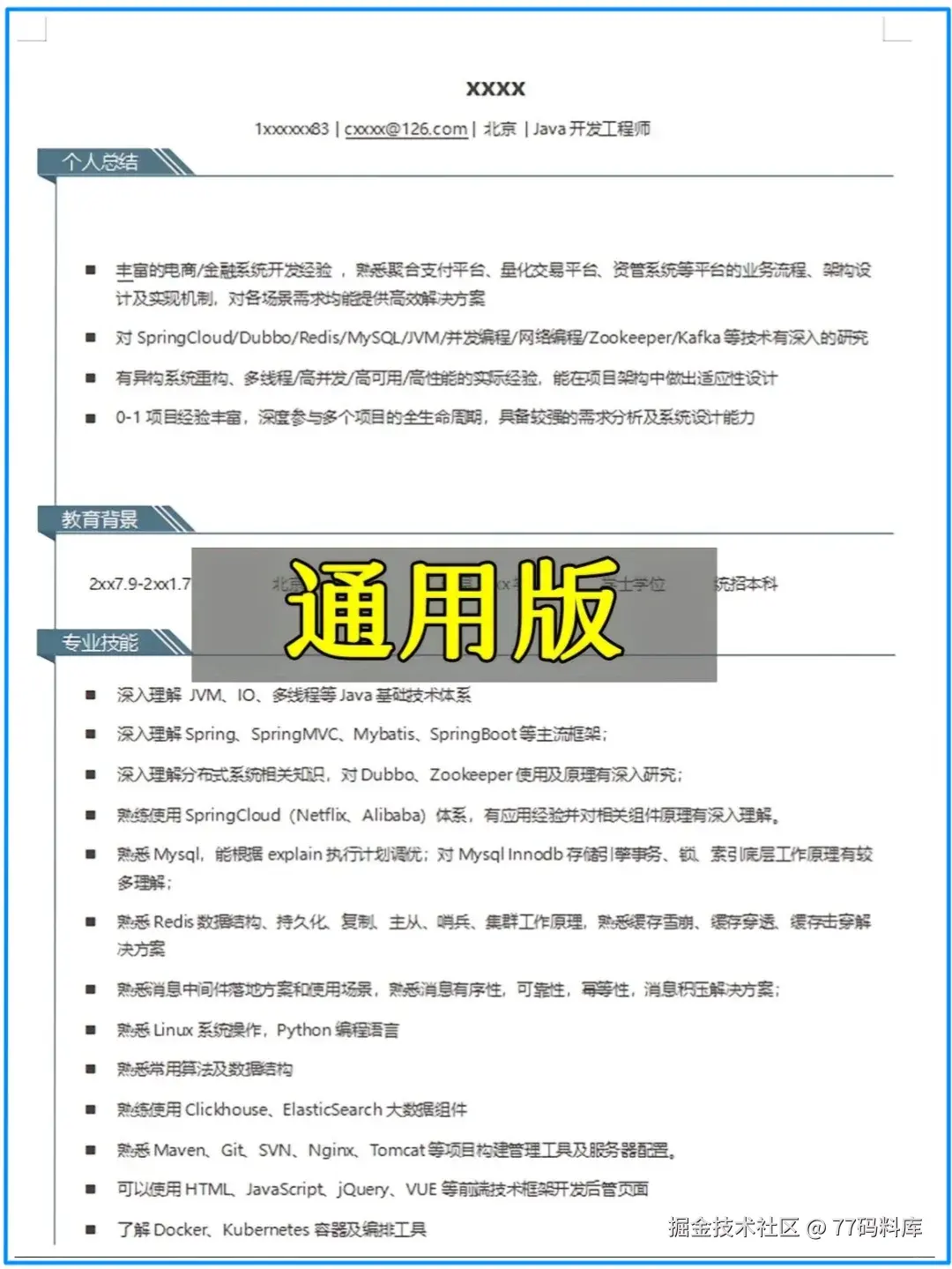
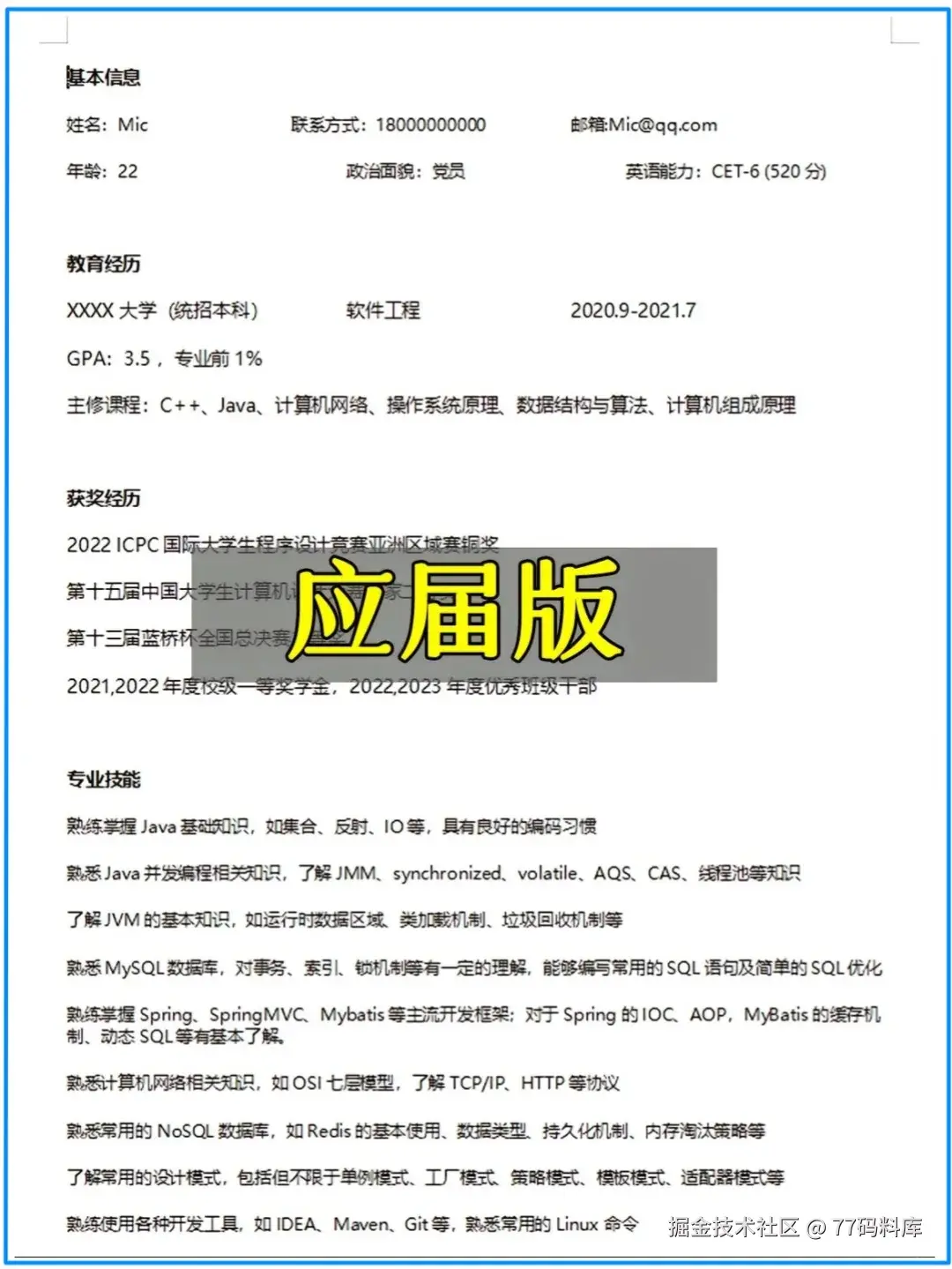
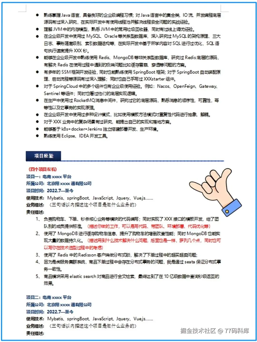
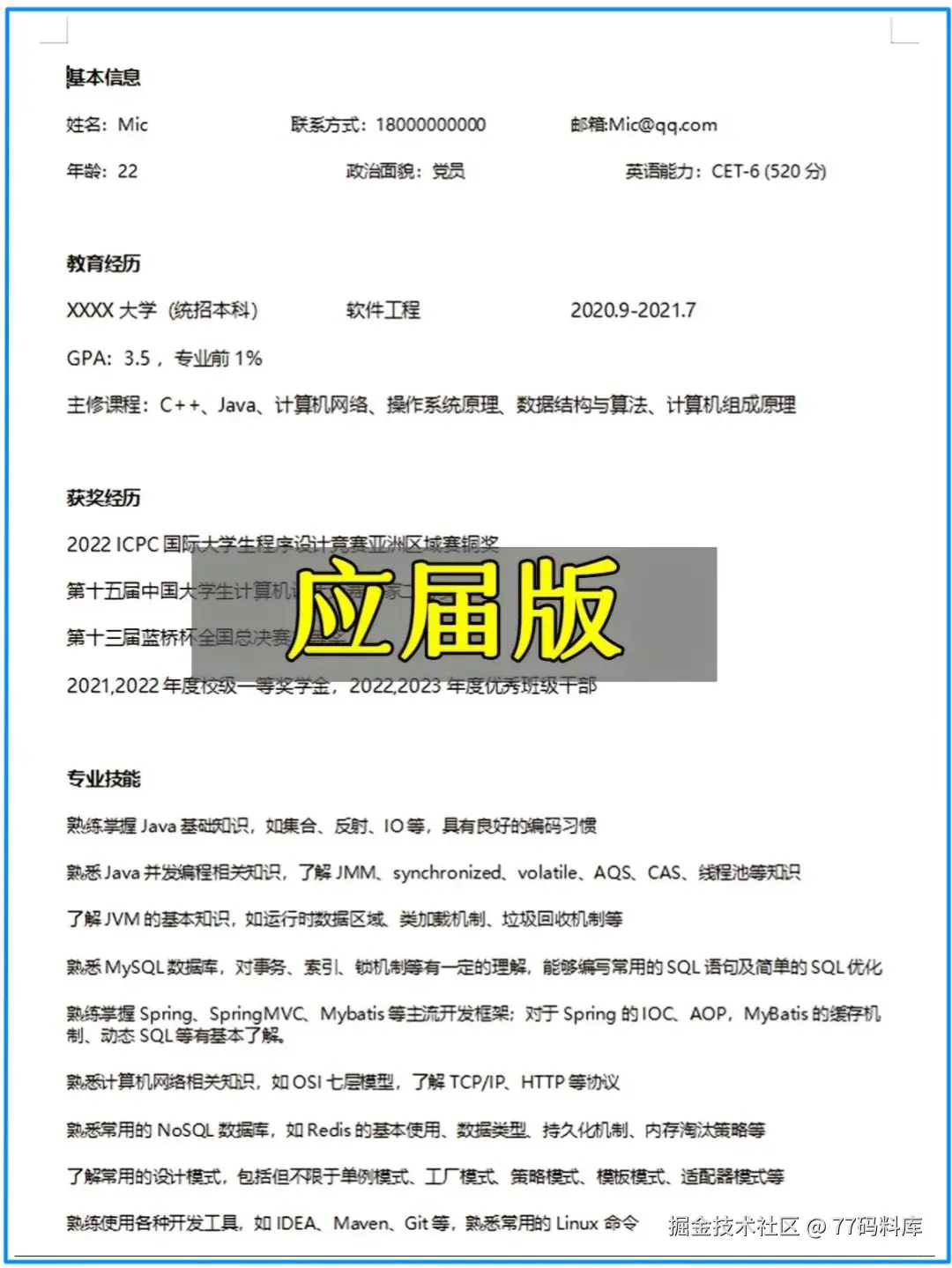
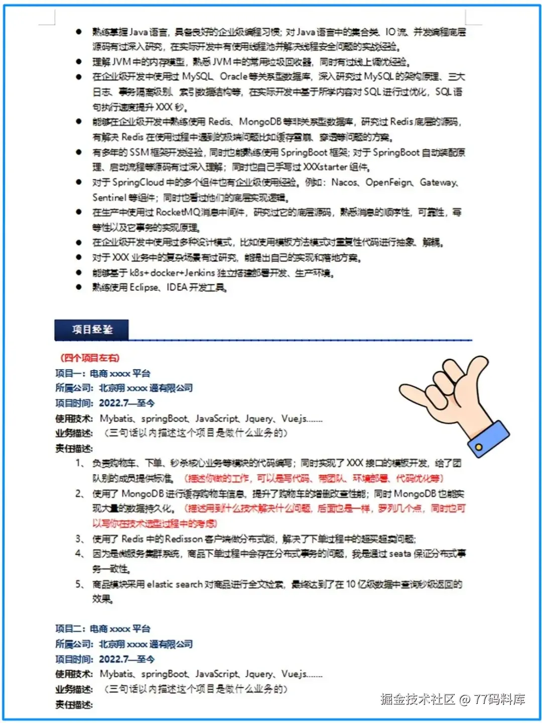
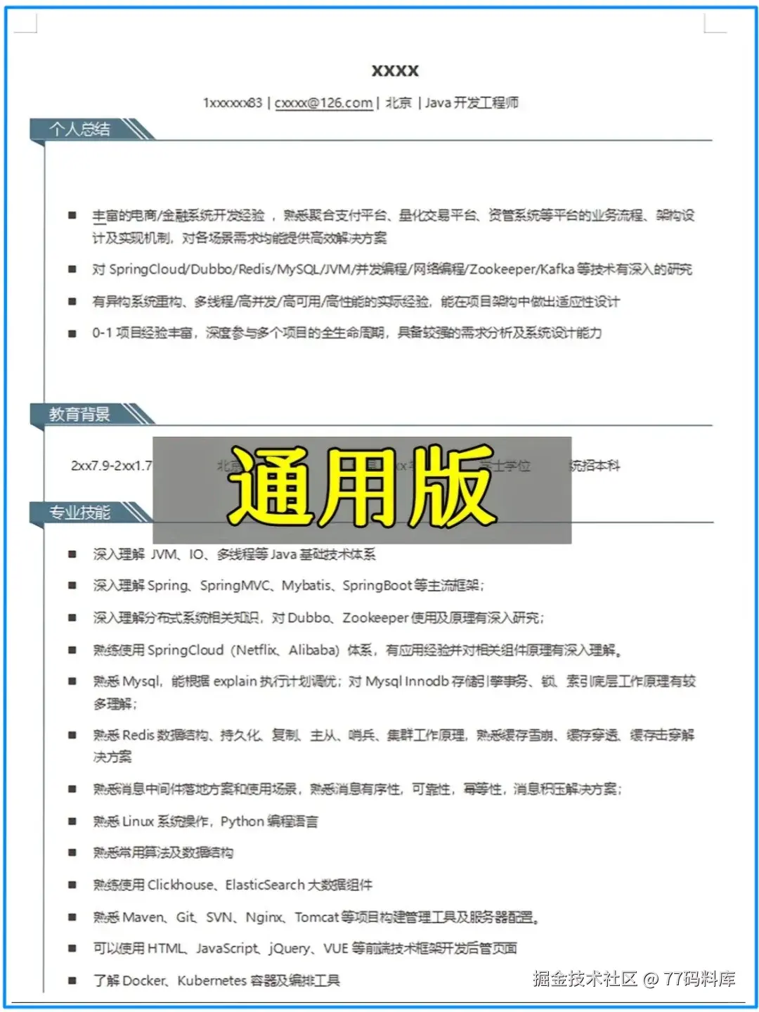
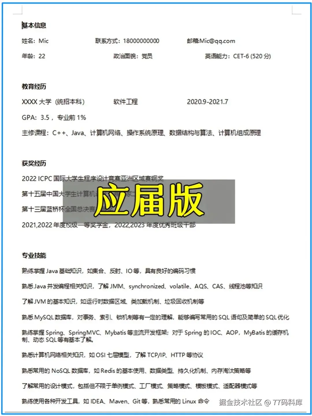
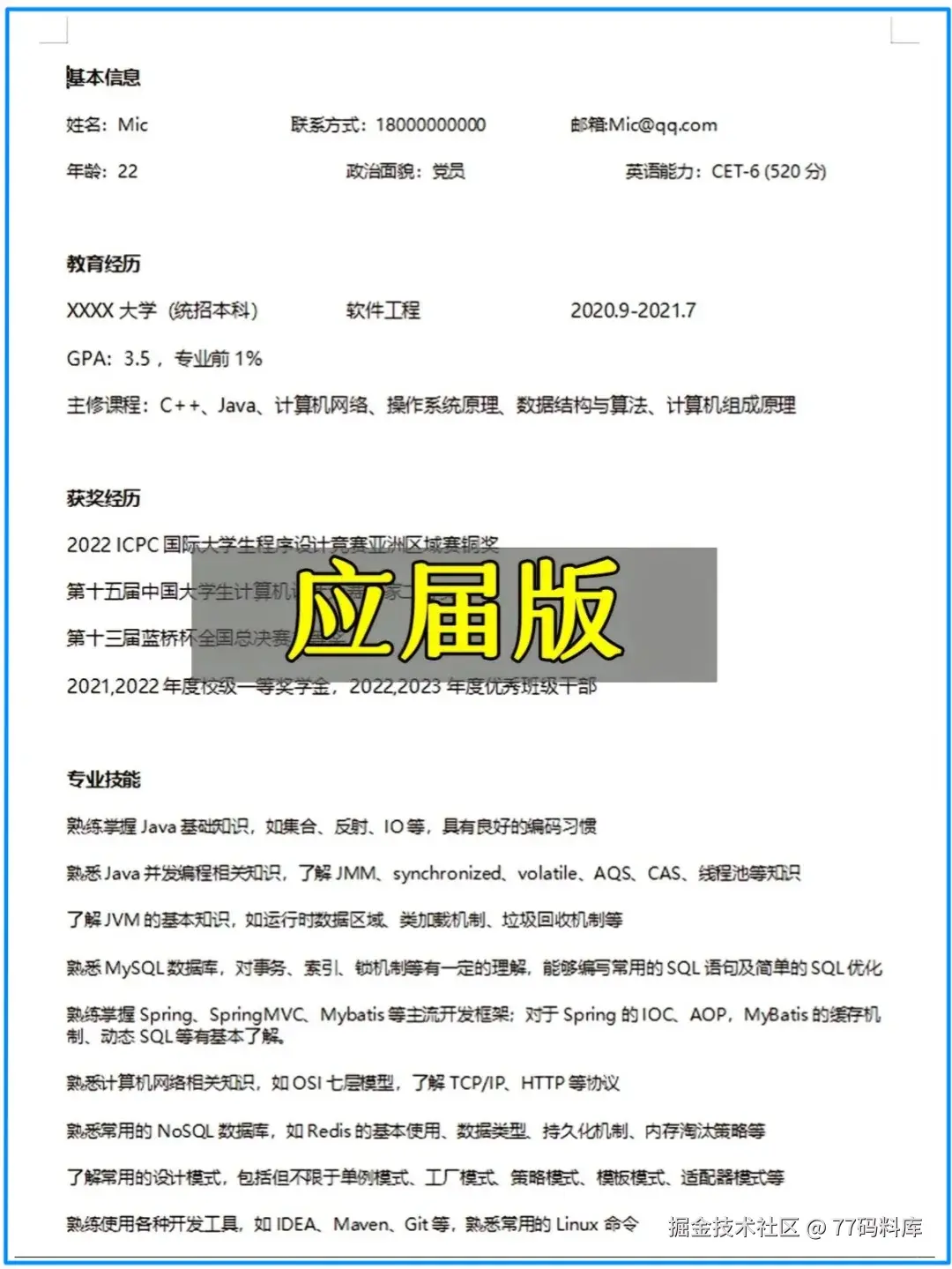
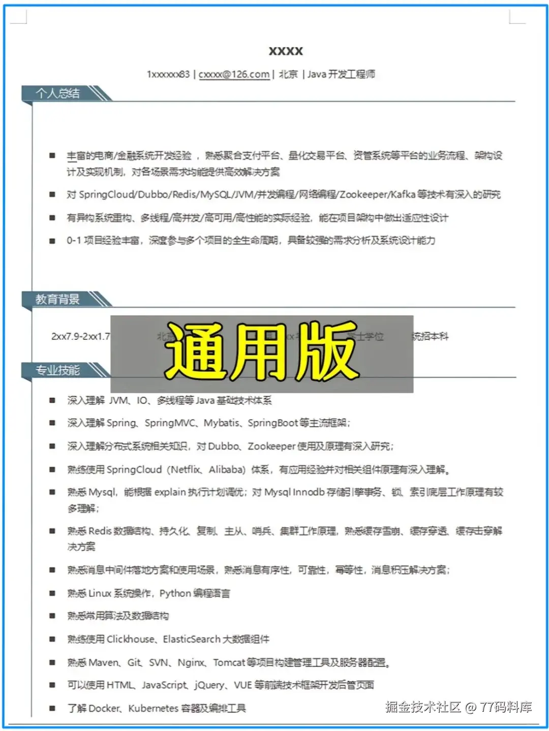
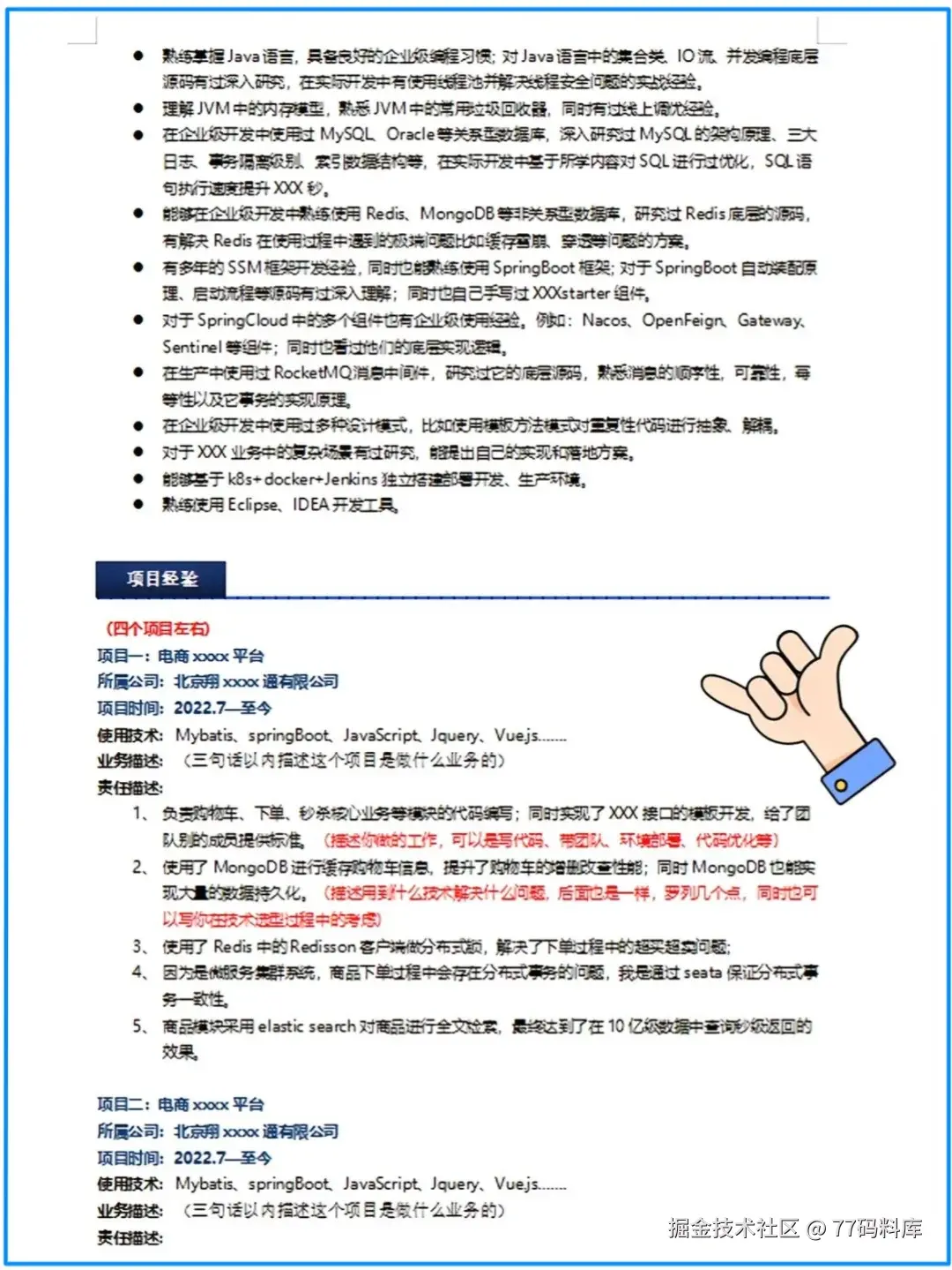
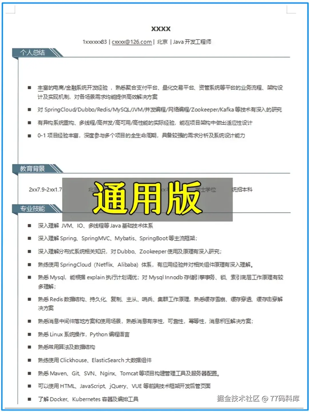
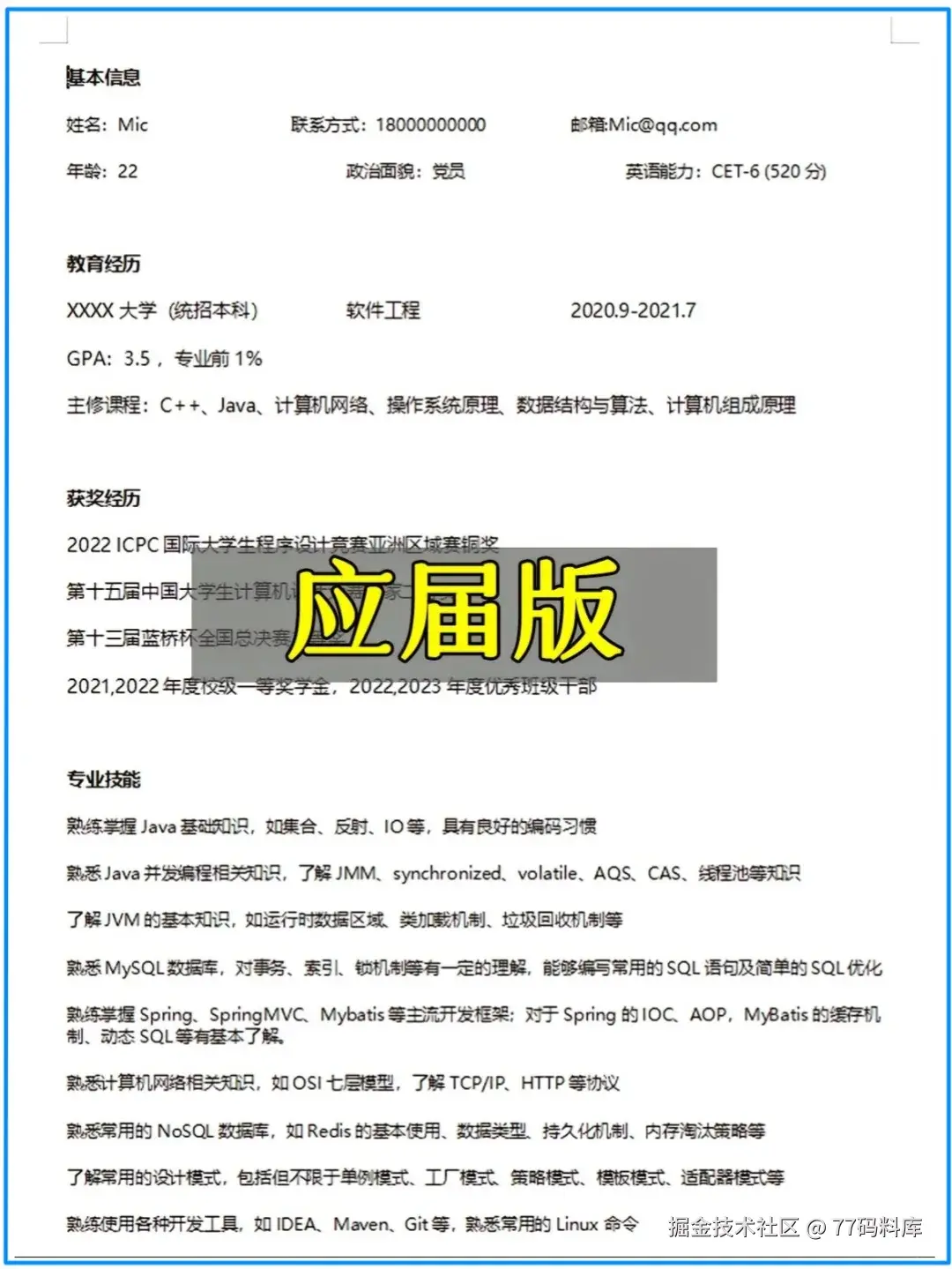
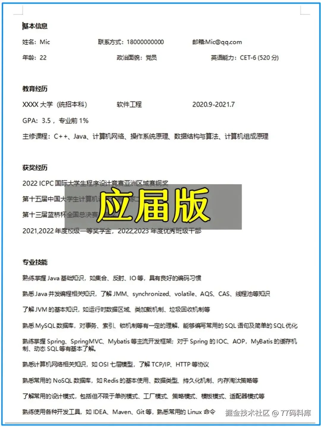
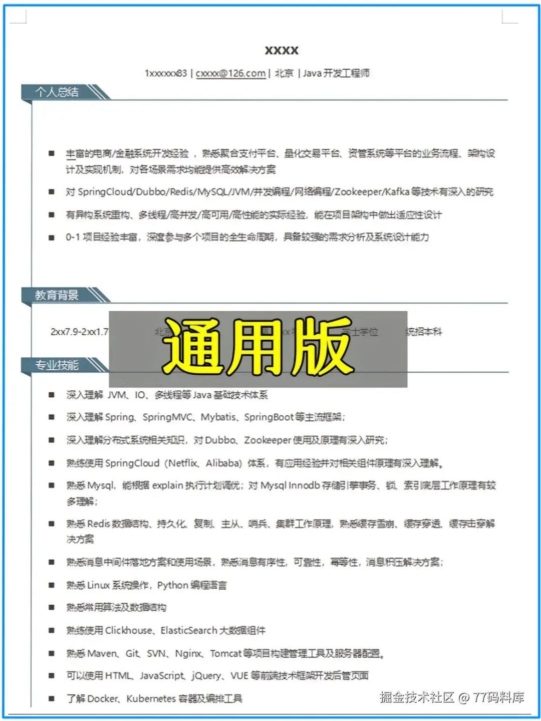
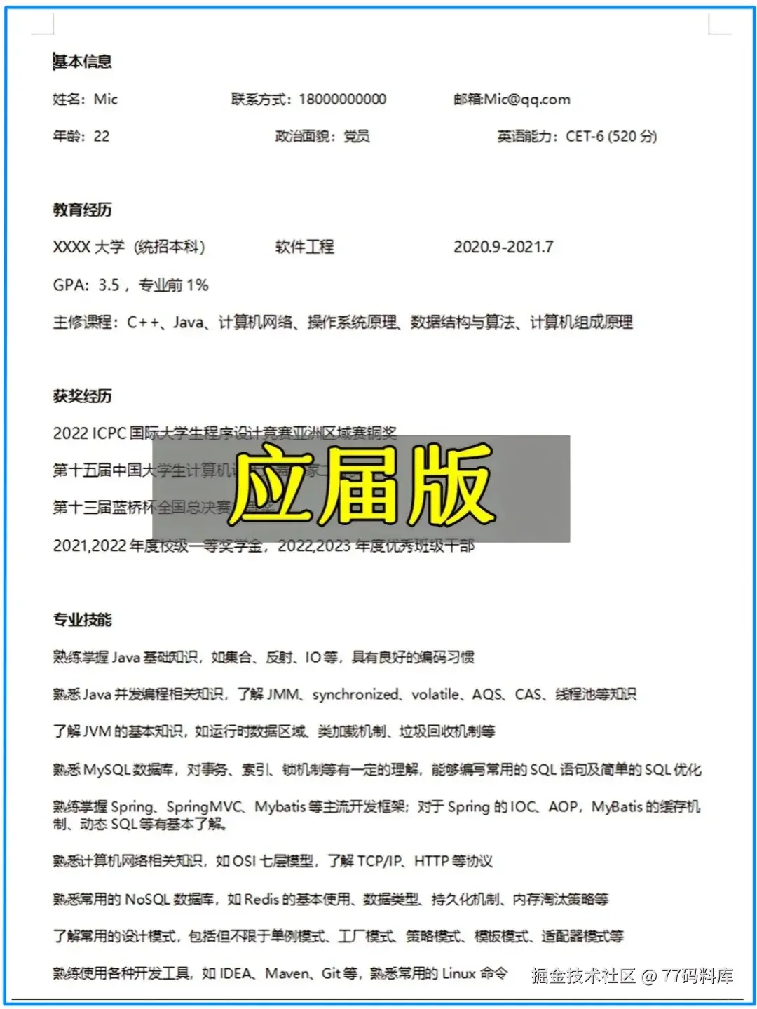
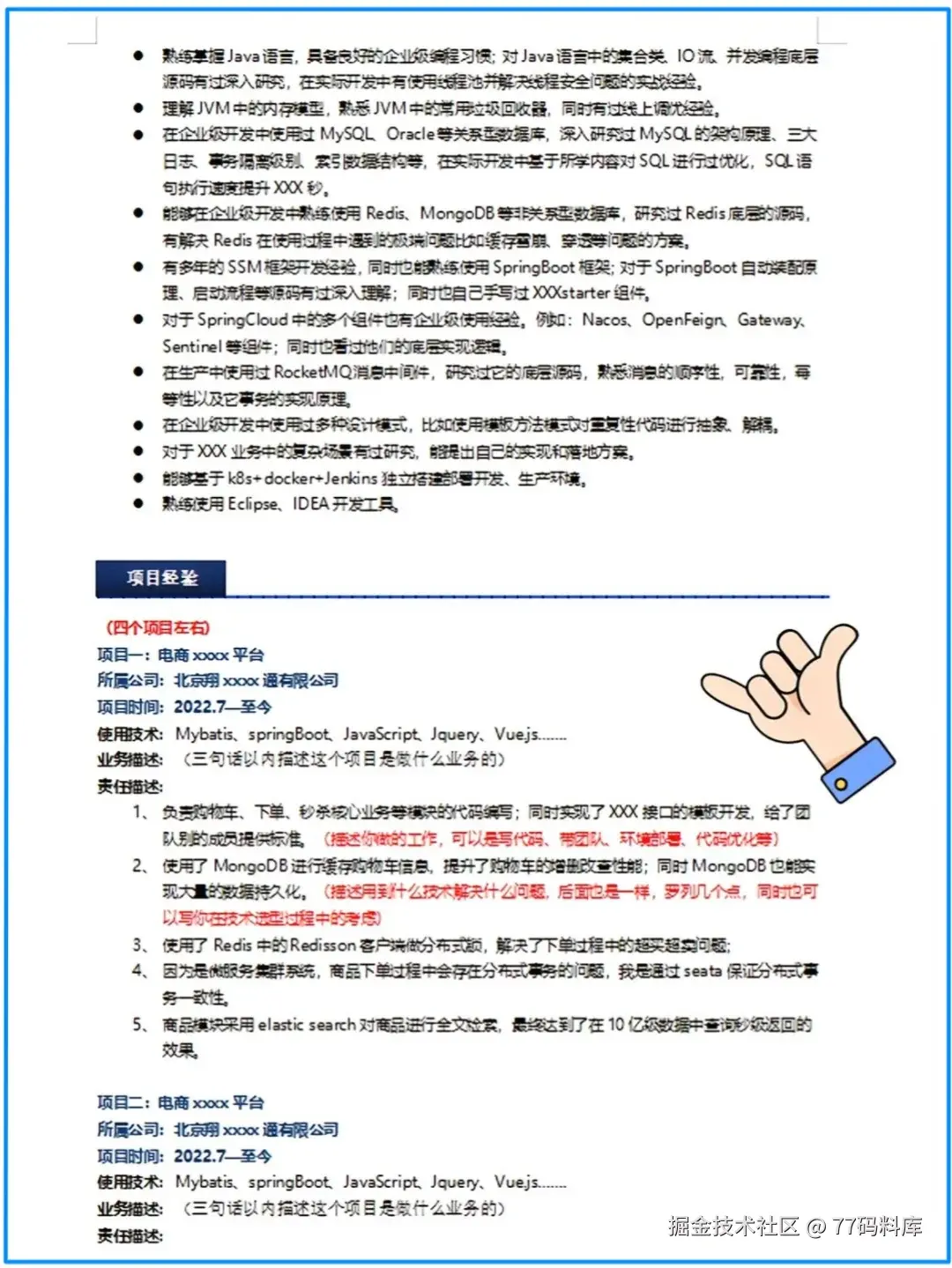
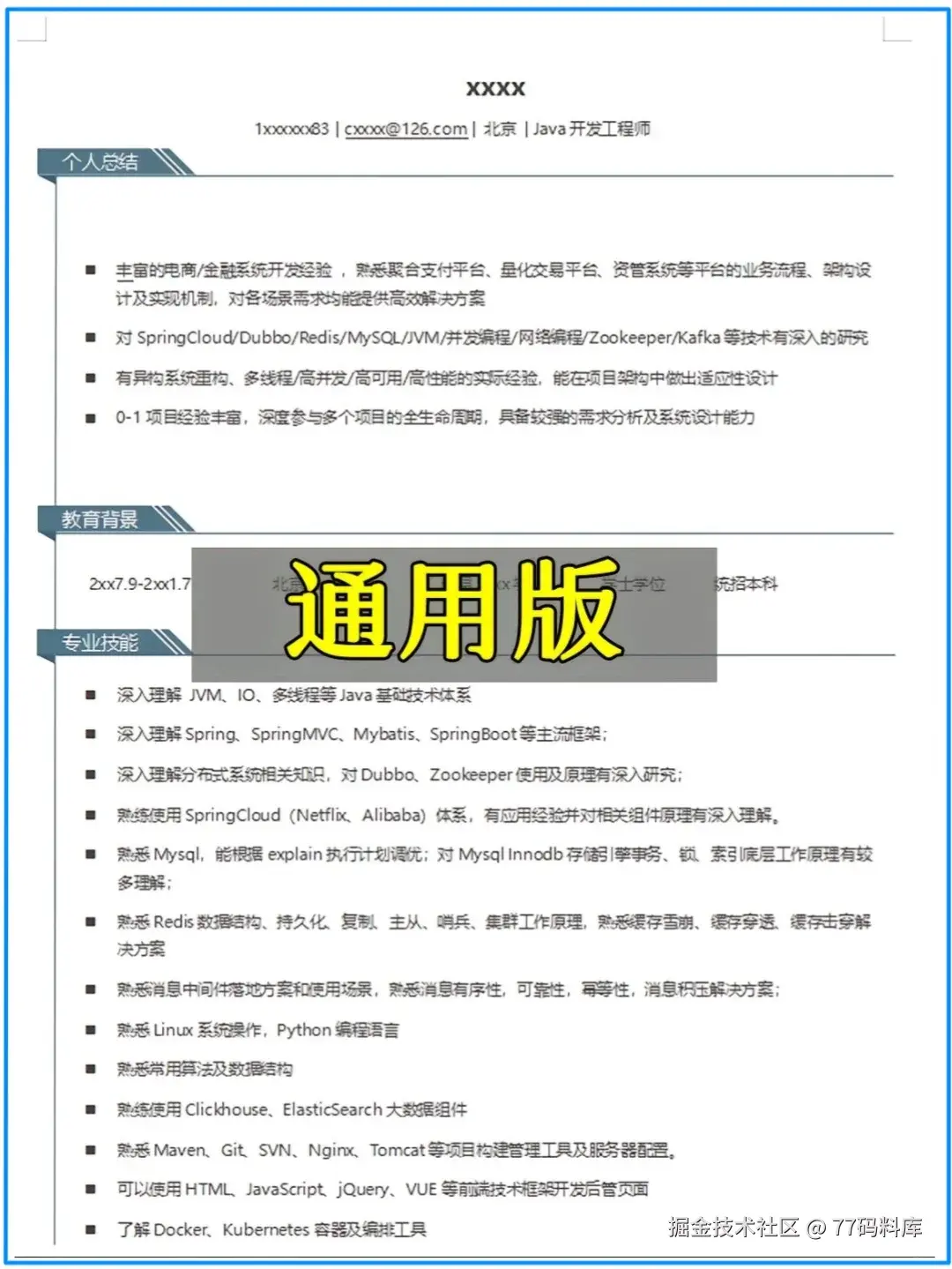
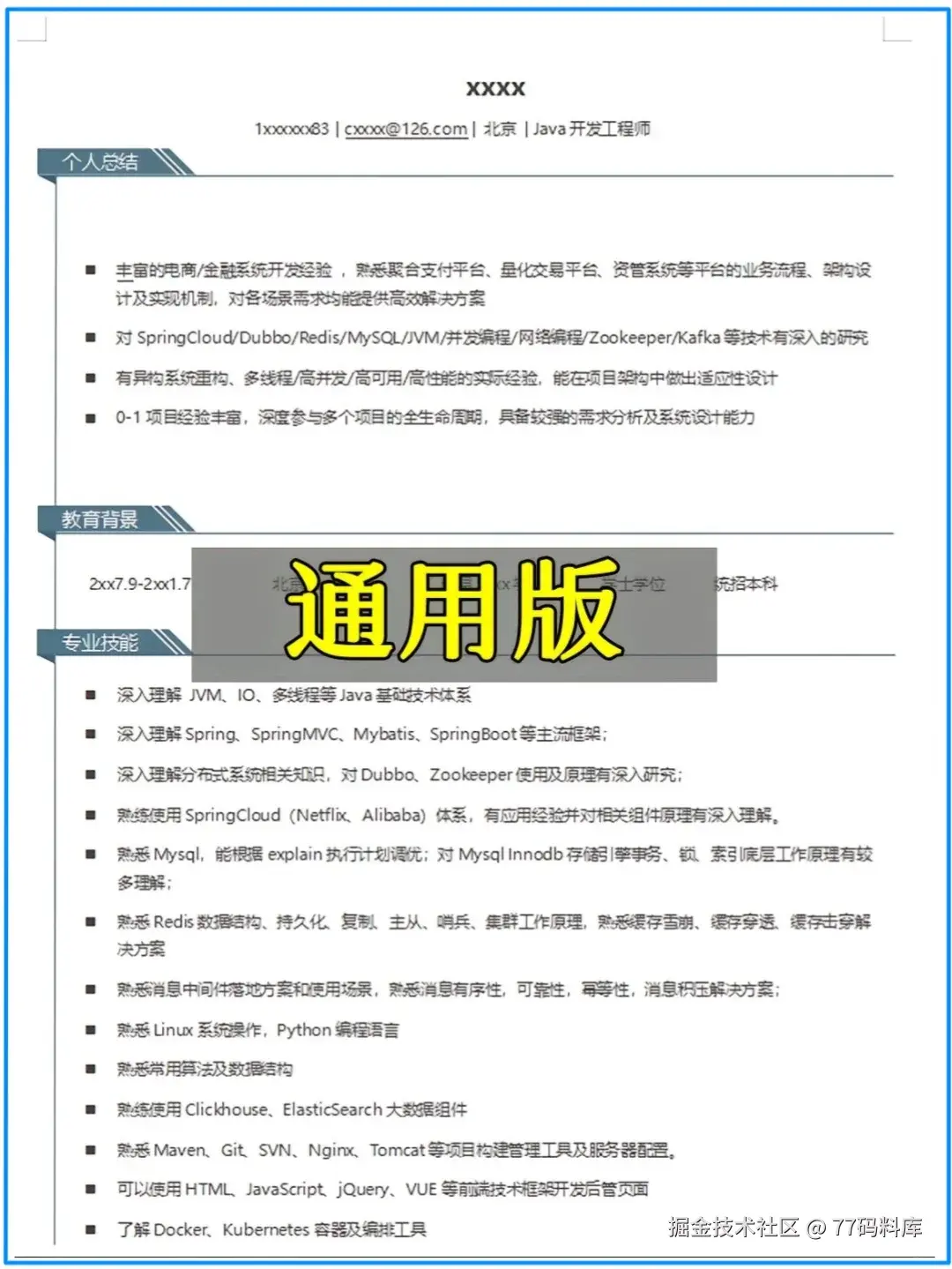
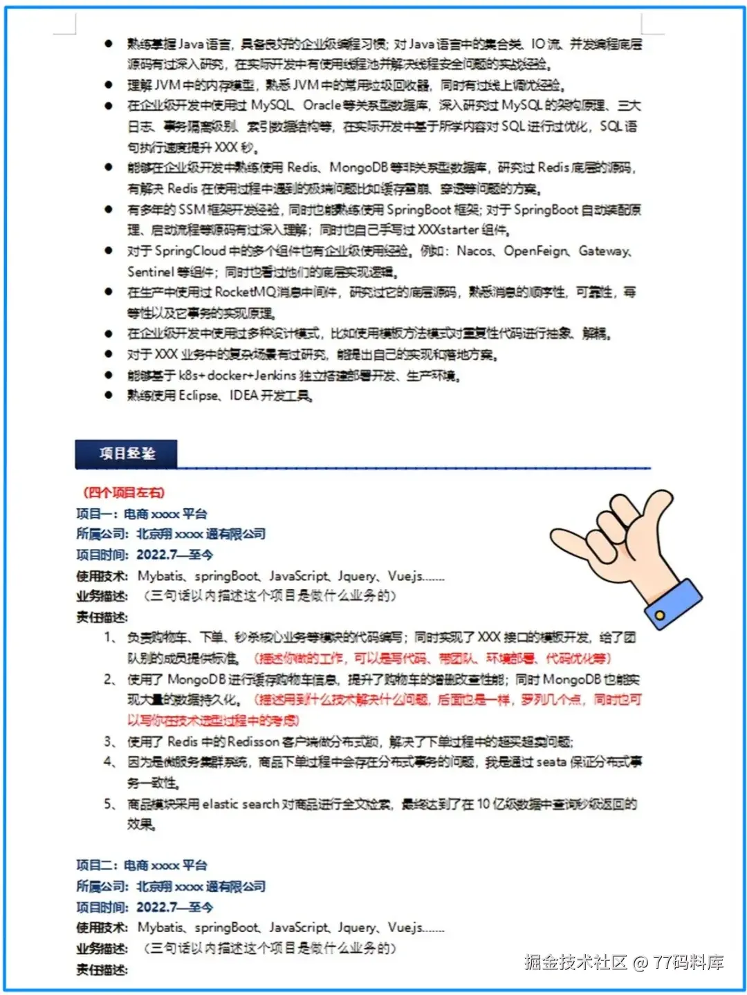
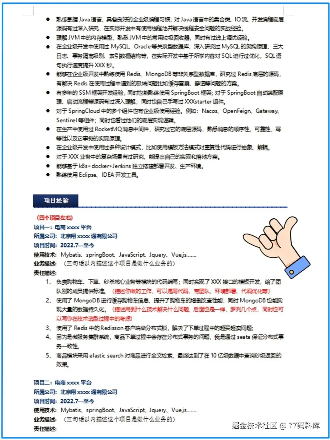
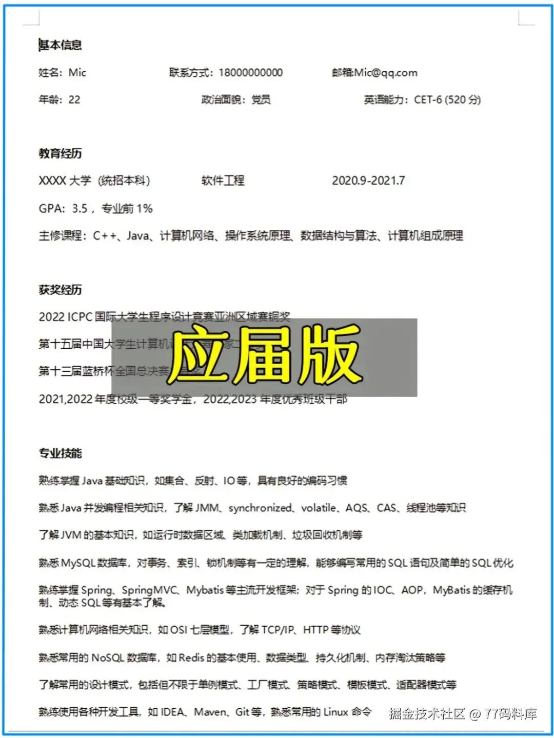
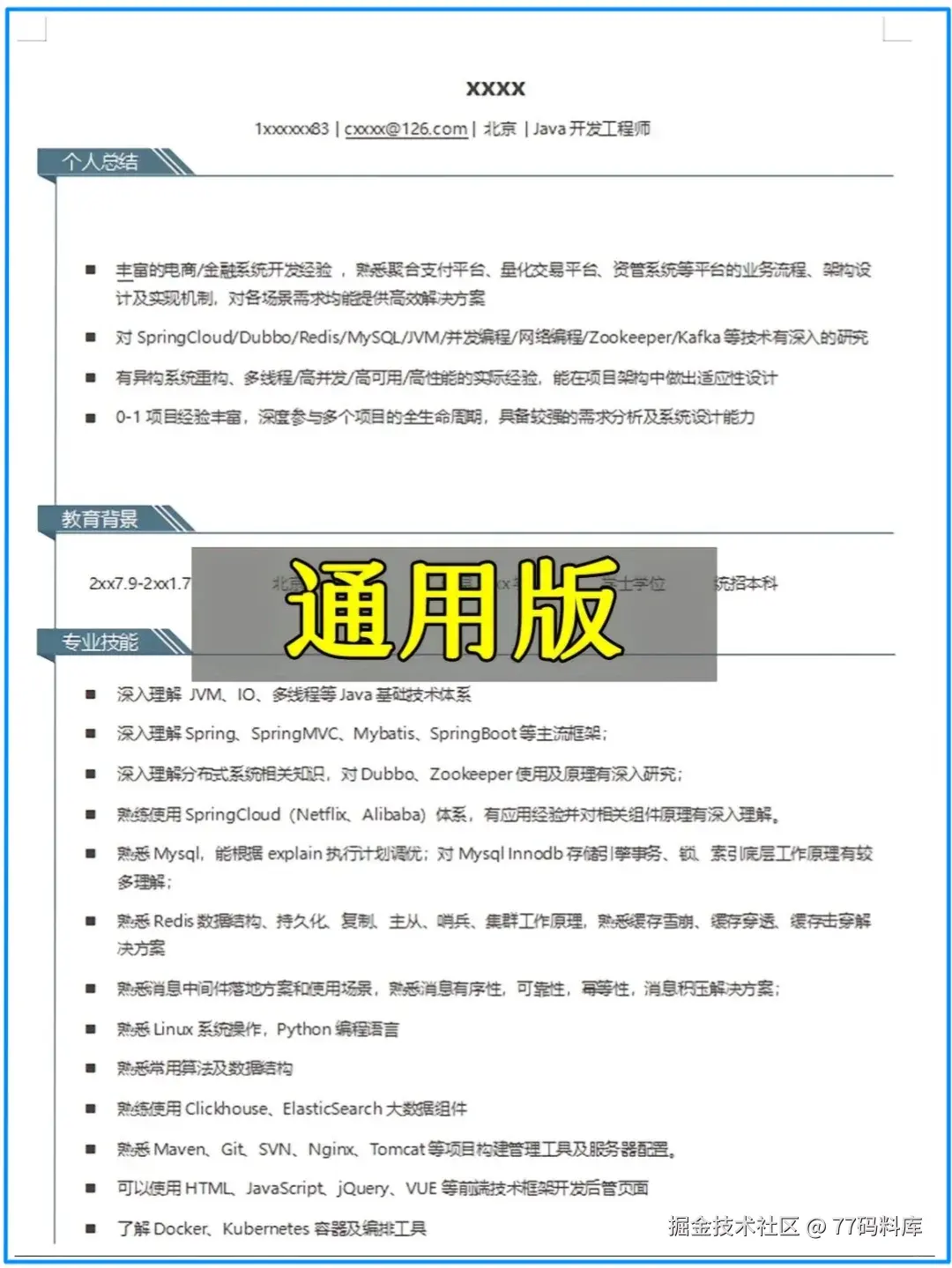
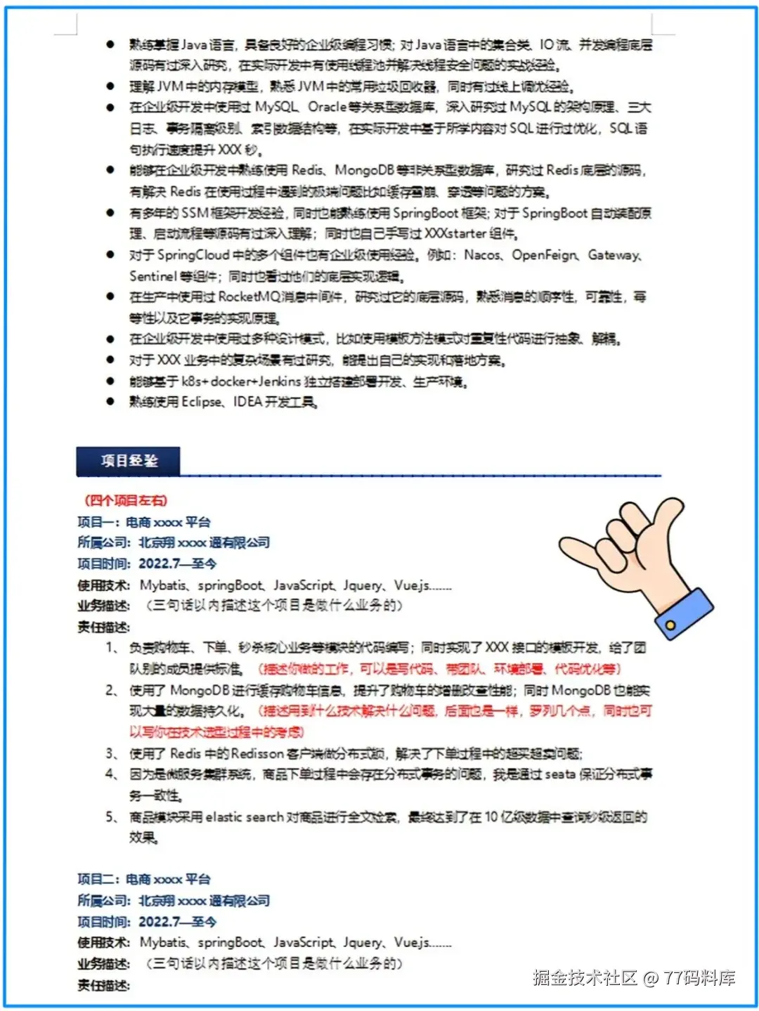
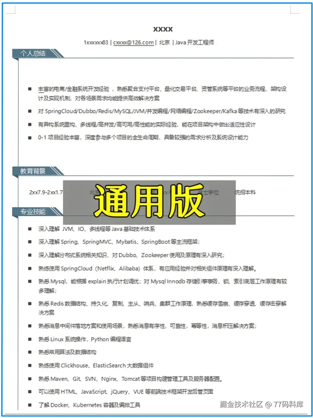
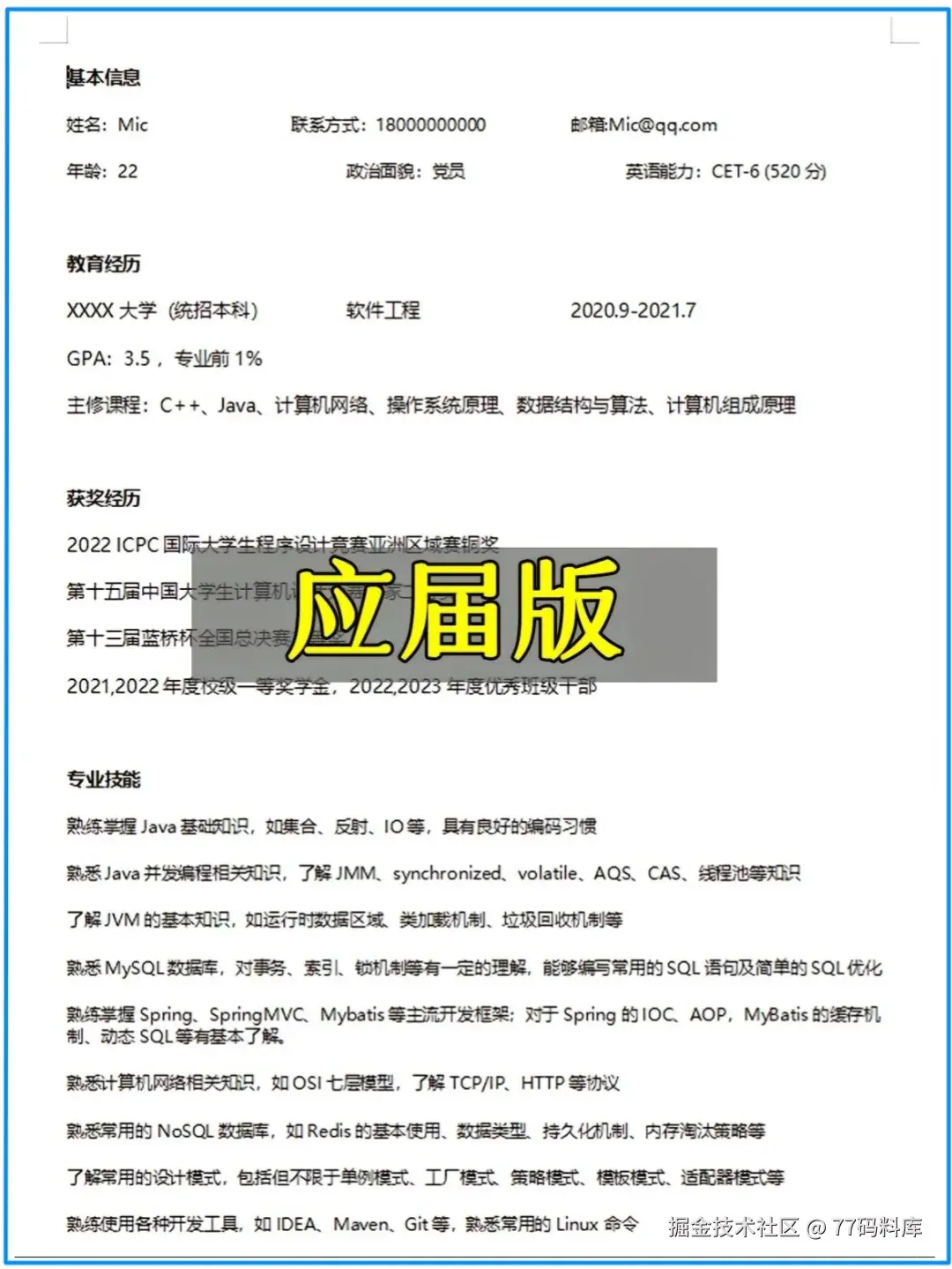
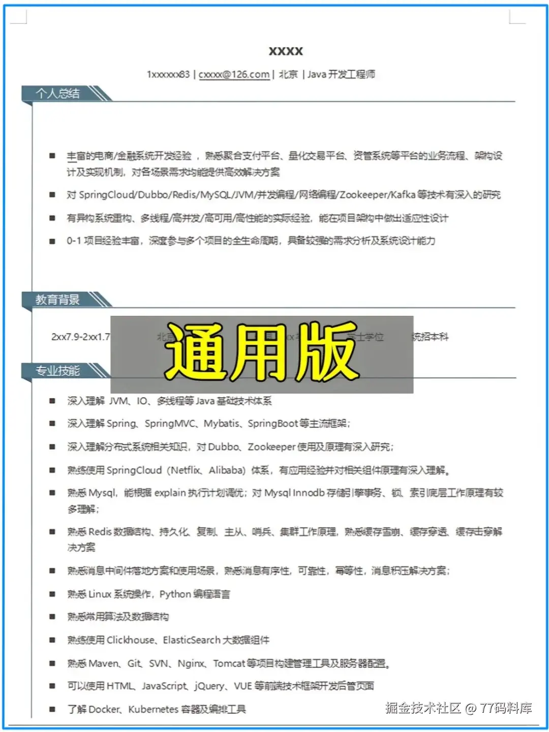
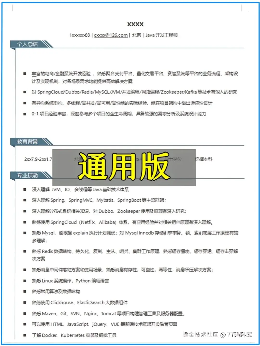
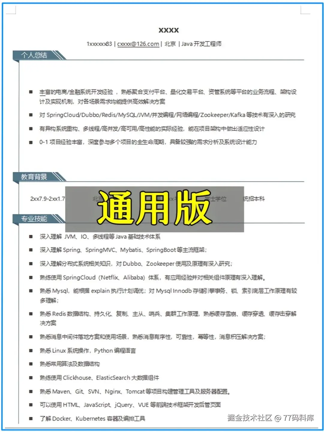
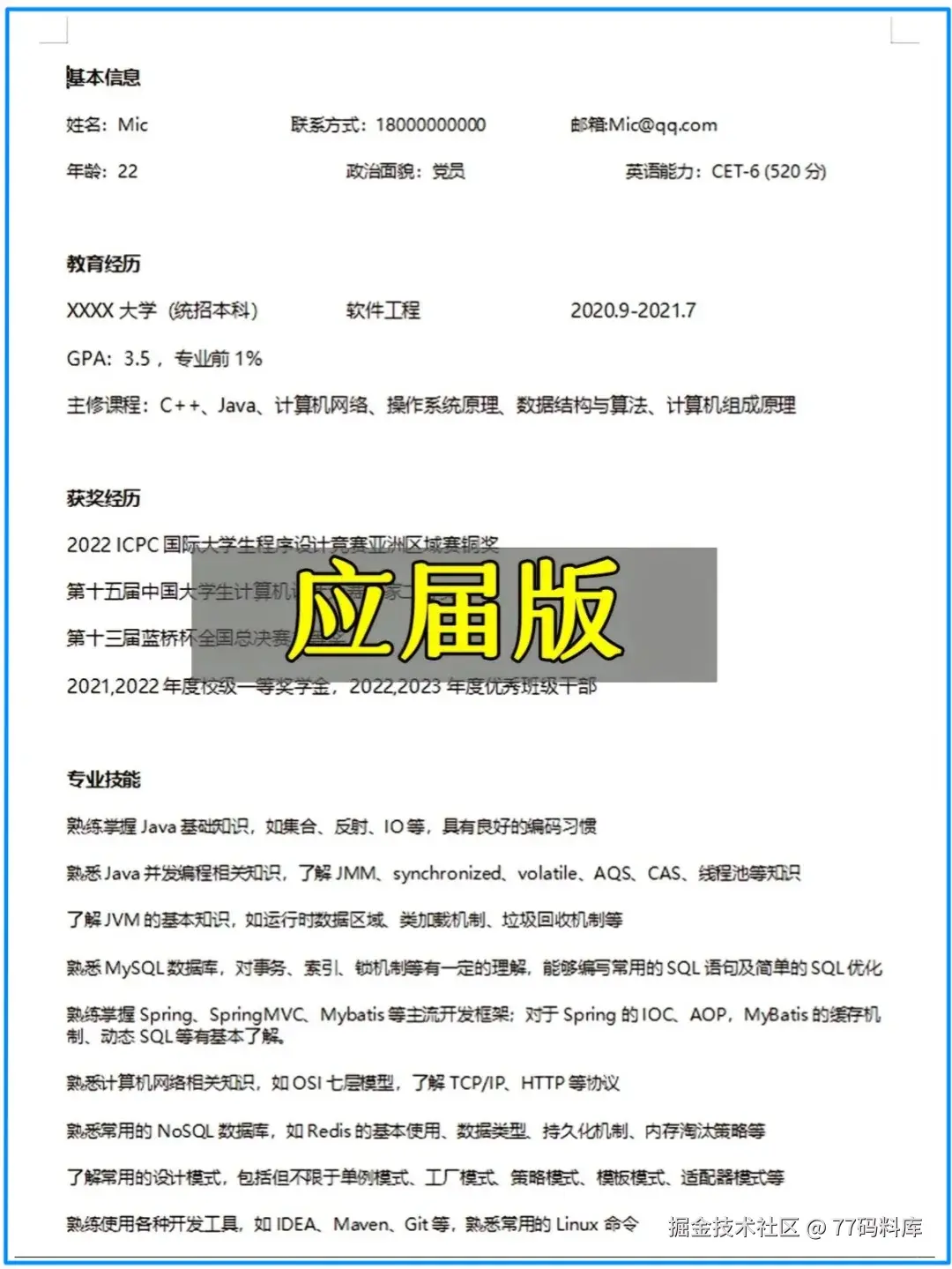
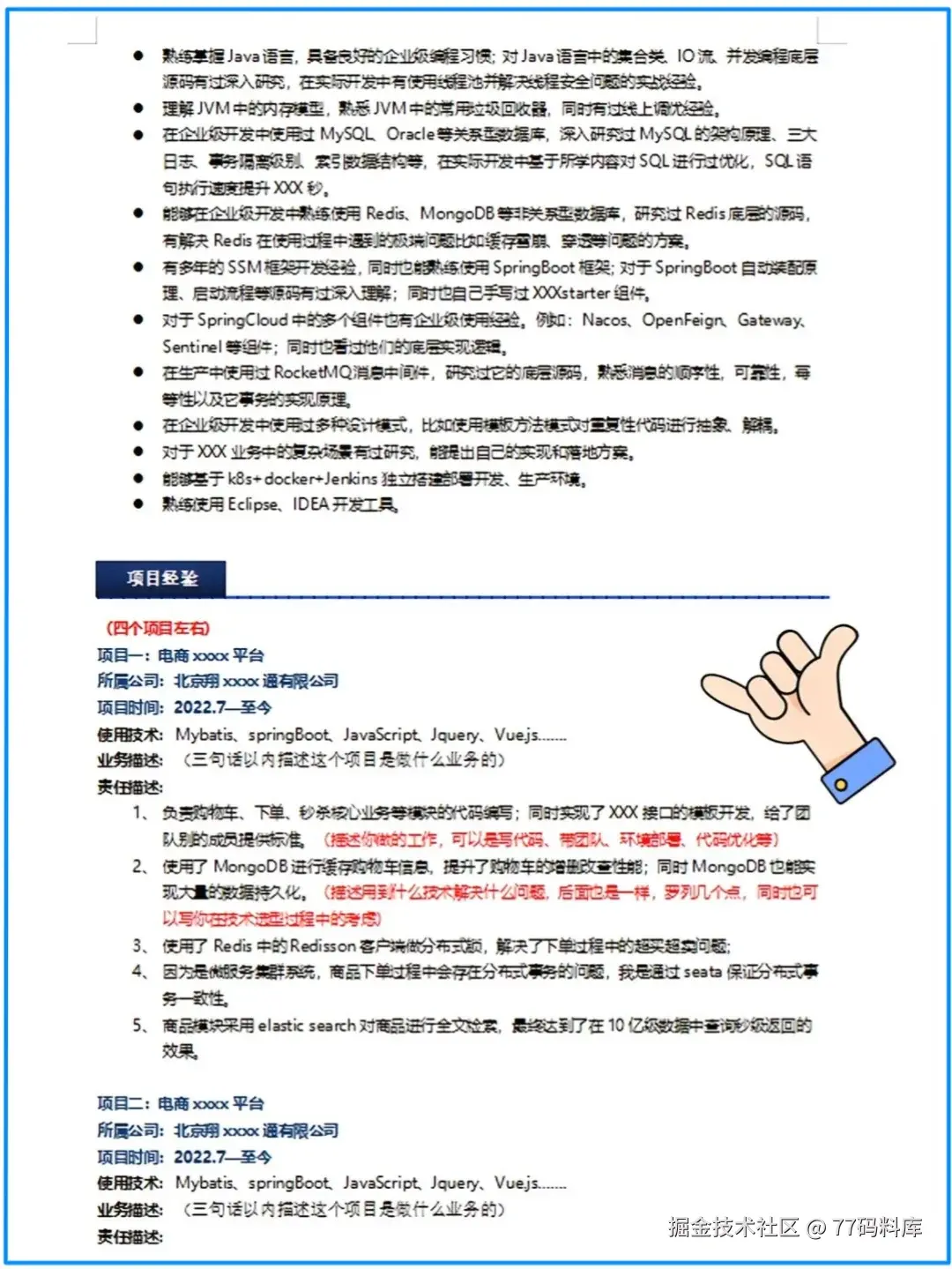
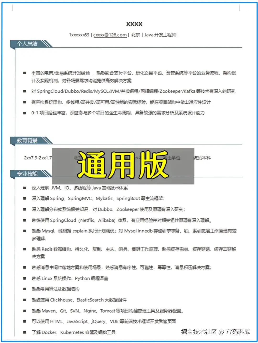
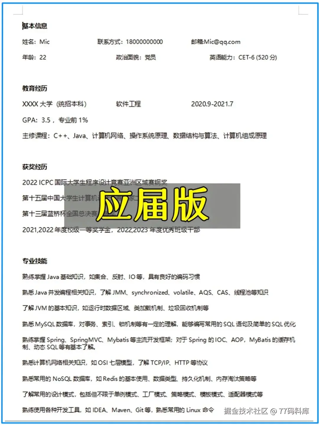
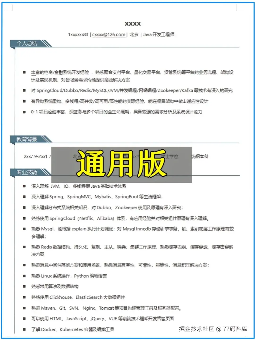
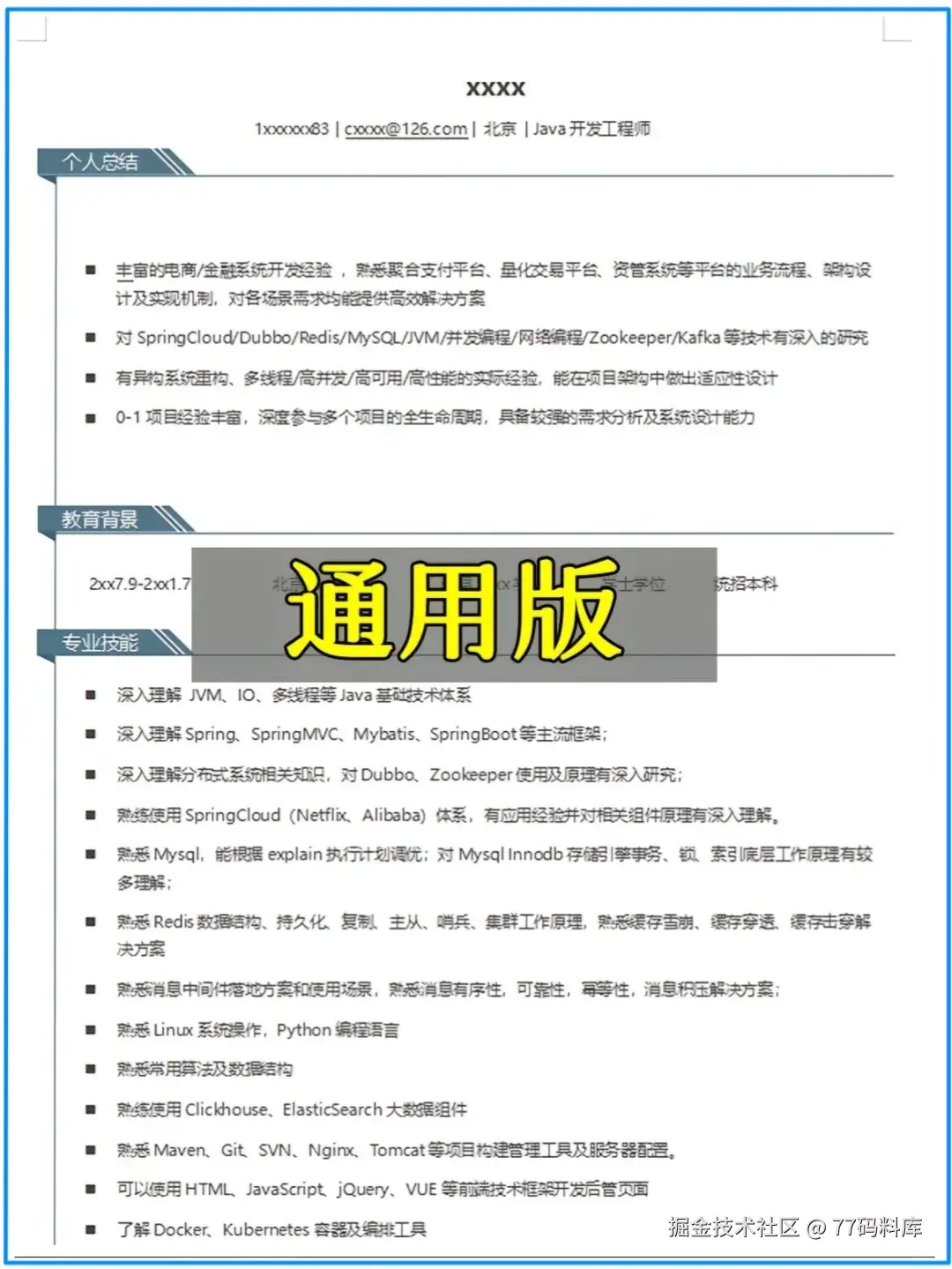
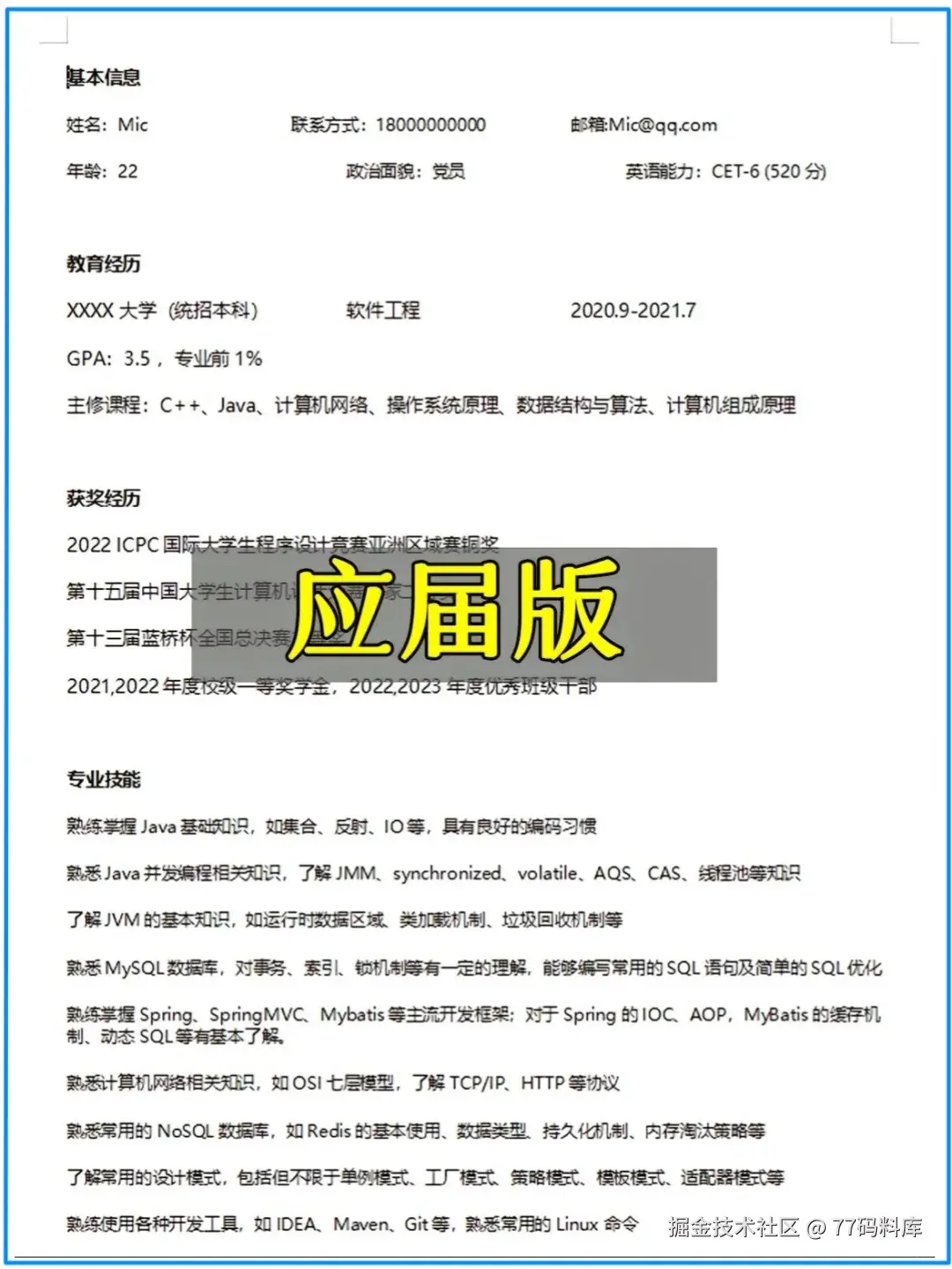
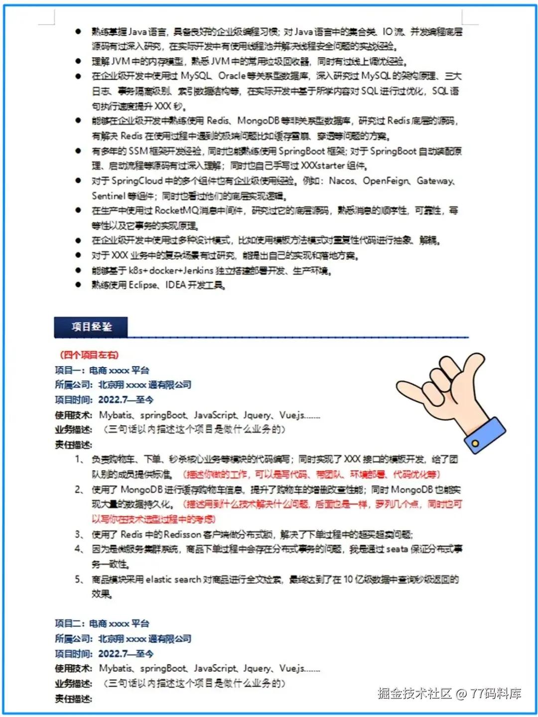
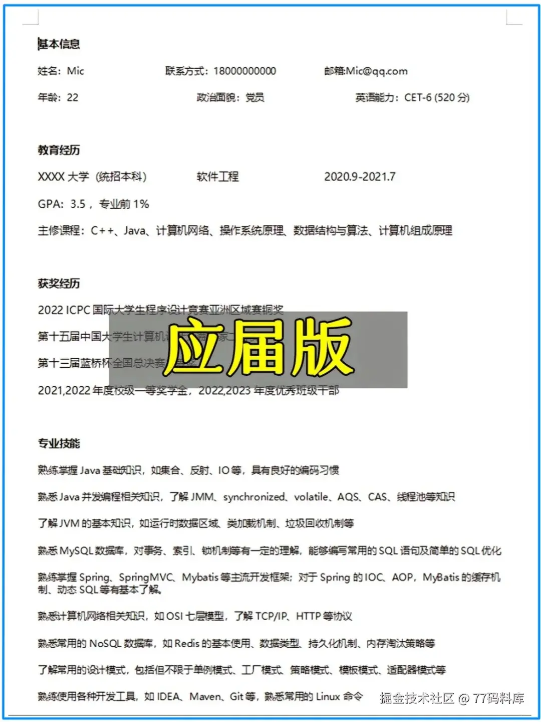
#挑战每日一条沸点# HR最喜欢的Java后端开发简历长这样。
#挑战每日一条沸点# 建议你的Java达到这种程度再去面试
#挑战每日一条沸点# 一周背完Java八股文的邪修
#挑战每日一条沸点# 一周要如何速通Java后端面试呢(突击版)
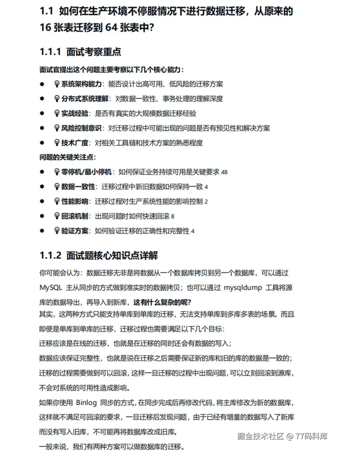
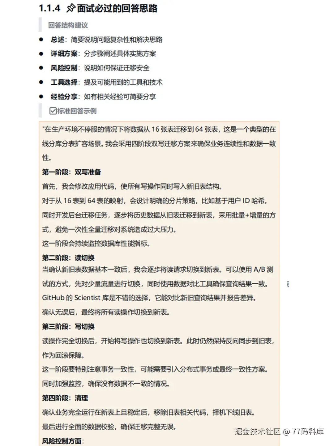
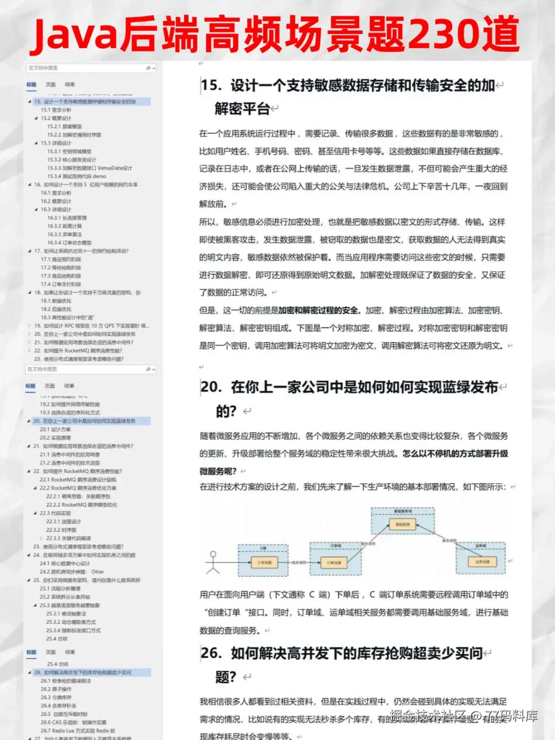
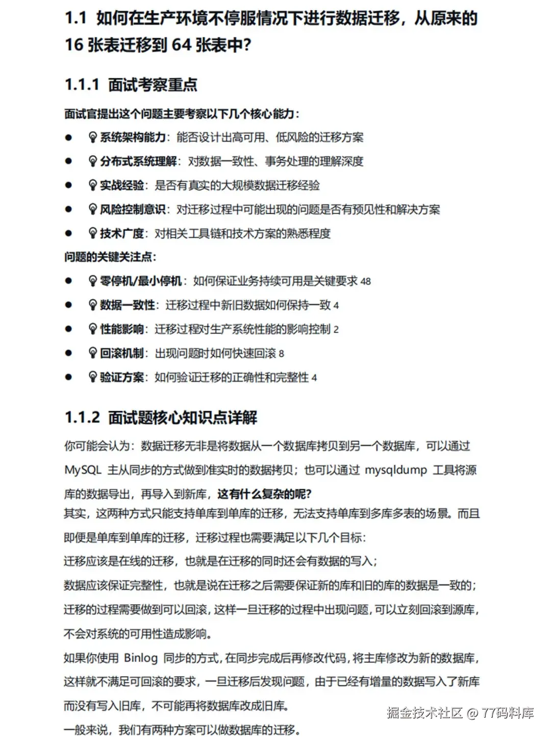
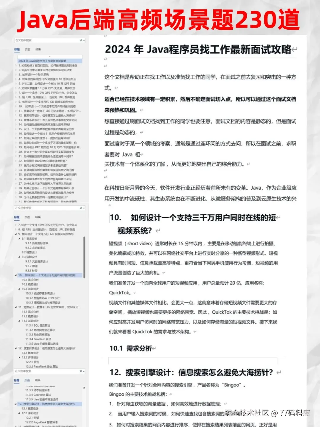
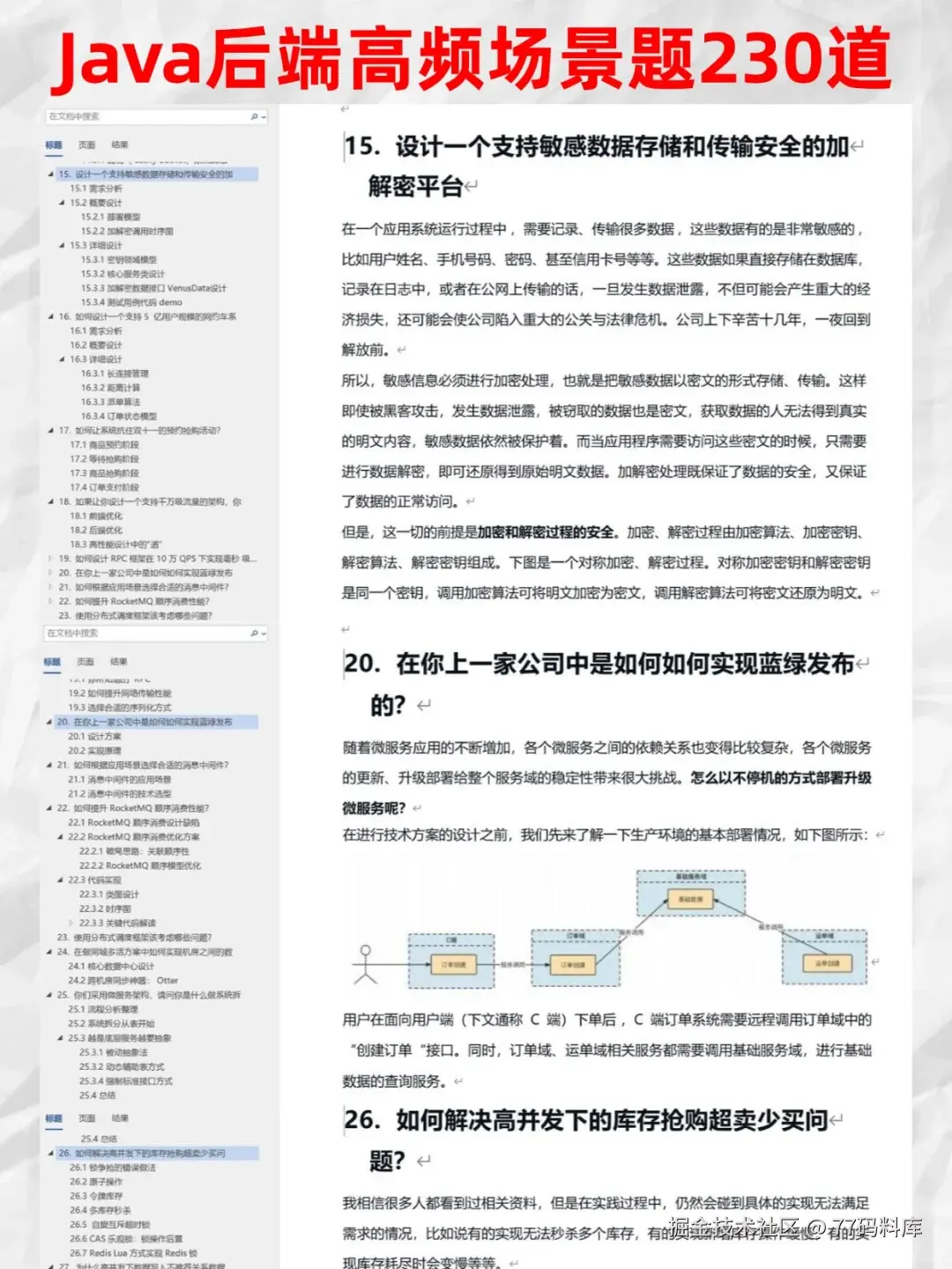
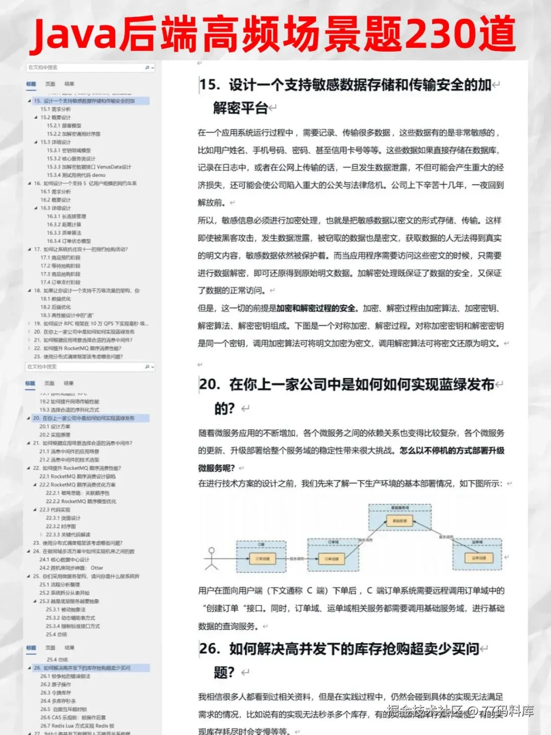
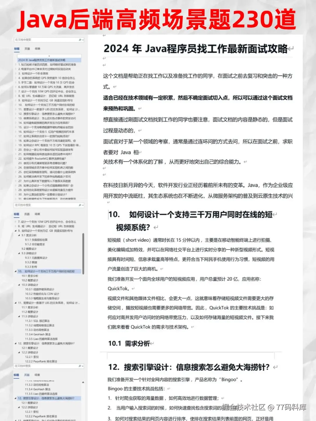
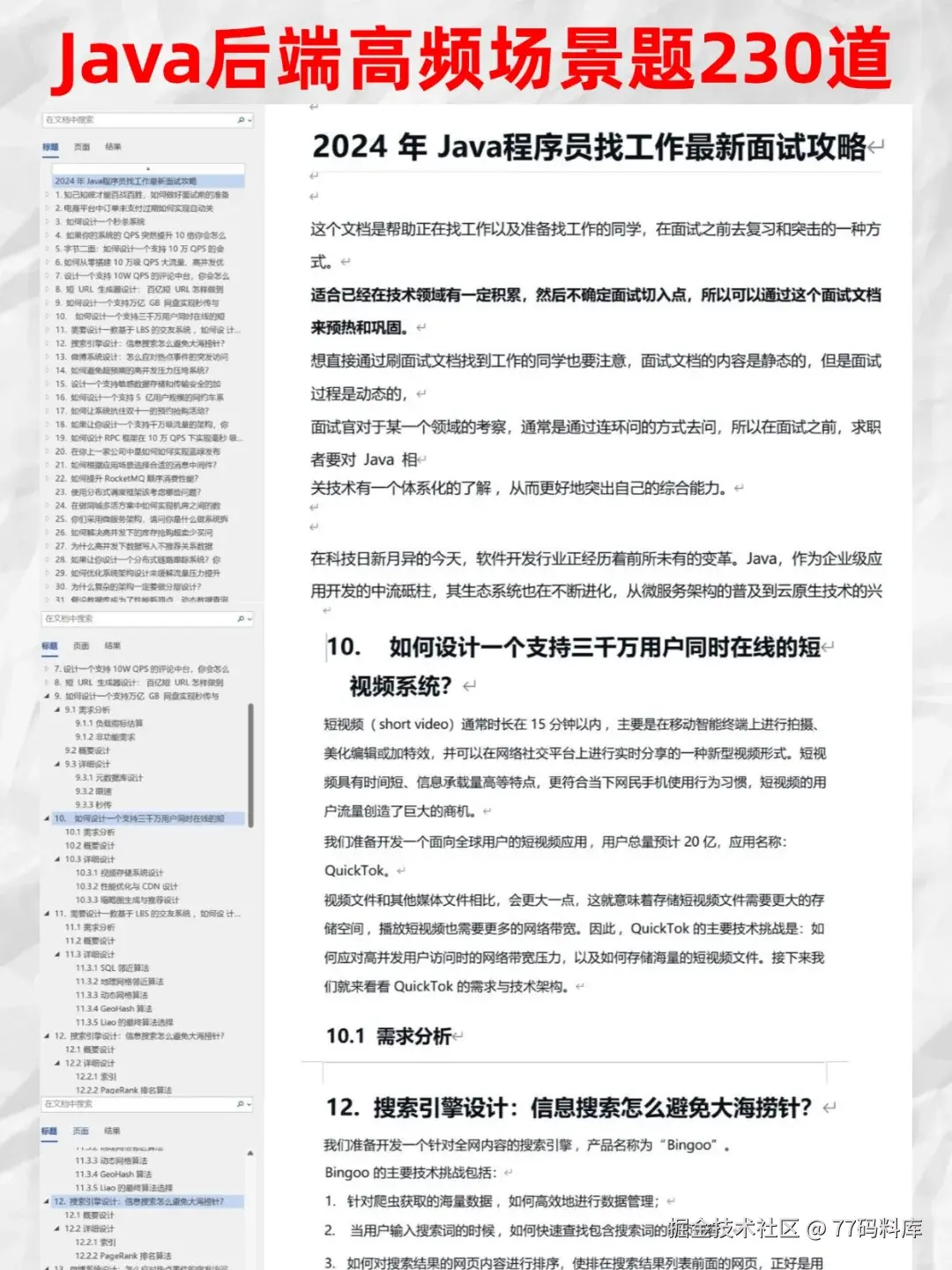
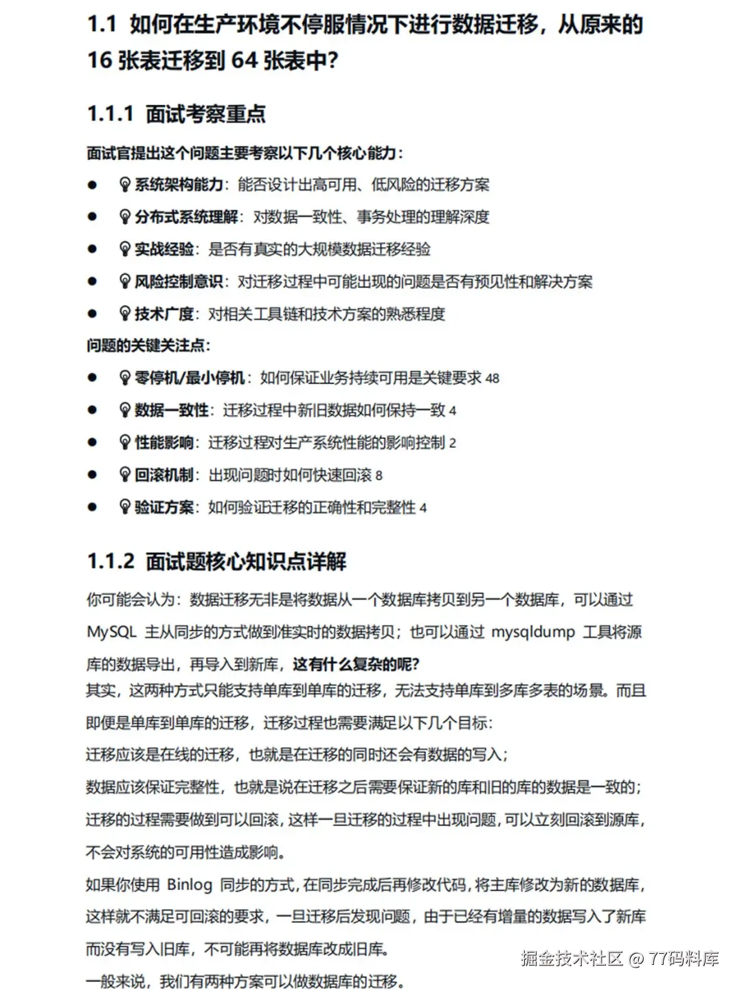
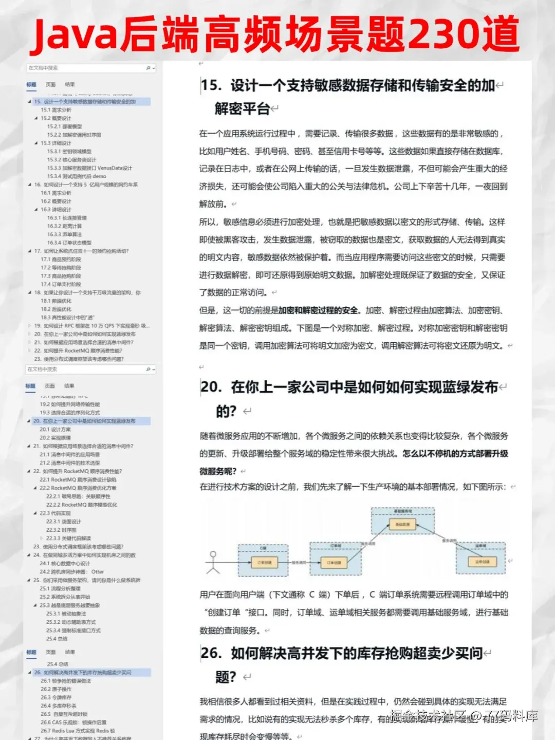
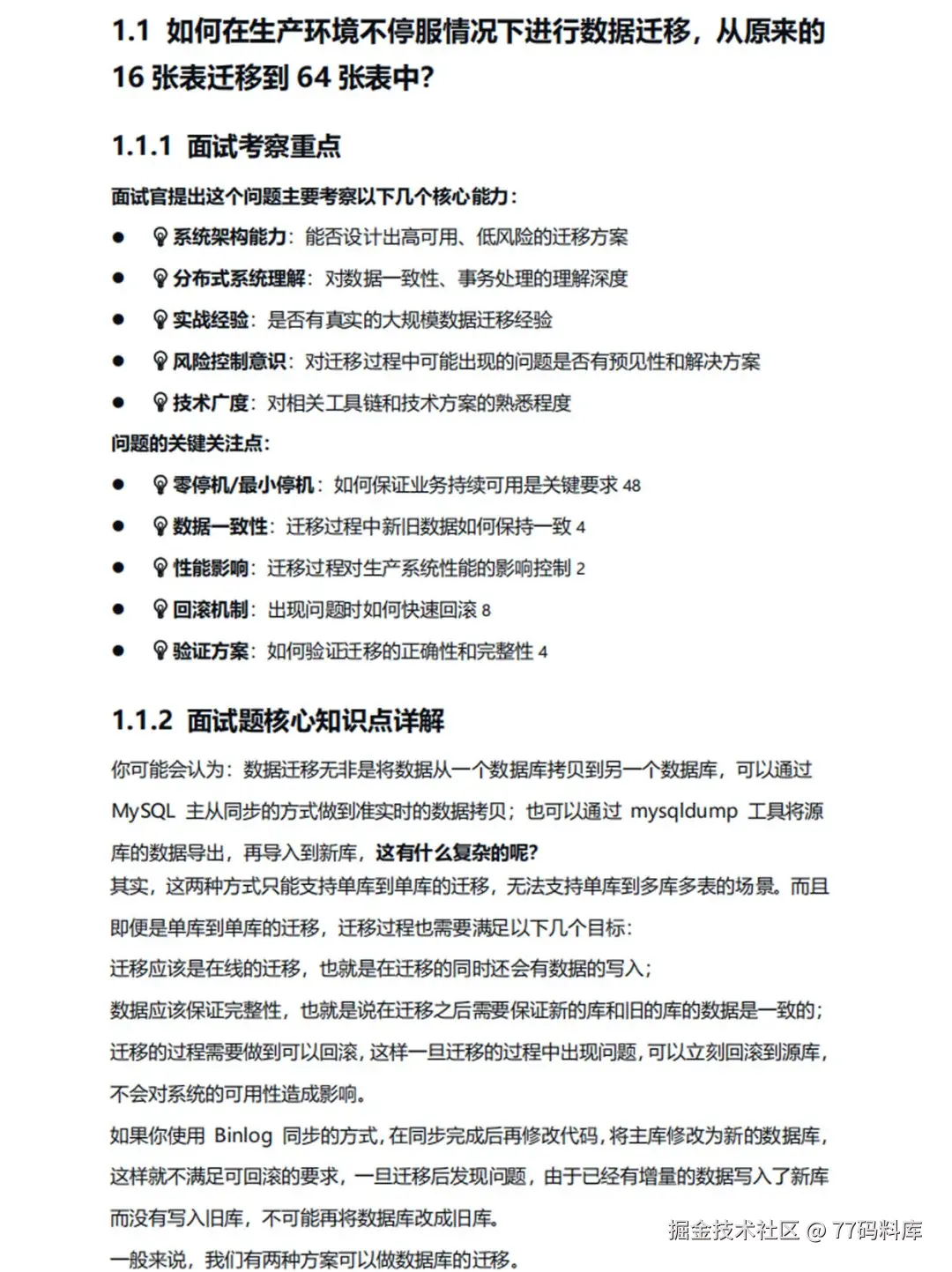
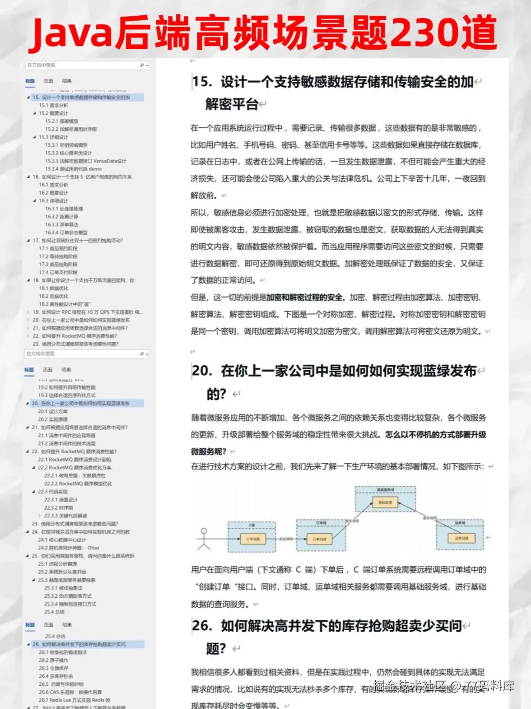
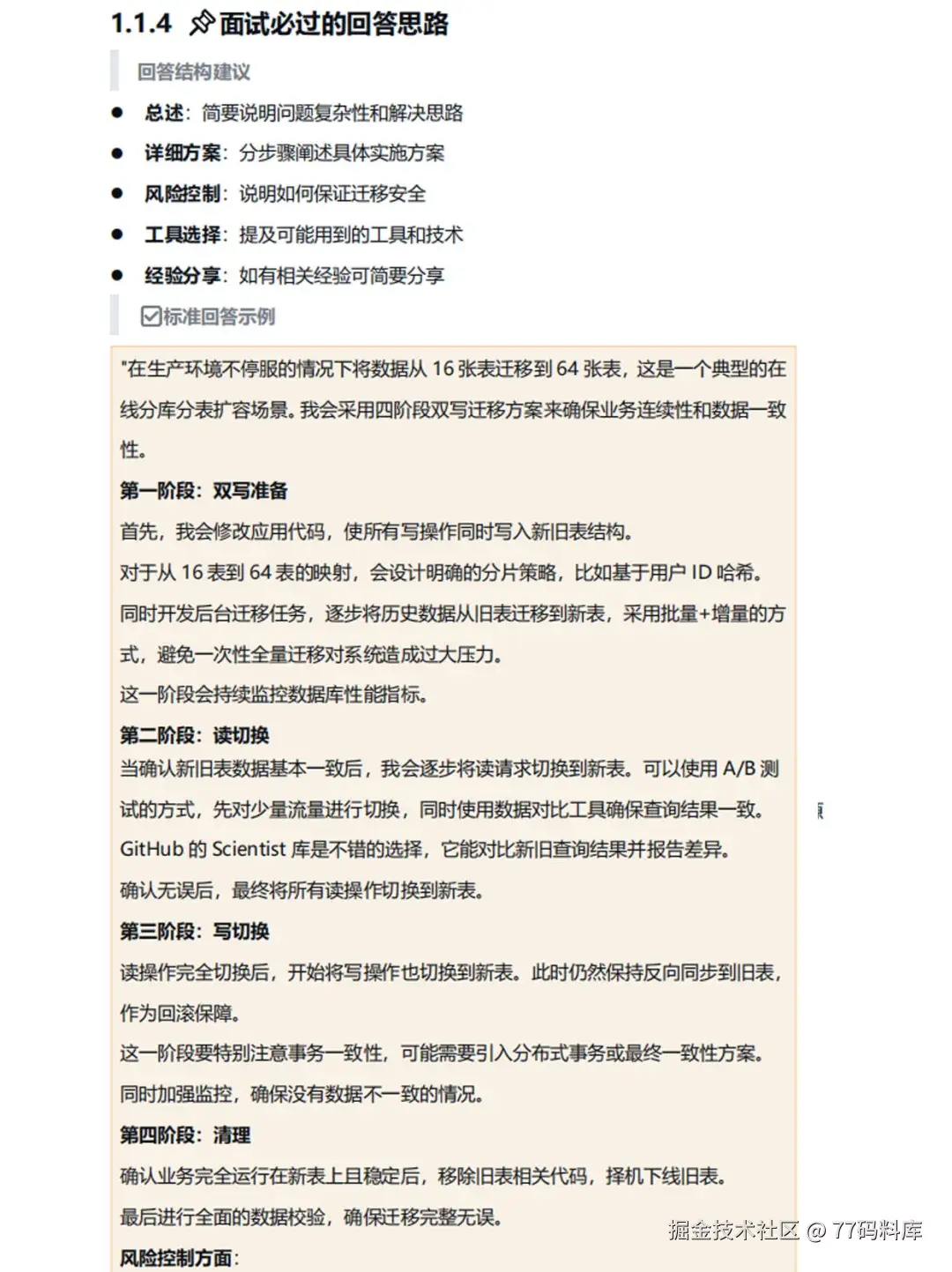
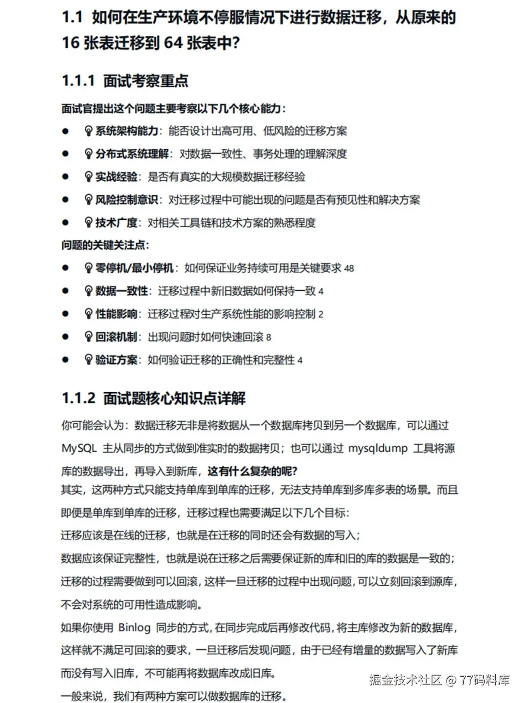
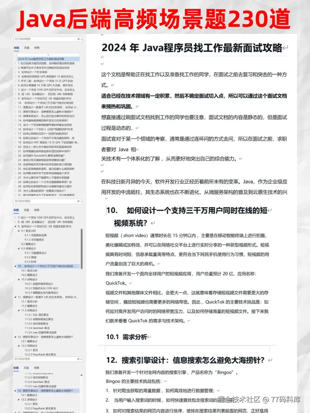
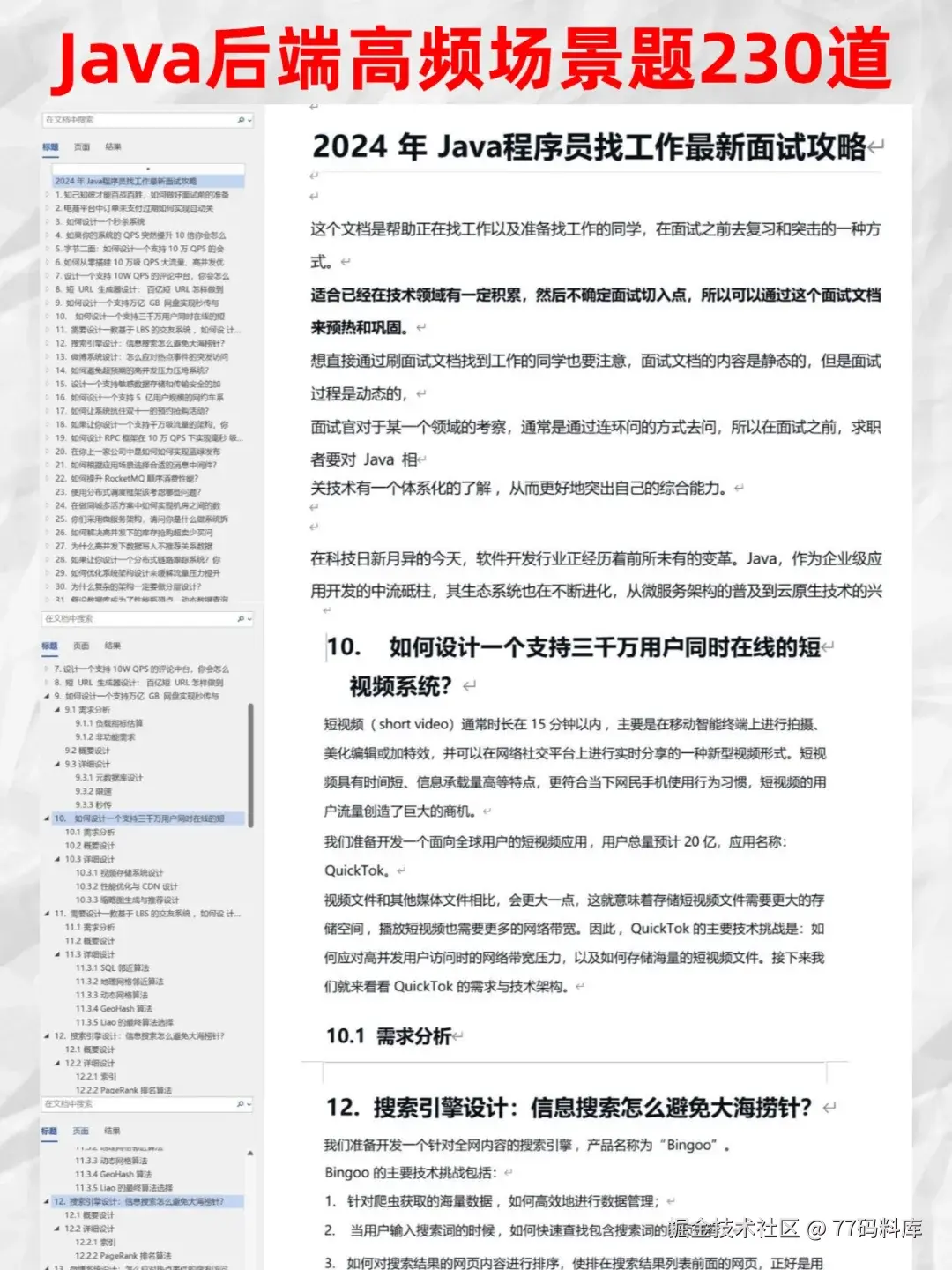
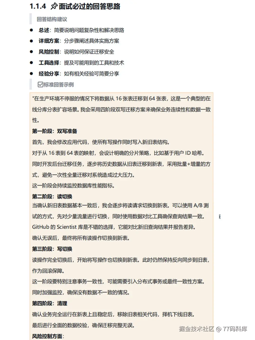
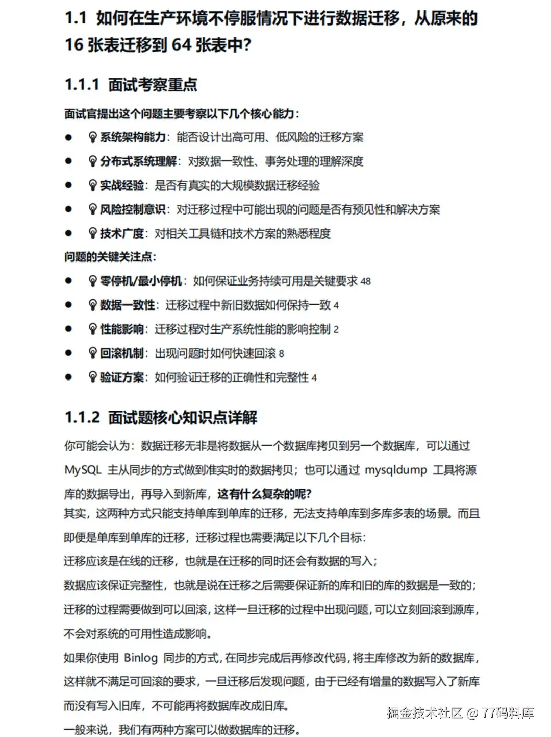
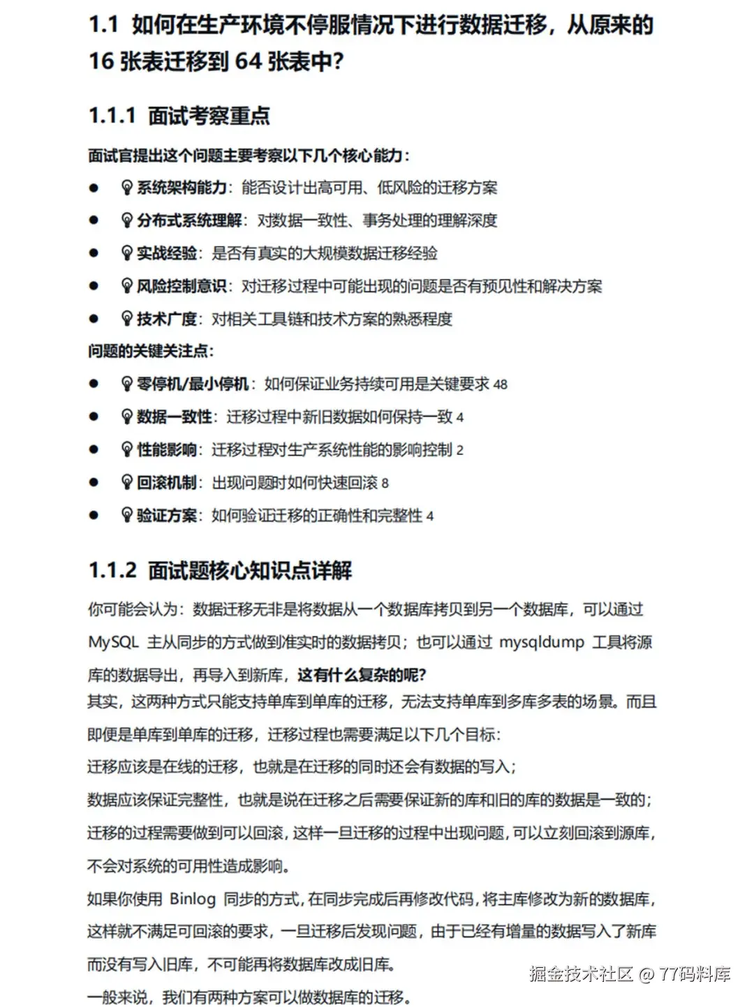
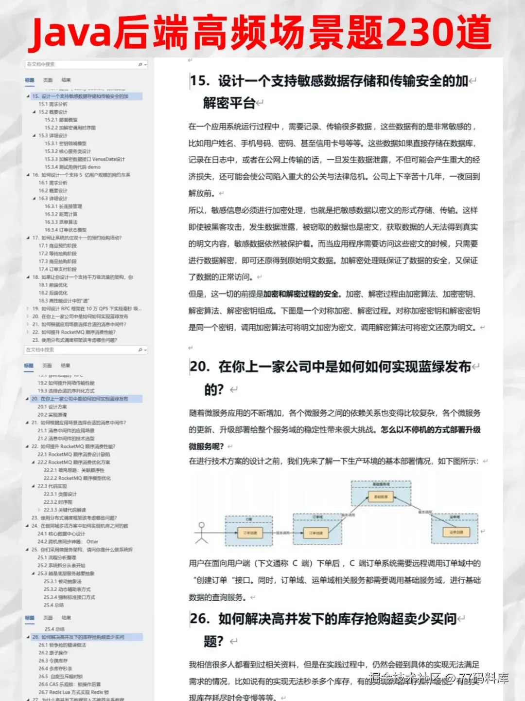
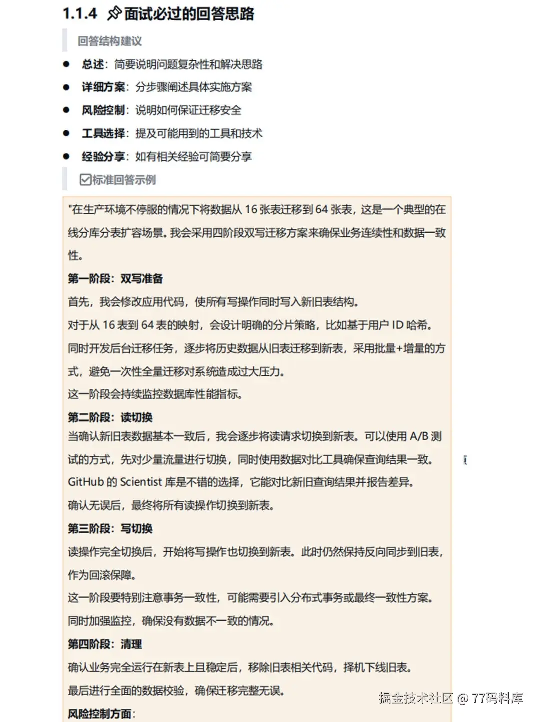
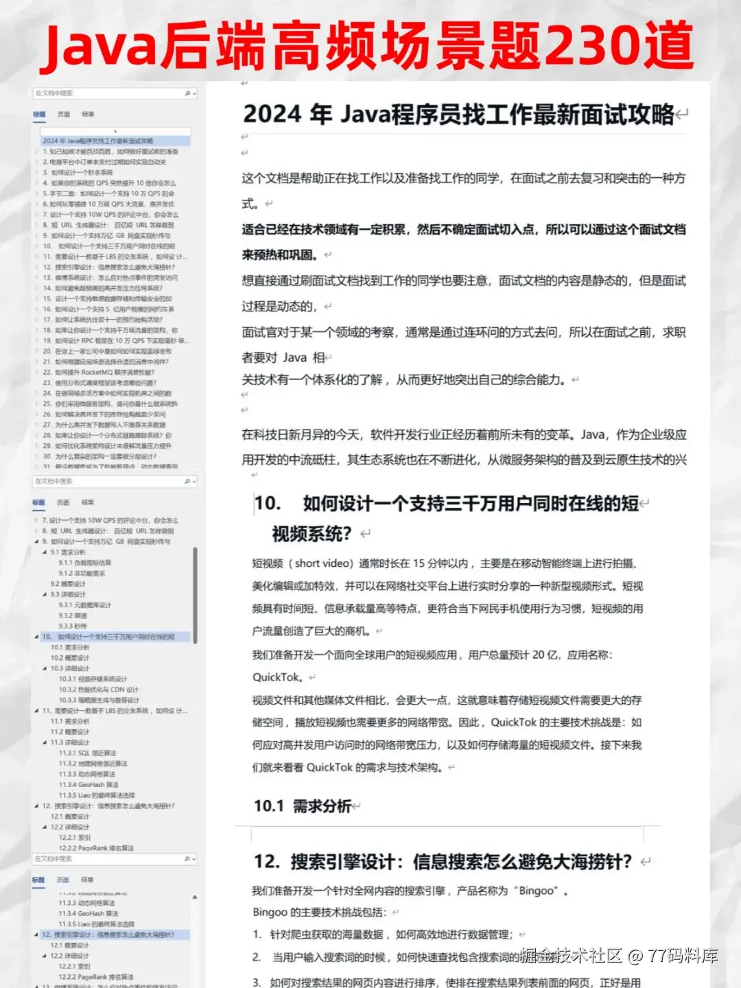
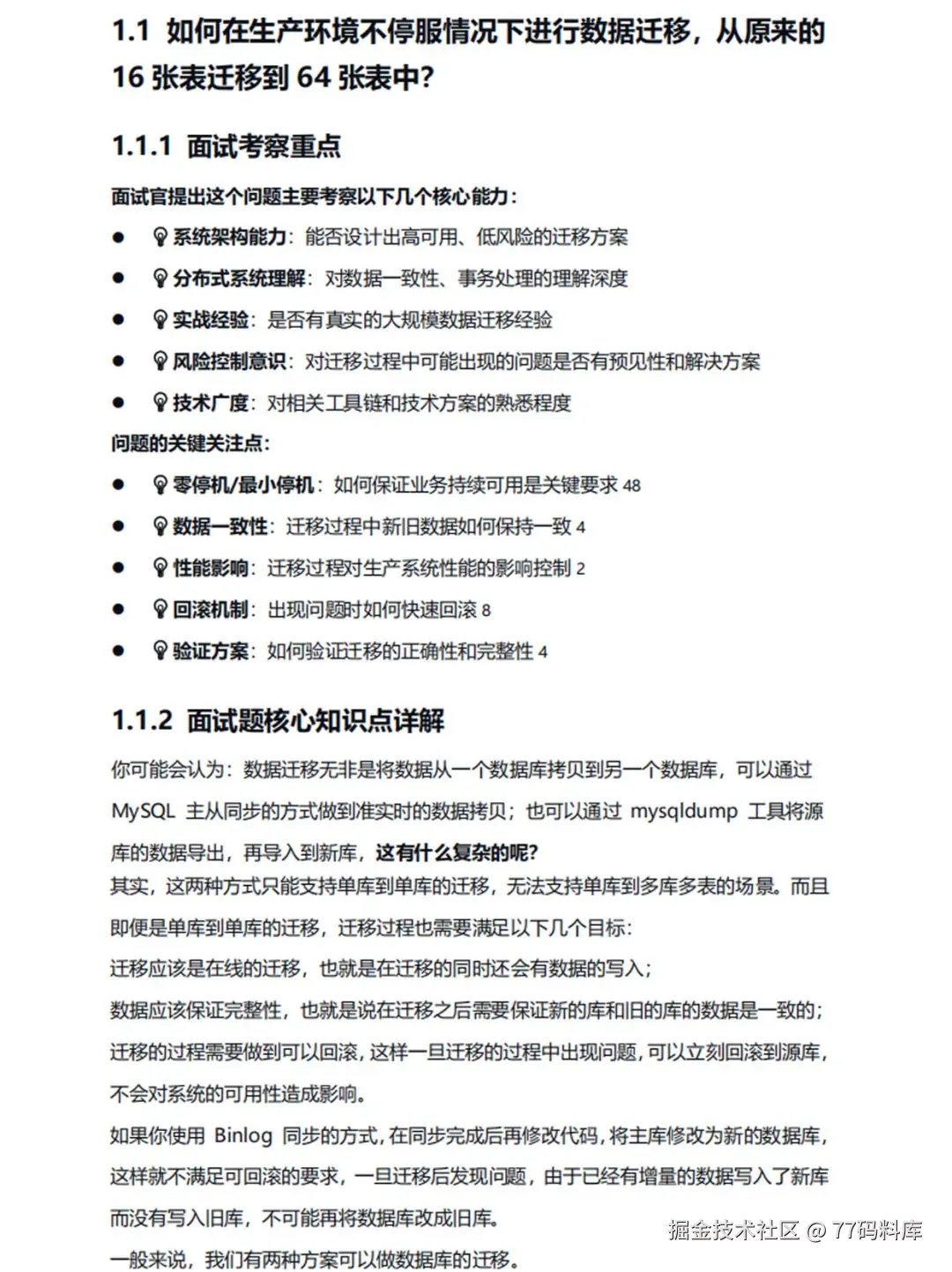
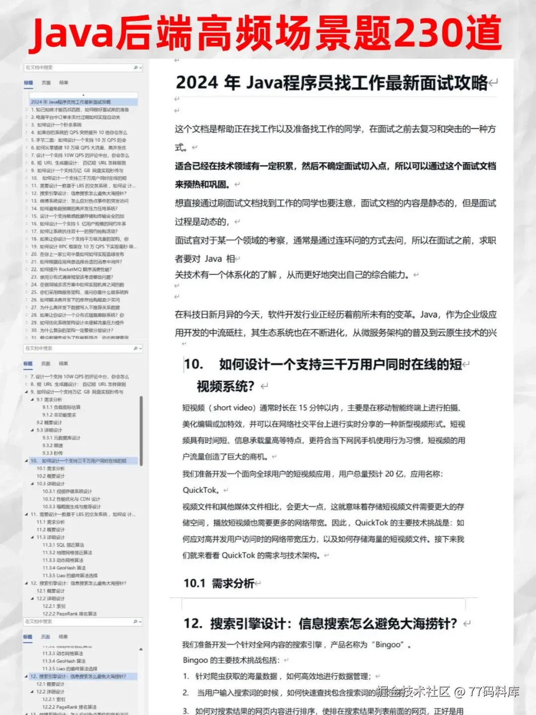
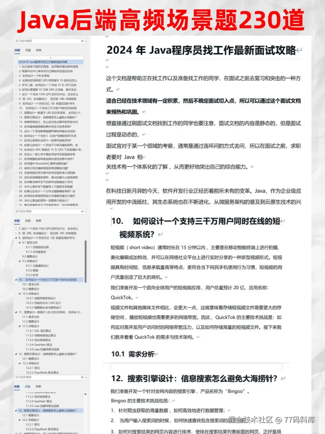
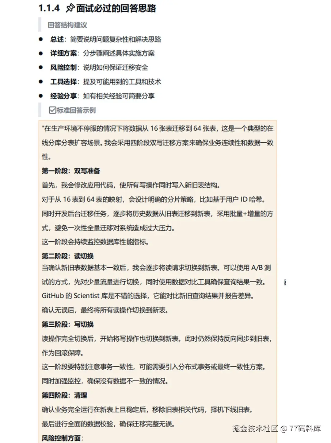
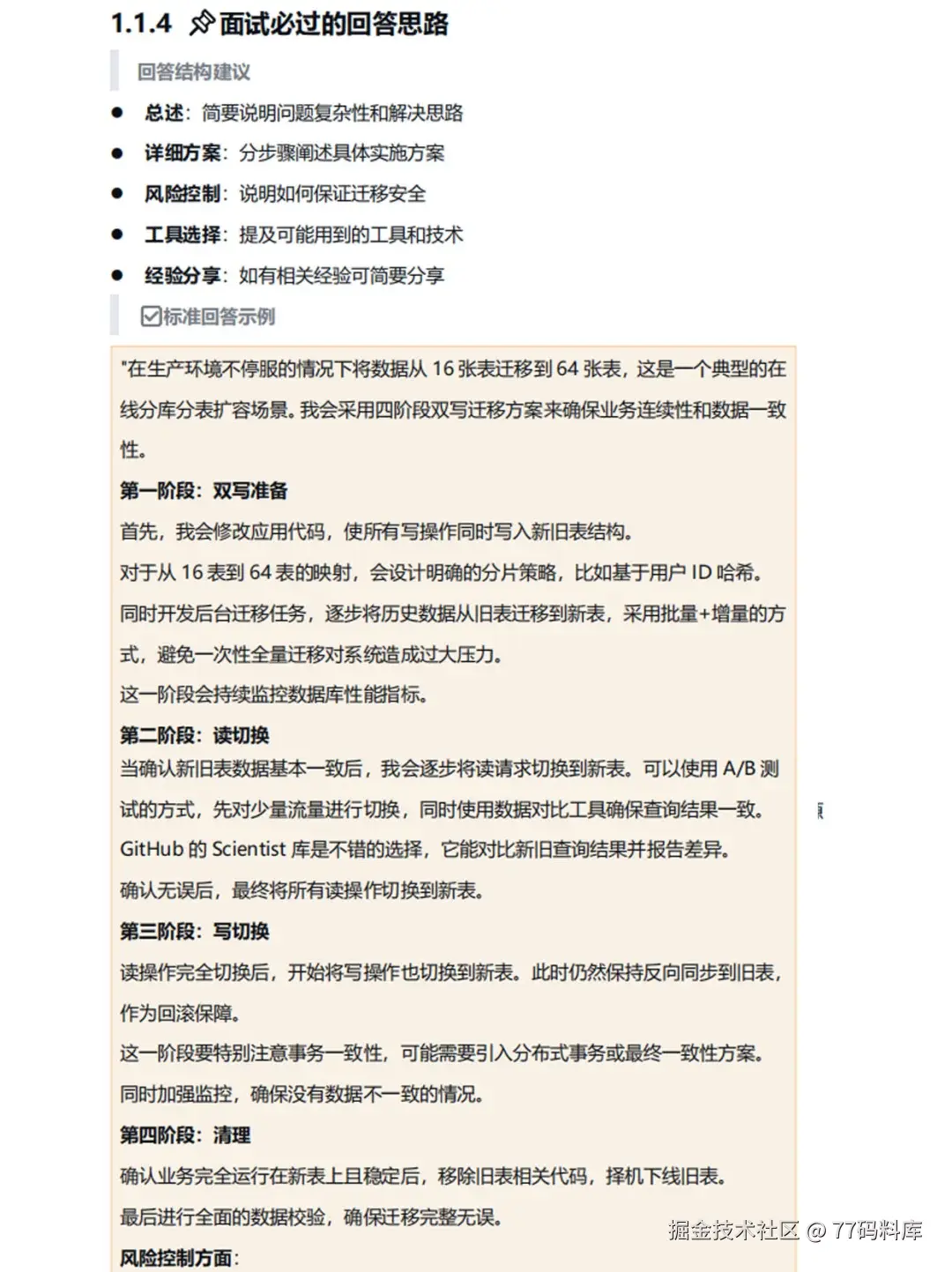
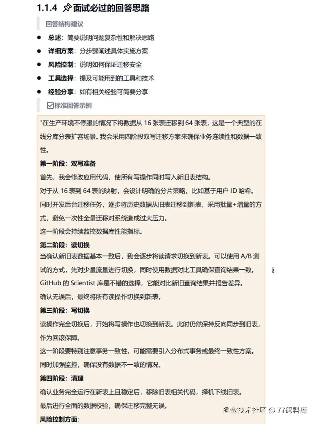
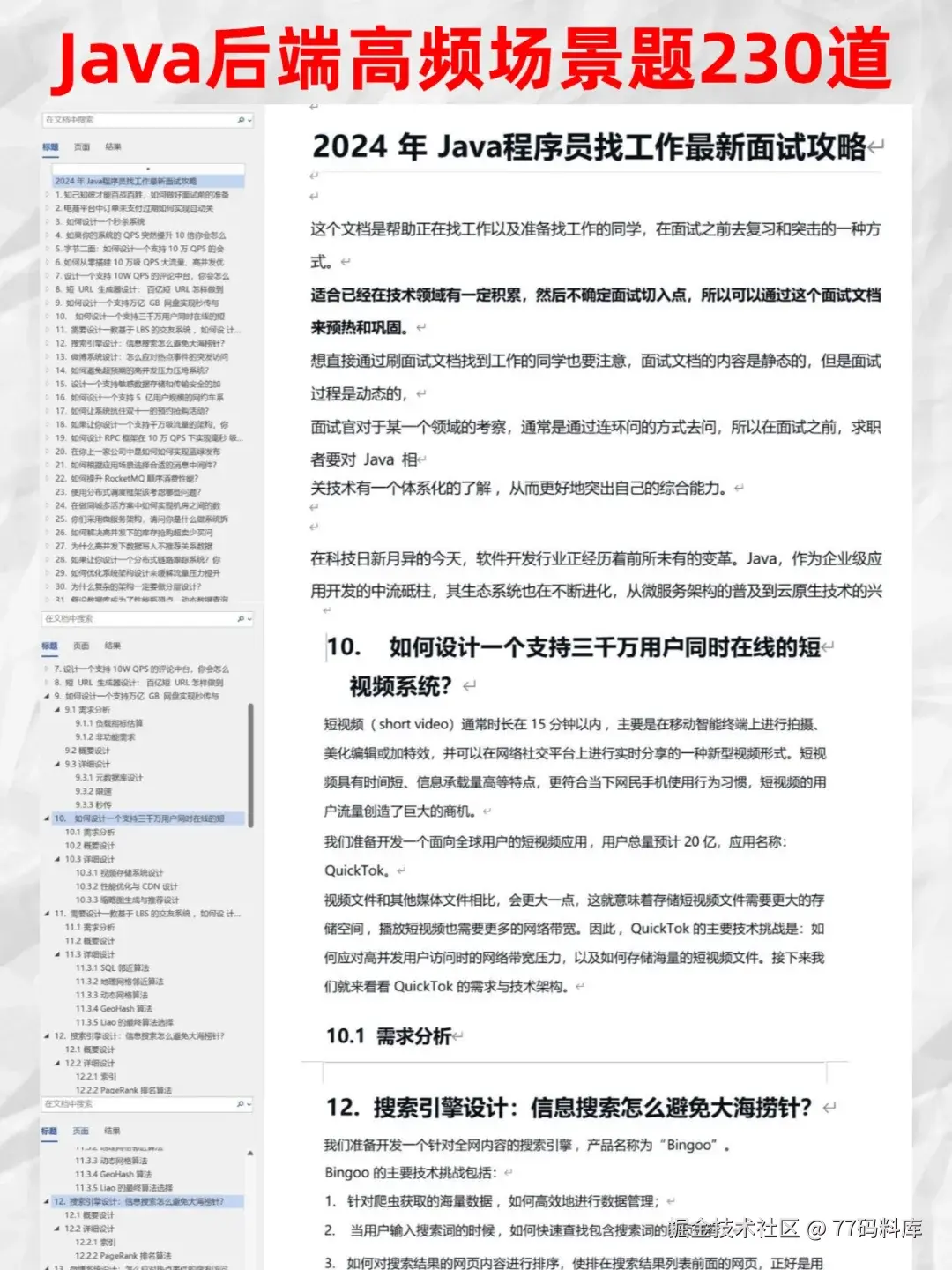
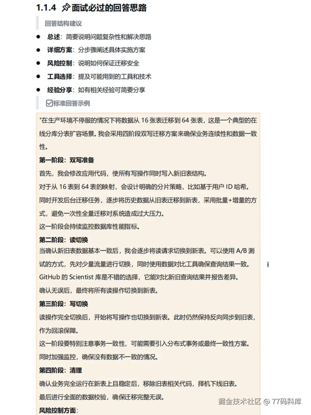
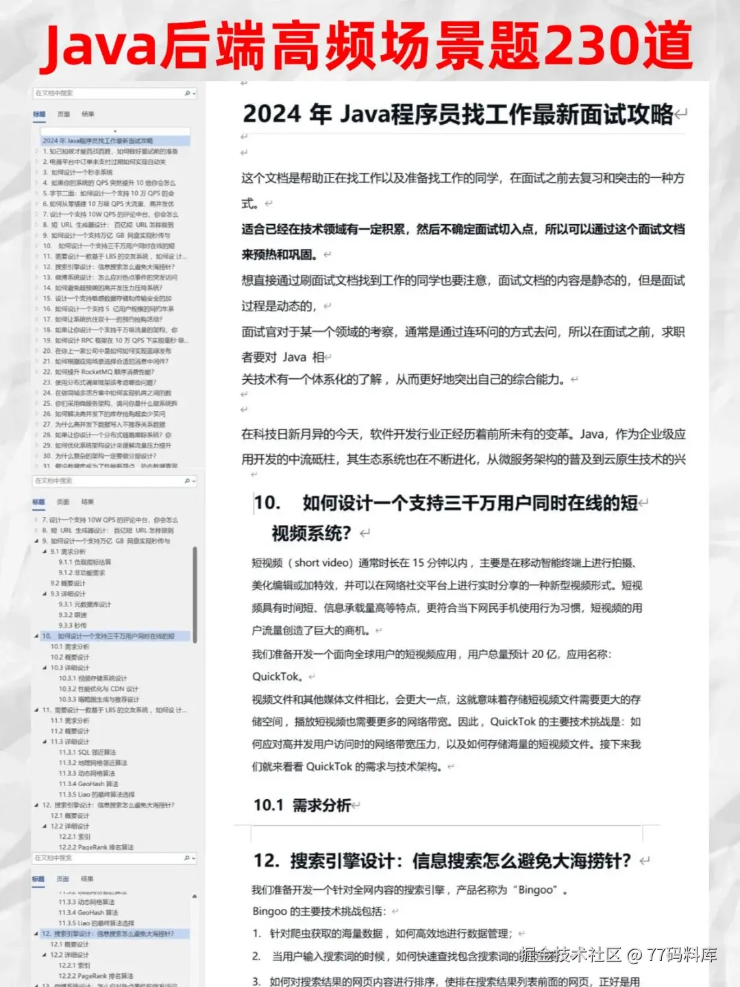
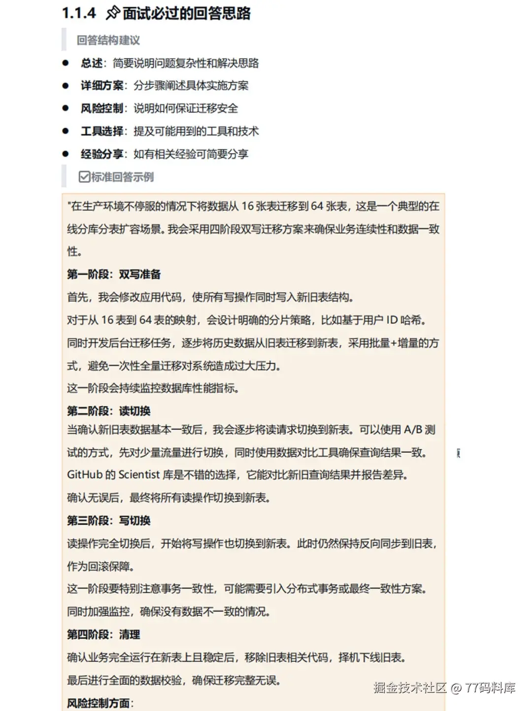
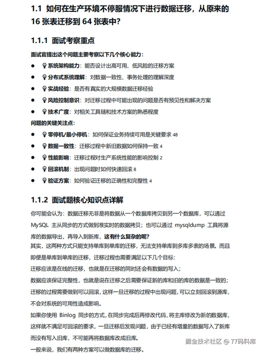
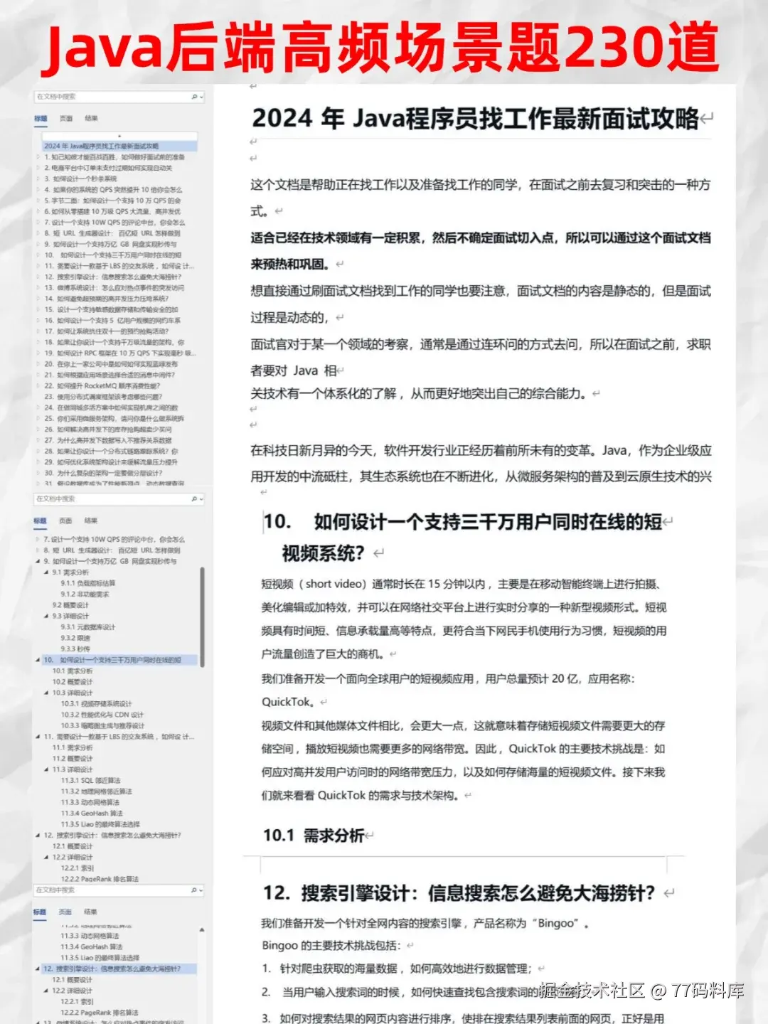
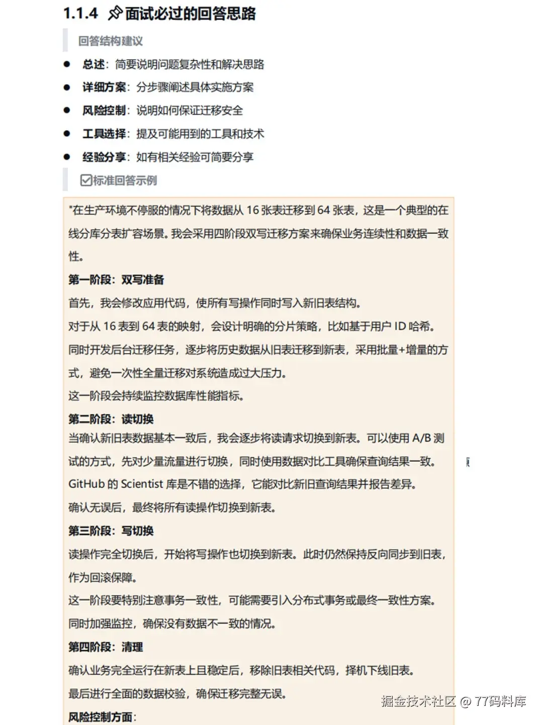
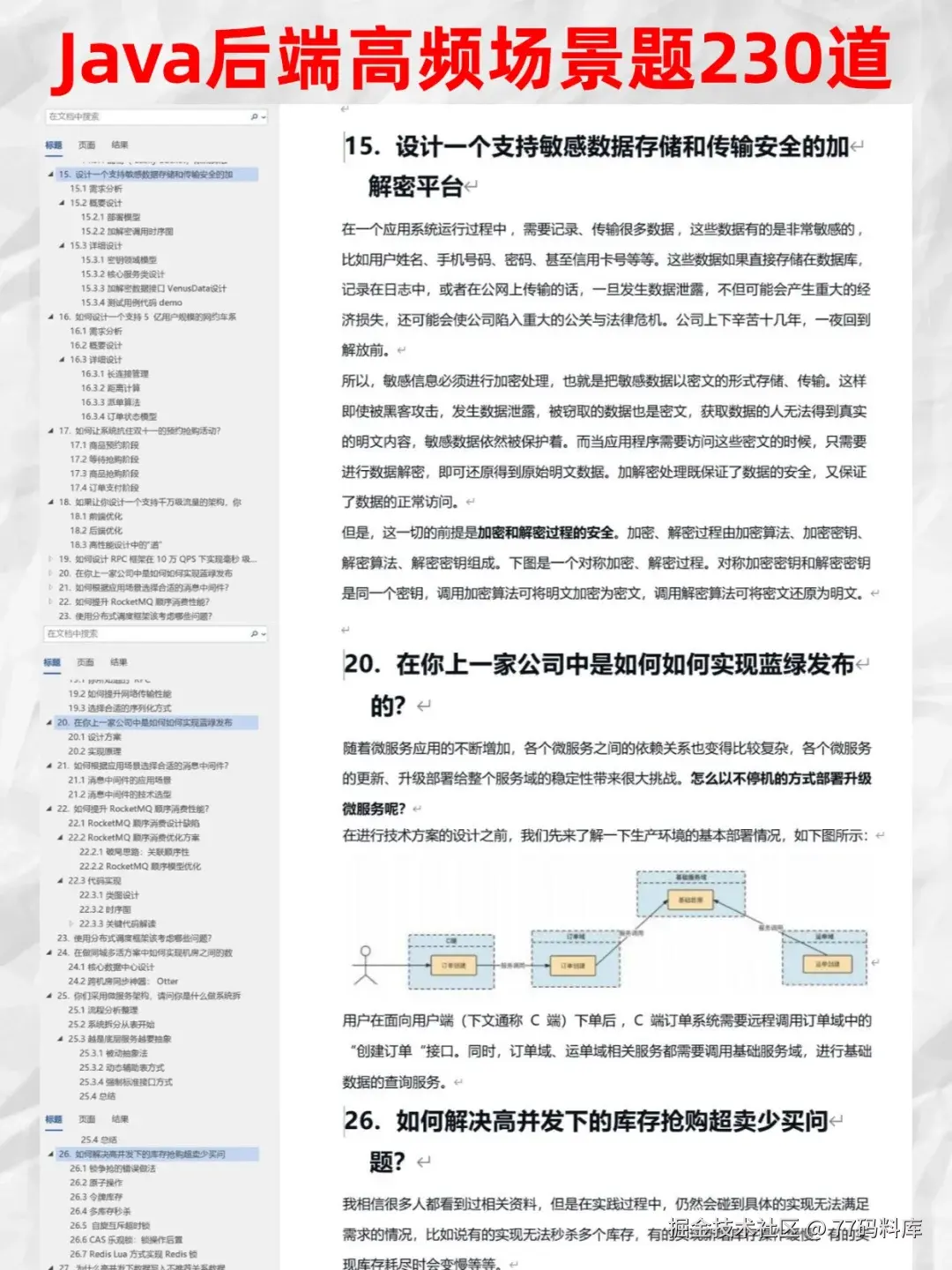
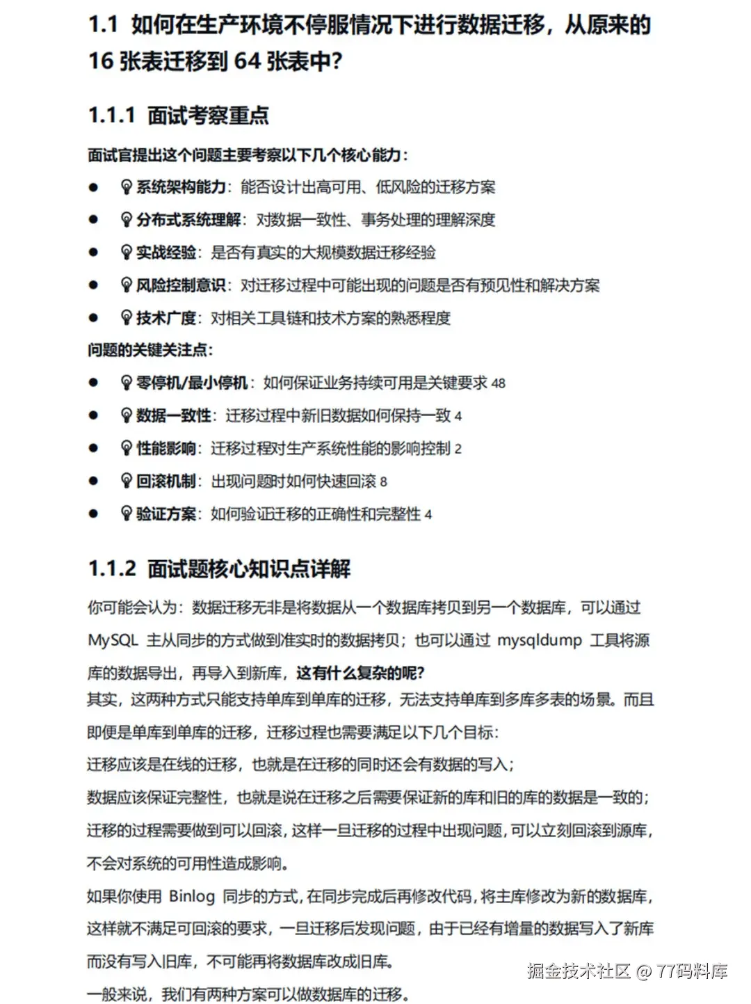
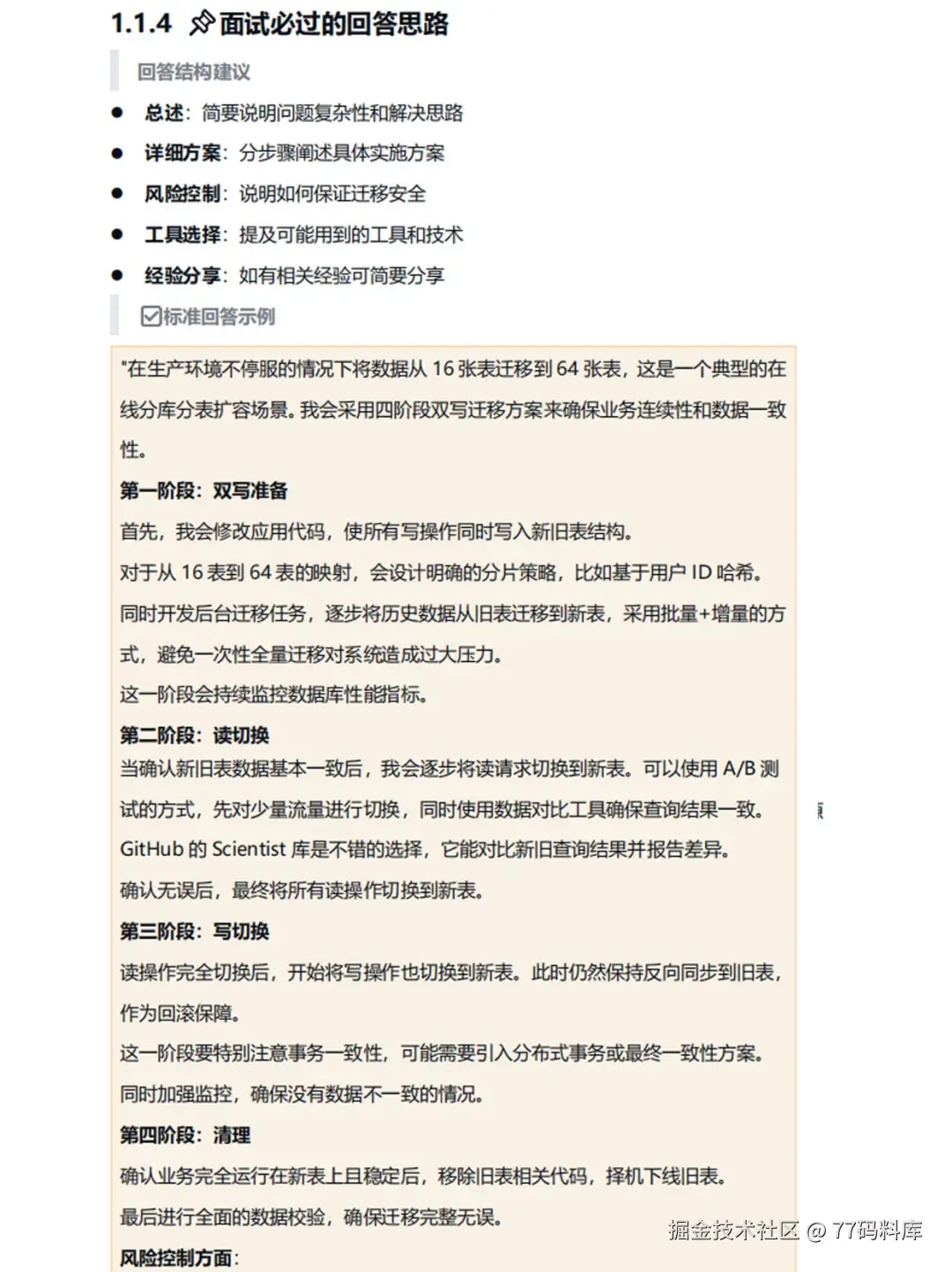
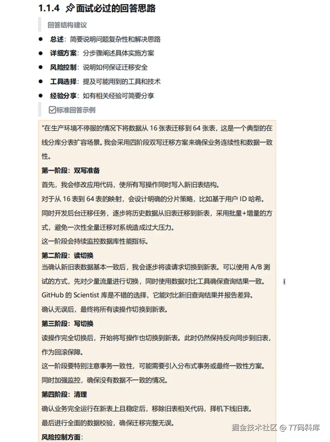
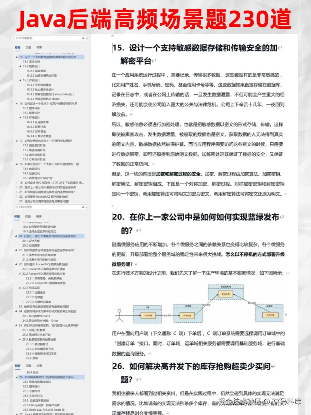
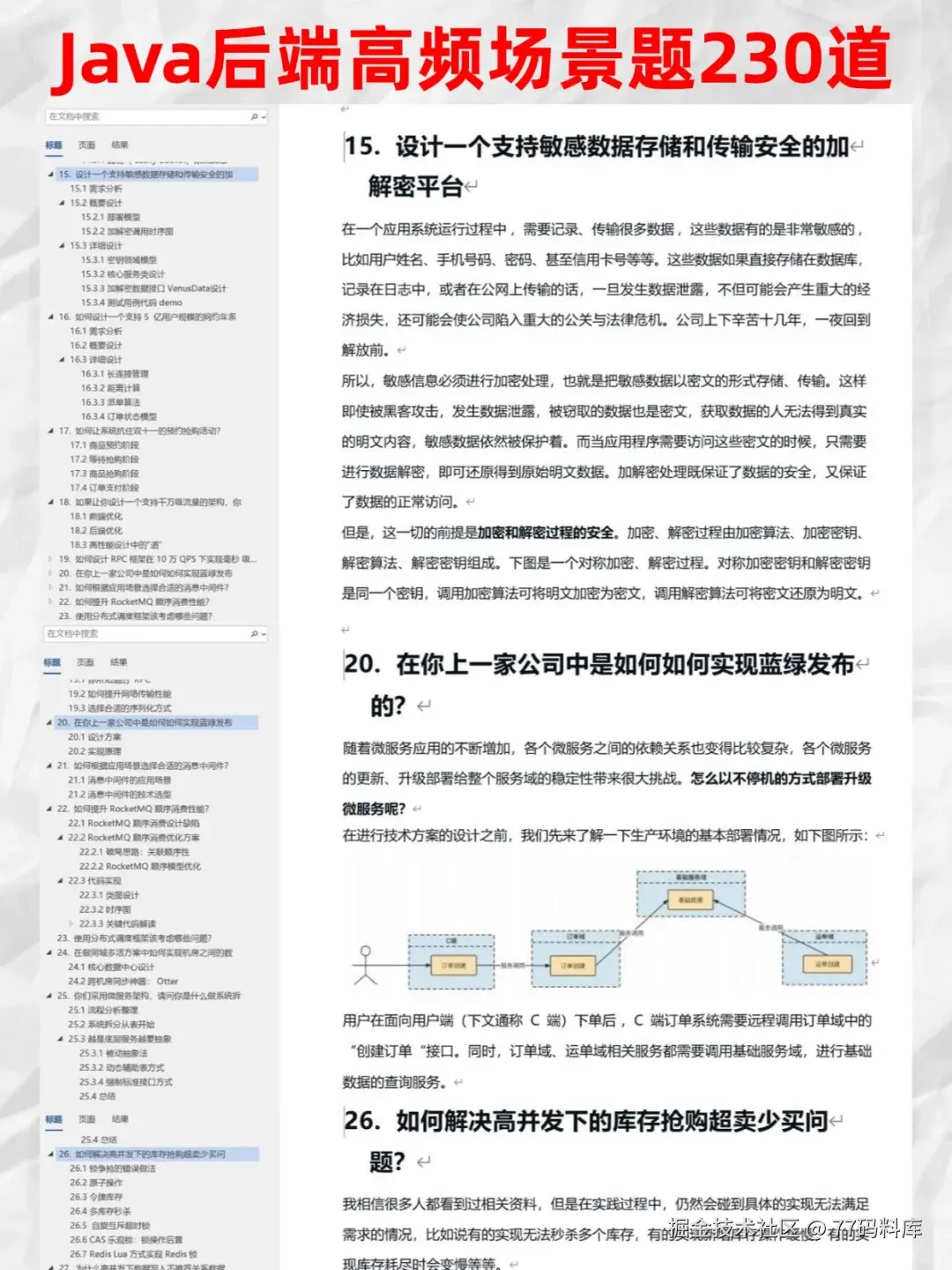
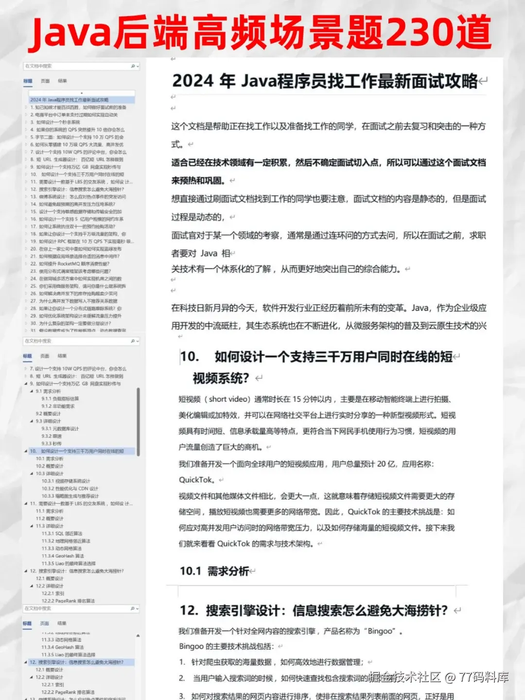
#挑战每日一条沸点# Java后端230道场景题,背完你的offer就炸了
#挑战每日一条沸点# 9月4号你们还有没下班的吗?还有多久下班。我还有一小时20分钟
#挑战每日一条沸点# Java后端230道场景题 背完你就炸了
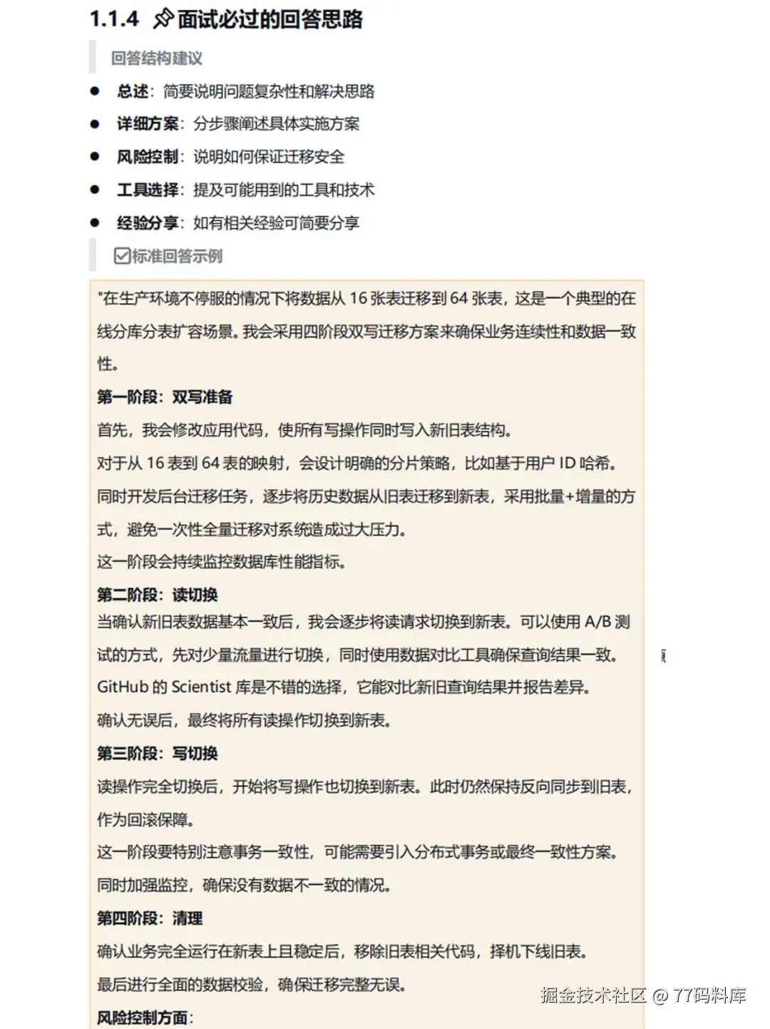
#挑战每日一条沸点# 简历写的再好,Java场景题回答不出来照样挂
下一页