掘友等级
最擅长不就是摸鱼吗,你看到这个,说明你比我还擅长~
获得徽章 5
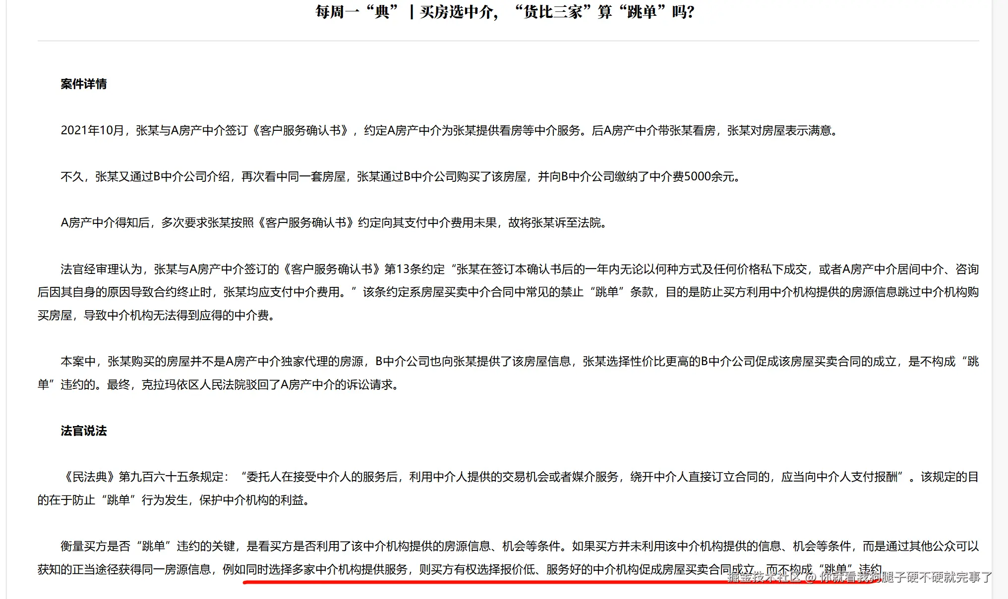
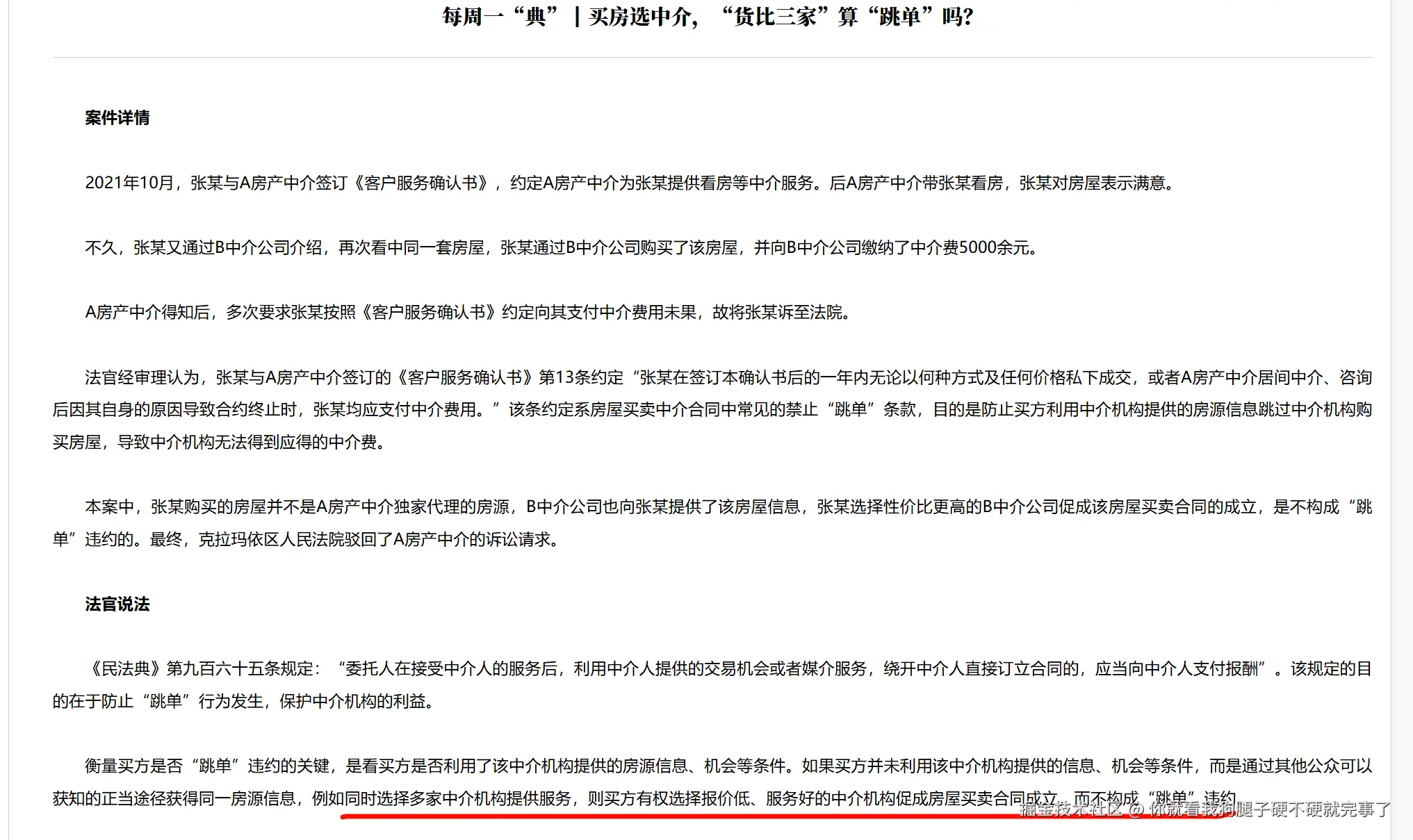
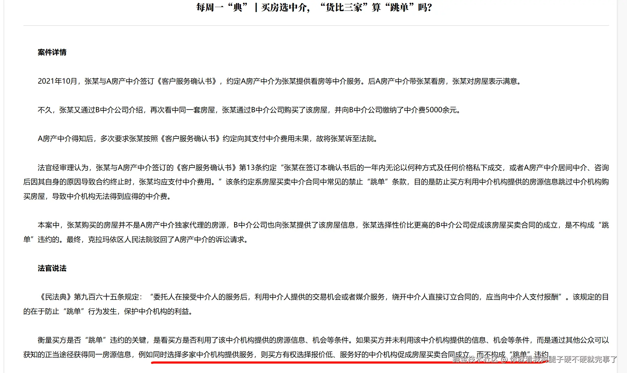
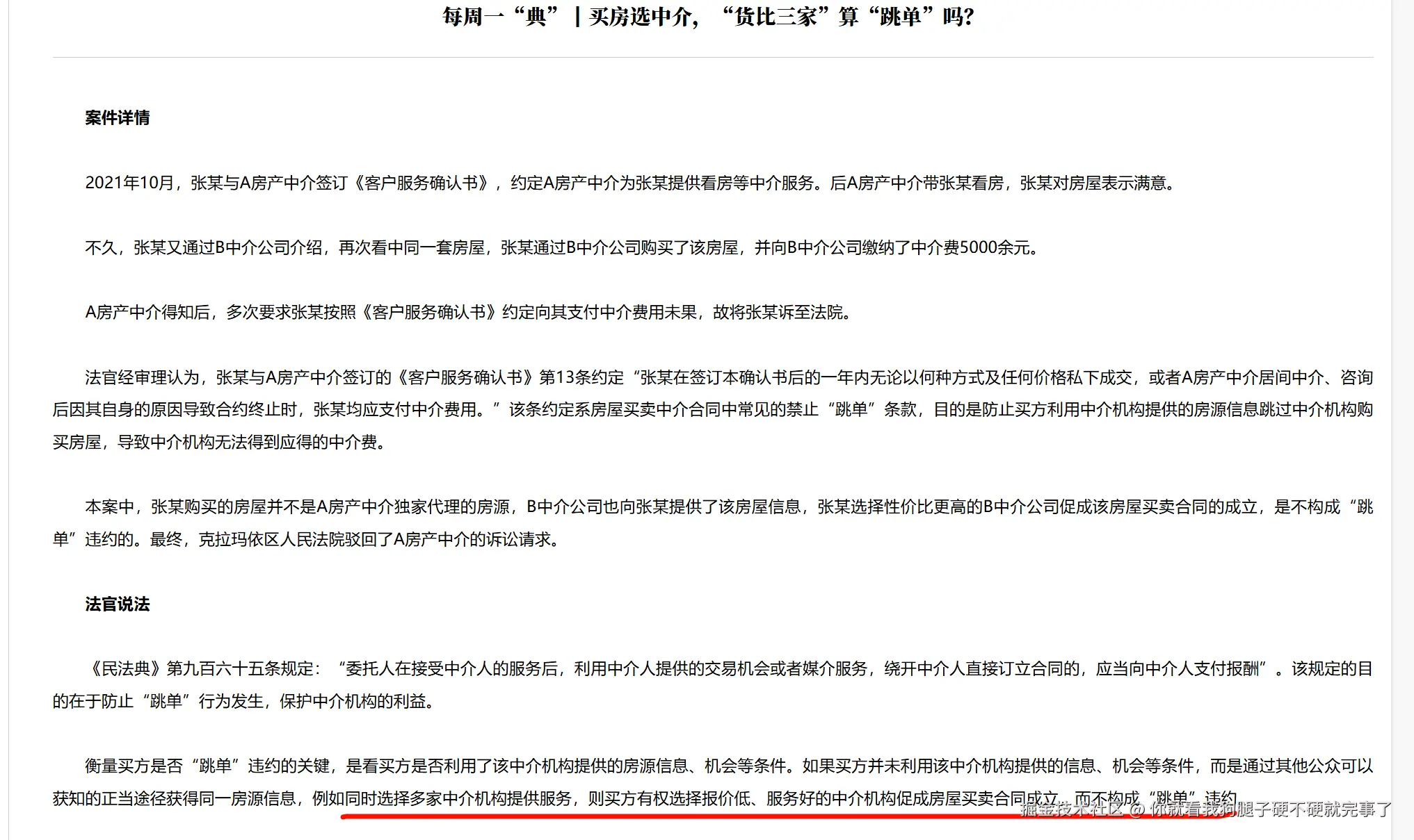
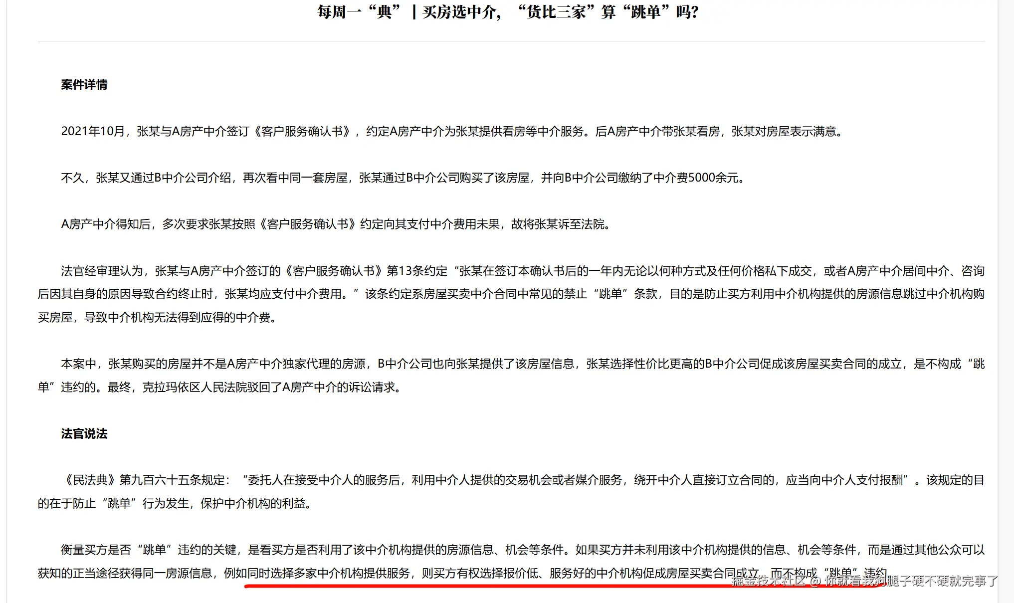
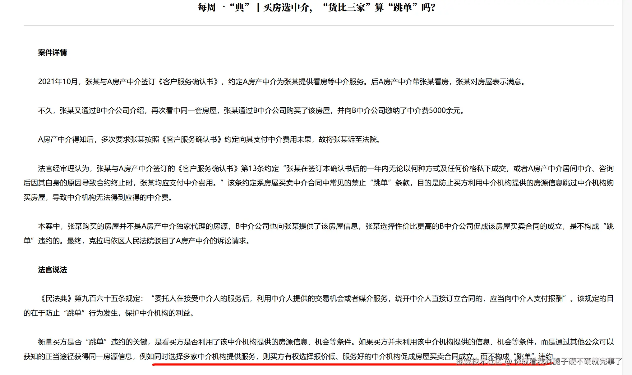
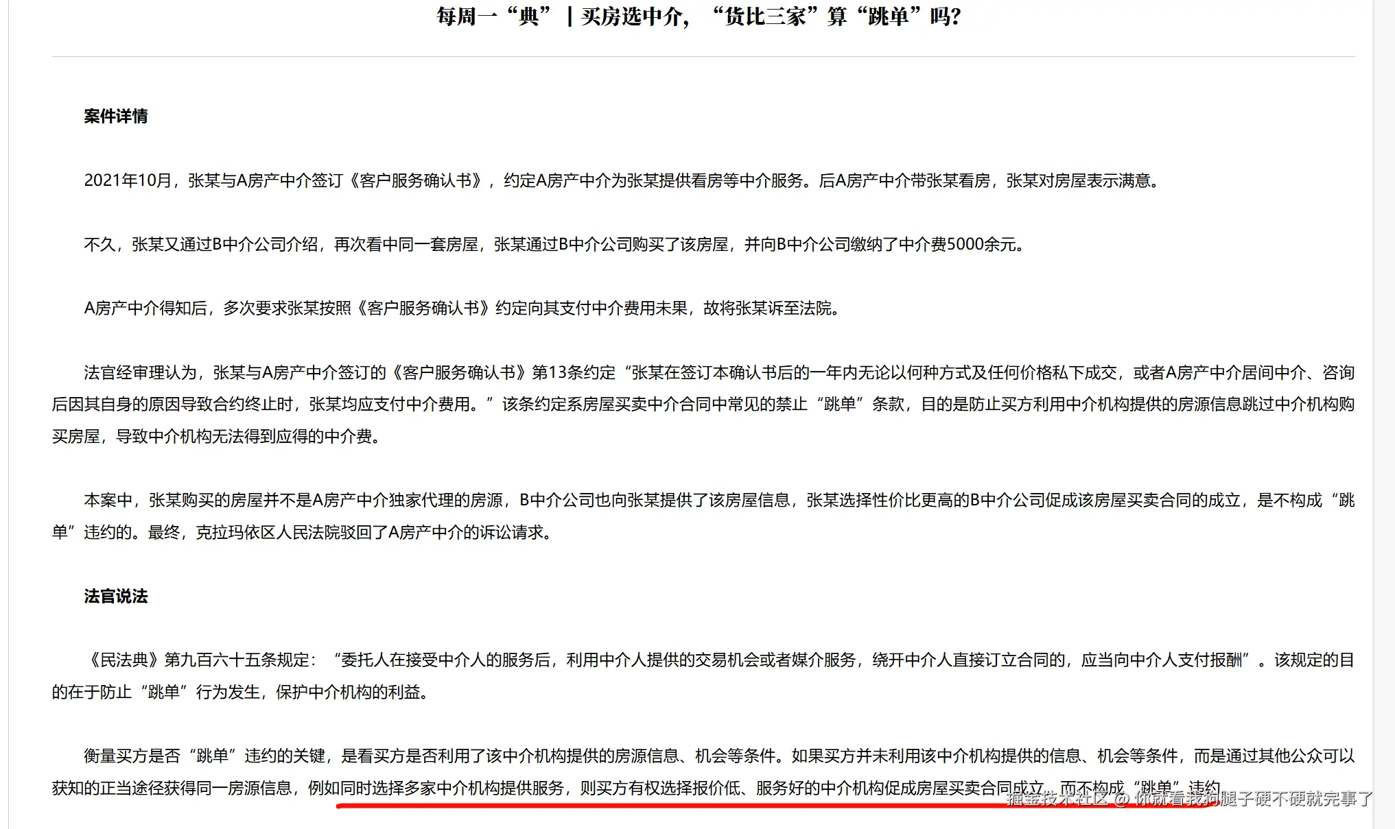
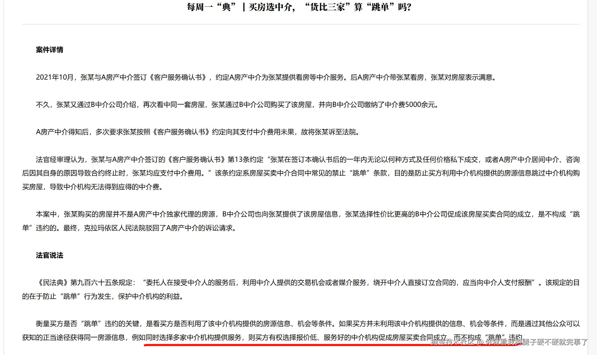
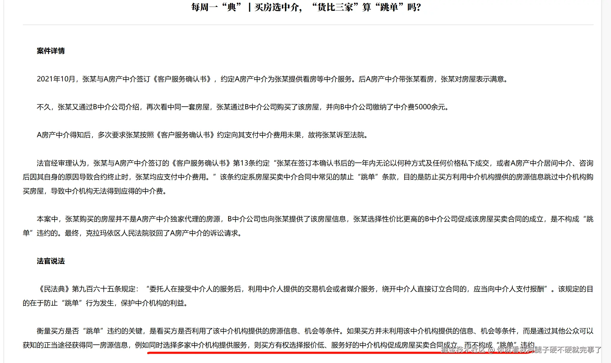
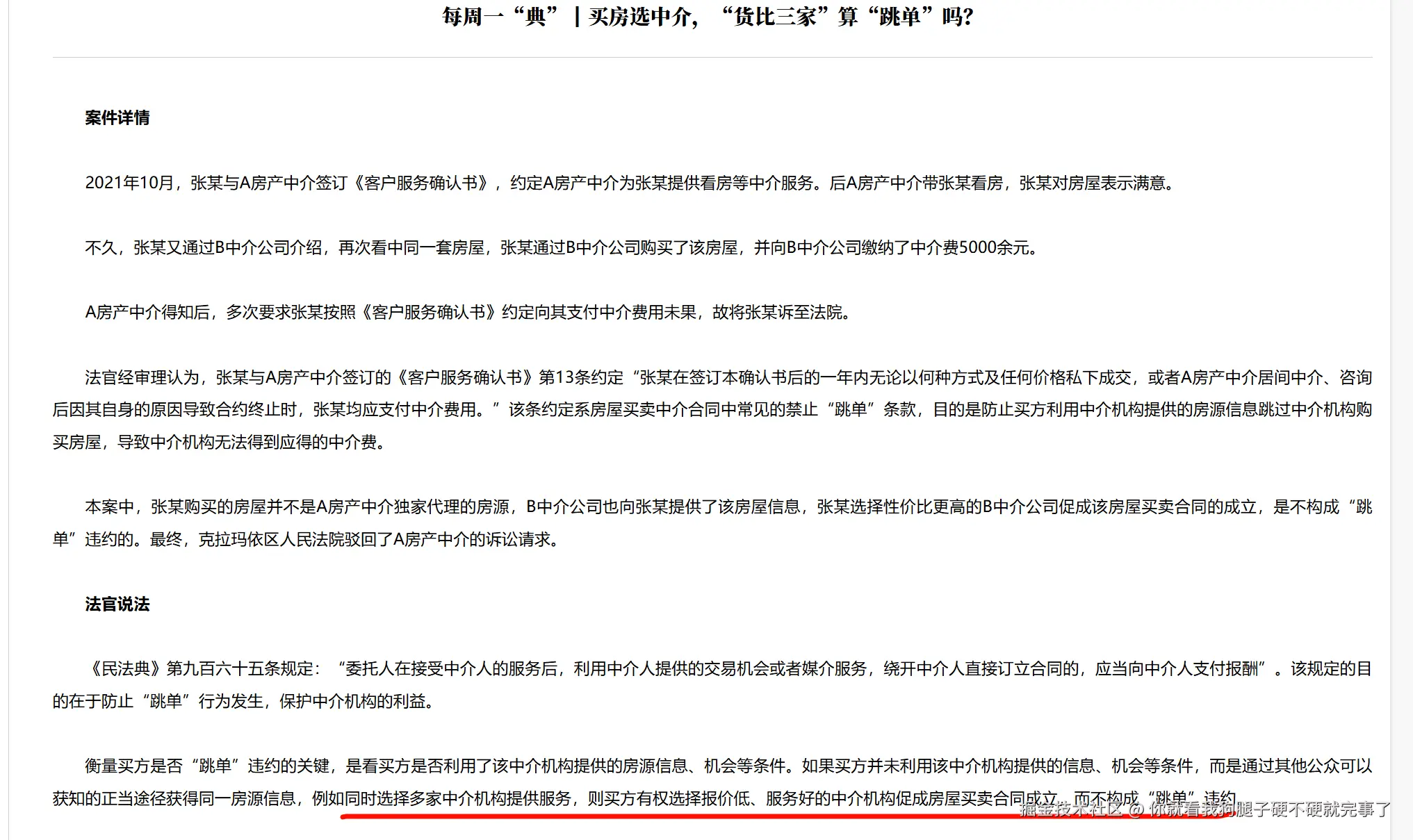
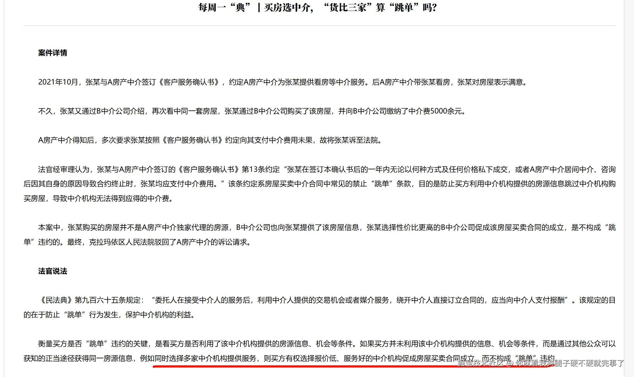
那个说带看保护的,请你看一下这个真实的案例吧,别张口闭口 “带看保护”。
装机小能手快来看看,这套怎么样。还有什么地方可以改进的。
春天来了,该出来骑车了,25款AD350 和 速比特阿童木 选哪个
新年过完了,那咱们来预测一下明年春节 国家会怎么安排放假吧
昨晚看到有人说 国家不希望平民有存款,各种借贷平台丛出不穷
哪个好人来把 石楠花 树给砍了啊,昨晚下班回去路上,我猛地一吸,石楠花的味道差点把我的魂给带走
国庆回家贴,有没有国庆 深圳回新化的老乡,能否坐个顺风车。![[流泪]](//lf-web-assets.juejin.cn/obj/juejin-web/xitu_juejin_web/img/jj_emoji_6.dde0d83.png)
下一页