掘友等级
获得徽章 0
#JUEJIN FRIENDS 好好生活计划# 今天去面试感觉面试官很友好,但应该没过
感觉好难受啊
#JUEJIN FRIENDS 好好生活计划# 自动控制原理
#JUEJIN FRIENDS 好好生活计划# 接近20度的温度差
早上起床差点没把我冻死
#JUEJIN FRIENDS 好好生活计划# 锅炉加热器
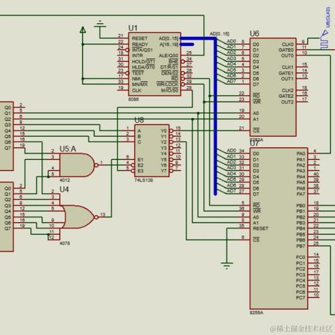
#JUEJIN FRIENDS 好好生活计划# 八个灯依次点亮。
进行模型的搭建并写出相对应的汇编语言进行封装模拟运行
#JUEJIN FRIENDS 好好生活计划# 单片机锅炉加热到200度并保持恒温
#JUEJIN FRIENDS 好好生活计划# 求三个有符号数中的最大值。
#JUEJIN FRIENDS 好好生活计划# 循环结构程序设计
循环嵌套应注意的事项:
内循环和外循环的变量不能同名;外循环必须完全包含内循环,不能交叉;循环的转移遵循“允许循环内转移,允许转出,禁止转入”的原则
#JUEJIN FRIENDS 好好生活计划# 微机原理:
编程:对从键盘输入的小写字母用大写字母显示。注:小写字母的ASCII码为61H~7AH2. 在内存中以字变量dat开始的数据区中,存放三个有符号数A012H,1024H,FFFFH,编程求其中的最大值,结果保存在字变量MAX中。
#JUEJIN FRIENDS 好好生活计划# 参考万用表的档位,制作一个电阻测量仪表。档位手动选择。(5)
下一页