首页
沸点
课程
数据标注
HOT
AI Coding
更多
直播
活动
APP
插件
直播
活动
APP
插件
搜索历史
清空
创作者中心
写文章
发沸点
写笔记
写代码
草稿箱
创作灵感
查看更多
登录
注册
handleClick
掘友等级
前端开发
|
DDDDD
获得徽章 0
动态
文章
专栏
沸点
收藏集
关注
作品
赞
5
文章 2
沸点 3
赞
5
返回
|
搜索文章
赞
文章( 2 )
沸点( 3 )
树洞robot
自动匿名机器人 @#树洞一下#
·
1年前
举报
笑死了,我司有位后端哥,九个前端跟他对接口,八个说他有问题。任务完成了,备注上也不会说加了什么接口。接口文档传参备注,宛如灯谜。(只针对我司某人,望各位勿要延申),本来开开心心的周五被搞心态十分不爽!
树洞一下
分享
10
4
此帐号已注销
1年前
举报
我离4090显卡就差一块碎片啦,快来拉兄弟一把,
www.marscode.cn
分享
11
27
外包兼职众包仔
1年前
举报
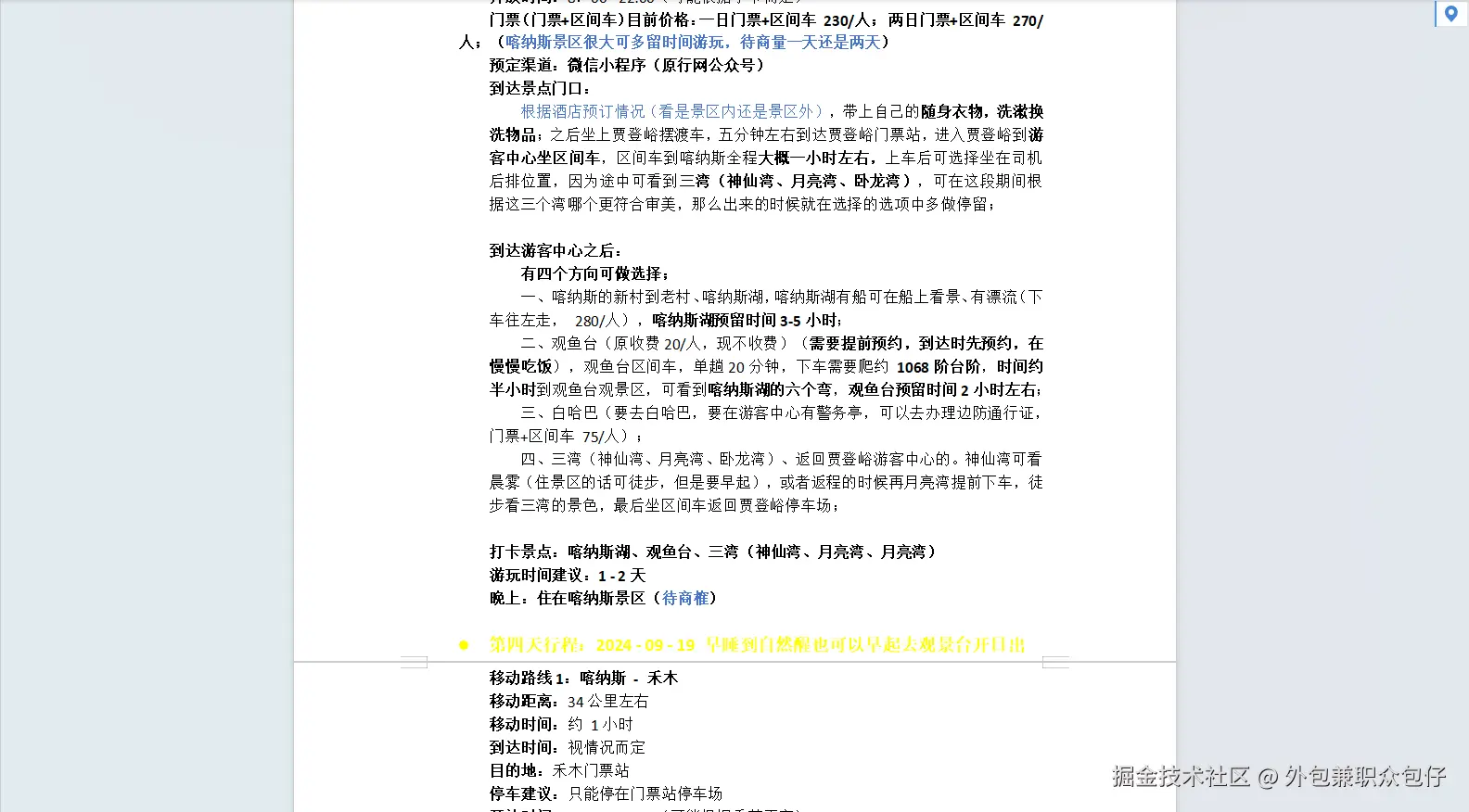
这攻略做的够了么
收起
查看大图
向左旋转
向右旋转
分享
246
131
关注了
0
关注者
0
收藏集
1
关注标签
13
加入于
2022-11-14