首页
沸点
课程
数据标注
HOT
AI Coding
更多
直播
活动
APP
插件
直播
活动
APP
插件
搜索历史
清空
创作者中心
写文章
发沸点
写笔记
写代码
草稿箱
创作灵感
查看更多
登录
注册
我是测试_我测你的码
掘友等级
Java
瞄准糕手
获得徽章 0
动态
文章
专栏
沸点
收藏集
关注
作品
赞
18
文章 0
沸点 18
赞
18
返回
|
搜索文章
我是测试_我测你的码
Java
·
2天前
举报
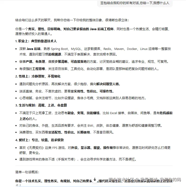
豆包总结的
收起
查看大图
向左旋转
向右旋转
分享
2
点赞
我是测试_我测你的码
Java
·
2月前
举报
收起
查看大图
向左旋转
向右旋转
赞过
分享
3
1
我是测试_我测你的码
Java
·
2月前
举报
#新人报道#
上周六公司年会在西岭雪山附近搞活动,当时已经是晚上十点左右了,同事A的女朋友B从成都开一百多公里来西岭雪山这边接他回家,我当时和另一个同事D也一起蹭他俩的车回去,在路上我和D同事坐在后排吹牛,A和B一直在欢快的聊着他们家的事情,一个小时多就到成都下高速了,我和同事D就就近打车回家了,他们俩又一起去逛商场吃东西了!这一刻,在我这个单身的人眼中,爱情具象化了
展开
赞过
分享
6
1
关注了
0
关注者
0
收藏集
0
关注标签
6
加入于
2022-04-19