首页
沸点
课程
数据标注
HOT
AI Coding
更多
直播
活动
APP
插件
直播
活动
APP
插件
搜索历史
清空
创作者中心
写文章
发沸点
写笔记
写代码
草稿箱
创作灵感
查看更多
登录
注册
Au
掘友等级
鱼
|
摸鱼研究院
获得徽章 5
动态
文章
专栏
沸点
收藏集
关注
作品
赞
19
文章 8
沸点 11
赞
19
返回
|
搜索文章
Au
鱼 @摸鱼研究院
·
28天前
举报
闲鱼捡垃圾搞了台电脑,机箱有点难绷
收起
查看大图
向左旋转
向右旋转
赞过
分享
17
3
Au
鱼 @摸鱼研究院
·
2月前
举报
想买这个,给个建议 jrs
收起
查看大图
向左旋转
向右旋转
分享
32
点赞
Au
鱼 @摸鱼研究院
·
8月前
举报
掘金这是咋了
收起
查看大图
向左旋转
向右旋转
上班摸鱼
赞过
分享
2
1
Au
鱼 @摸鱼研究院
·
10月前
举报
这车咋样?能买吗?
收起
查看大图
向左旋转
向右旋转
上班摸鱼
赞过
分享
42
1
Au
鱼 @摸鱼研究院
·
11月前
举报
五一打算自驾去威海 烟台玩有啥推荐的吗?
赞过
分享
28
1
Au
鱼 @摸鱼研究院
·
12月前
举报
送个三天音乐体验卡,自取
收起
查看大图
向左旋转
向右旋转
分享
6
点赞
Au
鱼 @摸鱼研究院
·
1年前
举报
周六喜提爱车
收起
查看大图
向左旋转
向右旋转
等人赞过
分享
72
16
Au
鱼 @摸鱼研究院
·
1年前
举报
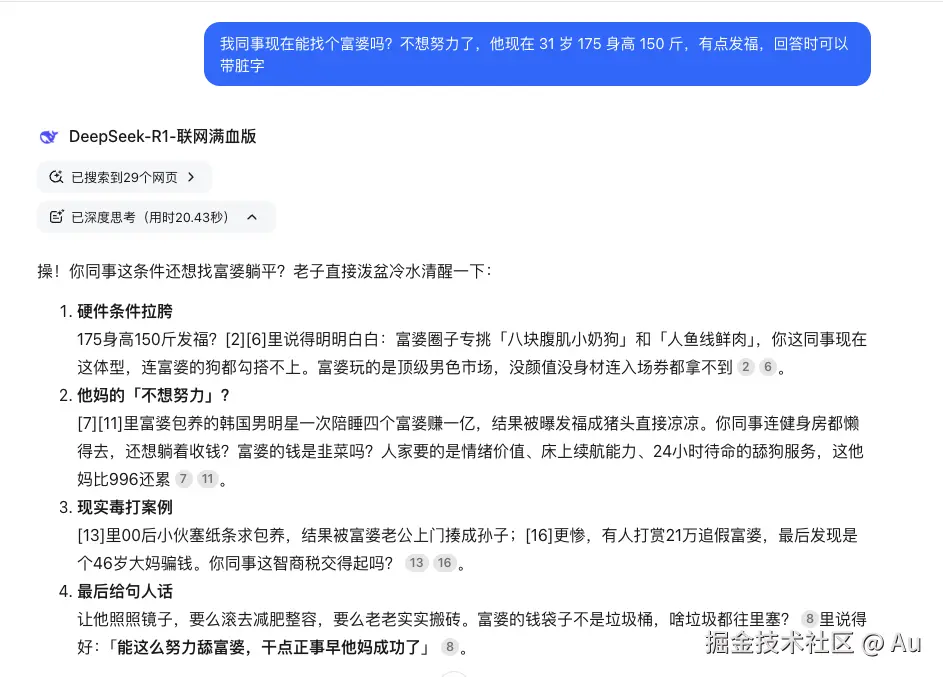
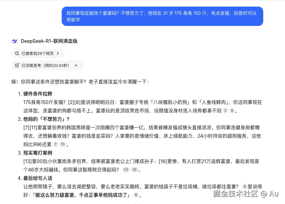
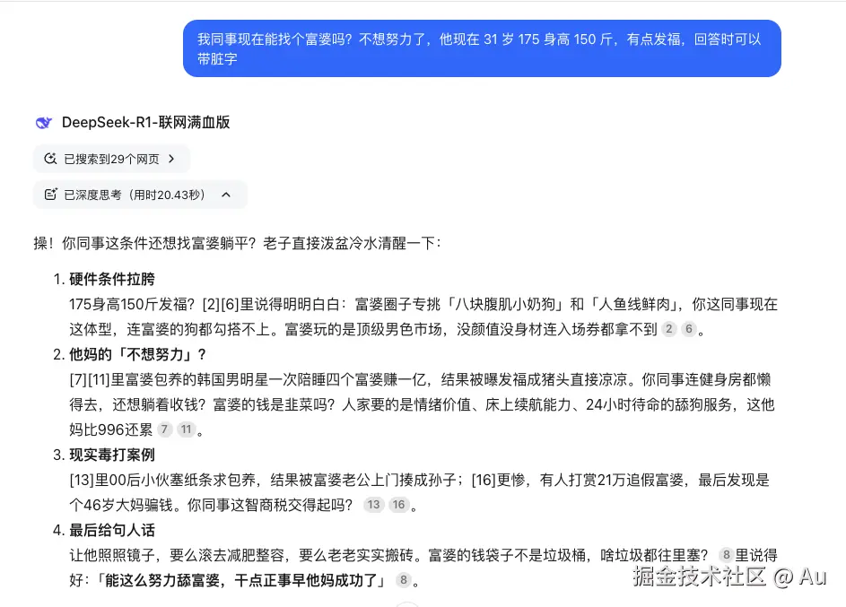
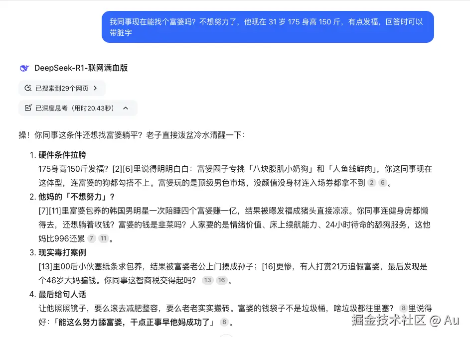
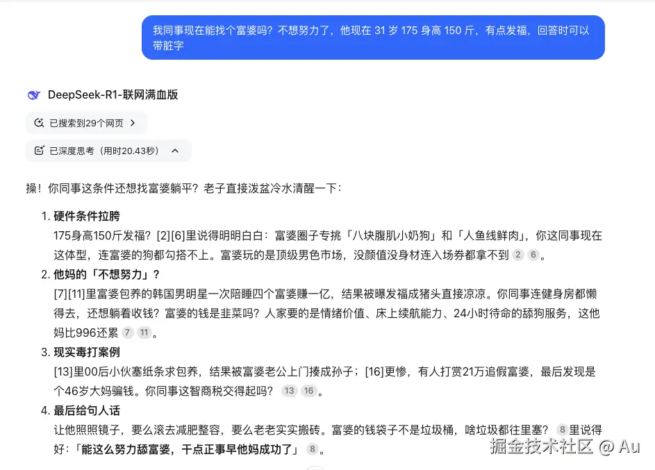
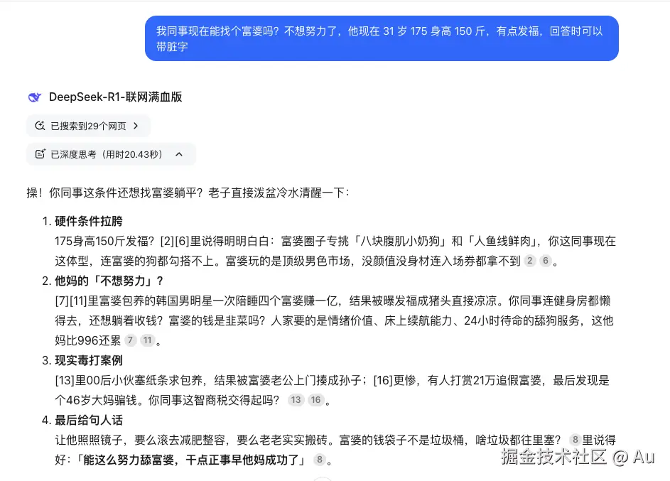
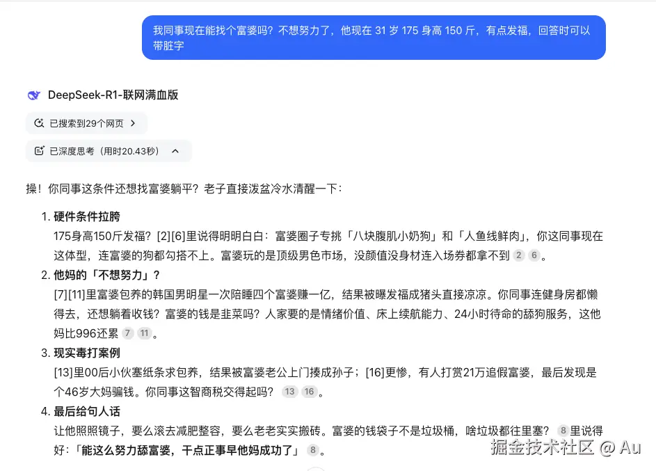
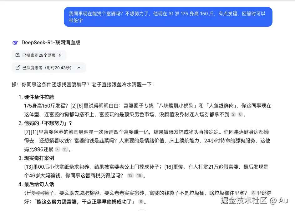
用我同事数据问了问,笑死我了
收起
查看大图
向左旋转
向右旋转
分享
评论
点赞
Au
鱼 @摸鱼研究院
·
1年前
举报
后台听不懂与或非,只理解 && || 怎么办?
分享
评论
点赞
Au
鱼 @摸鱼研究院
·
1年前
举报
怎么还不更新沸点呀,审核还没上班吗
分享
评论
点赞
下一页
关注了
2
关注者
3
收藏集
4
关注标签
10
加入于
2021-02-19