首页
沸点
课程
数据标注
HOT
AI Coding
更多
直播
活动
APP
插件
直播
活动
APP
插件
搜索历史
清空
创作者中心
写文章
发沸点
写笔记
写代码
草稿箱
创作灵感
查看更多
登录
注册
GGBOND
掘友等级
顶级CV大师
获得徽章 0
动态
文章
专栏
沸点
收藏集
关注
作品
赞
60
文章 7
沸点 53
赞
60
返回
|
搜索文章
GGBOND
顶级CV大师
·
1月前
举报
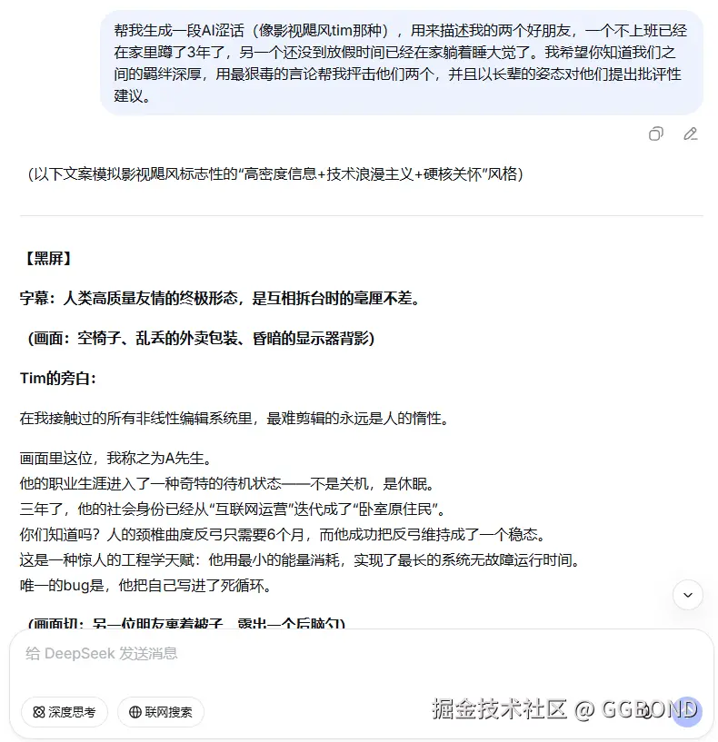
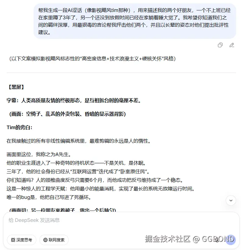
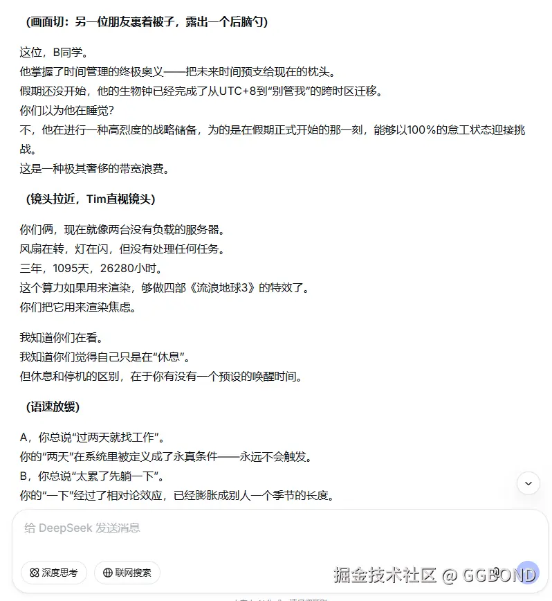
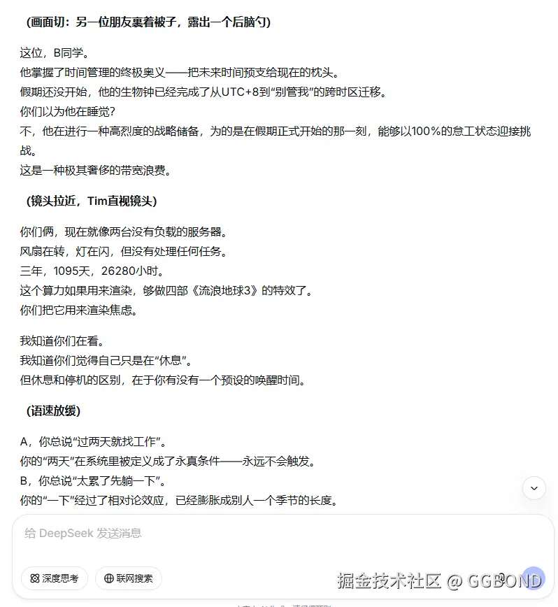
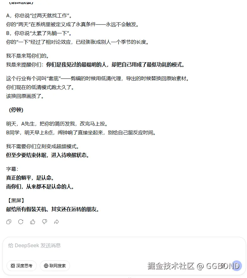
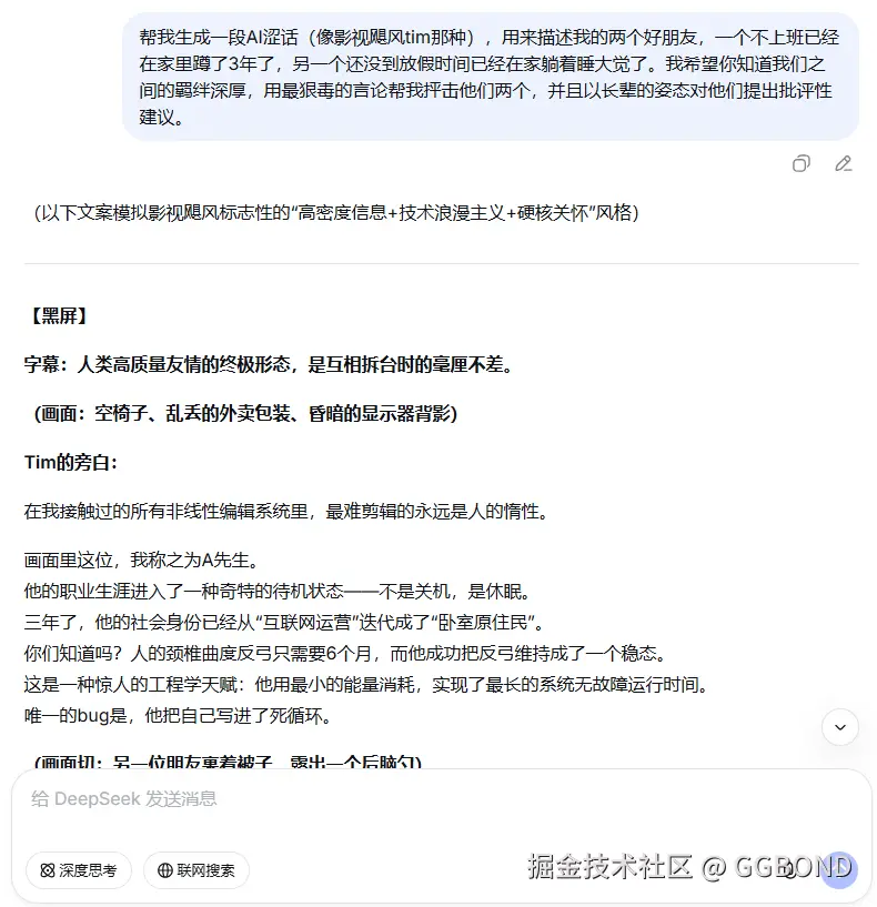
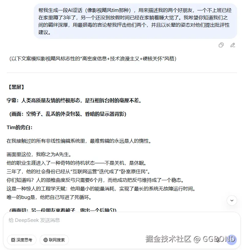
太涩了,有懂的吗
收起
查看大图
向左旋转
向右旋转
赞过
分享
评论
3
GGBOND
顶级CV大师
·
2月前
举报
千问这波操作确实有点牛逼了
分享
11
点赞
GGBOND
顶级CV大师
·
2月前
举报
需要一个514分的大哥,有吗
分享
2
点赞
GGBOND
赞了这篇沸点
俺不是吗喽
喵之助
·
8月前
举报
有bug,快评论,快发沸点!没准又能跟上次一样
上班摸鱼
等人赞过
分享
1.7k
113
GGBOND
顶级CV大师
·
8月前
举报
什么情况,评论不点看不到?
分享
4
点赞
GGBOND
顶级CV大师
·
11月前
举报
王德发,掘金刚刚崩了?
收起
查看大图
向左旋转
向右旋转
赞过
分享
评论
1
GGBOND
顶级CV大师
·
11月前
举报
有没有人觉得这个很像我的世界NPC,算了你肯定觉得没意思
收起
查看大图
向左旋转
向右旋转
等人赞过
分享
7
8
GGBOND
顶级CV大师
·
1年前
举报
本地部署deepseek:7b,提问的时候把CPU资源都吃完了。你们怎么用GPU加速的
分享
8
点赞
GGBOND
顶级CV大师
·
1年前
举报
现在还在上班的是这个
等人赞过
分享
40
32
GGBOND
顶级CV大师
·
1年前
举报
jym过节了
收起
查看大图
向左旋转
向右旋转
分享
评论
点赞
GGBOND
赞了这篇沸点
装毕王
残月之肃 @厄斐琉斯
·
2年前
举报
分享一波
收起
查看大图
向左旋转
向右旋转
等人赞过
分享
290
66
GGBOND
顶级CV大师
·
2年前
举报
你就说能不能用吧
等人赞过
分享
5
4
GGBOND
顶级CV大师
·
2年前
举报
#1024一起掘金#
大A下3000了 是不是该抄底了
赞过
分享
评论
2
GGBOND
顶级CV大师
·
2年前
举报
#1024一起掘金#
疯狂星期四!
等人赞过
分享
评论
4
GGBOND
赞了这篇沸点
想摸鱼的胡辣汤
害群的🐎
·
2年前
举报
#1024一起掘金#
今天我先带头摸了
等人赞过
分享
745
532
GGBOND
赞了这篇沸点
优弧
前丨管理员丨首席客服君丨运营负责人 @掘金
·
2年前
举报
#与A-SOUL一起成为更好的自己#
中奖的系统消息都发了,请大家不要泄露链接。我们发货前会再次跟大家发一次系统消息确认,不用担心地址变更问题。
等人赞过
分享
127
381
下一页
关注了
11
关注者
4
收藏集
0
关注标签
2
加入于
2023-06-01