首页
沸点
课程
数据标注
HOT
AI Coding
更多
直播
活动
APP
插件
直播
活动
APP
插件
搜索历史
清空
创作者中心
写文章
发沸点
写笔记
写代码
草稿箱
创作灵感
查看更多
登录
注册
南风_思学
掘友等级
前端开发工程师
获得徽章 0
动态
文章
专栏
沸点
收藏集
关注
作品
赞
32
文章 30
沸点 2
赞
32
返回
|
搜索文章
赞
文章( 30 )
沸点( 2 )
外包兼职众包仔
1年前
举报
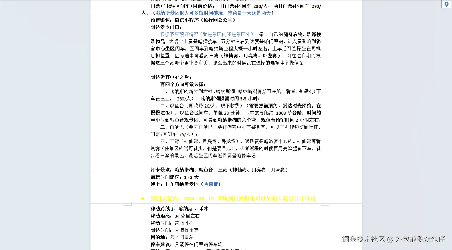
这攻略做的够了么
收起
查看大图
向左旋转
向右旋转
分享
246
131
_ELEVEN
前端开发
·
3年前
举报
三体电视剧真的好好看!!推荐大家去看!!!
上班摸鱼
分享
102
28
个人成就
文章被阅读
2,883
掘力值
46
关注了
27
关注者
5
收藏集
0
关注标签
13
加入于
2022-01-28