掘友等级
前端开发工程师
|
Github主页 : https://github.com/konglingwen94
获得徽章 0
#每天一个知识点#
一名前端工程师的 web 技术栈
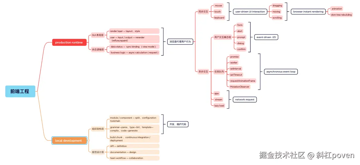
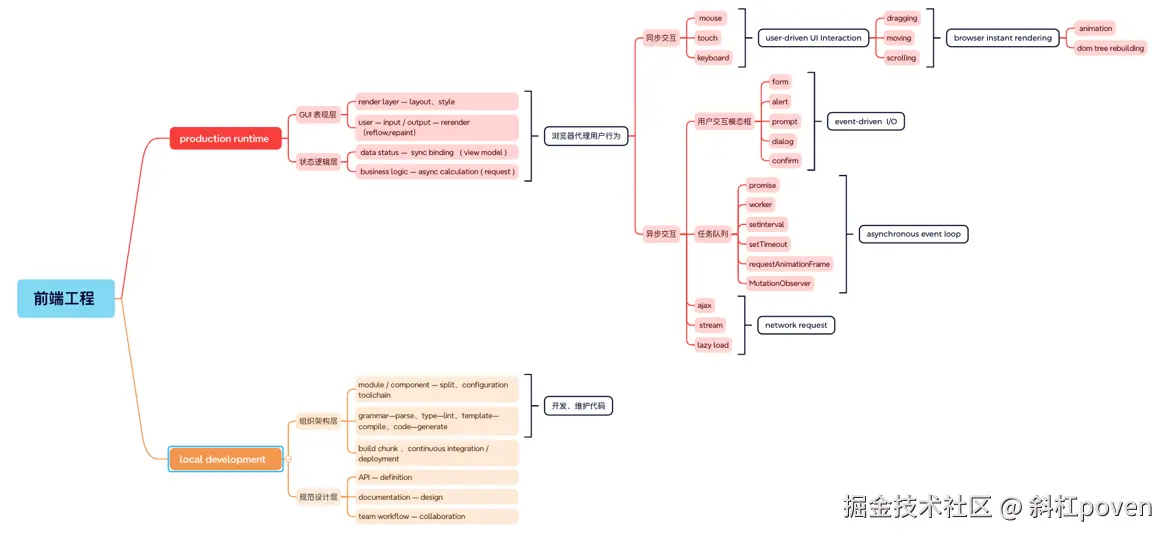
#我的技术写作成长之路# 一个前端工程师的技术图谱
Array.from({ length: 3 }) 背后的“信任逻辑”:
js
#每天一个知识点#
const obj = { length: 3 }
const arr = Array.from(obj)
JS 没有问你:你这个 obj 是数组吗?你实现了什么接口?
它只看到了:你有 length,好!那我就开始用索引 0, 1, 2 去读你。
如果你没有那些索引键(像 { length: 3 } 没有 0、1、2),那它就读出 undefined,但数组还是会被完整创建出来。
市面上之所以存在原生 AI 和套壳 AI 区别出于以下原因
传统 AI 做的是针对数据加工、处理、分发等相对上层的偏指令式算法任务。大语言模型的突破性演进在于从底层范式上训练后所具备的原生生成能力。这个创举是人工智能向人类智能看齐的一大步发展。这也是大语言模型又叫做生成式 AI 的一个定义来源。
才搞明白一件事,原来 IT 架构下的业务关系本质上只包含数据生产者和数据,其他层级结构的代理交互者,数据转发者都是技术结合额外需求体验的产物。
再更新一版,感觉最后摘要归纳不应该包括规范设计层,无奈 xmind 不给力,死活没找到按需概括的调整方式,第一次用就当学习了