写入提升 5 倍、存储成本降低 65%,红有软件用 TDengine 重构智能油田数据底座

29 阅读11分钟

小T导读:在智能油田建设持续推进的过程中,红有软件面临着海量时序数据带来的现实挑战:传统“关系数据库+缓存”架构逐渐难以支撑高频写入、长期存储、复杂查询和实时分析等需求。自 2022 年起,其开始引入 TDengine TSDB 时序数据库,并逐步完成从 TDengine TSDB 2.x 到 TDengine TSDB 3.3 的升级,构建起基于 3 节点集群的高可用时序数据平台。依托多级存储、数据订阅等核心功能,系统实现了写入吞吐量提升 5 倍、年存储成本降低 65%、复杂查询响应时间从分钟级缩短至秒级的显著成效为油田“增储上产、强新降碳、提质增效”的战略目标提供了稳定的数据底座。

在智能油田建设过程中,我们越来越清楚地感受到,数据平台能力已经不只是一个底层技术问题,而是直接影响生产指挥效率、设备维护模式和经营分析深度的关键基础设施。随着生产现场设备接入越来越多、采样频率不断提升,传统架构已经难以同时满足高吞吐写入、低成本存储、低延迟查询和国产化替代等要求。

因此,我们开始重新审视时序数据平台的技术路线,希望构建一套能够真正适配油田业务场景的数据底座,更稳定地支撑生产实时感知、异常预警、设备预测性维护以及经营分析等核心业务。

业务场景和挑战

从具体业务看,我们的需求主要集中在以下三个场景:

  • 生产指挥系统:需要实时汇集全油田油水井的生产数据,包括压力、温度、流量、含水率等多类参数,每 5 秒采集一次,日均数据量达 20 亿条。系统需实现生产态势实时感知、异常预警智能推送、应急指挥快速响应。

  • 机采管控系统:管理抽油机、螺杆泵等采油设备。每台设备配备多个传感器,实时监控电机电流、功率、冲次、载荷等关键参数,通过振动分析预测机械故障,实现从“定期检修”到“预测性维护”的转变。

  • 集团生产经营平台:整合生产、运输、销售、库存全链条数据,提供产量分析、成本核算、效益评估等综合看板。需要对接多个异构系统,处理结构化与非结构化混合数据,支撑管理层战略决策。

随着物联网设备的大规模部署和采样频率的提升,系统日均产生的时序数据量已突破 50 亿条,传统的“关系数据库 + 缓存”架构在写入性能、存储成本、查询效率和运维复杂度等方面面临严峻挑战。具体痛点表现在:

  1. 数据洪峰冲击:系统每日产生超上亿条数据,传统分库分表方案难以应对写入峰值,经常出现数据堆积、延迟入库现象。

  2. 存储成本失控:原始数据年增长量达到 50TB,并且仍以每年 30% 的速度增长,如果继续沿用传统数据库体系,存储成本压力会越来越大。

  3. 实时分析瓶颈:生产指挥中心需要同时监控数百口重点井的实时工况,原有系统在并发查询时响应时间超过 30 秒,严重影响决策时效性。

  4. 信创替代紧迫性:根据国家信创战略要求,2025 年底前必须完成核心数据库的国产化替代,技术选型面临性能与合规的双重考验。

技术选型

面对时序数据管理的严峻挑战,我们成立了专项技术选型团队,团队历时 3 个月,对国内外的时序数据库解决方案进行了全方位的评估。团队搭建了模拟测试环境,并使用真实生产数据样本进行基准测试。测试结果显示:

  • TDengine TSDB 在数据写入吞吐量方面表现最优,单节点可达 150 万条/秒,是其他产品的 3-5 倍

  • 在相同数据量下,TDengine TSDB 的存储空间占用仅为传统方案的 1/8

  • 时间范围查询响应时间平均在 100 毫秒以内,复杂聚合查询在 1 秒内完成
副本数写入数据总量rows/sp90(ms)p95(ms)p99(ms)avg(ms)
三副本200 亿44339511080.991717.452736.01266.78

在此基础上,我们最终选择 TDengine TSDB,主要原因包括以下几个方面:

  • 极致的性能表现:针对时序数据优化的存储引擎和计算引擎,在典型查询场景下(时间范围查询 + 设备过滤 + 指标聚合)性能超出预期。

  • 完整的国产化生态:作为国产自主研发的时序数据库,TDengine TSDB 已与华为鲲鹏、麒麟软件、统信 UOS 等主流信创产品完成兼容互认证,符合信创替代路线图要求。

  • 创新的架构设计:独特的“一个设备一张表”数据模型,完美契合“设备-测点”的数据特征,简化了数据建模复杂度。

  • 专业的技术支持:涛思数据提供 7×24 小时技术支持,展现了强大的本地化服务能力。

  • 持续的产品进化:TDengine TSDB 从 2.x 到 3.x 的版本升级路线清晰,特别是 3.x 增强了多级存储功能、数据订阅等重要功能,与未来长远规划高度契合。

综合以上因素,最终技术选型团队一致通过,确定使用 TDengine TSDB 作为时序数据平台的核心引擎。

落地实践

平台架构升级历程

我们的 TDengine TSDB 应用并不是一次性到位,而是经历了三个阶段的逐步演进:

第一阶段(2023 年 6 月之前),我们初期使用 TDengine TSDB 2.6 版本,部署了 3 节点集群,并改造数据接入层,让数据直接写入 TDengine TSDB。同时,我们搭建了 Grafana 监控大屏,先完成技术可行性验证。

第二阶段(2023 年),我们进入全面推广期,升级至 TDengine TSDB 3.0 集群版,继续采用 3 节点部署。业务系统开始对接 3.x 版本,主要功能没有进行大幅改动,只对部分 SQL 使用方式进行了调整,并完成历史数据迁移。此后,生产指挥系统和注水管理系统接入统一时序数据平台,实现多业务系统数据融合与统一查询。

第三阶段(2024 年至今),我们进一步升级到 TDengine TSDB 3.3,并重点验证其在油田场景中的关键能力:

  • 集群高可用:模拟节点故障,验证数据零丢失和秒级故障切换。

  • 多级存储:测试热温冷数据分层存储策略,验证存储成本优化效果。

  • 数据订阅:验证实时数据推送机制,满足告警系统的低延迟要求。

  • 生态兼容:验证与现有大数据平台(Hadoop、Spark)、BI 工具(Grafana、帆软)的集成能力,完成与集团生产经营平台的深度集成。

核心业务系统深度集成

毫秒级实时响应

在生产指挥中心大屏场景中,我们需要实时展示生产运行态势。依托 TDengine TSDB 的数据订阅能力,系统实现了多个层面的改进:

  • 实时数据推送:利用CREATE TOPIC创建多个数据主题,分别对应不同区域、不同井型的生产数据,订阅端实现毫秒级数据接收

  • 智能告警引擎:基于SUBSCRIBE功能,实时监控压力异常、产量波动等多个关键指标,告警延迟从原来的分钟级降低到秒级

  • 历史回溯分析可快速回溯任意时间点的生产状态,为事故分析提供数据支撑。

在数据建模上,超级表标签中包含井号、区块、井型、管理部门等维度,字段中则包含多个生产参数,以满足业务检索和分析需求。

预测性维护转型

TDengine TSDB 的应用也改变了我们的设备维护模式。以抽油机场景为例,每台设备配备 8 个振动传感器,采样频率为 100Hz,平台能够承接这类高频写入数据;同时,我们通过 SQL 窗口函数计算每口井的吨液耗电,识别高能耗设备。

在存储策略上,我们采用了多级存储方案:3 个月内的热数据存储在 SSD,3–12 个月的温数据存储在 HDD,超过 1 年的冷数据自动归档到对象存储。这一策略使年存储成本降低了 65%。

数据价值释放

在数据消费层,我们通过 TDengine TSDB 进一步统一了数据服务能力:

  • 统一数据服务:通过 REST API 为不同业务部门提供一致的数据访问接口;

  • 实时经营看板:产量、销量、库存等关键指标实时更新,支持高管决策;

  • 成本精细核算:将设备能耗数据与生产数据关联,实现单井成本分析。

技术架构解析

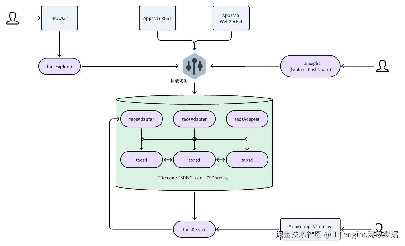
在高可用部署方面,我们采用 3 节点集群架构,并通过负载均衡 VIP 实现客户端透明访问。当单节点发生故障时,可以自动切换,尽可能实现业务无感知。

在数据模型设计上,我们针对业务特点设计了“三级标签”体系:一级标签是业务系统,二级标签是物理区域,三级标签是设备类型。这种设计既支持跨系统的全局查询,也能够兼顾单业务场景下的查询效率。

实际收益

通过引入 TDengine TSDB 作为时序数据平台核心引擎,我们在写入性能、查询效率、存储成本和运维效率等多个方面获得了较为明显的改善:

  • 写入性能提升:集群整体写入能力达到 400 万条/秒,可以满足未来 3 年的增长需求。

  • 查询性能明显优化:95% 的查询可以在 1 秒内响应,复杂聚合查询从原来的 2–3 分钟缩短到 5–10 秒。

  • 存储效率提升与成本下降:压缩比极高,系统通过多级存储等能力实现了年存储成本降低 65%。

  • 运维效率提升:通过 taosKeeper 配合 Grafana 实现可视化监控,运维工作量减少了 70%。

信创支持

在信息技术应用创新战略推进下,国产化替代已成为保障国家信息安全、实现产业自主可控的重要路径。以 TDengine 时序数据库的迁移实践为例,该系统原运行于 CentOS 7.9 环境,现已成功迁移至国产银河麒麟高级服务器操作系统 V10SP3 平台。这一实践的意义主要体现在两个方面:

  • 自主可控:银河麒麟作为国产主流操作系统,与 TDengine TSDB 的结合有助于构建从底层硬件到上层应用的全栈信创体系,提升系统整体自主可控能力。

  • 生态兼容:TDengine TSDB 已广泛适配龙芯、鲲鹏等国产 CPU 架构,并与麒麟操作系统形成协同,进一步增强了信创生态的融合度与稳定性。迁移完成后,TDengine TSDB 仍能保持较高的时序数据处理效率,为行业用户在信创转型中提供可靠的数据底座支撑。

未来规划

红有软件与涛思数据保持深度合作,共同参与 TDengine TSDB 在能源行业的生态建设,积极推动时序数据库技术的创新与应用。在多个实际项目中,TDengine TSDB 已展现出在性能、稳定性及系统适配性等方面的显著优势。接下来,我们也将持续关注涛思数据的产品发展,期待在更多项目场景中深化合作。

关于红有软件

红有软件股份有限公司是专注于智能油田领域信息系统建设的国家级专精特新"小巨人"企业,2024 年 2 月申请股票在全国股份转让系统挂牌。2021 年 3 月 17 日,公司与新疆交通建设集团、克拉玛依云投公司签署战略投资协议,三方将整合国有平台与信息技术优势,重点开发智慧交通、"互联网+旅游"等新型基建项目。此次合作被列为克拉玛依市"十四五"期间数字产业化发展的标志性项目。

作者:侯斌