深度解析 vivo 活动系统全球化实践

110 阅读18分钟

作者:vivo 互联网服务器团队- Zhang Mengtao

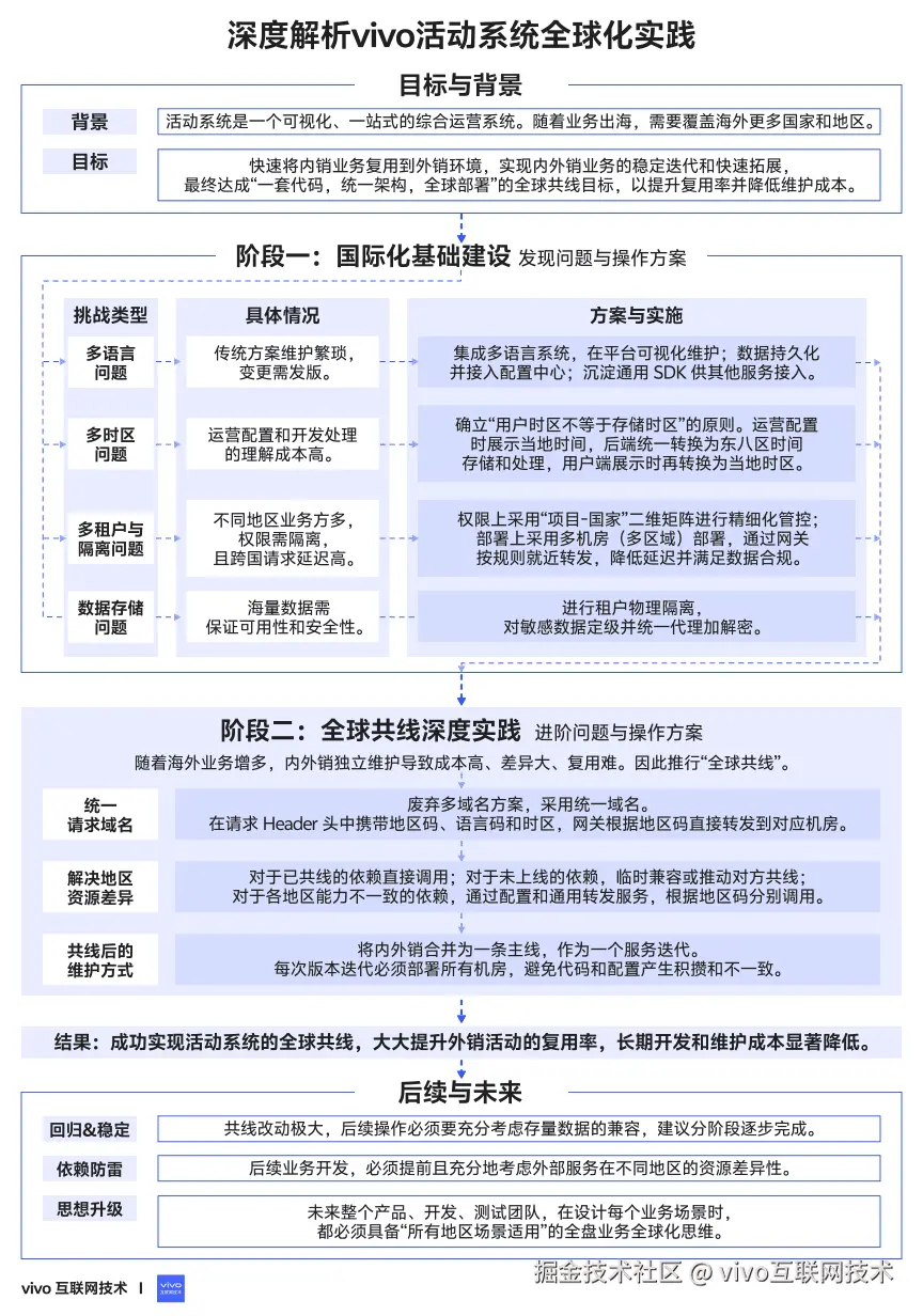
随着经济全球化的趋势,业务逐渐覆盖海外更多国家和地区,如何快速的将内销业务复用到外销环境,是业务走向国际化的必经之路,同时在内销服务和外销服务共存的场景下,做好内外销业务的稳定迭代和快速拓展是走向全球化的必要前提,对于中台业务,项目进行全球共线有着非常重大的意义,能够有效提升组件复用率,并降低服务维护成本,本文将详细介绍 vivo 活动系统的全球化实践过程。

1 分钟看图掌握核心观点👇

图 1 VS 图 2,您更倾向于哪张图来辅助理解全文呢?

一、背景介绍

活动系统做的是一个可视化、插件化、一站式的综合运营系统,一句话描述就是:通过简单的拖、拉、拽配置操作快速搭建活动,大家可以通过下面这个动图看到活动的配置过程,非常便捷。

目前已经沉淀了图片、文本、抽奖、签到等非常多的玩法,同时也沉淀了通用的玩法中心、任务中心、奖品中心等等,其实活动系统的初衷就是为了同样的活动大家都可以快速的复用,不需要每次都定制,覆盖的业务范围遍布于大家的身边,抽奖、签到、关注公众号、关注企微、加入社群、分享等等。随着经济全球化的趋势影响,许多中国品牌纷纷开始在海外市场开疆扩土,各行业纷纷布局海外,vivo 活动系统业务也逐渐覆盖了海外更多国家和地区,包括泰国、新加坡、印尼等越来越多的国家。

二、国际化

在活动系统布局海外的过程中,会遇到各种各样的问题,主要有以下几个方面:

  • **用户展示:**从活动页面来看,我们需要解决不同地区的语言问题,同时由于世界各地存在不同的时区,服务也需要解决多时区的展示。

  • **业务隔离:**对于活动平台而言,随着业务拓展到更多的地区,平台业务方也越来越多,对于不同业务方的管理台权限隔离和管控需要进一步考虑;

  • **数据存储:**除此之外,国外很多地区都会有不同的数据管理规范,数据的分库分表和加密存储同样需要重点关注。

2.1 多语言

多语言是全球化过程中不可避免的问题,以下图为例,抽奖活动投放在不同国家需要展示中文、英文、泰文等多种语言。

传统的多语言方案比较简单,针对不同语言的配置文件,在活动上线前准备好并上传,管理员负责去维护 i18n 资源文件,用户侧需要使用多语言展示时直接获取,这样做的方案虽然简单,但是有两个明显的缺点:

  • 维护繁琐,需要运营、开发、测试多种角色

  • 翻译文件变更繁琐,变更需要发版上线

活动系统在传统多语言方案的基础上进行了升级,如下图所示,升级方案有几点优势:

  • 集成了多语言系统,管理员的维护是在多语言平台进行的,操作便捷, 维护简单;

  • 维护的数据一方面在数据库进行持久化,同时会维护在配置中心,性能更优,用户体验更好;

  • 同时这样做可以沉淀通用的 SDK,支持其他服务快速接入,将配置做到平台化;

  • 在线上环境变更也比较灵活,只需要直接在平台操作就可以。

2.2 多时区

解决完多语言的问题下面来看多时区的问题,针对不同时区时间不同,活动系统需要处理时间相关的展示,这种情况可以采用最简单的方案,运营配置时间即存储时间,用户侧展示的时候同一转换为当地时区,这是最直接的方案,但是存在以下几个缺点:

  • 运营如果配置异地活动,需要自行转换时间再配置,增加了运营理解成本

  • 同样的编码逻辑和同一个数据库会存在不同的时区,增加了开发的理解成本

(1)为了解决运营理解问题,可以将配置侧的时间直接转化为对应活动投放的地区时间,举例:活动准备投放在泰国,那么运营配置活动时,无论运营当前所处地区在任何国家,配置侧展示的活动时间都是泰国时区,这样可以有效减少运营理解成本,可能需要关注的是,配置时间可能会与电脑系统时间不符,这里一般建议在管理台同时展示下对应国家的时间。

(2)为了解决开发理解问题,活动系统采用了优化后的多时区方案,无论是哪个国家、哪个时区,都统一转换为东八区时间作业务处理并存储,用户侧展示再统一按照当地时区转换。

在多时区的处理过程中,活动系统始终坚持一个原则:用户时区≠存储时区。以下图为例,国家 A 与国内时差为一小时,A 国时区为东七区,转换为东八区为九点,存储就是九点,页面展示查询时间再按照时差进行转换,A 国用户看到的仍然是正确的八点。这样做的好处可以减少运营理解成本,运营要配置泰国的活动,时间就是泰国的时间,开发层面关注的都是转换过后的东八区时间。

多时区模块还需要注意一个问题,对于一个国家有多个时区的场景,目前活动系统取默认时区作为标准,统一作单时区处理,并作活动说明。

2.3 多租户

2.3.1 权限管控

我们的多租户架构并非简单的“单一维度”隔离,而是采用了 “项目-国家”二维矩阵。这就像一个全球坐标,每个数据实体和用户访问都必须同时满足这两个维度的定位,才能被准确定位和授权。每个项目代表一个独立的业务实体、客户或内部业务线。数据、配置、用户、流程均以项目为最高级别容器进行隔离。相当于为每个租户建立了一座 “独立的虚拟大楼”。大楼之间地基、结构完全分离。这样管控有以下优势:

  • **业务灵活性:**敏捷扩展,新项目上线,只需复制一套“项目容器”;项目进入新国家,只需在该项目下激活并配置新的“国家分区”。互不干扰,快速部署。

  • **管理精细化:**权责清晰。 权限与数据视图精确匹配组织架构。区域经理只能管理本区域国家的业务,超管可纵览全局。

  • **运营与成本:**透明可控。 成本、性能、使用情况均可下钻分析,便于问题定位、资源优化和精准投入。

这确保了每个客户(项目)的数据获得最高级别的私密性隔离,同时又能灵活地满足其在全球任何一个国家运营时,必须遵循的本地化合规要求。这套体系不仅是活动系统的技术底座,更是支撑活动系统业务安全、合规、高效全球化扩展的战略性资产。

2.3.2 多机房部署

活动系统在内销的业务方都是在国内投放活动,随着海外地区不断地业务扩展,逐渐上线越来越多的国家和地区,对接的业务方也越多越多,遍布在不同的国家,如果都请求到某一个机房,那么请求的时延较高,导致用户体验会很差,页面加载速度非常受影响,针对海外地区业务方距离分散问题,活动系统采用多机房部署,对不同地区圈选机房范围,进行分机房部署并访问。全球业务采用多机房(多区域)部署是现代云原生架构的核心战略,其优势远不止于“灾备”,而是一套系统性竞争力。主要有以下优势

  • **低延迟:**不同地区的用户请求会通过 ng 通用规则进行转发,保证请求效率更好,实践得出多机房部署和请求方案可以有效减少请求时间 50%+。物理定律决定体验: 光速有限,数据在光纤中传输每 1000 公里会产生约 5 毫秒的延迟。将服务部署在用户所在区域,可大幅减少网络往返时间。

  • **提升吞吐量与带宽效率:**流量就近接入,避免了全球长途骨干网的拥堵,提升了整体网络吞吐能力,并节省了昂贵的跨境带宽成本。

  • **合规:**法律法规强制要求:如欧盟的 GDPR、中国的《网络安全法》、《数据安全法》等,要求特定国家/地区公民的数据必须存储和处理在该司法辖区内。

  • **成本:**云服务定价差异化: 不同区域的云计算资源(计算、存储)价格不同。通过智能调度,可将非实时计算任务分配到成本更低的区域执行。

  • **增强业务敏捷性与市场拓展能力:**计划进入一个新地区时,可提前在该区域部署一套最小化环境,快速进行本地化测试和合规准备,加速上线时间。新功能可先在某一个地理区域的机房发布,验证稳定性和用户反馈,再逐步推向全球,降低全盘风险。

从下图可以看出,用户请求会根据 ng 进行统一转发,保证转发到就近机房,有效节省资源并提升用户体验。

2.4 数据存储

由于不同业务方的用户数据量非常大,这里对于数据存储会进行租户隔离,保证数据可用性,采用数据隔离有以下几点好处

  • **数据安全:**与现有悟空存储隔离,进行单独数据库权限管控,提搞数据安全性;

  • **服务稳定:**数据存储物理隔离后,当单一数据库异常不影响其他数据库,提高服务稳定性;

  • **可靠:**对一数据库的操作,不影响其他库,避免误删,串数据等问题。

同时针对隔离区数据规范,活动系统会针对敏感数据进行定级,同时针对高等级数据进行统一代理加解密,保证数据安全性。

三、全球共线

3.1 为什么要做全球共线?

随着活动系统海外业务逐渐稳定,外销项目的维护和迭代也需要耗费不少的人力,虽然业务类似,但是内销和外销是作为两个项目单独维护,那是否能够将业务作全球共线一起维护呢?下面以两个场景为例:

**场景一:**内销上线了一个抽奖活动,新加坡也想做一个?

内销上线了一个抽奖活动,先投放在内销地区,上线后发现活动运营情况很好,也深受用户喜爱。所以外销地区也想复用这个抽奖活动,但是内外销作为多个服务在维护,外销服务相对独立,那么就需要参照内销已有的业务再次开发组件,不仅耗费人力,活动复用性也会很差,同时这样的场景往往具有时效性,其他地区急于复用推广,但是同样的活动却需要重复的开发,由此产生全球共线的想法。

**场景二:**同一个活动类型在不同地区分别长时间维护?

如果同样的抽奖活动在不同地区分别上线后,后续会分别迭代,那么会出现差异化越来越明显的问题,可能随着人员更替变得难以维护,例如同样的抽奖活动分别迭代后可能会出现以下场景:

  • 国家 A 新增了特殊规则

  • 国家 B 新增了奖品类型

  • 国家 C 优化了接口性能

  • 国家 D 新增了数据看板

虽然一开始的抽奖活动都是基本一致的,但是随着不同地区不同版本的迭代,活动的玩法逐渐多变,规则也不统一,项目人员维护起来的难度逐渐增大,如果出现人员更替,可能需要耗费很多的精力去分析和回顾,如果做到了全球共线,这些问题都会被解决。

3.2 全球共线要解决哪些问题?

先来看下共线的目标,只有一个:一套代码,统一架构,全球部署。

要做到用一套代码部署在全球各个国家和地区,去投放我们的活动,整体的架构方案可以参照下图:

从图中可以看出,无论是哪个国家哪个地区的请求,都会统一请求共线后的全球服务,经过统一的多语言和多时区转换,走通用转发请求外部相关依赖,数据存储方面也会统一处理,从活动系统角度来看,需要解决以下两个主要问题:

3.2.1 请求域名如何统一?

如果对于不同机房都采用不同的域名进行请求,那么多域名分发方案跨区域访问维护繁琐,新增地区需要新增域名适配,增加成本。所以活动系统在共线过程中采用统一域名处理。目前的业务可以通过域名拼接地区码或者 Header 头携带地区码解决,两种方案都可以解决多地区统一域名转发问题,考虑到活动系统依赖地区码、语言码、时区作通用处理,所以采用 Header 头携带地区码方案。

X-I18n-Code : loc = ${地区码}; lan = ${语言码}; tz = ${时区}

在 header 中新增请求头,加入地区码、语言码、时区,请求过程中添加上下文,便于逻辑处理。在请求转发层面,就可以根据请求头的国家码直接配置转发规则,转发到对应的机房并请求,不仅解决了域名不断增加的问题,还有效保证全球共线一套服务的基础上,请求也能统一转发处理。

3.2.2 地区资源差异如何解决?

由于活动系统外部依赖在不同地区的情况不同,会出现以下三种场景:

**场景一:**依赖的服务已经完成全球共线,也就意味着对应依赖的服务全球只有一套,无论哪个机房都能够支持业务调用,这是最好的场景,因为不需要任何的额外处理,活动系统可以直接用同样的调用逻辑调用外部服务。

**场景二:**依赖的服务在对应地区未上线,这种情况需要考虑多种因素,若业务非常紧急,依赖侧来不及开发版本上线支持,可以作临时转发规则到可用机房进行处理,非紧急情况不建议;如果是非必要上线功能涉及,可以临时减少功能调用,保证活动主体正常上线,业务侧兼容外部能力的缺失,同时可以推送外部服务上线,这里要注意的是,若依赖侧未上线,可以推动依赖侧进行共线,至少保证功能一致,比如接口定义等,这样可以有效减少活动系统的兼容成本,也是共线过程中的重要思路。

**场景三:**依赖的服务在对应地区已上线,但是每个地区的调用不一致,这是最复杂的场景,因为活动系统需要根据不同地区兼容依赖侧的差异性,这里为了减少共线服务中出现过多的定制化开发,可以将外部调用统一转发,根据不同的地区码调用相应的外部服务。

综上,对于已经全球共线的服务对接,不需要额外处理;对于在个别地区还未上线的外部依赖服务,可以根据紧急程度作处理,最好的方案是推送依赖侧作共线并上线。对于同一个依赖在不同地区能力不统一的场景,也是最复杂的场景,活动系统需要根据不同地区分别转发处理,可以参照下图:

从图中可以看出,外部依赖都统一走通用转发处理,在解决资源差异过程中要注意以下几点:

  • 优先使用配置解决,减少定制化处理

  • 优先走通用转发服务,增加编码可读性

  • 服务无法一次性共线时注意依赖兼容性,避免影响服务启动和运营

  • 对于未上线的外部依赖服务,推动服务共线,减少兼容成本

  • 通用转发逻辑虽然可以单独作为一个服务专门用于中转,但是容易出现请求压力大,可以直接沉淀为通用 SDK 使用

3.3.3 共线后的服务如何维护?

先来看共线之前的内外销服务迭代情况:内外销服务是分别维护,相当于两个服务,大多服务先从内销开始发展,内销逐渐稳定后,业务扩展到外销,参照已有的内销服务建立外销服务,外销服务的初始状态相当于内销服务的一个分支,但是随着版本不断地迭代,业务不断地扩展,内销和外销变成了相对独立的两个服务,只有业务上会有一些相似的组件。

再来看共线后的服务迭代:一条主线,作为单个服务迭代。可以从下图看出,无论是内销还是外销,无论是哪个地区哪个国家,全球都只有一个服务,一套代码全球部署,相应地,每次版本迭代都会涉及所有的机房。

共线后需要注意一个问题,如果版本只涉及内销机房,其他机房暂时不部署?当然不可以,尽量每次版本迭代部署所有机房,原因如下:

  • 代码变更积攒,增加测试成本,容易引发问题

  • 数据库、配置变更在不同地区不一致,埋下隐患

虽然单次迭代成本增高,长期发展成本降低,大大提升外销活动复用率。同时共线后项目成员要养成全球化思维,业务思考、架构设计、测试点检等考虑多地区。

四、总结

项目在全球共线过程中,需要注意以下三点:

  • **保证现有业务稳定:**全球共线对现有的服务改动较大,注意充分考虑存量场景的兼容和回归,可以考虑分阶段完成。

  • **充分考虑外部依赖:**服务的外部依赖往往非常多,在共线过程中要充分考虑不同依赖在不同地区的资源差异性。

  • **具备业务全球化思维:**共线后的服务就是一个服务单独维护,无论是产品、开发、测试等每个项目角色,在以后迭代的每个场景都需要考虑上线所有地区的场景。