Agent Skills 深度解析:AI 编码代理的工程化生产级工作流引擎

204 阅读8分钟

当前 AI 编码代理普遍存在短视化开发问题:跳过需求定义、省略测试、忽视安全审查,产出仅为原型级代码,难以直接投入生产。Agent Skills 作为一套由 Addy Osmani 主导设计的工程化技能体系,将资深工程师的研发流程、质量门禁与最佳实践编码为结构化工作流,强制 AI 代理遵循生产级标准,从根本上解决 AI 编码 “能用但不稳、好写难维护” 的痛点。

本文将从核心架构、工作流设计、技能体系、落地机制、工程价值五大维度深度解析,结合开发经验与实战逻辑,完整呈现这套生产级 AI 编码工程范式。

一、核心定位与设计哲学

1.1 核心定位

Agent Skills 是AI 编码代理的生产级工程约束框架,通过标准化工作流、质量门禁与反合理化机制,让 AI 代理复刻资深工程师的研发决策逻辑,输出可直接上线的工业级代码。

1.2 核心设计哲学

  1. 流程优先于文本:技能是可执行工作流,而非参考文档,包含明确步骤、 checkpoint 与退出条件
  2. 反合理化约束:内置 “借口 - 反驳” 机制,杜绝 AI 跳过测试、简化安全校验等投机行为
  3. 验证不可妥协:所有技能以可量化证据为验收标准,拒绝 “看起来正确” 的模糊结论
  4. 渐进式信息披露:按需加载参考文档,最小化 Token 消耗,保证执行效率
  5. 谷歌工程文化落地:深度融合《Software Engineering at Google》工程实践,如 Hyrum 定律、测试金字塔、主干开发等

二、整体架构与生命周期工作流

Agent Skills 以六阶段研发生命周期为核心骨架,搭配 7 个快捷命令、20 项核心技能、3 个专家角色与 4 套核查清单,形成闭环工程体系。

2.1 六阶段研发生命周期

graph LR
    A[DEFINE 定义] -->|/spec| B[PLAN 规划]
    B -->|/plan| C[BUILD 构建]
    C -->|/build| D[VERIFY 验证]
    D -->|/test| E[REVIEW 审查]
    E -->|/review| F[SHIP 交付]
    F -->|/ship| 生产环境
    
    subgraph DEFINE
    A1[Idea 想法提炼]
    A2[Spec 需求规格]
    end
    
    subgraph PLAN
    B1[任务拆解]
    B2[原子化任务]
    end
    
    subgraph BUILD
    C1[增量编码]
    C2[TDD 开发]
    C3[接口设计]
    end
    
    subgraph VERIFY
    D1[单元测试]
    D2[调试修复]
    D3[浏览器验证]
    end
    
    subgraph REVIEW
    E1[代码审查]
    E2[简化优化]
    E3[安全加固]
    E4[性能优化]
    end
    
    subgraph SHIP
    F1[Git 流程]
    F2[CI/CD 自动化]
    F3[灰度发布]
    F4[文档归档]
    end

2.2 七层命令映射体系

7 个 Slash 命令直接绑定生命周期,自动激活对应技能,降低使用门槛:

研发阶段命令核心原则激活技能
定义/spec先规格后编码想法提炼、规格驱动开发
规划/plan原子化小任务规划与任务拆解
构建/build一次一个切片增量实现、TDD
验证/test测试即证明测试驱动、调试修复
审查/review代码健康优先代码审查、安全加固
简化/code-simplify清晰胜于巧妙代码简化
交付/ship更快即更安全发布上线、CI/CD

2.3 完整体系架构

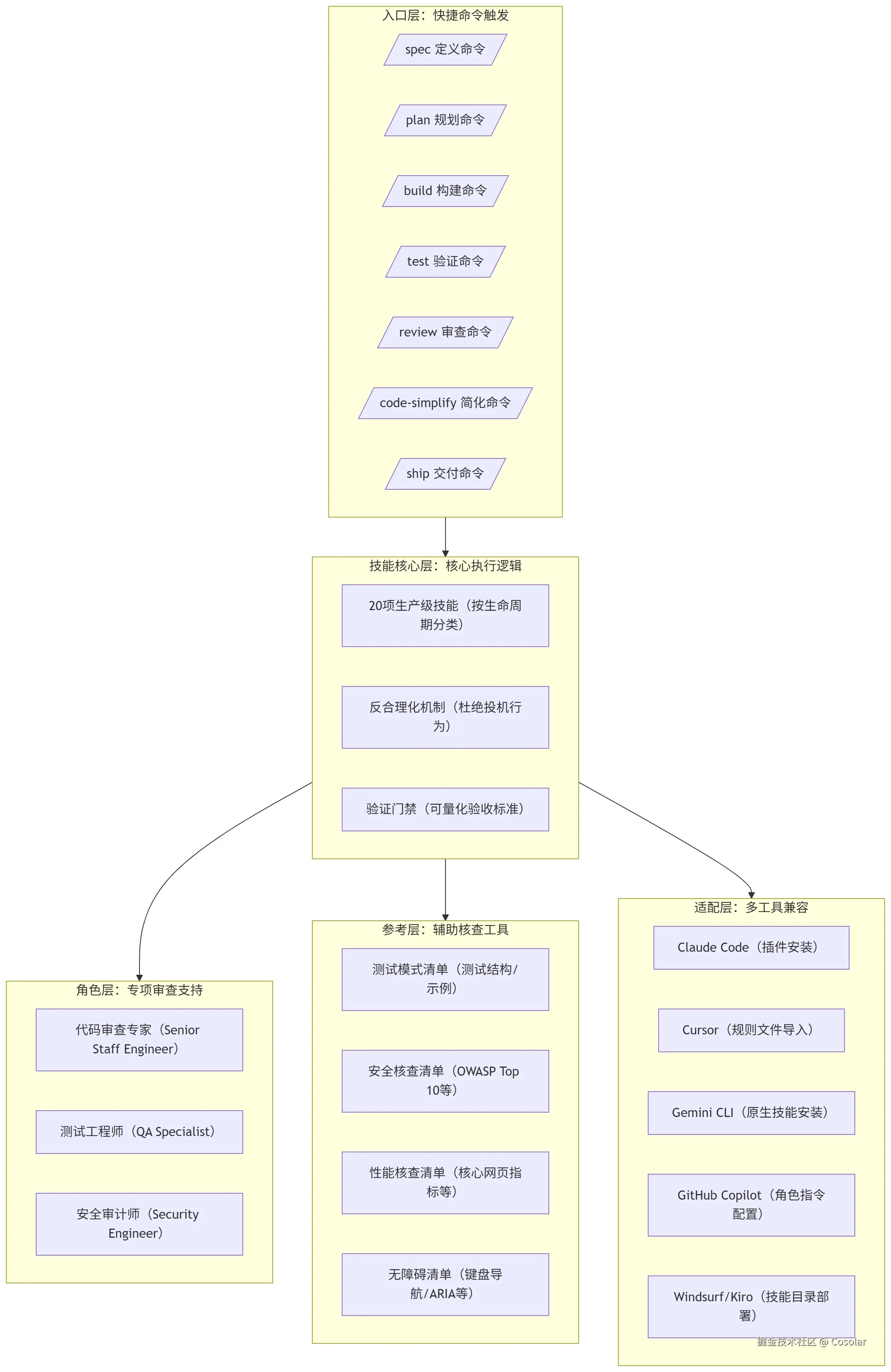
下图清晰呈现 Agent Skills 的五层架构逻辑,从入口层到适配层形成完整闭环,各层职责明确、协同工作,确保 AI 编码代理能够遵循标准化生产级流程:

下载.jpg

架构解析:

  • 入口层:7个Slash命令对应六阶段研发生命周期,是用户与系统交互的核心入口,输入命令即可自动激活对应技能组合,无需手动选择技能。
  • 技能核心层:整个体系的核心,20项技能按“定义-规划-构建-验证-审查-交付”分类,搭配反合理化机制和验证门禁,确保AI执行流程不简化、不遗漏关键步骤。
  • 角色层:3个预配置专家角色,可在审查阶段按需调用,为代码质量、测试覆盖、安全防护提供专项支撑,复刻资深工程师的审查视角。
  • 参考层:4套快捷核查清单,供技能执行过程中按需加载,为测试、安全、性能等环节提供具体参考标准,避免AI主观判断偏差。
  • 适配层:兼容主流AI编码工具,通过不同集成方式(插件、规则文件、原生安装等),让Agent Skills可灵活落地于各类开发环境,降低使用门槛。

三、20 项核心技能全解析

Agent Skills 按六阶段生命周期划分为 6 大模块,每项技能均包含概述、使用场景、执行流程、反合理化、红色警报、验证标准六大标准结构。

3.1 Define 定义阶段:把模糊想法变成可执行规格

  • idea-refine(想法提炼):通过发散 - 收敛思维,将模糊概念转化为具体方案,解决需求不清问题
  • spec-driven-development(规格驱动开发):编写覆盖目标、命令、结构、编码规范、测试边界的 PRD,无规格不编码

3.2 Plan 规划阶段:拆解为可落地原子任务

  • planning-and-task-breakdown(规划与任务拆解):将规格拆分为小粒度、可验证、带验收标准的任务,明确依赖顺序,避免大变更风险

3.3 Build 构建阶段:增量式高质量编码

  • incremental-implementation(增量实现):垂直切片开发,提交 - 测试 - 验证闭环,支持特性开关、安全默认值
  • test-driven-development(测试驱动开发):红 - 绿 - 重构流程,遵循测试金字塔(80/15/5),DAMP 优于 DRY
  • api-and-interface-design(API 与接口设计):契约优先,遵循 Hyrum 定律、单版本规则,完善错误语义与边界校验
  • frontend-ui-engineering(前端 UI 工程):组件架构、设计系统、状态管理、响应式与 WCAG 2.1 AA 无障碍
  • context-engineering(上下文工程):精准投喂上下文,解决 AI 输出质量下降问题
  • source-driven-development(源码驱动开发):基于官方文档决策,标注引用来源,保证代码权威性

3.4 Verify 验证阶段:用证据证明代码可用

  • browser-testing-with-devtools(浏览器测试):基于 Chrome DevTools 实时校验 DOM、日志、网络、性能
  • debugging-and-error-recovery(调试与错误恢复):复现 - 定位 - 简化 - 修复 - 防护五步流程,强制止损机制

3.5 Review 审查阶段:上线前质量门禁

  • code-review-and-quality(代码审查):五维度审查、变更限 100 行内、分级反馈,保证审查效率与质量
  • code-simplification(代码简化):遵循切斯特顿栅栏、500 行规则,保留行为同时降低复杂度
  • security-and-hardening(安全加固):防御 OWASP Top 10,完善认证、密钥管理、依赖审计
  • performance-optimization(性能优化):先测量后优化,对标核心网页指标,分析打包体积与性能反模式

3.6 Ship 交付阶段:安全高效上线生产

  • git-workflow-and-versioning(Git 流程):主干开发、原子提交、提交即保存点,控制变更规模
  • ci-cd-and-automation(CI/CD 自动化):左移测试、特性开关、质量门禁流水线,快速反馈失败
  • deprecation-and-migration(废弃与迁移):代码即负债理念,规范废弃流程,清理僵尸代码
  • documentation-and-adrs(文档与架构决策记录):记录架构决策原因,完善 API 与内联文档
  • shipping-and-launch(发布与上线):上线清单、特性开关生命周期、灰度发布、回滚机制、监控配置

四、技能标准结构与执行机制

4.1 单技能标准解剖(Mermaid 结构图)

graph TD
    A[Frontmatter 前置元数据] --> B[Overview 概述]
    B --> C[When to Use 使用场景]
    C --> D[Process 执行流程]
    D --> E[Rationalizations 反合理化表]
    E --> F[Red Flags 红色警报]
    F --> G[Verification 验证标准]

4.2 关键执行机制

  1. 反合理化约束 针对 AI 常见借口(如 “后续补测试”“代码简单不用审查”)提供标准化反驳,强制执行完整流程。
  2. 红色警报机制 明确异常信号,触发后立即暂停执行,优先修复问题。
  3. 不可妥协的验证标准 以测试通过、构建产物、运行时数据为验收依据,拒绝主观判断。
  4. 渐进式加载 主技能文件为入口,参考清单按需加载,优化 Token 效率。

五、多平台适配与落地实践

Agent Skills 兼容主流 AI 编码工具,通过规则文件、插件、指令集三种方式集成:

工具集成方式部署命令
Claude Code插件安装/plugin marketplace add addyosmani/agent\-skills
Cursor规则文件复制 [SKILL.md](SKILL.md) 到 .cursor/rules/
Gemini CLI原生技能gemini skills install https://github\.com/addyosmani/agent\-skills\.git
GitHub Copilot角色指令写入 .github/[copilot-instructions.md](copilot-instructions.md)
Kiro IDE技能目录放入 .kiro/skills/
通用代理系统提示直接引用 Markdown 技能内容

5.1 落地最佳实践

  1. 初始化流程:先执行 /spec 定义规格,再 /plan 拆解任务,杜绝直接编码
  2. 编码约束:单次变更≤100 行,强制 TDD,提交前通过安全 / 性能清单校验
  3. 审查机制:启用代码审查专家角色,执行五维度审查,通过后方可 /ship
  4. 上线管控:必用特性开关,灰度发布,保留回滚方案

六、工程价值与行业意义

6.1 解决 AI 编码核心痛点

  • 告别原型代码:强制生产级流程,输出可直接上线的工业级代码
  • 降低维护成本:内置简化、文档、废弃机制,控制技术负债
  • 提升安全性:左移安全审查,防御常见漏洞,减少生产事故
  • 保证性能质量:先测量后优化,避免性能退化

6.2 行业价值

Agent Skills 首次将资深工程师的工程判断力模型化,让 AI 编码从 “辅助工具” 升级为 “生产级开发主体”,为企业级 AI 研发流水线奠定基础,推动 AI 编码进入工程化、标准化时代。


七、总结与展望

Agent Skills 并非简单的提示词优化,而是AI 编码的工程化操作系统,通过结构化工作流、刚性质量门禁与谷歌级工程实践,彻底重塑 AI 编码的生产模式。

未来随着技能体系迭代,将进一步覆盖云原生、低代码、多语言生态,成为 AI 编码代理的通用工程标准,让 AI 真正具备资深工程师的研发能力与质量意识。


附录:项目目录结构

agent-skills/
├── skills/            # 20 项核心技能
├── agents/            # 3 个专家角色
├── references/        # 4 套核查清单
├── hooks/             # 生命周期钩子
├── .claude/commands/  # 7 个快捷命令
└── docs/              # 各工具部署指南