【美食管理与推荐系统】Vue3+协同过滤推荐+Deepseek大模型+2026原创+Web管理系统

0 阅读3分钟

项目介绍

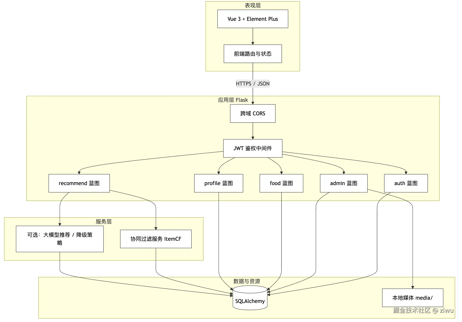
美食管理与个性化推荐系统,将美食分类与条目维护、用户注册登录与偏好设置、浏览与互动行为采集以及智能推荐整合在同一平台。管理员可对分类与菜品执行增删改查并上传封面;普通用户检索与浏览详情,借助点赞、收藏、评论等行为形成可用于推荐的隐式反馈。后端采用 Flask 提供 RESTful JSON 服务,配合 JWT 实现鉴权与用户、管理员角色区分;前端采用 Vue 3 与 Element Plus 搭建交互界面,组件化与统一规范便于迭代。推荐模块基于行为日志运用协同过滤,从群体相似性出发生成「猜你喜欢」列表,在信息规模上升时仍有助于缩小候选范围,形成「内容管理—行为沉淀—个性推荐」的业务闭环。

图片

图片

选题背景与意义

随着线上菜谱、点评与短视频探店内容激增,用户在海量美食信息中快速匹配个人口味与就餐场景的难度加大,「找什么吃」与「是否可信」成为常见痛点。与此同时,计算机类专业毕业设计普遍要求综合运用 Web 开发、数据库设计与算法能力完成可运行系统。以美食为业务主题,场景贴近生活、需求易于向评委陈述,且便于扩展评论、收藏与推荐等模块。实践层面,本课题有助于积累规范化内容管理与用户行为数据,并通过协同过滤体现个性化价值,减轻信息过载。教学层面,课题串联前后端分离架构、安全认证、关系型建模与推荐服务分层,训练模块划分与接口协作;经典协同过滤所涉及的冷启动、数据稀疏等问题也具有讨论空间,符合本科毕设对工程完整性与一定理论深度的期待。

关键技术栈:协同过滤算法

协同过滤是推荐领域的经典思路:不显式建模物品内容,而是利用大量用户—物品交互记录,推断用户之间或物品之间的相似关系,再为目标用户补全可能感兴趣的条目。本系统在后端采用基于物品的协同过滤(Item-based CF):首先依据行为日志,对用户在各美食上的浏览、点赞、收藏、评论等隐式反馈赋予不同权重并聚合成分值;再将每个美食映射为「哪些用户以何种强度参与过」的向量,通过余弦相似度计算美食之间的共现相似性。对当前用户已有行为的菜品,将其相似菜品按加权得分累加排序,输出「猜你喜欢」。当行为极少或新用户无历史时,可回退到结合偏好分类与站内热度的规则推荐,保障功能可用;算法封装于服务层,与 Flask 路由及前端展示解耦,便于测试、调参与论文表述。

技术架构图(Mermaid)

图片

系统功能模块图(Mindmap)

图片

演示视频 and 完整代码 and 安装

地址:www.yuque.com/ziwu/qkqzd2…