表空间自动目录创建与存储管理实践:参数化配置与性能优化

0 阅读11分钟

概述

当谈及企业级数据库的部署与运维时,存储空间的管理以及目录权限的把控是保障系统稳定运行的关键所在,这是众人都知道的。表空间作为数据库物理存储的关键机制,其作用在于让管理员能够将数据分散安置到不同的存储之处,这样不但可达成I/O负载的均衡状态,还能灵活地对存储资源进行调配。 一般的表空间创建流程中,管理员需先手动创建对应的物理目录,否则创建时会出错,这种情况在数据库初始化或者大规模部署时很突出,不过KingbaseES(KES)凭借auto_createtblspcdir这个参数做到了目录的自动创建,从而极大地简化了表空间的管理流程。 今天的文章将带领大家一起深入了解KingbaseES中表空间自动目录创建这项技术的达成情况,把auto_createtblspcdir参数的工作原理,限定条件以及良好做法说透彻,而且联系一些实际情形,给大家赋予完整的代码实例和运行守护方面的指引。

image.png

@[toc]

一、表空间机制深度解析

1.1 表空间的基本概念与作用

表空间说白了就是数据库系统里头物理存储的逻辑抽象,它把数据库对象(像表、索引这些)的存储位置和操作系统文件系统的路径给对应起来。通过表空间这套机制,数据库管理员能干不少事儿:

  • 物理存储分离:把不同类型的业务数据存到不同的物理磁盘上
  • I/O负载均衡:把读写压力分散开,提升系统整体性能
  • 存储空间管理:按需分配和扩展存储资源
  • 备份恢复优化:对重要数据实施差异化的备份策略

1.2 表空间的创建与管理

下面这几个示例展示了在KingbaseES里头表空间的基本操作流程:

-- 1. 创建表空间(手动指定目录)
CREATE TABLESPACE finance_tbs 
LOCATION '/data/db/finance';

-- 2. 查看现有表空间
SELECT spcname, spclocation 
FROM sys_tablespace;

-- 3. 在指定表空间中创建表
CREATE TABLE account_transactions (
    transaction_id BIGSERIAL PRIMARY KEY,
    account_no VARCHAR(20) NOT NULL,
    amount DECIMAL(15,2),
    transaction_date TIMESTAMP DEFAULT CURRENT_TIMESTAMP
) TABLESPACE finance_tbs;

-- 4. 修改表的表空间
ALTER TABLE account_transactions 
SET TABLESPACE operations_tbs;

-- 5. 删除表空间(需先移动或删除相关对象)
DROP TABLESPACE finance_tbs;

二、auto_createtblspcdir参数详解

2.1 参数功能与作用机制

auto_createtblspcdir是KingbaseES配置里头的一个关键GUC参数,它管着表空间目录要不要自动创建。当这个参数启用的时候,系统在创建表空间的时候会自动检查并创建指定的目录路径,管理员就不用再手动去建物理目录了。

参数特性:

  • 类型:布尔型(boolean)
  • 默认值:on(默认开启自动创建功能)
  • 作用范围:会话级或者全局级都能配
  • 生效时机:创建表空间的时候

核心解决的问题: 在KingbaseES的历史版本里头,用户创建表空间的时候必须得提前手动把对应的目录建好,不然就会创建失败。这个特性通过自动目录创建的机制,把表空间初始化的流程给大大简化了,用户体验也提升了不少。

2.2 实战场景与代码示例

场景一:表空间目录已存在

当目标目录已提前创建好时,表空间可以直接使用:

-- 操作系统层面预先创建目录
\! mkdir -p test/test1/test2/mysp1

-- 创建表空间(目录已存在)
CREATE TABLESPACE mysp1 
LOCATION '/home/zhangjing/dailybuild0904/bin/test/test1/test2/mysp1';

-- 验证表空间创建成功
SELECT spcname, spclocation 
FROM sys_tablespace 
WHERE spcname = 'mysp1';

-- 清理:删除表空间及目录
DROP TABLESPACE mysp1;
\! rm -rf test

场景二:表空间目录部分存在

当父目录存在但子目录不存在时,系统会自动创建缺失的目录层级:

-- 仅创建部分目录结构
\! mkdir -p test/test1

-- 创建表空间(自动创建缺失的test2/test3/mysp1目录)
CREATE TABLESPACE mysp1 
LOCATION '/home/zhangjing/dailybuild0904/bin/test/test1/test2/test3/mysp1';

-- 验证目录自动创建成功
\! ls -la test/test1/test2/test3/

-- 清理
DROP TABLESPACE mysp1;
\! rm -rf test

场景三:表空间目录完全不存在(自动创建)

当开启auto_createtblspcdir参数时,系统会自动创建完整的目录路径:

-- 无需预先创建任何目录
-- 直接创建表空间,系统自动创建完整路径
CREATE TABLESPACE mysp1 
LOCATION '/home/zhangjing/dailybuild0904/bin/test/test1/test2/test3/test4/test5/test6/test7/mysp1';

-- 验证多级目录自动创建
\! ls -la /home/zhangjing/dailybuild0904/bin/test/test1/test2/test3/test4/test5/test6/test7/

-- 在该表空间中创建业务表
CREATE TABLE cc (
    id INT,
    name VARCHAR(50)
) TABLESPACE mysp1;

-- 插入测试数据
INSERT INTO cc VALUES 
    (1, 'xiaozhang'),
    (2, 'xiaozhao'),
    (3, 'xiaohong');

-- 查询验证数据存储
SELECT * FROM cc;

场景四:大小写混合目录名

系统支持大小写混合的目录名,表空间创建和数据对象操作均正常:

-- 使用大小写混合的目录名
CREATE TABLESPACE mysp1 
LOCATION '/home/zhangjing/dailybuild0904/bin/test/test1/test2/TEst3';

-- 在该表空间中创建表
CREATE TABLE cc (
    id INT,
    name VARCHAR(50)
) TABLESPACE mysp1;

-- 数据操作正常
INSERT INTO cc VALUES 
    (1, 'xiaozhang'),
    (2, 'xiaozhao'),
    (3, 'xiaohong');

SELECT * FROM cc;

参数配置与验证

-- 查看当前参数设置
SHOW auto_createtblspcdir;

-- 临时禁用自动目录创建(当前会话)
SET auto_createtblspcdir = off;

-- 在全局配置中修改(需重载配置)
ALTER SYSTEM SET auto_createtblspcdir = off;
SELECT sys_reload_conf();

-- 检查目录是否自动创建
SELECT oid, spcname, spclocation 
FROM sys_tablespace 
WHERE spcname = 'mysp1';

2.3 目录创建的约束条件

在KingbaseES里头自动创建表空间目录的时候,系统会强制执行下面这些约束条件,咱们得心里有数:

2.3.1 路径规范要求

  1. 绝对路径要求:指定的路径必须得是绝对路径,不能用相对路径
  2. 路径隔离原则:指定的路径不能在data目录下,这是为了保证数据目录的独立性
  3. 路径独占性:所指定的路径位置不能有其他表空间,避免存储上发生冲突

2.3.2 权限控制要求

  1. 用户权限:必须得是超级用户才能创建表空间
  2. 目录属主:创建表空间所指定的目录里头,已经存在的那些目录得由KingbaseES的操作系统用户拥有

2.3.3 参数开关行为差异

auto_createtblspcdir = on的时候(默认状态):

  • 要是目录不存在,系统会自动创建完整的目录路径
  • 要是目录已经存在,那这个目录必须得是KingbaseES的操作系统用户拥有的

auto_createtblspcdir = off的时候:

  • 指定的目录必须预先存在,而且得是空的
  • 目录必须得由KingbaseES的操作系统用户拥有
  • 得用绝对路径来指定
  • 目录不存在的时候就会报错

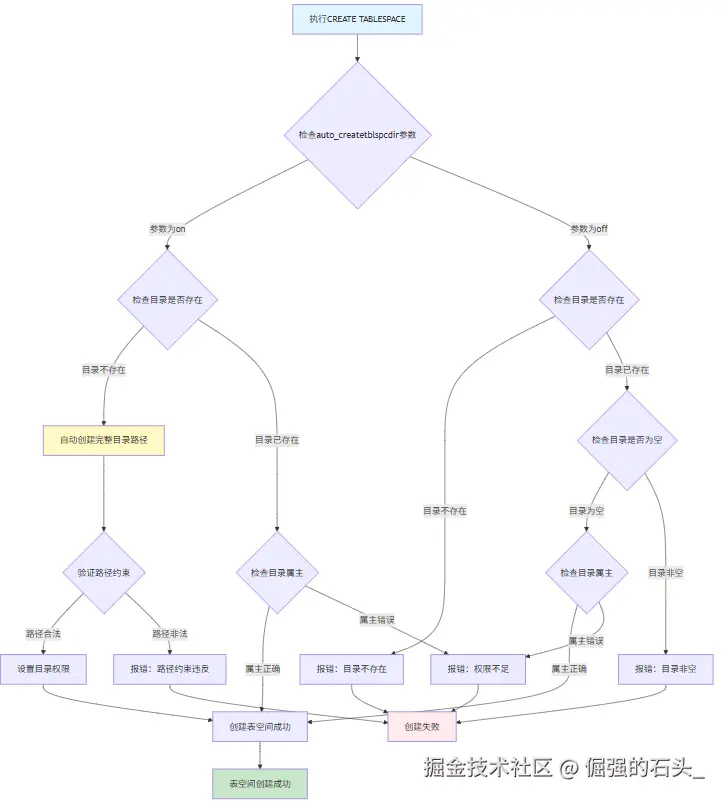
2.4 参数配置流程图

以下是auto_createtblspcdir参数生效的完整流程,展示了不同参数设置下的处理逻辑:

image.png

路径约束验证包括:

  1. 必须是绝对路径
  2. 不能在data目录下
  3. 路径位置不能有其他表空间
  4. 执行用户必须是超级用户

三、存储空间管理与运维最佳实践

3.1 目录规划与磁盘布局

在KingbaseES的实际运维里头,合理的存储规划是数据库高性能运行的基石。咱们得这么干:

graph TB
    A[存储规划] --> B[物理磁盘选择]
    A --> C[目录结构设计]
    A --> D[权限策略制定]
    
    B --> B1[SSD用于热数据]
    B --> B2[HDD用于冷数据]
    B --> B3[NVMe用于高性能需求]
    
    C --> C1[按业务划分]
    C --> C2[按访问模式划分]
    C --> C3[按安全级别划分]
    
    D --> D1[操作系统用户]
    D --> D2[数据库用户]
    D --> D3[备份用户权限]

3.2 超级用户权限管理

image.png

3.3 路径管理策略

image.png

四、表空间性能调优实践

4.1 I/O负载均衡配置

image.png

4.2 存储参数优化

image.png

五、GUC参数化配置管理

5.1 配置生效机制详解

KingbaseES的GUC(Grand Unified Configuration)参数管理系统提供了相当灵活的配置方式,支持多个层级的参数设置。auto_createtblspcdir这个参数既能在会话级配置,也能在系统级配置,它的整体架构是这样的:

graph TB
    subgraph "配置源"
        A[kingbase.conf<br>主配置文件]
        B[ALTER SYSTEM<br>系统级修改]
        C[ALTER DATABASE<br>数据库级]
        D[ALTER USER<br>用户级]
        E[SET 命令<br>会话级]
    end
    
    subgraph "配置加载器"
        F[配置解析引擎]
        G[优先级计算器]
        H[参数验证器]
    end
    
    subgraph "生效层级"
        I[内存参数区<br>立即生效]
        J[事务级参数<br>事务内生效]
        K[需要重载<br>SIGHUP信号]
        L[需要重启<br>完全重启]
    end
    
    subgraph "运行时"
        M[当前会话值]
        N[其他会话值]
        O[全局默认值]
    end
    
    A --> F
    B --> F
    C --> F
    D --> F
    E --> F
    
    F --> G
    G --> H
    H --> I
    H --> J
    H --> K
    H --> L
    
    I --> M
    J --> M
    K --> O
    L --> O
    
    O --> N
    
    style A fill:#f3e5f5
    style B fill:#e8f5e8
    style E fill:#fff3e0
    style I fill:#e1f5fe
    style L fill:#ffebee
-- 1. 参数查看方法
-- 查看所有参数
SELECT name, setting, unit, context, vartype 
FROM sys_settings 
ORDER BY name;

-- 查看特定参数
SELECT name, setting, source, sourcefile, sourceline
FROM sys_settings 
WHERE name LIKE '%tablespace%';

-- 2. 参数修改层级
-- 会话级别(立即生效,仅当前会话)
SET work_mem = '64MB';

-- 数据库级别(影响特定数据库)
ALTER DATABASE mydb SET maintenance_work_mem = '256MB';

-- 用户级别(影响特定用户)
ALTER USER app_user SET search_path = 'public,finance';

-- 系统级别(需重载或重启)
ALTER SYSTEM SET shared_buffers = '4GB';

-- 3. 配置重载与验证
SELECT sys_reload_conf(); -- 重载配置文件

-- 验证参数生效情况
SELECT name, setting, pending_restart 
FROM sys_settings 
WHERE pending_restart = true;

5.2 动态加载与性能影响

-- 可动态修改的参数示例
SET enable_seqscan = off; -- 禁用顺序扫描
SET enable_indexscan = on; -- 启用索引扫描
SET random_page_cost = 1.5; -- 调整随机页访问成本

-- 监控参数修改对性能的影响
-- 1. 开启性能监控
CREATE EXTENSION IF NOT EXISTS pg_stat_statements;

-- 2. 对比参数调整前后的性能
SELECT 
    query,
    calls,
    total_time,
    mean_time,
    rows
FROM pg_stat_statements 
ORDER BY total_time DESC 
LIMIT 10;

5.3 配置备份与版本控制

# 备份数据库配置
cp /opt/Kingbase/ES/V8/data/kingbase.conf /backup/kingbase.conf.$(date +%Y%m%d)

# 使用Git管理配置变更
cd /opt/Kingbase/ES/V8/data
git init
git add kingbase.conf
git commit -m "Initial database configuration"

# 配置差异对比工具
diff -u /backup/kingbase.conf.20260401 /opt/Kingbase/ES/V8/data/kingbase.conf

六、运维场景实战案例

6.1 自动化表空间部署脚本

#!/bin/bash
# tablespace_deploy.sh - 自动化表空间部署脚本

set -euo pipefail

# 配置参数
DB_HOST="localhost"
DB_PORT="54321"
DB_NAME="production_db"
DB_USER="admin_user"
TS_PREFIX="tbs"
BASE_DIR="/data/db"

# 表空间定义数组
declare -A TABLESPACES=(
    ["${TS_PREFIX}_hot"]="/mnt/ssd_pool/hot_data"
    ["${TS_PREFIX}_warm"]="/mnt/sas_pool/warm_data" 
    ["${TS_PREFIX}_cold"]="/mnt/sata_pool/cold_data"
    ["${TS_PREFIX}_index"]="/mnt/nvme_pool/index_data"
)

# 启用自动目录创建
PGPASSWORD="${DB_PASS}" psql -h "${DB_HOST}" -p "${DB_PORT}" \
    -U "${DB_USER}" -d "${DB_NAME}" <<-SQL
    SET auto_createtblspcdir = true;
SQL

# 创建表空间
for ts_name in "${!TABLESPACES[@]}"; do
    ts_location="${TABLESPACES[$ts_name]}"
    
    echo "创建表空间: ${ts_name} -> ${ts_location}"
    
    PGPASSWORD="${DB_PASS}" psql -h "${DB_HOST}" -p "${DB_PORT}" \
        -U "${DB_USER}" -d "${DB_NAME}" <<-SQL
        CREATE TABLESPACE "${ts_name}" 
        LOCATION '${ts_location}';
        
        -- 验证创建结果
        SELECT spcname, spclocation 
        FROM sys_tablespace 
        WHERE spcname = '${ts_name}';
SQL
done

echo "表空间部署完成"

6.2 存储空间监控与告警

监控告警流程图

以下展示了存储空间监控与告警的完整工作流程:

flowchart TD
    subgraph "数据收集层"
        A1[表空间大小监控]
        A2[文件系统空间监控]
        A3[I/O性能指标收集]
        A4[目录权限状态检查]
    end
    
    subgraph "分析处理层"
        B1[阈值检查引擎]
        B2[趋势分析模块]
        B3[异常检测算法]
        B4[关联性分析]
    end
    
    subgraph "告警决策层"
        C1{空间使用率 > 90%?}
        C2{I/O延迟 > 阈值?}
        C3{权限异常?}
        C4{趋势预测预警?}
    end
    
    subgraph "响应执行层"
        D1[CRITICAL告警<br>立即处理]
        D2[WARNING告警<br>计划处理]
        D3[INFO通知<br>记录日志]
        D4[自动化扩容<br>触发脚本]
    end
    
    A1 --> B1
    A2 --> B1
    A3 --> B2
    A4 --> B3
    
    B1 --> C1
    B2 --> C4
    B3 --> C3
    B4 --> C1
    
    C1 -->|是| D1
    C1 -->|80-90%| D2
    C1 -->|正常| D3
    
    C2 -->|是| D1
    C3 -->|是| D1
    C4 -->|是| D2
    
    D1 --> E[人工干预]
    D2 --> F[运维计划]
    D4 --> G[资源自动调整]
    
    style D1 fill:#ffcdd2
    style D2 fill:#fff9c4
    style D3 fill:#c8e6c9
    style D4 fill:#bbdefb

SQL监控查询实现

-- 存储空间监控查询
WITH tablespace_stats AS (
    SELECT 
        spcname,
        pg_tablespace_size(oid) AS size_bytes,
        pg_size_pretty(pg_tablespace_size(oid)) AS size_display
    FROM pg_tablespace
),
filesystem_stats AS (
    SELECT 
        spcname,
        spclocation AS mount_point,
        (SELECT total_size FROM pg_stat_file(spclocation)) AS total_bytes,
        (SELECT free_size FROM pg_stat_file(spclocation)) AS free_bytes
    FROM pg_tablespace
    WHERE spclocation IS NOT NULL
)
SELECT 
    ts.spcname,
    ts.size_display AS tablespace_size,
    fs.mount_point,
    pg_size_pretty(fs.total_bytes) AS fs_total,
    pg_size_pretty(fs.free_bytes) AS fs_free,
    ROUND((fs.total_bytes - fs.free_bytes) * 100.0 / fs.total_bytes, 2) AS fs_usage_percent,
    CASE 
        WHEN ROUND((fs.total_bytes - fs.free_bytes) * 100.0 / fs.total_bytes, 2) > 90 THEN 'CRITICAL'
        WHEN ROUND((fs.total_bytes - fs.free_bytes) * 100.0 / fs.total_bytes, 2) > 80 THEN 'WARNING'
        ELSE 'NORMAL'
    END AS alert_level
FROM tablespace_stats ts
JOIN filesystem_stats fs ON ts.spcname = fs.spcname
ORDER BY fs_usage_percent DESC;

6.3 灾难恢复与迁移方案

-- 表空间迁移流程示例
-- 1. 检查当前表空间分布
SELECT 
    t.spcname AS tablespace,
    c.relname AS table_name,
    pg_size_pretty(pg_relation_size(c.oid)) AS table_size
FROM pg_class c
JOIN pg_tablespace t ON c.reltablespace = t.oid
WHERE c.relkind = 'r'
ORDER BY pg_relation_size(c.oid) DESC;

-- 2. 创建目标表空间(新存储)
CREATE TABLESPACE tbs_new_storage 
LOCATION '/new/storage/path';

-- 3. 迁移大表到新表空间(在线迁移)
BEGIN;
ALTER TABLE large_table SET TABLESPACE tbs_new_storage;
-- 监控迁移进度
SELECT 
    pid,
    query,
    age(clock_timestamp(), query_start) AS duration
FROM pg_stat_activity 
WHERE query LIKE '%SET TABLESPACE%';
COMMIT;

-- 4. 验证迁移结果
SELECT 
    schemaname,
    tablename,
    tablespace
FROM pg_tables 
WHERE tablespace = 'tbs_new_storage';

七、安全加固与合规性

7.1 安全防护体系架构

在KingbaseES的生产环境里头,安全防护得从多个层面来考虑。咱们来看看这套防护体系是怎么搭的:

graph TB
    subgraph "防护层次"
        A[物理安全]
        B[操作系统安全]
        C[数据库安全]
        D[应用安全]
    end
    
    subgraph "物理安全层"
        A1[机房访问控制]
        A2[硬件加密]
        A3[存储设备安全]
        A4[网络隔离]
    end
    
    subgraph "操作系统层"
        B1[用户权限管理]
        B2[文件系统ACL]
        B3[SELinux/AppArmor]
        B4[审计日志]
    end
    
    subgraph "数据库层"
        C1[角色权限分离]
        C2[表空间访问控制]
        C3[参数安全配置]
        C4[操作审计]
    end
    
    subgraph "应用层"
        D1[连接池安全]
        D2[SQL注入防护]
        D3[数据脱敏]
        D4[访问日志]
    end
    
    A --> A1
    A --> A2
    A --> A3
    A --> A4
    
    B --> B1
    B --> B2
    B --> B3
    B --> B4
    
    C --> C1
    C --> C2
    C --> C3
    C --> C4
    
    D --> D1
    D --> D2
    D --> D3
    D --> D4
    
    style A fill:#f5f5f5
    style B fill:#e8f5e8
    style C fill:#e1f5fe
    style D fill:#fff3e0

7.2 目录权限最小化原则

在KingbaseES的表空间管理中,目录权限的设置可是马虎不得。下面这个脚本展示了怎么给表空间目录设置最小化权限:

# 安全目录权限设置脚本
#!/bin/bash
# secure_tablespace_dirs.sh

BASE_DIR="/data/db"
DB_USER="kingbase"
DB_GROUP="kingbase"

# 设置表空间目录权限
for ts_dir in $(find ${BASE_DIR} -type d -name "*tbs*"); do
    echo "加固目录: ${ts_dir}"
    
    # 设置正确的所有者和组
    chown ${DB_USER}:${DB_GROUP} "${ts_dir}"
    
    # 设置目录权限(所有者读写执行,组只读,其他无权限)
    chmod 750 "${ts_dir}"
    
    # 设置SGID位确保新建文件继承组权限
    chmod g+s "${ts_dir}"
    
    # 禁用危险权限
    chattr +i "${ts_dir}" 2>/dev/null || true
done

# 验证权限设置
echo "权限验证结果:"
ls -la ${BASE_DIR} | grep tbs

重要提醒:在KingbaseES里头,表空间目录的属主必须是kingbase用户,这是系统安全的基本要求。

7.2 审计与合规性监控

-- 启用表空间操作审计
ALTER SYSTEM SET log_statement = 'ddl';
ALTER SYSTEM SET log_destination = 'csvlog';
ALTER SYSTEM SET logging_collector = on;

-- 创建审计策略
CREATE TABLE tablespace_audit_log (
    audit_id BIGSERIAL PRIMARY KEY,
    event_time TIMESTAMP DEFAULT CURRENT_TIMESTAMP,
    username NAME NOT NULL,
    tablespace_name NAME,
    operation_type VARCHAR(20),
    sql_command TEXT,
    client_addr INET,
    application_name TEXT
);

-- 审计触发器示例
CREATE OR REPLACE FUNCTION audit_tablespace_changes()
RETURNS event_trigger AS $$
BEGIN
    INSERT INTO tablespace_audit_log (
        username,
        tablespace_name,
        operation_type,
        sql_command,
        client_addr,
        application_name
    )
    SELECT 
        CURRENT_USER,
        TG_TAG,
        TG_EVENT,
        current_query(),
        inet_client_addr(),
        application_name
    FROM pg_stat_activity 
    WHERE pid = pg_backend_pid();
END;
$$ LANGUAGE plpgsql;

CREATE EVENT TRIGGER audit_tablespace_events
    ON ddl_command_end
    WHEN TAG IN ('CREATE TABLESPACE', 'ALTER TABLESPACE', 'DROP TABLESPACE')
    EXECUTE FUNCTION audit_tablespace_changes();

总结

通过这篇文章对KingbaseES表空间自动目录创建特性的深入探讨,咱们可以总结出下面几个关键技术要点和实战指导:

核心特性回顾

1. 自动目录创建机制 在KingbaseES当中,auto_createtblspcdir 参数默认处于开启状态(即 on),当我们创建表空间时,如果指定的目录不存在,系统会自动创建完整的目录路径,此特性消除了历史版本中手动预创建目录所带来的不便,明显改善了用户体验和部署效率。

2. 严格的约束条件 自动目录创建可不是想怎么来就怎么来的,KingbaseES系统会强制执行下面这些约束:

  • 必须得用绝对路径
  • 路径不能在data目录下
  • 路径位置不能有其他表空间
  • 执行用户必须得是超级用户
  • 已经存在的目录必须得由KingbaseES的操作系统用户拥有

3. 参数开关的行为差异

  • 开启状态(默认):自动创建缺失的目录,已经存在的目录得有正确的属主
  • 关闭状态:要求目录必须预先存在而且得是空的,不然就报错

最佳实践建议

生产环境配置

  1. 保持auto_createtblspcdir = on的默认设置,这样能简化运维流程
  2. 建立标准化的目录命名规范,尽量避免大小写混用带来的管理麻烦
  3. 实施严格的权限控制,确保目录属主是KingbaseES用户
  4. 建立表空间创建的审计机制,把所有DDL操作都记录下来

运维管理要点

  1. 定期监控表空间的使用情况,提前预防存储空间不足的问题
  2. 制定表空间迁移和扩容的标准操作流程
  3. 建立存储分层策略,优化I/O性能
  4. 实施备份恢复策略,确保数据安全

技术演进意义

KingbaseES所具备的表空间自动目录创建这一特性,体现出数据库系统在易用性与功能性两者之间达成了平衡。借助自动化的目录管理手段,有效减轻数据库管理员的操作压力,并且借助严格设置的约束条件,切实保障系统的安全性与稳定性。此特性的融入,使得在大规模数据库中进行部署以及在云原生环境里开展自动化运维成为可行之事。 在实际生产情境当中,建议数据库管理员透彻领会该特性的运作机理以及相关约束情况,并且将其与具体的业务场景以及安全需求相结合,进而制定合宜的表空间管理策略。借助本文呈现的代码示例以及流程指引,能够使人们快速领会该特性的运用方法,进而提高数据库运维的效率与系统的稳定性。