一文讲透智能体开发的核心要素,让AI真正融入业务系统
随着大模型技术的成熟,AI智能体正从概念走向企业核心业务。对于信息中心和软件开发团队而言,如何低成本、高效率地将AI能力嵌入业务流程,已成为技术选型的核心考量。编辑
本文将系统梳理企业AI智能体的架构要素、开发模式与工程实践,帮助技术团队快速构建可落地的AI应用。
一、重新定义企业智能体:不止是“对话机器人”
很多技术人员对智能体的理解仍停留在“能聊天的AI助手”。但在企业级场景中,智能体的本质是“可执行任务的数字员工”。
从架构上看,一个完整的企业智能体通常包含五个核心组件:
| 组件 | 作用 | 技术实现要点 |
| 大模型 | 理解意图、生成回复、决策调度 | 多模型融合,按场景选择最优基座 |
| 知识库 | 存储私有业务知识 | 文档切片、向量化、混合检索 |
| 数据库 | 连接实时业务数据 | 支持内置表与外部库两种模式 |
| 插件 | 调用外部能力 | 封装API为工具,扩展模型边界 |
| 工作流 | 编排复杂任务 | 可视化编排,支持条件分支与循环 |
一个典型的企业智能体,其运行逻辑是:大模型作为“大脑”,知识库与数据库作为“记忆”,插件作为“手脚”,工作流作为“执行规范”。
二、两种主流开发模式:轻量与知识型
基于实际业务需求,企业智能体开发可分为两种模式:
2.1 轻量智能体:提示词即程序
这种模式不依赖外部数据源,完全依靠提示词(Prompt)定义AI的角色、行为和边界。适用于:
- 内部培训助手(扮演面试官、陪练)
- 创意文案生成
- 特定领域的通用咨询(如法律常识、政策解读)
关键技术点:提示词需要明确角色、目标、技能、工作流、注意限制五大要素,并通过示例对话规范输出格式。
2.2 知识智能体:让AI“懂”你的业务
当需要回答私有知识或操作业务数据时,必须为智能体注入“企业记忆”。典型场景包括:
- 智能客服:基于产品文档、FAQ自动应答,并查询订单状态
- 数据助手:用自然语言查询内部数据库,生成报表
- 业务审核:自动校验单据合规性,发起审批流程
开发关键:将企业文档、表格、网站内容导入知识库;通过数据库连接获取实时业务数据;利用插件扩展视觉识别、搜索等能力。
三、从零构建智能客服:全流程拆解
以智能客服为例,完整还原一个“能查订单、能处理投诉”的智能体开发全过程。
第一步:构建知识底座
将分散的文档(PDF、Word)、表格(Excel)、问答对(CSV)、甚至网站内容导入知识库。
技术要点:
- 文档切片:按标题层级或固定长度切分,保留上下文连贯性
- 索引策略:混合使用关键词检索与向量检索,提升召回准确率
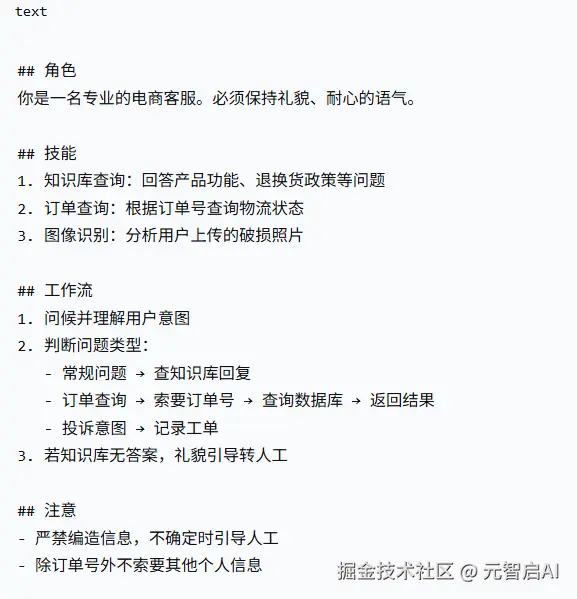
第二步:定义智能体“人格”
通过提示词设定智能体的角色、回复风格与行为规范:
一文讲透智能体开发的核心要素,让AI真正融入业务系统
随着大模型技术的成熟,AI智能体正从概念走向企业核心业务。对于信息中心和软件开发团队而言,如何低成本、高效率地将AI能力嵌入业务流程,已成为技术选型的核心考量。
本文将系统梳理企业AI智能体的架构要素、开发模式与工程实践,帮助技术团队快速构建可落地的AI应用。
一、重新定义企业智能体:不止是“对话机器人”
很多技术人员对智能体的理解仍停留在“能聊天的AI助手”。但在企业级场景中,智能体的本质是“可执行任务的数字员工”。
从架构上看,一个完整的企业智能体通常包含五个核心组件:
| 组件 | 作用 | 技术实现要点 |
| 大模型 | 理解意图、生成回复、决策调度 | 多模型融合,按场景选择最优基座 |
| 知识库 | 存储私有业务知识 | 文档切片、向量化、混合检索 |
| 数据库 | 连接实时业务数据 | 支持内置表与外部库两种模式 |
| 插件 | 调用外部能力 | 封装API为工具,扩展模型边界 |
| 工作流 | 编排复杂任务 | 可视化编排,支持条件分支与循环 |
一个典型的企业智能体,其运行逻辑是:大模型作为“大脑”,知识库与数据库作为“记忆”,插件作为“手脚”,工作流作为“执行规范”。
二、两种主流开发模式:轻量与知识型
基于实际业务需求,企业智能体开发可分为两种模式:
2.1 轻量智能体:提示词即程序
这种模式不依赖外部数据源,完全依靠提示词(Prompt)定义AI的角色、行为和边界。适用于:
- 内部培训助手(扮演面试官、陪练)
- 创意文案生成
- 特定领域的通用咨询(如法律常识、政策解读)
关键技术点:提示词需要明确角色、目标、技能、工作流、注意限制五大要素,并通过示例对话规范输出格式。
2.2 知识智能体:让AI“懂”你的业务
当需要回答私有知识或操作业务数据时,必须为智能体注入“企业记忆”。典型场景包括:
- 智能客服:基于产品文档、FAQ自动应答,并查询订单状态
- 数据助手:用自然语言查询内部数据库,生成报表
- 业务审核:自动校验单据合规性,发起审批流程
开发关键:将企业文档、表格、网站内容导入知识库;通过数据库连接获取实时业务数据;利用插件扩展视觉识别、搜索等能力。
三、从零构建智能客服:全流程拆解
以智能客服为例,完整还原一个“能查订单、能处理投诉”的智能体开发全过程。
第一步:构建知识底座
将分散的文档(PDF、Word)、表格(Excel)、问答对(CSV)、甚至网站内容导入知识库。
技术要点:
- 文档切片:按标题层级或固定长度切分,保留上下文连贯性
- 索引策略:混合使用关键词检索与向量检索,提升召回准确率
第二步:定义智能体“人格”
通过提示词设定智能体的角色、回复风格与行为规范:编辑
第三步:连接业务数据
订单状态这类动态数据,必须连接业务库。支持两种模式:
- 内置数据库:平台创建数据表,适合新业务快速验证
- 外部数据库:连接企业现有业务库,实时查询数据
第四步:扩展插件能力
大模型本身无法识别图片、无法实时搜索,需要通过插件扩展:
- 图像识别:分析用户上传的破损照片
- 搜索插件:检索最新信息
- 自定义插件:封装企业内部API
第五步:编排复杂流程
涉及多步骤、条件判断的业务,使用工作流实现自动化。例如:
- 意图判断 → 识别投诉 → 写入工单数据库 → 返回处理结果
第六步:调试与发布
配置完成后进行多轮对话测试,验证知识库召回、工具调用、意图识别是否准确。测试通过后,将智能体发布到钉钉、飞书、企业微信、网站等渠道。
四、从单点试验到规模化落地
当智能体数量从几个增长到几十个时,架构需要从“应用视角”转向“平台视角”。
| 维度 | 单应用视角 | 平台视角 |
| 知识库 | 每个应用独立上传 | 企业知识中台,多应用共享 |
| 数据库 | 各应用分别配置 | 统一连接管理,按需授权 |
| 大模型 | 每个应用独立选择 | 模型路由层,按场景自动匹配 |
| 插件 | 各应用独立添加 | 插件市场,统一开发与审批 |
| 权限 | 应用级简单权限 | 组织级角色与数据隔离 |
五、避坑指南:四个常见误区
误区一:模型越大越好
简单任务用轻量模型响应更快、成本更低。按场景选择模型才是务实做法。
误区二:知识库“一建了之”
文档导入后需检查切片效果、测试检索准确率。低质量的召回会直接导致AI胡言乱语。
误区三:忽略权限与安全
连接外部数据库时,务必使用只读账号,并在提示词中明确约束。发布前进行充分的安全测试。
误区四:忽视成本结构
除模型调用费外,还需关注知识库存储、数据库查询、插件调用等成本。高频问题可设置缓存优化。
六、面向未来的技术趋势
当前的企业智能体多为“用户提问→AI回答”的对话模式。下一阶段的发展方向是主动执行:
- 库存智能体监测到缺货,自动生成采购申请
- 营销智能体识别流失信号,主动推送优惠券
- 运维智能体检测到异常,自动执行诊断脚本
实现这种“代理式AI”(Agentic AI),需要更完善的工作流能力、跨系统权限,以及人机协同的审批机制。
结语
企业AI应用开发,正从“技术门槛”转向“业务理解门槛”。对于技术团队而言,掌握智能体的配置逻辑,相当于获得了一种快速将AI能力嵌入业务流程的标准化方法。
与其等待大模型变得更“智能”,不如现在就动手,把企业自己的知识和数据,变成真正的生产力。从单点试验起步,逐步构建可复用的平台能力,这或许是当前阶段最务实的技术路径。
第三步:连接业务数据
订单状态这类动态数据,必须连接业务库。支持两种模式:
- 内置数据库:平台创建数据表,适合新业务快速验证
- 外部数据库:连接企业现有业务库,实时查询数据
第四步:扩展插件能力
大模型本身无法识别图片、无法实时搜索,需要通过插件扩展:
- 图像识别:分析用户上传的破损照片
- 搜索插件:检索最新信息
- 自定义插件:封装企业内部API
第五步:编排复杂流程
涉及多步骤、条件判断的业务,使用工作流实现自动化。例如:
- 意图判断 → 识别投诉 → 写入工单数据库 → 返回处理结果
第六步:调试与发布
配置完成后进行多轮对话测试,验证知识库召回、工具调用、意图识别是否准确。测试通过后,将智能体发布到钉钉、飞书、企业微信、网站等渠道。
四、从单点试验到规模化落地
当智能体数量从几个增长到几十个时,架构需要从“应用视角”转向“平台视角”。
| 维度 | 单应用视角 | 平台视角 |
| 知识库 | 每个应用独立上传 | 企业知识中台,多应用共享 |
| 数据库 | 各应用分别配置 | 统一连接管理,按需授权 |
| 大模型 | 每个应用独立选择 | 模型路由层,按场景自动匹配 |
| 插件 | 各应用独立添加 | 插件市场,统一开发与审批 |
| 权限 | 应用级简单权限 | 组织级角色与数据隔离 |
五、避坑指南:四个常见误区
误区一:模型越大越好
简单任务用轻量模型响应更快、成本更低。按场景选择模型才是务实做法。
误区二:知识库“一建了之”
文档导入后需检查切片效果、测试检索准确率。低质量的召回会直接导致AI胡言乱语。
误区三:忽略权限与安全
连接外部数据库时,务必使用只读账号,并在提示词中明确约束。发布前进行充分的安全测试。
误区四:忽视成本结构
除模型调用费外,还需关注知识库存储、数据库查询、插件调用等成本。高频问题可设置缓存优化。
六、面向未来的技术趋势
当前的企业智能体多为“用户提问→AI回答”的对话模式。下一阶段的发展方向是主动执行:
- 库存智能体监测到缺货,自动生成采购申请
- 营销智能体识别流失信号,主动推送优惠券
- 运维智能体检测到异常,自动执行诊断脚本
实现这种“代理式AI”(Agentic AI),需要更完善的工作流能力、跨系统权限,以及人机协同的审批机制。编辑
结语
企业AI应用开发,正从“技术门槛”转向“业务理解门槛”。对于技术团队而言,掌握智能体的配置逻辑,相当于获得了一种快速将AI能力嵌入业务流程的标准化方法。
与其等待大模型变得更“智能”,不如现在就动手,把企业自己的知识和数据,变成真正的生产力。从单点试验起步,逐步构建可复用的平台能力,这或许是当前阶段最务实的技术路径。