如何把AI方面的先发优势转化为结构优势

136 阅读9分钟

先发优势的本质,不是让你跑得更快,而是让你有时间重新设计"跑步/怎么跑"这件事。

image.png

现在AI发展特别快,三天两头就会出现新工具新产品,而且模型的能力也在不断的增强。

面对这种情况,我思考的是:怎么才能保持住自己的先发优势?虽然我们获得了宝贵的时间窗口去试错、建立私有工作流,但是在工具/模型发展的早期,我们不可避免地要承担试错的摩擦成本。

image.png

如果我们没有把这些探索的碎片及时整合成系统,长期的复利最终会被后浪一波推平。

所以如果你现在积极得使用AI,但是仍旧焦虑的话,我希望我的这份思考能帮助到你。

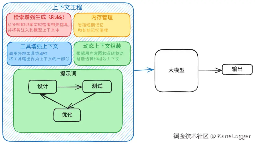
首先我们需要意识到:用得更早、Prompt更熟、工具更全不意味着领先。

随着模型迭代,引以为傲的"技巧"随时归零。比如最早之前的提示词、提示词工程到现在的上下文工程。模型的能力在不断成长,未来有可能通过上传日记、日志通过脚手架就自动构建好了较为通用的Agent,上下文工程包含到脚手架里面了。

image.png

先发优势的唯一价值,其实是给我们窗口期去构建"认知的架构"。把AI想象成赋能(以前做不到的现在有了AI就能做了),但同时也要注意不要让AI代替我们思考,仅仅是把他作为可替换的实现层。

要把"先发"变成别人追不上的"结构",必须完成从"操作员"到"需求拆解者"再到"架构师"的渐进演变。

image.png

一、认知层:需求拆解者与架构师的双重身份

1.1 从"操作员"到"需求拆解者"

跟随者还在学习"如何操作AI产品":掌握界面、记住指令,终点是"这题AI怎么做"。这是浅水区。

先行者的核心能力是"需求拆解":将模糊的业务需求拆解为可验证的假设,将业务问题转化为计算问题。更高阶的元能力是判断"这个问题是否值得人类思考",避免用AI加速你本来就能完成的平庸工作(虚假忙碌),而是去挑战那些以前因成本过高而不可能做的事。

1.2 核心域与支撑域的架构切割

把你的认知系统划分为两个域:

核心域(高内聚,绝不外包)

  • 问题真伪判断(这是否值得解决?)
  • 价值权衡与风险兜底(你的"第一责任人"权责)
  • 元认知监控(是否在用AI逃避思考?)

支撑域(低耦合,可热插拔)

  • 信息检索、模式识别、文本生成(AI/搜索引擎/专家网络/直觉,可任意替换)

关键界限:支撑域的崩溃不能导致核心域失能。若AI断供,你应感到解脱而非恐慌。护城河不在AI本身,而在你的领域专业知识与AI自动化能力的乘积。

image.png

1.3 警惕一个陷阱:你是不是在加速贬值?

如果你只是:

  • 用AI写你本来就会写的东西
  • 用AI加速低价值任务
  • 用AI替代基础思考

那你不是在变强,而是在:

用更高效率,生产同样平庸的结果。

更有效的用法是:让 AI 帮你把注意力从“执行”解放出来,去做过去做不了的事,比如重新定义问题、重构流程、积累可复用资产。

一个更可靠的检验是: 没有 AI,你是否仍能把关键判断与主干结构做出来?

  • 能 → AI 在放大你的判断与结构(健康依赖)
  • 不能 → AI 在替代你的判断与结构(危险腐蚀)

甚至连"效率提升"本身都藏着陷阱:如果AI能让某种工作的效率提高10倍,那么原来的10个岗位就可能变成1个。在这种情况下,"会使用AI"本身不值钱——值钱的是你能否用AI去重新定义问题、重构流程、积累不可复制的持久资产。

image.png

1.4 从"工具焦虑"到"持久资产"

警惕"进步感"骗局。关闭大量标签页,精选1-2个真正能提升当前工作核心环节效率的工具,并用到精通,远比浅尝辄止十个工具更有价值。

在AI时代,竞争优势的定义正在从"掌握了多少新工具"转向"积累了多少持久资产"——解决复杂问题的项目经验、独特的行业洞察力、高质量的作品集。这些才是别人无法一键复制的东西。

与此同时,要获得"可以不看"的勇气。你无需紧跟每一条技术新闻,高质量的深度工作本身就是在构建未来竞争力。

从"使用更多、更新的工具就是高效"转变为"围绕明确目标,实现深度专注和完整交付才是真高效"。从被动的"工具反应者"心态,转向主动的"价值建设者"心态。

image.png

二、战略层:构建不可撤换的系统壁垒

认知升级后,必须完成从"单点技术领先"到"系统性壁垒"的迁移。

结构性优势,本质只有一个指标:

别人换掉你,会不会疼?

image.png

四个关键转化:

2.1 从"数据积累"到"数据飞轮"

拥有静态数据不是优势。实时、私有、具有反馈闭环的流动数据才是。

  • 静态数据不是优势,实时、私有、具有反馈闭环的流动数据才是
  • 隐性知识来源:AI失败案例、边界线触碰、场景优化后的提示词
  • 核心动作:建立"交互数据—认知迭代"的自动化闭环,让数据自我增强

image.png

2.2 从"功能组件"到"工作流嵌入"

单纯的对话框极易被替代。结构性优势来自于成为用户不可撤换的插件。垂直深挖标准作业程序(SOP),让AI深度嵌入核心生产力系统(ERP、CRM或个人知识管理),变成你的"神经外延"。

先行者的关键分化点就在这里:当别人还在学习"如何使用AI产品"时,你已经建立了自己的私有工作流。等AI普及为基础设施,你已经是规则的定义者,而后来者只能在你的规则里做最优选择。

迁移成本是结构性优势的硬指标就是替换你的代价必须超过使用你的成本。

image.png

2.3 从"提示工程"到"底座无关的架构设计"

靠几句精妙提示词维持的领先,会在下一代模型发布时归零。建立模型无关的架构设计:

  • 重构强制化:AI输出必须经过"人化重构"才能进入决策层(用自己的句式重写,禁止直接引用)
  • 接口标准化:问题拆解框架必须与模型无关(测试:把同一prompt发给GPT-4/Claude/DeepSeek,你的问题结构是否依然成立?)
  • 反固化机制:每90天强制废弃30%的模板,每半年切换一次主力模型,防止被特定AI的"认知风格"反向塑造

image.png

2.4 可拆卸性作为终极价值

结构的价值在于可拆卸性。终极检验:如果你现在使用的AI公司明天倒闭,你的"结构性优势"是否依然存在?

维度脆弱的"先发"(腐败)稳固的"结构"(健康)
技术/认知层掌握一堆模型参数或Prompt技巧拥有拆解复杂问题的架构能力
应用/业务层哪里需要点哪里(单点依赖)深度嵌入核心生产力的SOP与工作流
资产/数据层聊完即走,依赖公开数据集实时更新的私有知识库与反馈闭环
断供表现替换模型后决策质量断崖下跌替换模型后决策速度可能变慢,但逻辑结构依然稳固

image.png

三、执行层:把消耗品变成复利资产

真正拉开差距的人,都在做同一件事:把每一次与AI的交互,从消耗品变成资产。

但在此之前,有一个更底层的真相:能力的拥有从来不是瓶颈,激活才是。 一个聪明的新员工没有手册就会即兴发挥;但如果有强制执行的检查清单、明确的禁止模式、可重复的工作流,以及审查机制,他就能稳定产出高质量结果。同理,你与AI的差距不在于"会不会用",而在于是否建立了一套让正确行为自动发生的系统——包括你自己的思维工具、人机协同技巧,以及针对特定场景的决策系统。

image.png

Step 1:记录(Capture)

记录有效回答、失败案例(更重要)和高质量Prompt。积累"决策元数据"而非"答案"——记录"为什么这个prompt有效"(逻辑结构),而非保存"这个回答内容好"(具体信息)。

Step 2:抽象(Abstract)

从"内容消费者"升级为"方法提炼者"。问自己:

  • 这个回答为什么好?
  • 底层结构是什么?
  • 能不能迁移到其他场景?

Step 3:模板化(Template)

将试错结果转化为可重复调用的工具:提示词模板、分析框架、SOP流程。但不要止步于"一次问答是工具"——要把多轮迭代打磨成"产品",针对特定场景构建可自动运行的决策系统。目标是让自己可以"重复赢"。构建个人知识库的本质是建立索引系统(知道什么该去哪找),而非缓存系统(存储答案本身)。

Step 4:嵌入日常(Embed)

最关键的一步:如果它没有进入你的日常工作流,就不算结构优势。比如:每次写分析报告都用同一个结构、每次做决策都有固定框架。别人靠临时发挥,你靠系统产出。

image.png

image.png

四、执行清单

  • 检查Prompt库,将包含特定模型名(如"GPT-4")的Prompt重写为通用逻辑描述
  • 建立强制步骤:所有AI输出必须经过"人工审核"才能进入决策层
  • 将AI从"对话框"迁移至核心生产力系统的嵌入层(ERP/CRM/个人知识管理)
  • 建立私有知识库(实时更新、具有反馈闭环)