什么是低代码(Low-Code)?2026年IT软件开发的"新范式"

21 阅读14分钟

上周三下午,我在一家制造企业的IT部门调研。他们的部门主管跟我吐苦水:去年提了12个系统需求,真正上线的只有3个。剩下的9个,要么排期排到明年,要么开发做到一半就搁置了。

我问他:多少人?他说:5个开发,2个测试,1个运维。

**12个需求,8个人,一年只能交付3个。**这个数据让我有点意外。

我又问:那你知道低代码吗?他说:知道啊,拖拖拽拽,不写代码就能搭应用那种。

我说:那你试过吗?他摇摇头:我们这种核心业务系统,低代码搞不定吧

其实,他误解了。真正的低代码,不是只做简单表单的玩具。它是能真真切切的实现复杂业务逻辑编排的IT底座。但很明显,市场上很多人(只听说,没用过,或者用了伪劣的产品,就全盘否认了这个行业),基于此,今天我想和大家认真聊聊。

一、什么是低代码(Low-Code)?

很多人第一次听到"低代码"三个字,会有天然的误解。

低代码?是不是给不懂代码的人用的玩具?是不是只能搭一些简单的表单?

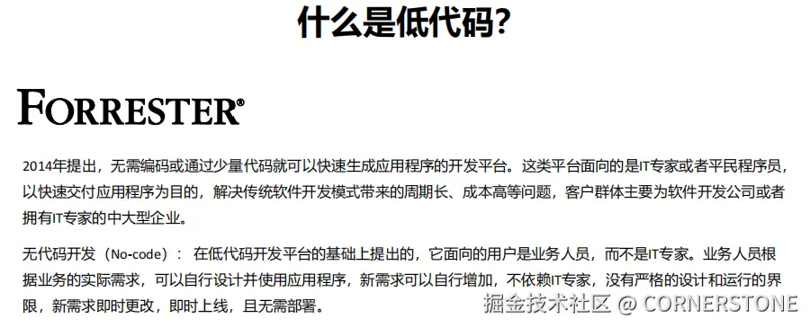
先给个官方定义。

低代码(Low-Code)是一种可视化的应用开发方法。它允许开发者用较少的代码、以较快的速度来交付应用程序。把那些程序员不想写、不需要重复写的底层代码封装成若干个组件,使用者只需通过拖拽配置方式即可完成相应功能。

这个定义是Forrester在2014年提出的。

但真正理解低代码,要从技术原理说起。

低代码的核心是"模型驱动"。什么意思呢?

传统开发,你是从0到1写代码。前端HTML/CSS/JS,后端Java/Python,数据库SQL。每一步都得手写。

低代码不同。它把重复的、通用的开发环节封装成可复用模块。你只需要"拖拽+配置",80%的需要开发的功能都能通过低代码平台的组件搭建而成。

这不是简单的表单工具。

真正的低代码平台,有三大核心引擎:元数据引擎、表单引擎、流程引擎。元数据引擎管数据结构,表单引擎管交互界面,流程引擎管业务流转。三者联动,才能支撑复杂的企业级应用。

举个例子:你要开发一个订单管理系统。

  • 传统方式:建表、写接口、调样式、配流程,至少2周。
  • 低代码方式:拖一个表单组件,配几个字段,拉一个流程节点,发布。3小时搞定。

但这只是表面。

真正的技术内核,我后面会细说。

二、低代码的主要功能与机制?

低代码平台的核心能力,源于它的分层架构。

从下至上,分为五层。

  • 第一层,云原生基础设施。容器化(Docker)、编排(Kubernetes),支持弹性扩容。你的应用,可以随时从1台服务器扩展到100台。
  • 第二层,后端即服务(BaaS)。数据服务、逻辑服务、身份权限服务。你不用管服务器运维、数据库扩展,平台全包了。
  • 第三层,模型解析。这是核心中的核心。你拖拽的每个组件、配置的每个流程,都会被转化为元数据。运行时,引擎动态解释执行。修改立即生效,无需重新编译。
  • 第四层,集成与连接器层。API管理、第三方系统对接。你的低代码应用,可以和SAP、用友、金蝶无缝集成。
  • 第五层,可视化设计器层。表单设计器、流程设计器、报表设计器。你看到的界面,就是你搭建的应用。

这五层架构,让低代码不仅能快速交付,还能保证企业级的灵活性和扩展性。

那具体有哪些功能?

1、可视化建模。拖拽式表单设计,所见即所得。你拖一个"文本框",它就是输入框。拖一个"下拉框",它就是选择器。数据绑定、校验规则、联动逻辑,全部可视化配置。

2、流程编排。基于BPMN 2.0标准,支持串行、并行、会签、或签等复杂流程。条件分支、超时提醒、自动流转。审批流程,从发起人到归档,全链路可视化。

3、数据建模。像Excel一样定义数据表,设置主键、索引、关联关系。平台自动生成CRUD接口(增删改查)。你不用写一行SQL。

4、报表分析。内置BI能力,拖拽就能生成柱状图、折线图、饼图。多维数据透视,实时业务洞察。

这些功能,听起来简单。但背后的技术实现,其实很复杂。

三、低代码的核心特点及优势?

低代码的核心特点,可以概括为四个字:快、低、强、活

快,是交付速度快。

传统开发一个中型应用,3-6个月。

低代码呢?1-4周。效率提升3-5倍,这不是夸张。

我们自己落地过的一个项目。上海某电商企业用低代码平台搭建门店库存管理系统,2名业务人员+1名技术支持,3周上线。

这要是用传统开发,至少得2个月。

低,是技术门槛低。

传统开发,你得掌握前端、后端、数据库等多门技术。培养一个合格工程师,至少3年。

低代码,你只需理解业务逻辑。培训1周,就能上手。

这不是说低代码不需要技术人员。

而是让业务人员也能参与开发,真正实现"全民开发"。

强,是企业级能力强。

很多人以为低代码只能做简单应用。

这么想你就错了。真正的低代码平台,能支撑日均千万级交易的核心系统。

为什么?

因为它有元数据引擎、流程引擎、规则引擎。

这些引擎,和传统开发的底层技术是一样的。只是封装成可视化配置,降低了使用门槛。

活,是灵活性高。

低代码不是"无代码"。它保留代码扩展能力。遇到特别复杂的业务逻辑,你可以写脚本。比如我们一直在合作的企业级低代码平台:织信Informat,它开放了JavaScript、Java等主流语言接口。

这是低代码和无代码的本质区别。无代码,是完全零代码,只能做轻量场景。低代码,是少量代码扩展,能应对复杂需求。

说起这些优势,其实最有力的证明,是用数据来展示就很直接。

开发周期缩短70%,人力成本降低50%,系统迭代速度提升5倍。这些数据,不是我瞎编的。而是在Gartner 2025年Q4报告中的统计。

四、为什么说低代码是2026年软件开发的新范式?

2026年,低代码已经从"效率工具"正式升级为企业数字化的"核心基础设施"。

为什么我会这么说?三个原因。

第一,AI深度融合。

以前的低代码,你得自己拖拽、配置。

现在呢?AI帮你做。你只需告诉AI:"帮我建一个员工入职登记表,包含姓名、部门、岗位、入职时间。"AI自动生成表单。

你再说:"提交后自动通知HR经理。"AI自动配置审批流程。

国内的主流低代码平台(如织信、奥哲),都已经接入了DeepSeek、OpenAI等大模型。开发效率,再提升300%-500%。

第二,信创政策驱动。

国产化替代,已经成为刚需。低代码平台,必须适配国产芯片、国产操作系统、国产数据库。不是简单适配,是全栈深度优化。

比如,同时提供Java和.NET Core版本。企业可以根据技术路线自由选择。你可以获得一份完全自主可控的系统资产。这解决了企业的后续隐忧——供应商锁定。

第三,混合开发主流化。

2026年,85%的企业采用"可视化拖拽+专业代码扩展"模式。

  • 业务人员用可视化界面搭建基础功能,
  • 技术人员用代码处理复杂逻辑。

两者协作,效率与深度兼顾。

这不是技术降级,是开发范式的升级。低代码将复杂的技术架构、行业逻辑、合规要求封装到底层。让技术变得"隐形",让开发回归业务本质。

五、低代码和无代码究竟有何不同?

很多人分不清低代码和无代码。简单说,无代码是完全零代码,低代码是少量代码扩展。但这个区别,太表面了。

真正的区别,在于能力边界。

  • 无代码平台,只能解决水面上的那10%需求。比如填个报销单、批个请假申请。
  • 低代码平台,要能解决水面下的那90%需求。比如订单的库存扣减逻辑、复杂的财务对账流程。

怎么解决?分三层。

第一层,70%的日常需求,零代码搞定。

拖拖拽拽、点点选选,就能搭出一个应用。这层能力,低代码和无代码都差不多。

第二层,20%的复杂需求,低代码实现。

比如,订单处理中的"库存冻结"功能。用户下单后,系统不能直接扣减库存,得先把这部分库存"冻结"起来。等用户付款成功了,再真正扣减。这个过程涉及订单系统、库存系统、支付系统。还得考虑并发情况、异常处理。这不是拖几个表单能解决的。

真正的低代码平台,必须有能力处理这种业务逻辑编排。你可以通过可视化方式,设计"业务对象"——也就是数据模型。把订单、商品、库存这些实体定义好,建立关联关系。

然后通过逻辑编排器,把操作串联起来。下单→检查库存→冻结库存→生成待支付订单→等待支付→支付成功→扣减库存→发货。每一步的逻辑都可以配置。遇到特别复杂的判断,还可以写脚本。这就是低代码的"低"字真正含义:大多数时候不用写代码,但真要写的时候,也给你留了入口。

第三层,10%的极限需求,高代码增强。

有些场景,低代码确实搞不定。比如极度复杂的UI交互、特殊的算法逻辑、与老旧系统的深度集成。

优秀的低代码平台,会给你留一条后路:**低代码与高代码的无缝切换。**你可以在低代码平台上完成90%的开发。然后交给开发团队,用平台内置的代码模块,完成剩下的10%。

这意味着,这个平台没有天花板。你想做的任何事,总有办法实现。

六、低代码行业的未来趋势如何?

2026年的低代码,正呈现三大趋势。

趋势一:AI驱动,从"工具"到"智能助手"。

AI不再只是辅助,而是成为开发主体。用户通过自然语言可快速生成应用原型、智能代码补全、错误检查、流程优化推荐等。开发效率,再提升一个量级。

趋势二:平台化转型,从"单一工具"到"数字底座"。

低代码不再只是快速开发工具,而是企业数字化的核心基础设施。能力延伸:应用搭建→流程自动化→数据治理→业务赋能。

趋势三:信创适配,从"可选"变"必选"。

国产化替代,已经成为刚需。低代码平台,必须全栈适配国产软硬件。支持私有部署、多云部署。这不仅是技术要求,是合规要求。

对企业来说,这意味着什么?意味着机遇,具体可表现在:

  • 开发周期压缩至60%以上。
  • 人力成本砍掉一大半。
  • 中小企业无需组建专业研发团队,就能实现数字化落地。
  • 助力企业重构数字化组织模式,建立"业务+IT"的协同机制。
  • 赋能业务人员掌握低代码工具,让全民开发成为常态。

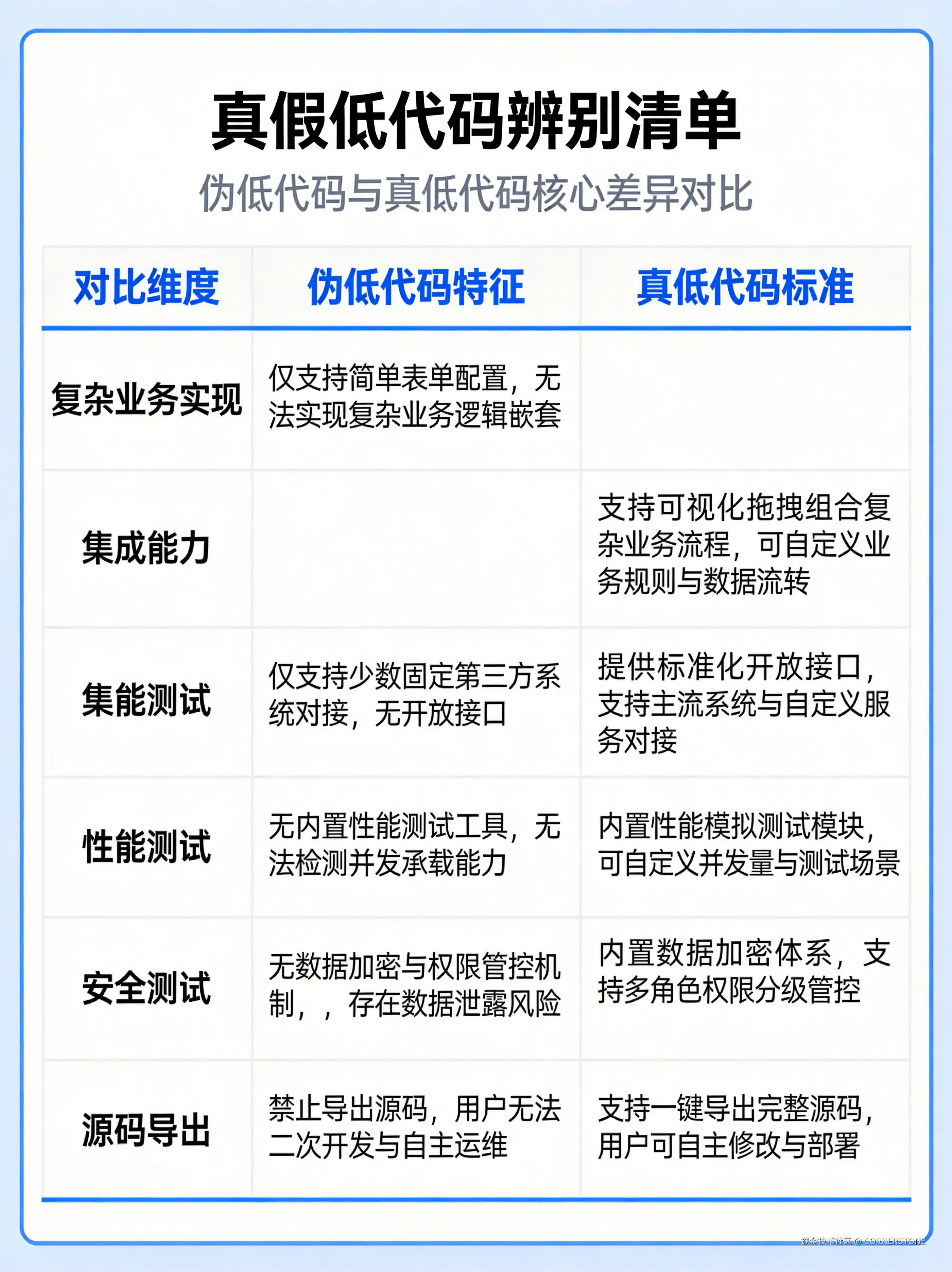
七、很多软件公司都说自己有低代码,如何辨别真假?

这是最关键的问题,市场上,真低代码和伪低代码混杂。怎么辨别?

我给你几个参考。先看伪低代码的特征。

第一,只有表单拖拽,缺乏后端逻辑可视化。

  • 你拖个表单,能填数据。但后端的业务逻辑怎么处理?没有可视化工具。

第二,仅提供模板拼装,不可扩展。

  • 给你几十上百个模板,你可以改改字段、流程。但想定制?搞不了。

第三,难以二次开发。

  • 拓展性差,或者根本不支持二开。

第四,性能差,无法支撑高并发。

  • 10个人同时操作就卡顿。100个人?直接崩溃。。

再看真低代码的六大核心能力(参考了Gartner标准)

第一,模型驱动的开发方式。

  • 平台提供完整建模工具:数据模型、业务规则模型、流程模型、UI模型。

第二,可视化开发环境。

  • 不仅限于界面设计,还覆盖全开发链路。如数据库设计器、逻辑设计器、流程设计器、报表设计器。

第三,表达式语言支持。

  • 连接可视化与编码的桥梁。
  • 语法简单,但功能强大。

比如计算折扣,传统开发需写多行条件判断。低代码的表达式语言,一行搞定:discount = IF(orderTotal > 10000, 0.2, 0.1)。

第四,软件工程支持。

  • 版本控制、测试框架、调试工具、性能分析。

第五,外部系统集成。

  • 预置API能力,能对接Salesforce、SAP、金蝶、用友等系统。
  • 支持REST/SOAP/OData、消息队列。

第六,专业编程扩展。

  • 应对复杂场景,允许嵌入HTML/CSS/JavaScript定制UI。
  • 支持调用Java/Python库处理特殊逻辑。

最后,给你一个辨别真伪的测试清单。

请记住一句话:真正的低代码,是"开放的白盒",不是"封闭的黑盒"。它给你的是工具,不是枷锁。

八、写在最后

说起来,我接触低代码已经有6年了。

从最初的质疑,到现在的认可,我的认知经历了一个完整的转变。

虽说低代码不是万能工具。它不能替代传统开发,也不适合所有场景。但它是2026年软件开发的新范式。

它解决的核心矛盾,是业务需求的爆发式增长,与IT产能瓶颈之间的矛盾。它让更多人参与到开发中,让业务需求快速落地,让企业数字化真正成为可能。

对企业来说,低代码的价值更加明显——IT提效+系统集成+业务创新这些都是可以看到的。

关键在于,如何选择一个真正的低代码平台。

希望这篇文章,能给你一些启发。

如果你也在用低代码,或者正在选型,欢迎留言交流。

我们一起探讨,这个正在改变软件开发格局的新范式。