vLLM 推理加速深度解析:从PagedAttention原理到生产部署实战

320 阅读13分钟

大语言模型(LLM)的推理性能一直是制约其大规模应用的核心瓶颈。传统的Hugging Face Transformers推理方式,在面对高并发请求和长上下文场景时,往往会出现显存利用率低、响应延迟高、吞吐量不足等问题。据统计,传统推理框架的显存利用率通常只有60%左右,大量宝贵的GPU资源被浪费在KV缓存的预留和碎片化上。

vLLM作为由伯克利大学团队研发的开源推理框架,凭借其革命性的PagedAttention技术,将显存利用率提升至95%以上,同时实现了数倍于传统框架的吞吐量。它不仅解决了大模型推理的显存瓶颈,还提供了简单易用的API接口和完整的生产部署方案,成为了目前最受欢迎的大模型推理引擎之一。

本文将从底层原理出发,深入解析vLLM的推理加速机制,然后通过实战步骤演示如何快速上手vLLM,最后总结生产环境中的常见问题与避坑指南。无论你是刚接触大模型推理的新手,还是正在优化生产部署的资深工程师,都能从本文中获得有价值的信息。

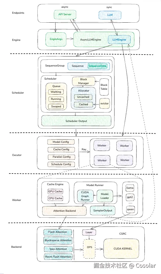
一、核心概念:vLLM为什么这么快?

要理解vLLM的加速原理,我们首先需要了解大模型推理的基本过程以及传统方法存在的问题。

image.png

1.1 大模型推理与KV缓存

大语言模型采用自回归的方式生成文本,即每次根据前面所有的token生成下一个token。在这个过程中,Transformer的注意力机制需要计算每个token与之前所有token的相似度。

如果每次生成新token时都重新计算所有历史token的Key和Value向量,将会产生巨大的计算开销。因此,所有现代推理框架都会使用KV缓存技术:将已经计算过的Key和Value向量保存下来,在后续步骤中直接复用。

然而,传统的KV缓存实现存在一个致命的缺陷:它要求为每个请求分配连续的显存块。这就导致了两个严重的问题:

  • 内存预留浪费:必须为每个请求预留其最大可能长度的显存,即使大多数请求实际上很短
  • 内存碎片严重:当不同长度的请求完成并释放显存后,会产生大量无法利用的小碎片
  • 并发限制严格:由于需要连续显存,同时处理的请求数量受到严格限制

1.2 PagedAttention:操作系统思想的跨界应用

vLLM的核心创新就是PagedAttention(分页注意力),它借鉴了操作系统中虚拟内存管理的分页思想,彻底解决了传统KV缓存的问题。

PagedAttention的核心思想非常简单:不再将KV缓存视为连续的长数组,而是将其划分为固定大小的"页"(blocks)。每个页包含固定数量的token(默认16个)的Key和Value向量。

# 传统KV缓存结构(连续内存)
KV_Cache = [BatchSize][SeqLen][NumHeads][HeadDim]

# PagedAttention KV缓存结构(分页内存)
KV_Pool = [NumPages][BlockSize][NumHeads][HeadDim]
Block_Table[RequestID] = [Page1, Page2, Page3, ...]

每个请求只需要维护一个块表(Block Table),类似于操作系统的页表,记录了该请求的逻辑token块与物理显存页之间的映射关系。

这种设计带来了三个革命性的优势:

  1. 内存零碎片:所有显存页大小相同,释放后可以立即被其他请求复用
  2. 按需分配:只有当请求生成新token时才分配新的显存页,无需提前预留
  3. 内存高效:内存浪费仅存在于每个请求的最后一个页,整体浪费率不到4%

1.3 连续批处理(Continuous Batching)

除了PagedAttention,vLLM的另一个核心优化是连续批处理(也称为动态批处理)。

传统的静态批处理需要等待一个批次中的所有请求都完成生成后,才能开始处理下一个批次。这导致了严重的GPU资源浪费,因为生成速度快的请求必须等待生成速度慢的请求。

vLLM的连续批处理则完全不同:它在每个token生成步骤后,都会检查是否有新的请求可以加入当前批次,或者是否有已经完成的请求可以从批次中移除。这样,GPU资源始终得到充分利用,不会出现空闲等待的情况。

1.4 自动前缀缓存

vLLM还实现了自动前缀缓存技术,进一步提升了显存利用率和推理速度。

在很多应用场景中,不同的请求会共享相同的前缀(例如系统提示词、RAG检索到的上下文等)。传统的推理框架会为每个请求单独计算和存储这些共享前缀的KV缓存,造成了大量的重复计算和内存浪费。

vLLM的自动前缀缓存通过对每个KV块计算哈希值,建立了一个全局的哈希表。当新请求到来时,vLLM会检查其前缀是否已经存在于哈希表中。如果存在,就直接复用已有的KV块,无需重新计算和存储。

1.5 其他关键优化技术

除了上述三大核心技术外,vLLM还集成了多种优化技术来进一步提升性能:

  • CUDA图优化:将频繁执行的计算图编译为CUDA图,减少CPU调度开销
  • 算子融合:将多个小算子融合为一个大算子,减少内存访问次数
  • 量化支持:支持AWQ、GPTQ、SqueezeLLM等多种量化方式
  • 推测解码:支持使用小模型生成草稿,大模型并行验证,大幅提升生成速度
  • 张量并行:支持将模型拆分到多个GPU上运行,处理更大的模型

二、实战:从安装到生产部署

了解了vLLM的核心原理后,让我们通过实战步骤来学习如何使用vLLM进行大模型推理和部署。

image.png

2.1 环境准备与安装

vLLM支持NVIDIA、AMD、Intel等多种硬件平台,这里我们以最常用的NVIDIA GPU为例进行介绍。

推荐环境配置:

  • Python 3.10-3.12
  • CUDA 12.1(推荐)或11.8
  • PyTorch 2.10.0(vLLM 0.18强依赖)
  • NVIDIA GPU(计算能力≥7.0,推荐A10、A100、H100)

使用uv快速安装(推荐): uv是一个比pip快10-100倍的Python包管理器,强烈推荐使用:

# 创建并激活虚拟环境
uv venv vllm-env --python 3.12
source vllm-env/bin/activate  # Linux/macOS
# vllm-env\Scripts\activate  # Windows

# 安装vLLM(会自动安装匹配的PyTorch版本)
uv pip install vllm==0.18.0

# 验证安装
python -c "import vllm; print(f'vLLM版本: {vllm.__version__}')"

使用conda安装:

# 创建并激活虚拟环境
conda create -n vllm-env python=3.12 -y
conda activate vllm-env

# 安装vLLM
pip install vllm==0.18.0

2.2 离线推理基本使用

vLLM提供了非常简单的离线推理接口,与Hugging Face Transformers的接口非常相似,易于上手。

from vllm import LLM, SamplingParams

# 1. 初始化模型
# 这里使用Qwen2-7B-Instruct作为示例,你可以替换为任何支持的模型
llm = LLM(
    model="Qwen/Qwen2-7B-Instruct",
    tensor_parallel_size=1,  # 使用1张GPU
    gpu_memory_utilization=0.9,  # 使用90%的GPU显存
    max_model_len=8192,  # 最大上下文长度
    enable_prefix_caching=True,  # 启用前缀缓存
)

# 2. 设置采样参数
sampling_params = SamplingParams(
    temperature=0.7,
    top_p=0.9,
    max_tokens=512,
    repetition_penalty=1.05,
)

# 3. 批量推理
prompts = [
    "什么是大语言模型?用简单的语言解释一下。",
    "请列出5个提高Python代码性能的技巧。",
    "写一首关于春天的七言绝句。",
]

outputs = llm.generate(prompts, sampling_params)

# 4. 输出结果
for output in outputs:
    prompt = output.prompt
    generated_text = output.outputs[0].text
    print(f"提示词: {prompt}")
    print(f"生成结果: {generated_text}\n")

2.3 启动OpenAI兼容API服务

vLLM提供了与OpenAI API完全兼容的服务接口,这意味着你可以直接使用OpenAI的SDK或任何支持OpenAI API的工具来调用vLLM服务。

启动API服务:

python -m vllm.entrypoints.openai.api_server \
    --model Qwen/Qwen2-7B-Instruct \
    --api-key sk-vllm-demo \
    --port 8000 \
    --tensor-parallel-size 1 \
    --gpu-memory-utilization 0.9 \
    --max-model-len 8192 \
    --enable-prefix-caching \
    --max-num-seqs 256 \
    --max-num-batched-tokens 8192

使用OpenAI SDK调用:

from openai import OpenAI

client = OpenAI(
    base_url="http://localhost:8000/v1",
    api_key="sk-vllm-demo"
)

response = client.chat.completions.create(
    model="Qwen/Qwen2-7B-Instruct",
    messages=[
        {"role": "system", "content": "你是一个有用的助手。"},
        {"role": "user", "content": "什么是vLLM?它有什么优势?"}
    ],
    temperature=0.7,
    max_tokens=512
)

print(response.choices[0].message.content)

2.4 关键性能参数调优

正确调整vLLM的参数对于获得最佳性能至关重要。以下是几个最关键的参数及其调优建议:

参数说明调优建议
gpu_memory_utilizationGPU显存利用率通常设置为0.8-0.9,不要设置为1.0,需要为CUDA内核和其他操作预留显存
max_model_len最大上下文长度根据你的应用场景设置,不要设置得过大,否则会预留过多的KV缓存空间
max_num_seqs同时处理的最大请求数根据GPU显存大小调整,A10(24GB)可设为256,A100(80GB)可设为1024
max_num_batched_tokens单个批次的最大token数这是防止OOM的最重要参数,建议设置为max_model_len的一半
enable_prefix_caching启用前缀缓存在多轮对话或RAG场景中强烈建议启用
quantization量化方式显存不足时使用,支持"awq"、"gptq"、"squeezellm"等

2.5 多卡部署与张量并行

当模型太大无法放入单个GPU时,可以使用张量并行将模型拆分到多个GPU上运行。

# 使用4张GPU运行Qwen2-72B-Instruct
python -m vllm.entrypoints.openai.api_server \
    --model Qwen/Qwen2-72B-Instruct-AWQ \
    --api-key sk-vllm-demo \
    --port 8000 \
    --tensor-parallel-size 4 \
    --gpu-memory-utilization 0.9 \
    --max-model-len 32768 \
    --enable-prefix-caching \
    --quantization awq \
    --max-num-seqs 128 \
    --max-num-batched-tokens 16384

注意:

  • 张量并行要求GPU之间有高速互联(如NVLink)
  • 建议使用量化后的模型以减少显存占用
  • 可以使用examples/offline_inference/save_sharded_state.py将模型转换为分片检查点,加快加载速度

三、常见问题与避坑指南

在实际使用vLLM的过程中,你可能会遇到各种问题。以下是我总结的最常见问题及其解决方案。

3.1 显存不足(OOM)问题

OOM是使用vLLM时最常见的问题,通常由以下原因引起:

问题1:模型加载时OOM

  • 原因:模型权重太大,无法放入GPU显存
  • 解决方案:
    1. 使用量化模型(AWQ、GPTQ等)
    2. 使用张量并行拆分到多个GPU
    3. 降低gpu_memory_utilization参数
    4. 使用更小的模型

问题2:运行时突发OOM

  • 原因:同时有太多长prompt请求或超长上下文请求
  • 解决方案:
    1. 降低max_num_batched_tokens参数(最重要)
    2. 降低max_num_seqs参数
    3. 限制max_model_len
    4. 启用前缀缓存减少重复计算

问题3:max-model-len设置过大导致OOM

  • 原因:vLLM会根据max-model-len预计算一些缓冲区
  • 解决方案:根据实际应用场景设置合理的max-model-len,不要盲目设置过大

3.2 性能调优误区

误区1:max_num_seqs越大越好

  • 事实:max_num_seqs过大会导致每个请求分配到的计算资源减少,反而降低整体吞吐量
  • 建议:根据GPU显存和模型大小逐步调整,找到最佳值

误区2:gpu_memory_utilization设置为1.0

  • 事实:CUDA内核和其他操作也需要显存,设置为1.0必然会导致OOM
  • 建议:设置为0.8-0.9,预留足够的显存空间

误区3:所有场景都启用前缀缓存

  • 事实:前缀缓存有一定的计算和内存开销,如果请求之间没有共享前缀,反而会降低性能
  • 建议:只在多轮对话、RAG等有大量共享前缀的场景中启用

3.3 兼容性问题

问题1:PyTorch版本不兼容

  • 注意:vLLM对PyTorch版本有严格要求,v0.18强依赖PyTorch 2.10.0
  • 解决方案:创建独立的虚拟环境,使用uv或pip安装vLLM,它会自动安装匹配的PyTorch版本

问题2:CUDA版本不兼容

  • 注意:vLLM的预编译包默认使用CUDA 12.1编译
  • 解决方案:如果你的CUDA版本是11.8,可以使用以下命令安装:
    pip install vllm==0.18.0 --extra-index-url https://download.pytorch.org/whl/cu118
    

问题3:某些模型不支持

  • 解决方案:
    1. 检查vLLM官方支持的模型列表
    2. 对于新发布的模型,可以尝试升级到最新版本的vLLM
    3. 参考官方文档添加自定义模型支持

3.4 生产环境注意事项

  1. 使用守护进程:使用systemd或supervisor管理vLLM服务,确保服务崩溃后自动重启
  2. 添加监控:监控GPU利用率、显存使用、请求延迟、吞吐量等指标
  3. 设置超时:为请求设置合理的超时时间,防止单个请求占用资源过长时间
  4. 限制请求长度:限制输入和输出的最大长度,防止恶意请求导致OOM
  5. 定期更新:定期更新vLLM到最新版本,获取性能改进和bug修复

四、总结与展望

vLLM通过引入PagedAttention技术,彻底改变了大模型推理的显存管理方式,实现了接近最优的显存利用率和极高的推理吞吐量。它不仅解决了传统推理框架的核心痛点,还提供了简单易用的接口和完整的生产部署方案,成为了大模型应用开发的首选推理引擎。

4.1 vLLM的优势与局限性

优势:

  • 极高的显存利用率(95%以上)
  • 数倍于传统框架的吞吐量
  • 简单易用的API接口
  • 完整的OpenAI API兼容
  • 支持多种量化方式和硬件平台
  • 活跃的社区和快速的版本迭代

局限性:

  • 对非NVIDIA GPU的支持还不够完善
  • 预编译过程可能带来较长的冷启动延迟
  • 某些特殊模型和算子的支持还不够全面
  • 多机分布式部署相对复杂

4.2 与其他推理框架的对比

目前主流的大模型推理框架还有SGLang和TensorRT-LLM,它们各有侧重:

  • vLLM:均衡通用,易用性好,适合大多数通用场景
  • SGLang:强调编程灵活性和前缀复用,在多轮对话与复杂推理中表现突出
  • TensorRT-LLM:深度优化NVIDIA硬件,追求极致性能,适用于大规模生产部署

4.3 未来发展方向

vLLM正在快速发展中,未来可能会在以下几个方面取得突破:

  • 更好的多模态模型支持
  • 更高效的多机分布式推理
  • 更智能的调度算法
  • 对更多硬件平台的支持
  • 与其他框架的深度集成

总的来说,vLLM已经成为了大模型推理领域的事实标准之一。掌握vLLM的原理和使用方法,对于每一位AI大模型应用开发工程师来说都是必不可少的技能。

如果你在使用vLLM的过程中有任何问题或经验分享,欢迎在评论区留言讨论。关注我,获取更多大模型技术干货!