Data+AI 驱动金属冶炼:工艺 x 能效 x HSE一体化运营实战

43 阅读16分钟

在金属冶炼行业数字化转型的浪潮中,Data+AI正成为驱动工艺优化、能效提升与HSE(健康、安全、环境)一体化运营的核心力量。过去5年,冶炼行业的信息化建设实现了从单点系统搭建到系统化数字化建设的跨越,行业发展呈现出诸多新特征与新趋势,同时也面临着一系列数字化转型的痛点。基于对行业发展的深度洞察,构建企业级智能运营体系成为冶炼企业数字化升级的核心路径,而Data+AI技术的落地应用,正让金属冶炼行业的精细化运营、智能化决策成为现实。

一、行业数字化建设的五大核心变化
过去5年,冶炼行业的信息化建设提速明显,整体发展可总结为五个方面的核心变化,为后续数字化应用奠定了坚实基础。

  • 信息化基础设施持续完善: “十四五”期间,高炉、电解槽、连铸设备等核心生产设备逐步完成联网改造,能源管理、环保监测、安全生产监控等系统持续建设,企业实现了生产、能耗、环保、安全数据的实时采集与可视化展示,完成了从“看不到数据”到“实时看数据”的跨越。
  • 工厂级信息系统深度融合: MES、ERP、PLC等工厂级信息系统不再孤立,企业逐步推动系统间数据打通,生产计划、物料管理、质量检测等信息实现跨系统联动,让生产过程管理更加透明。
  • 重点生产场景数字化应用深化: 炼钢、烧结、电解等核心生产环节,持续落地运行状态监测、能耗精细化管理、质量全过程追溯等数字化应用,通过多元数据整合实现了关键生产环节和安全的实时监控。
  • 人工智能应用进入探索阶段: 随着数据积累的不断增加,头部冶炼企业开始将AI技术应用于工艺参数优化、设备预测性维护、异常工况识别等场景,行业正从传统的监控管理向智能分析决策支持迈进。
  • 行业数字化发展水平差异显著: 大型钢铁、有色金属集团等头部企业已具备完善的数据平台和智能应用能力,但大量中小企业仍面临系统割裂、数据标准不统一、数据资产沉淀不足等问题,行业数字化成熟度参差不齐。

二、对行业发展的六大核心判断
基于对冶炼行业交付项目的分析,从产业环境、技术趋势和企业能力演进三个角度,可得出对当前行业发展的六大核心判断,明确了行业发展的核心方向。

  • 行业进入存量优化阶段: 产能红利消退,市场竞争加剧,冶炼企业的竞争逻辑从规模扩张转向降本增效,精细化运营与数字化管理成为企业提升利润空间的重要抓手。
  • 极致能效成企业生存底线能力: 金属冶炼是典型的高能耗行业,电耗、煤气利用率等关键指标直接影响成本结构,在能源价格波动和双碳政策背景下,能效优化能力成为企业的核心竞争力之一。
  • 安全环保监管迈入实时化阶段: 监管模式从事后检查转向实时监控,企业需实现安全和环保数据的实时监控、在线上报与异常预警,构建完善的安环数字管理体系成为必然要求。
  • 设备管理能力是重资产企业的关键: 冶炼企业属于重资产行业,高炉、电解槽等核心设备的稳定性直接影响生产连续性,加强设备全生命周期管理和预测性维护能力至关重要。
  • 智能优化能力成企业竞争分水岭: 未来行业竞争不再比拼系统建设数量,而是工艺模型构建、算法优化等智能优化能力,能否通过数据分析优化生产策略,成为衡量企业数字化水平的重要标准。
  • 数据价值未得到充分释放: 尽管多数企业部署了MES、能源管理等系统,但因数据标准不统一、系统间缺乏打通、数据治理不足,数据形成“孤岛”,大量数据无法转化为生产优化的实际能力。

三、企业数字化转型的五大典型痛点

在数字化转型过程中,冶炼企业虽完成了一定的系统建设,但仍面临诸多现实痛点,核心问题在于数据增长与管理能力升级不同步,无法将数据转化为实际的运营能力。

  • 成本看不清: 企业成本核算多停留在事后统计层面,产品成本仅能实现月度或批次核算,难以拆解到单设备、单工序,利润波动时管理层无法快速定位能耗、设备效率、工艺参数等核心原因。
  • 设备停机不可预测: 高炉、连铸机等核心设备为连续生产设备,一旦故障易影响整条产线,但企业设备维护仍以定期检修或故障后检修为主,缺乏基于数据的预测能力,易造成生产波动和订单交付延误。
  • 能耗压力持续上升: 能源成本占冶炼企业生产成本比例较高,但多数企业虽建设了能源管理系统,却无法实现精细化分析,仅能看到整体能耗,难以拆解到车间、产品等维度。
  • 数据无法支撑决策: 企业信息系统繁多,但缺乏统一的数据标准和平台,数据分散在各系统中,管理层难以快速获取关键运营指标,大量数据无法为经营决策提供有效支撑。
  • 风险管控依赖人工经验: 安全生产和质量管理仍以人工巡检和操作人员经验为主,设备异常识别、安全隐患发现等工作缺乏数据支撑,难以适配日益复杂的生产环境。

四、企业级智能运营体系的构建路径
针对行业痛点与发展趋势,构建企业级智能运营体系成为冶炼企业数字化升级的核心思路,该体系以“数据底座、可视空间、智能引擎”为核心,通过四层建设目标,实现数据整合、运营可视、智能分析与决策优化的全流程闭环,让数据真正服务于生产运营。

  • 统一数据底座: 打通不同系统的数据通道,建立统一的数据标准和指标体系,通过实时计算、数据融合能力,整合分散在各系统的数据,为后续数字化应用提供基础数据支撑。
  • 构建可视化运营空间: 通过三维可视化、运营大屏等方式,构建覆盖厂区、产线、关键设备的全局视图,实时展示生产效率、能耗指标、设备状态、安全风险等关键信息,让管理层快速掌握企业生产运行状态。
  • 打造智能分析引擎: 基于统一的数据基础,引入AI和算法能力,构建设备预测性维护、能耗优化等模型,实现对生产过程的智能分析与优化,提前识别设备异常、优化能源结构。
  • 形成决策闭环机制: 数字化建设的核心是支撑决策优化,系统不仅要实现异常预警,还需建立分级响应机制,通过数据分析输出可执行的优化建议,并通过持续评估和反馈,不断优化生产运营策略。

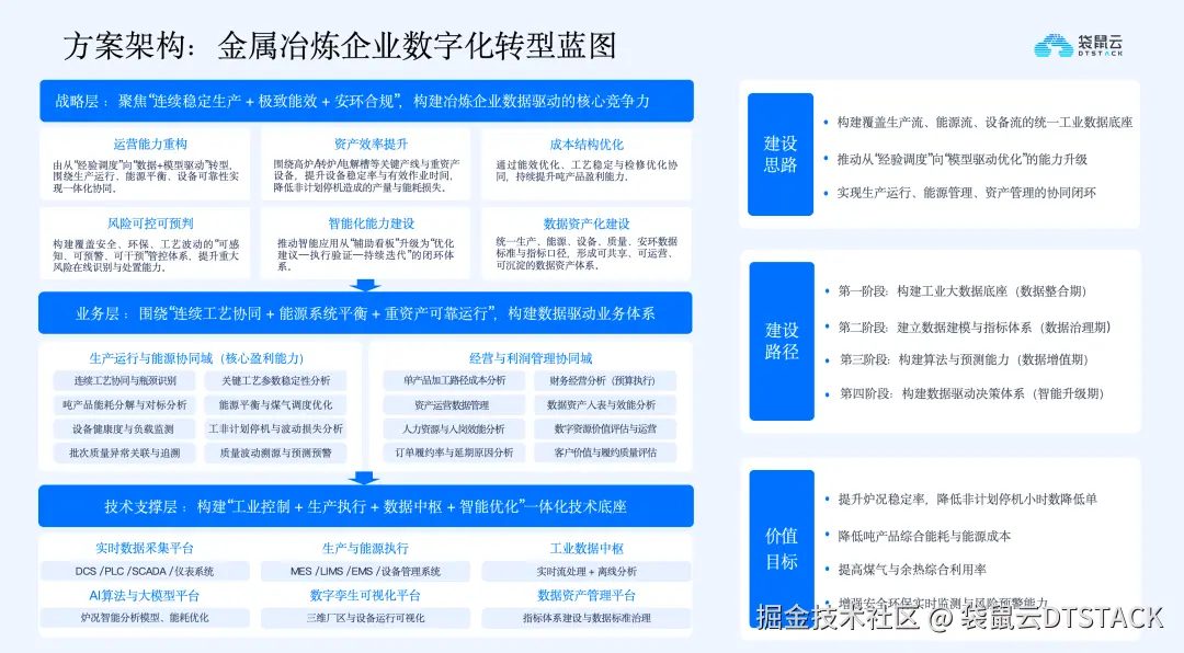
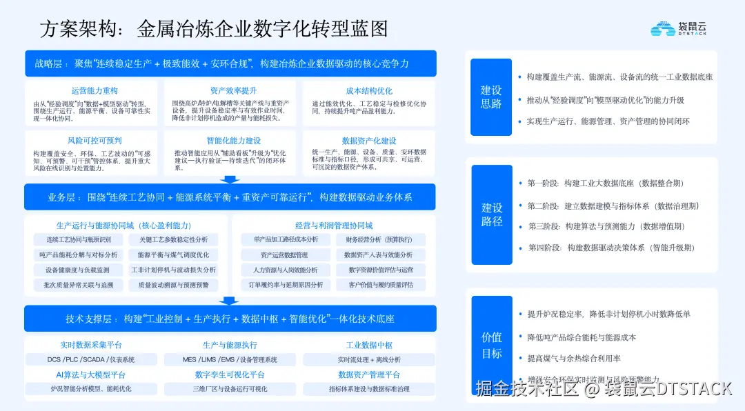
五、冶炼行业数字化升级的整体蓝图
冶炼行业数字化升级的核心是打造数据驱动的运营能力,整体蓝图从战略层、业务层、技术层三个维度出发,围绕“连续稳定生产、极致能效优化、安全环保合规”三大核心目标展开,实现企业全维度的数字化升级。

  • 战略层: 聚焦经营优化与核心竞争力提升:核心是重构运营能力,推动生产调度从经验驱动向数据和模型驱动转型;提升资产效率,通过数据化管理减少设备非计划停机;优化成本结构,通过能效、工艺和检修策略优化持续降低生产成本,提升盈利能力。
  • 业务层: 围绕两大核心业务域落地:一是生产运行和能源协同域,解决核心生产力问题,实现连续工艺协同、能耗平衡优化、设备健康监测等,提升生产稳定性和能耗效率;二是经营利润管理协同域,面向管理层,实现单产品成本分析、资产运营效率评估等,让企业看清生产、经营与利润结构。
  • 技术层: 搭建数字化体系基础架构:底层为PLC、SCADA等实时数据采集平台,获取设备和生产数据;中间层为MES、能源系统等生产执行和业务系统;在此基础上,通过工业数据中台实现数据整合、实时计算和离线分析,结合AI算法大模型平台构建设备维护、能耗优化等模型;最后通过数字孪生可视化平台,实现厂区、产线、设备的三维可视化呈现。

六、Data+AI在冶炼行业的典型应用场景
基于企业级智能运营体系,Data+AI技术在冶炼行业落地了多个典型应用场景,从经营分析到工艺可视化,从数字孪生到智能体应用,全方位推动企业生产运营的智能化升级。

1.经营健康预警分析
通过构建经营健康分析主题,整合分散在各系统的经营数据,形成企业整体健康评分(基于营业收入、毛利率、库存周转率等关键指标),实时监控企业经营状况。同时,构建统一的数据治理体系,统一指标口径和数据来源,确保经营数据可追溯、可解释,让管理层在统一视图中快速掌握经营状态,及时识别经营风险。

2.数字化运营中心建设
数字化运营中心是企业数字化能力的集中体现,承担着对外展示窗口、日常经营管理中心、生产调度与指挥中心三大核心职能。作为展示窗口,通过数字孪生展示企业发展历程、绿色低碳成果等,打造数字化名片;作为管理中心,实时呈现产量、单位成本、能耗等指标,支持多维度分析,助力管理层快速决策;作为调度中心,实时监控炉况、工艺参数、设备状态,实现异常实时预警,支撑生产现场高效调度。

3.工艺流程2.5D可视化组态
针对传统二维流程图静态化、三维建模成本高的问题,引入2.5D工艺组态方式,在二维和三维之间实现平衡。该方式让工艺流程更直观,一体化表达炉体、烟气、水电气等复杂关系;系统搭建更轻量,通过拖拉拽快速组合工艺流程,降低建设成本;数据与业务深度联动,将实时设备状态、工艺参数、报警信息映射到工艺流程上,让工艺图成为实时运行界面,实现从“看图理解”到“实时可视+数据驱动”的升级。

4.全流程生产链可视化
将原料进厂、前端处理、核心冶炼、后端加工到成品输出的全流程串联成一张可视化图,实现全流程贯通可视、关键设备状态上图、物流与介质流向表达、多业务信息联动,让企业“一张图看完整条生产链”,管理人员可在一个界面整合工艺流程、设备状态、生产指标等多类数据,快速掌握生产全流程情况。

5.数字孪生工厂打造
基于物理工厂构建虚拟数字空间,通过“映射”和“同步”实现物理世界到数字世界的精准还原,让虚拟工厂实时反映实际生产状态。数字孪生工厂实现了企业三大能力升级:从“看数据”到“看工厂”,三维场景让厂区运行、设备分布更直观;从事后分析到实时感知,设备异常可在虚拟场景中直接定位,实现问题快速发现;为智能分析和仿真提供基础,可在不影响正式生产的情况下,开展生产模拟、设备仿真、调度策略验证等工作。

6.以关键设备为抓手的分阶段数字化转型
冶炼企业是设备驱动型生产体系,设备状态直接影响产量、质量、能耗和安全,因此以关键设备为抓手分阶段推进数字化转型是务实选择。重点围绕五类设备展开:核心冶炼主体设备(熔炉、电解槽等)、物料输送加料设备(皮带机、配料系统等)、能源保障公共辅助设备(风机、空压机等)、质量检测设备(在线分析仪、传感器等)、高价值高风险运维设备(大型电机、液压系统等),抓住关键设备就抓住了生产运营的核心。

7.安全风险数字化管控
针对冶炼行业高温高压、有毒气体等风险点多的特点,通过数字孪生系统实现安全风险的全流程管控:一是让风险看得见,在厂区三维场景中用不同颜色标识风险等级,直观展示风险分布;二是让风险分得清、查得到,点击风险点即可查看风险位置、类型、管控措施、责任人等详情;三是实现风险闭环处理,风险识别后自动触发预警并推送责任人,生成整改任务并记录全流程,直至问题关闭,让安全风险从“看不见、管不住”变为“可视化、可管控”。

8.从经验驱动到智能驱动的智能体应用
为解决企业生产管理依赖人工经验、知识难沉淀、异常处理效率低等问题,构建懂工艺、懂业务、懂数据、懂管理的业务智能体,成为企业的“数字员工”。这类智能体可实现工艺异常辅助分析、业务流程协同、全局数据快速查询、经营报告自动生成等功能,同时引入AI数字人作为智能运营中心的统一入口,通过自然语言交互、智能分析、可视化联动能力,实现“人找系统”到“系统主动服务人”的转变,让管理层通过简单问答即可获取分析结果、查看全局数据。

9.全岗位AI助手落地
将AI能力拆解到各业务岗位,为生产、设备运维、质量工艺、能耗管理、生产调度等岗位配备专属AI助手,让智能分析能力覆盖生产运营全流程,每个岗位都能借助AI技术提升工作效率和决策准确性。

七、数字化转型的实战案例

1.某钢材加工企业:智能运营可视化平台建设
该企业此前面临数据分散、生产信息缺乏实时联动、对外展示窗口缺失等问题。基于此,为其搭建企业级智能运营可视化平台,打通MES、设备和订单系统,实现数据统一接入与集中展示;构建运营驾驶舱,实时呈现产量、订单执行、设备状态等关键指标;结合数字孪生技术实现核心设备动态可视化,并建立指标监控和异常预警机制。项目上线后,管理层实现生产状态实时掌控,决策响应更及时;生产过程从事后发现转为事中预警,运营效率大幅提升;平台同时成为企业对外展示的数字化窗口,提升了企业品牌形象。

2.某铜冶炼企业:数字化运营中心建设
该企业生产环节多、数据来源复杂,且缺乏统一的经营指标视图和对外展示平台。为此,为其打造数字化运营中心,整合生产、设备、能源、质量数据,构建统一指标平台,实现数据口径标准化;通过运营驾驶舱实时分析能耗、产量、设备效率等指标,结合可视化手段直观展示工艺流程和核心产线;专门设计大屏展示内容,适配参观接待、政府调研等场景。项目亮点在于实现了跨部门数据统一和指标标准化,同时兼顾运营管理和企业展示两大场景,不仅提升了企业内部经营管理水平,还打造了数字化展示名片,显著提升了智能制造形象。

八、行业数字化转型的未来展望

Data+AI已经成为金属冶炼行业数字化转型的核心驱动力,构建企业级智能运营体系,实现数据底座统一、运营可视化、分析智能化、决策闭环化,是行业发展的必然趋势。未来,冶炼行业的数字化转型将从单点应用向全流程、全体系的智能运营迈进,智能体、数字孪生、AI算法等技术的深度应用,将持续推动行业实现极致能效、连续稳定生产和安全环保合规的一体化运营。
同时,行业数字化转型并非一蹴而就,头部企业的实践为中小企业提供了参考,而以关键设备为抓手、分阶段推进的模式,更适合多数企业的实际发展需求。随着行业数字化转型的不断深入,数据的价值将被充分释放,智能优化能力将成为企业的核心竞争力,推动金属冶炼行业向更高效、更绿色、更智能的方向发展。