我们做了一本OpenClaw 像素级实操案例集,看完直接上手

23 阅读7分钟

网上关于小龙虾的讨论已经有很多了。所以今天,我们不谈空泛的概念,直接上干货!

我们基于内部整理的 《OpenClaw实用案例大全》 ,为你提炼出这份像素级别的实战指南。

我不相信还有人看了还不会。

这份案例集内容非常扎实,主要包含三大部分:

  • 第一部分:8个详细操作案例。这是核心实战篇,我们为你精选了从信息收集、内容发布到个人知识管理、金融分析等8个最具代表性的场景,每个案例都配有清晰的解决思路和效果展示。

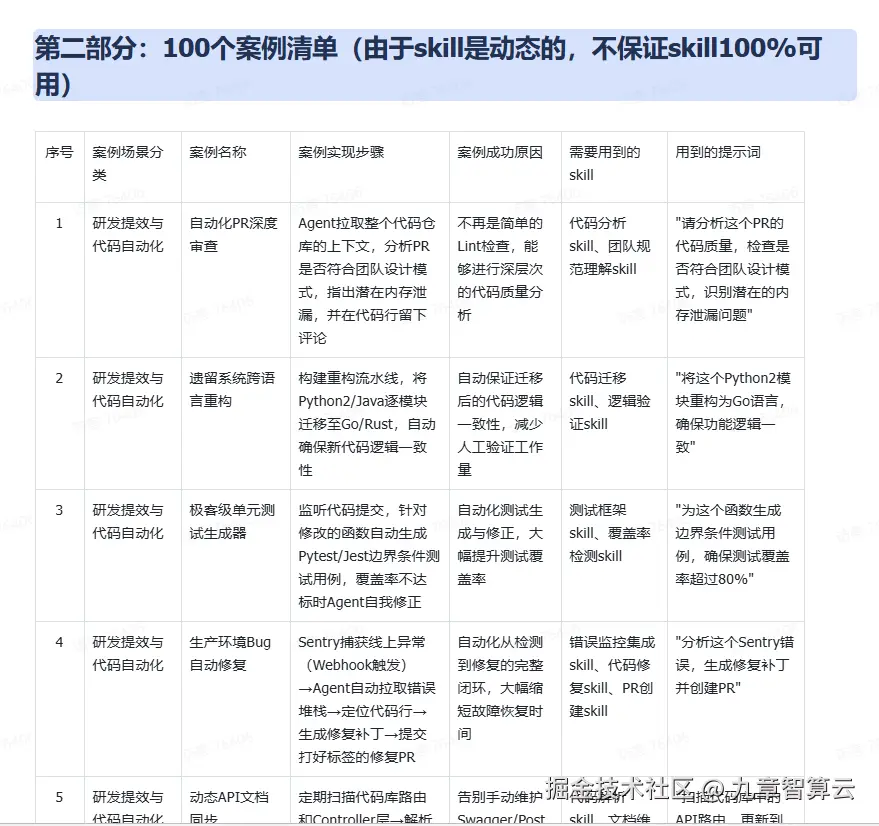
  • 第二部分:超百个场景灵感清单。如果你觉得8个不够,这里还为你分类整理了超过100个应用场景的灵感,涵盖研发、运维、数据分析、个人生产力等方方面面,帮你彻底打开思路。

  • 第三部分:核心资源导航。汇集了技能仓库、官方文档、社区教程等关键资源链接,让你在探索路上永不迷航。

接下来就带你看看8个我们亲身实践过的“开箱即用”的小龙虾经典场景。

温馨提示:文中案例因篇幅限制,仅展示核心思路和惊艳效果。该案例集还详细收录了每个案例的配置步骤、所需技能清单和常见问题解决方案。

如何领取?

根据图片所示来拿。

如果你还缺一只龙虾,可以注册我们九章智算云的龙虾,一键开通,还配有技术服务社群,免除你一切烦恼。

九章智算云龙虾开通直达:**<https://www.alayanew.com/?utm_source=official02>**

搭配我们的coding plan,性价比极高!详情看这里。

8个像素级小龙虾实操案例

一、 采集今日新闻发送到飞书

你的痛点:每天手动刷新闻,耗时且容易遗漏重点。

OpenClaw的解法:配置好飞书工具后,只需输入一句提示词“帮我收集今天最热的10条新闻,发送到我的飞书聊天工具”。OpenClaw便会自动调用内置的web_search技能,搜索、整理并将一份格式清晰的今日热点新闻TOP 10列表直接发送到你的飞书。

最吸引人的部分:一句话,让AI自动完成从搜索、筛选到跨平台推送的全流程,你只需在飞书上查收即可,彻底告别手动整理。

二、 采集信息发送到我的邮箱

你的痛点:需要将网页内容、报告摘要等定期发送到邮箱备份或同步。

OpenClaw的解法:安装并配置好imap-smtp-email技能后,你可以直接指令它“将XXX内容发送到我的XXXX邮箱”。它会像你的私人秘书一样,自动登录邮箱,将指定内容封装成邮件并发送出去,支持群发。

最吸引人的部分:将任何文本内容变成一封自动发出的邮件,无论是个人备份、团队通知还是定期报告,都能轻松实现自动化投递。

三、 定时监控邮箱收件箱并发送到飞书

你的痛点:担心错过重要邮件,需要频繁刷新邮箱。

OpenClaw的解法:你可以让它“制定一个任务,每十分钟监控一下我的邮箱,如果有新的邮件,请总结邮件内容发到我的飞书聊天上”。OpenClaw会自动创建一个定时任务,持续扫描邮箱,一旦发现新邮件,立即提取发件人、主题和摘要,并推送到飞书。

最吸引人的部分:实现7x24小时的邮箱智能哨兵,重要邮件抵达瞬间,摘要就已送到你手边,还能自动标记已读,管理起来井井有条。

四、 小红书图文定时自动发布

你的痛点:运营小红书账号,内容制作和定时发布费时费力。

OpenClaw的解法:安装XiaohongshuSkills技能并登录账号后,你只需说“生成一篇美妆推荐的图文笔记,明天上午10点发布”。它会自动调用技能,处理文案和图片,并安排定时发布。你只需要提前准备好图片。

最吸引人的部分:用自然语言指挥,实现小红书内容的自动生成与定时发布,将内容运营从手动操作变为自动化流水线。

五、 本地简易个人知识库

你的痛点:收藏的文章、链接散落各处,难以形成体系化的知识库。

OpenClaw的解法:安装sulada-knowledge-base技能后,你可以通过“请把这篇文章/链接存入知识库”这样的指令,让OpenClaw自动将内容摘要保存到本地Markdown文件中。之后,可以用自然语言如“请搜索知识库中关于Python教程的内容”进行检索。

最吸引人的部分:快速搭建一个本地、轻量、可通过自然语言交互的个人知识库,虽然目前基于文本匹配,但为构建真正的“第二大脑”打下了坚实基础。

六、3分钟用openclaw打造一个真正能干活的 AI 员工

“想要养好‘小龙虾’,物理载体是基础。虽然很多人习惯在 Mac mini 或旧电脑上部署,但经过半个月的压力测试,我更建议选择云服务器——毕竟,一个 7×24 小时不掉线、自带公网 IP 的环境,才是 AI Agent 真正发挥‘数字员工’价值的前提。”

云环境部署步骤:

(1)浏览器输入->点击用户注册

<https://www.alayanew.com/?utm_source=official02>

(2)注册后点击主页此banner即可开通

(3)点击产品中心

(4)点击应用管理->OpenClaw->唤起助手

(5)这样就能直接对话了

七、 通过QVeris分析股票

你的痛点:股票数据分析门槛高,需要查看多个平台和复杂指标。

OpenClaw的解法:注册QVeris并安装对应技能后,你可以直接输入“分析常山北明30天的K线数据、成交量变化、财务指标,评估短期走势”。OpenClaw会自动调用专业的金融数据接口,获取清洗后的数据,并生成包含分析评估的报告。

最吸引人的部分:将专业的金融数据分析能力,封装成一句简单的日常问答,让个人投资者也能快速获得结构化的数据洞察。

八、 自定义Skill实现文章批量采集

你的痛点:想批量保存公众号文章,但手动操作效率低下,格式容易出错。

OpenClaw的解法:你可以直接要求OpenClaw“帮我创建一个名称为wx_gzh_downToMD的skill”,用于下载公众号文章。它会自动生成技能代码。之后,你只需提供文章链接,该技能就能将文章完整内容(含图片)保存为本地Markdown文件。

最吸引人的部分:展示了OpenClaw“自我扩展”的元能力——你可以教会它创造新技能来解决特定问题,这意味着它的功能边界可以由你亲自定义和扩展。

不止于此:百大场景与资源宝库

上面8个案例,只是OpenClaw强大能力的冰山一角。在完整的案例集中,我们还为你整理了:

一份超百个场景的清单:涵盖研发提效、DevOps运维、数据分析、超级个人助理、内容创作等十大类别,为你打开思路,看看全球的开发者们都在用OpenClaw做什么。

一个核心资源导航:汇集了官方文档、技能广场、社区教程、优秀项目等关键链接,让你在探索路上永不迷航。

如何领取?

文中展示的八大场景,仅是完整案例集中的一部分。该案例集还详细收录了每个案例的配置步骤、所需技能清单和常见问题解决方案。

想要获取这份完整的实战宝典,根据图示来领。

如果你有更有趣的使用场景,也欢迎在评论区与我们分享。