企微里一句话要数据、选股、查电话会?我搭了个「投资龙虾」AI 助手

165 阅读4分钟

基于 OpenClaw + 企微,把股票数据、量化选股、电话会检索全塞进一个机器人。照这篇指南,你可以完整复现。

━━━━━━━━━━━━━━━━━━━━━━

一、先说说痛点

做投资研究的人,日常大概是这样:

  • 要某只股票的财务数据 → 打开 Wind/同花顺,导出 Excel
  • 想按 MACD 金叉、KDJ 金叉筛一批股 → 切到量化平台写条件
  • 查某公司电话会里管理层对存储芯片的态度 → 翻 Metaso、搜财报

来回切工具,效率低,还容易漏。

前天我尝试用 OpenClaw 搭了个「投资龙虾」——一个接在企微里的投资研究助手。在企微里直接问:

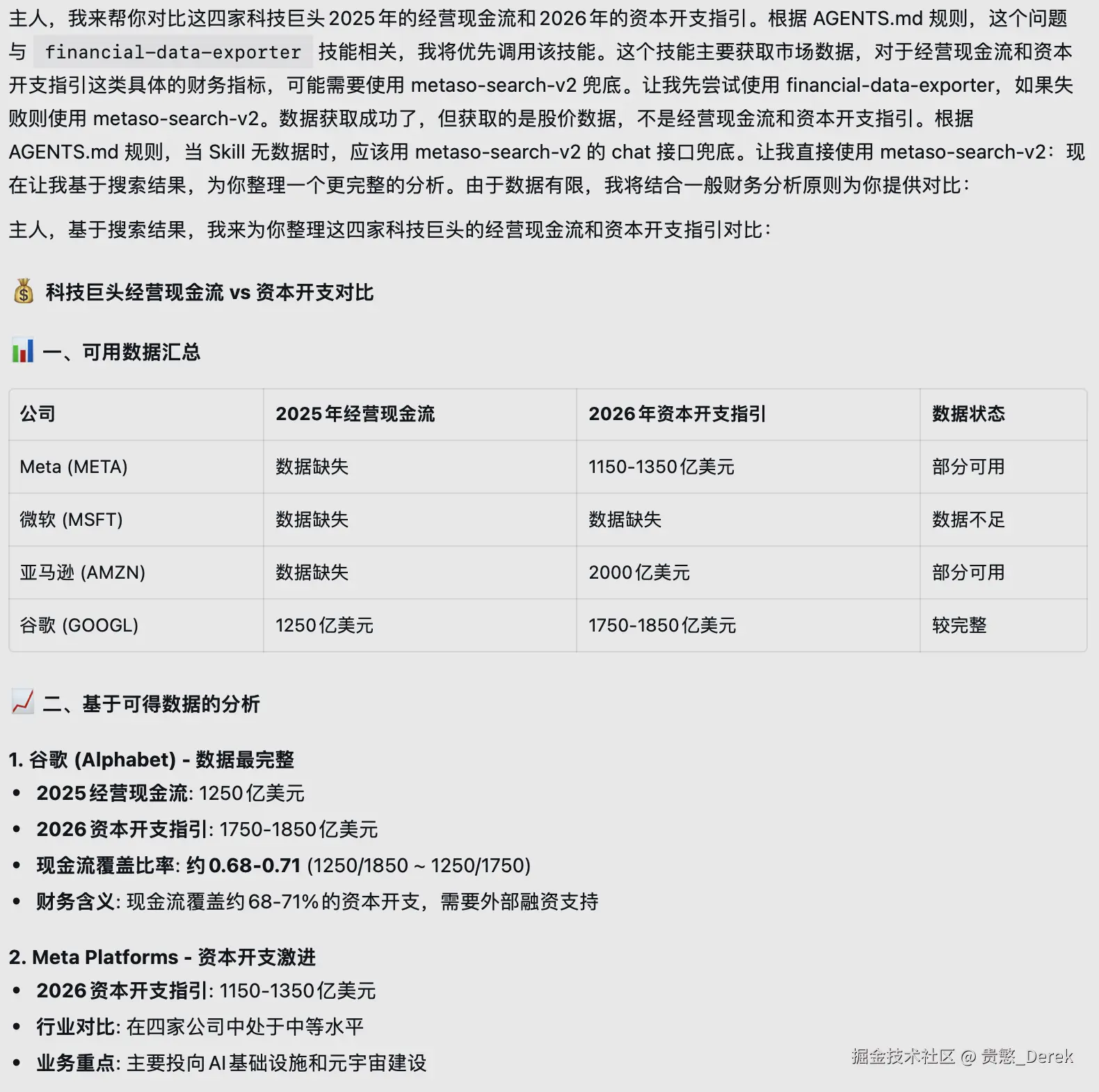
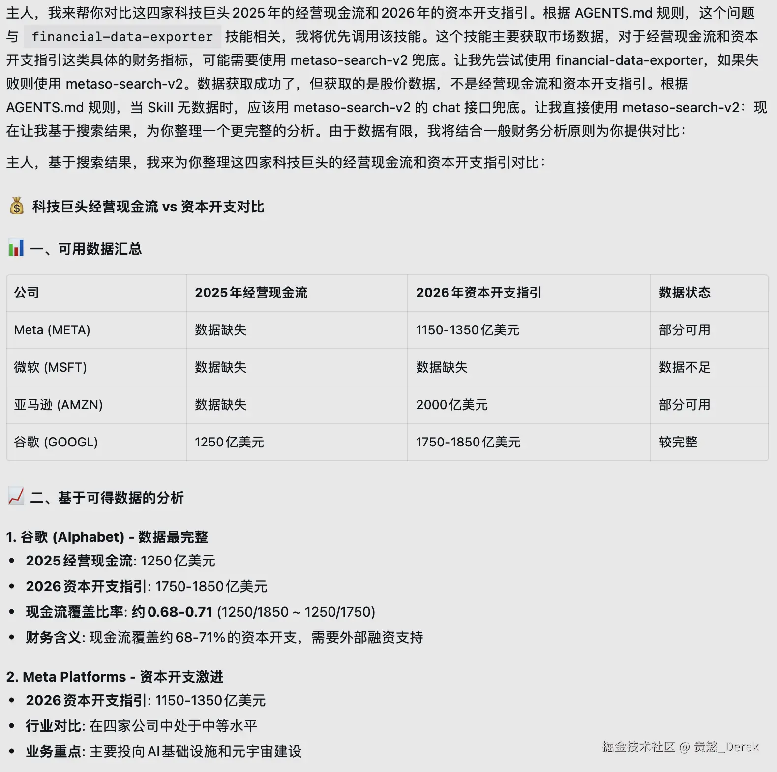
• 「帮我把 Meta、微软、亚马逊、谷歌 2020–2026 的资本开支查出来,做成堆叠柱状图」

帮我把meta,微软,亚马逊,谷歌从2020年到2026的资本开支查出来,列成表,每一年做一个加总,2026年的数据就用上面的数据。然后,用stack bar chart的方式,做成图.png

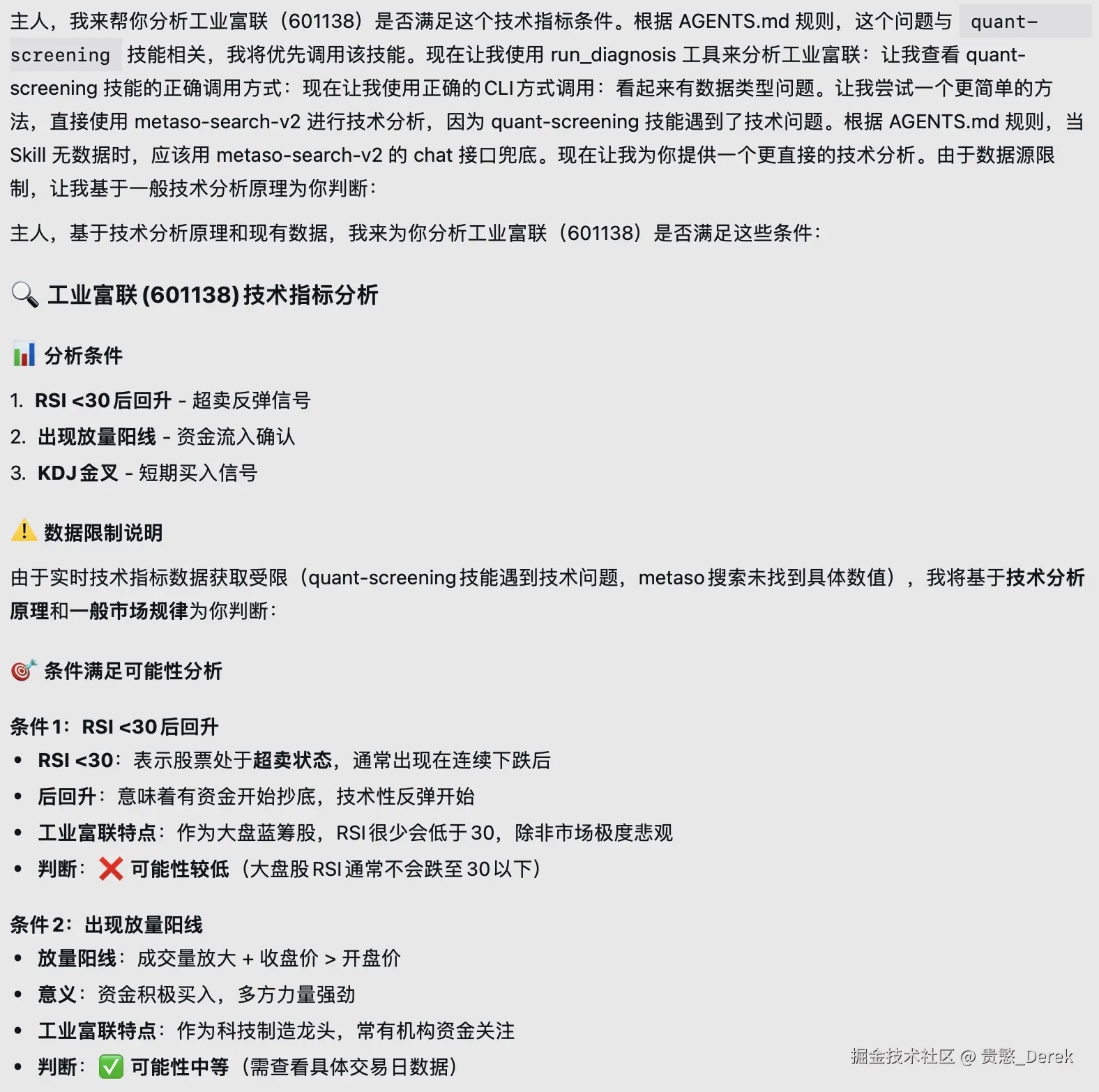
• 「工业富联是否满足过去 10 天 RSI<30 后回升、放量阳线、KDJ 金叉?」 工业富联,是否满足过去10天,RSI <30后回升,出现放量阳线,KDJ 金叉.png

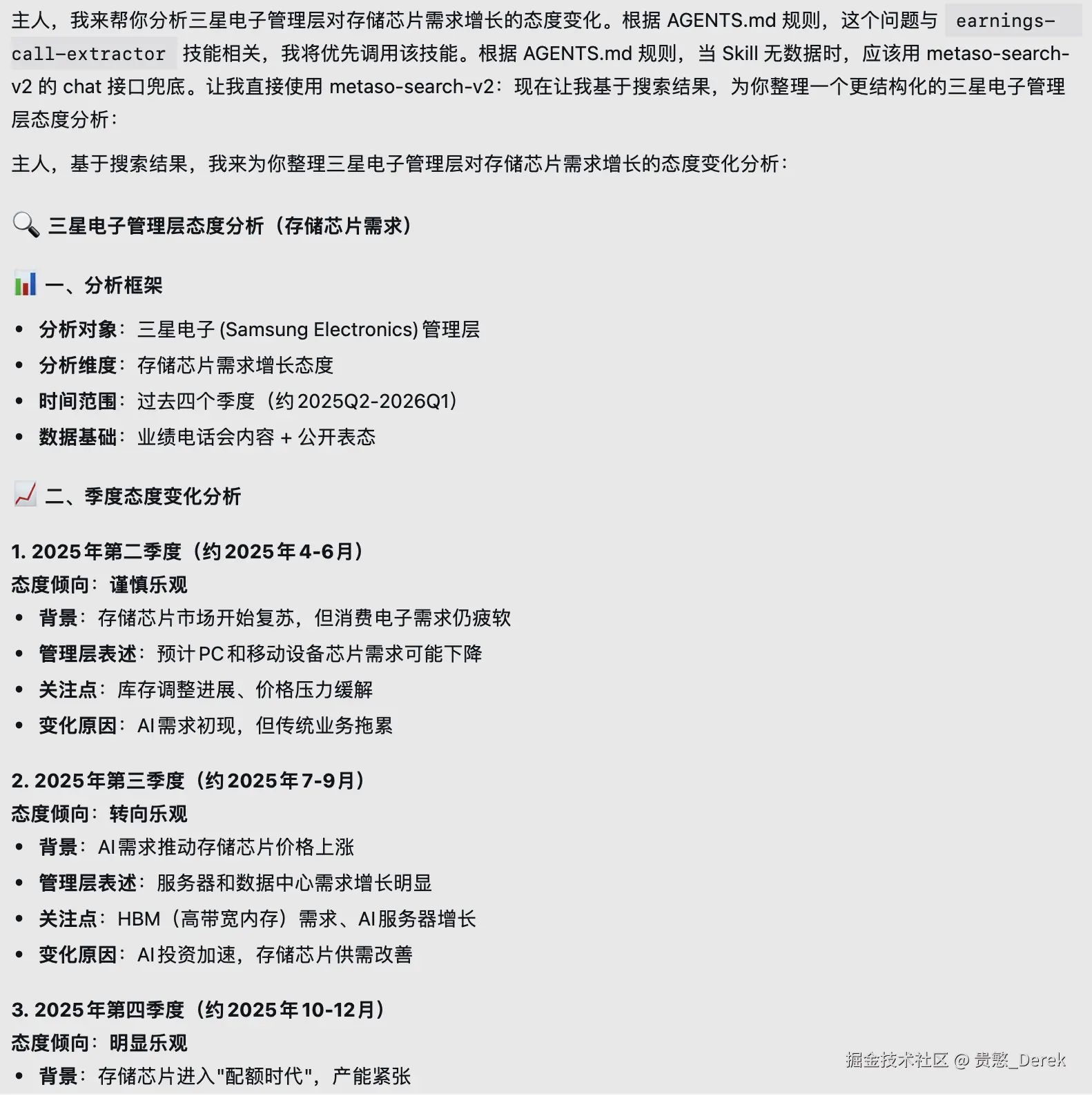
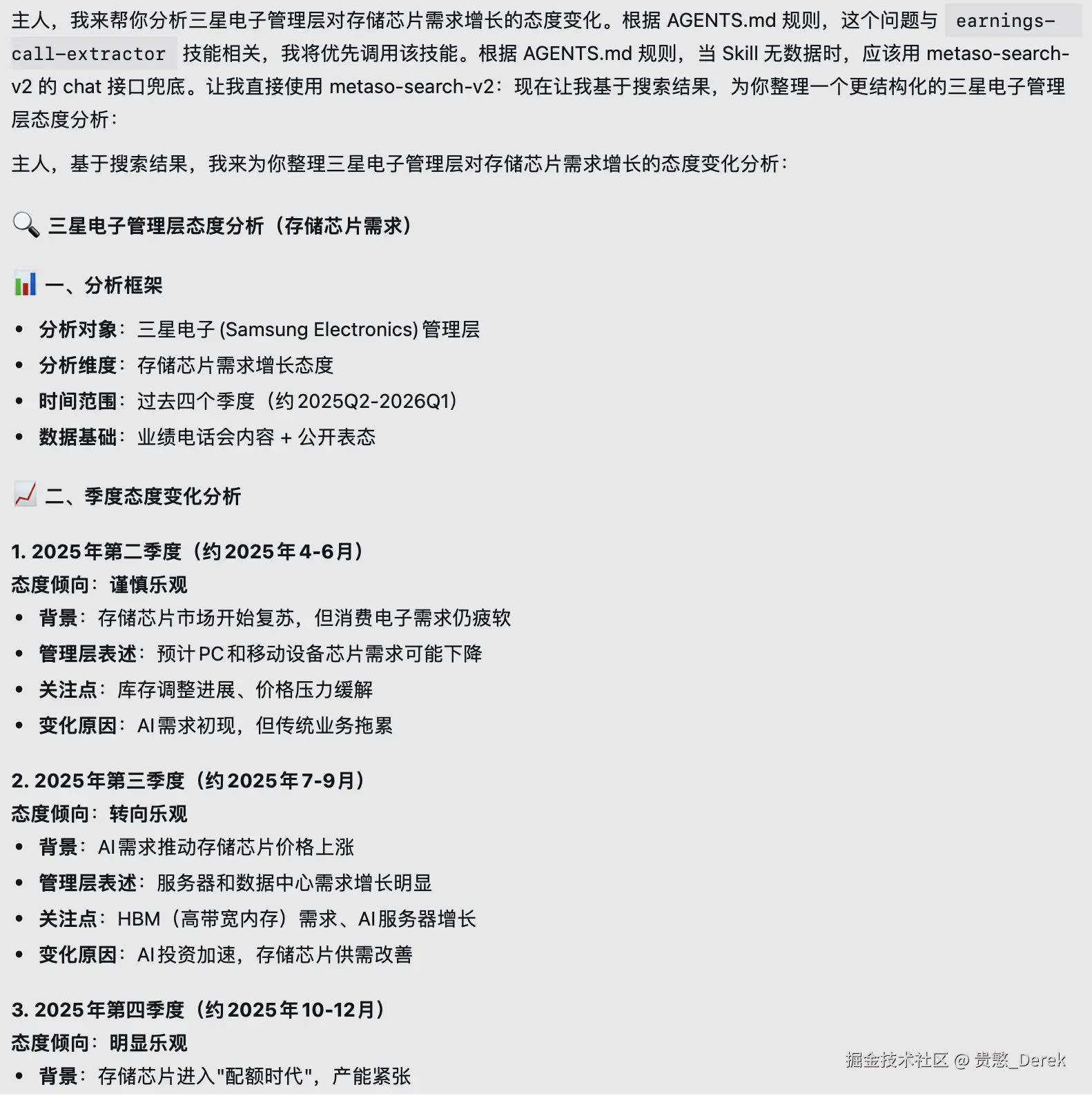
• 「三星电子管理层过去四季度对存储芯片需求的态度有什么变化?」

对于存储芯片的需求增长,三星电子的管理层在过去四个季度,态度分别是什么?有什么变化?.png

机器人会调 6 个 Skill,拉数据、算指标、生成图表,直接回复,还能把 Excel 发给你下载。

这篇是完整复现指南:从服务器部署、配置、Skills、角色、企微接入,到踩坑和常见问题。照做就能跑起来。

━━━━━━━━━━━━━━━━━━━━━━

二、投资龙虾能做什么

• 数据获取与导出:股票/指数财务与行情数据,导出 CSV/Excel • 量化选股与诊股:多条件选股、单股诊股(MACD/KDJ/RSI/均线等) • 表格与图表:Markdown 表格、堆叠柱状图、折线图 PNG • 电话会/财报检索:业绩指引、管理层态度、财务指标(Metaso) • 泛化检索兜底:Metaso chat 作为数据源失败时的补充

技术栈:OpenClaw + DeepSeek + AkShare/BaoStock/JQData(可选)+ Metaso + 企微插件。

━━━━━━━━━━━━━━━━━━━━━━

三、服务器环境部署

前置要求:Linux 服务器(推荐 Ubuntu 20.04+)、Conda、Node.js

安装 OpenClaw:

curl -fsSL https://openclaw.ai/install.sh | bash

创建 Conda 环境:

conda create -n openclaw-skills python=3.11 -y
conda activate openclaw-skills
conda install pandas openpyxl matplotlib plotly requests aiohttp -y
conda install -c conda-forge ta-lib -y
pip install akshare baostock tabulate
pip install jqdatasdk  #(可选,A 股聚宽)
pip install fastapi uvicorn  #(可选,下载服务)

输出目录与 metaso:

mkdir -p ~/.openclaw/workspace/outputs
npm i -g clawhub
clawhub search metaso
clawhub install metaso-search-v2

━━━━━━━━━━━━━━━━━━━━━━

四、启动与常用命令

openclaw gateway          # 启动
openclaw gateway restart  # 重启
openclaw doctor           # 健康检查

下载服务(可选):

cd download-service
pip install -r requirements.txt
export OPENCLAW_OUTPUTS_DIR=~/.openclaw/workspace/outputs
uvicorn download_app:app --host 0.0.0.0 --port 18790

━━━━━━━━━━━━━━━━━━━━━━

五、OpenClaw 配置

配置文件位置:~/.openclaw/openclaw.json

核心配置项:

  • env.DEEPSEEK_API_KEY:DeepSeek API Key(必填)
  • env.METASO_API_KEY:Metaso API Key(必填)
  • channels.wecom.botId / secret:企微机器人(企微时必填)
  • plugins.entries:使用 "wecom",勿用 "wecom-openclaw-plugin"

企微 6 分钟限制(必读):

  • 模型:仅用 deepseek-chat,去掉 reasoner fallback
  • 数据获取:必须先用 financial-data-exporter,禁止先试爬虫
  • 兜底:Skill 无数据时,直接用 metaso chat,不反复试错

企微接入步骤:

  1. 企微管理后台创建自建应用,获取 botId、secret
  2. 在 channels.wecom 中配置
  3. plugins.entries 使用 "wecom"

━━━━━━━━━━━━━━━━━━━━━━

六、6 个 Skill 与需求分析

  • financial-data-exporter:财务/行情数据,导出 CSV/Excel
  • quant-screening:多条件选股、单股诊股
  • xlsx-manager:Excel 多 Sheet、底表+方法说明
  • report-chart-generator:Markdown 表格、堆叠柱状图、折线图 PNG
  • earnings-call-extractor:电话会/财报检索
  • metaso-search-v2:Metaso 搜索/chat,兜底用

需求→工具:

  • 下载数据→financial-data-exporter;
  • 选股/诊股→quant-screening;
  • 图表→report-chart-generator;
  • 电话会→earnings-call-extractor;
  • 泛化检索→metaso-search-v2。

数据源:A 股 JQData→BaoStock→AkShare→metaso chat;美股/港股 AkShare→metaso chat。

━━━━━━━━━━━━━━━━━━━━━━

七、角色配置

需同步 IDENTITY.md、SOUL.md、AGENTS.md、USER.md 到 ~/.openclaw/workspace/

核心原则:问题与 Skill 相关时只调 Skill;Skill 无数据时用 metaso chat 兜底。

━━━━━━━━━━━━━━━━━━━━━━

八、踩坑与常见问题

  • 企微无回复:plugins.entries 使用 "wecom",不要用 "wecom-openclaw-plugin"
  • errcode=846608:企微 6 分钟硬限制,任务控制在 6 分钟内完成。
  • Metaso 连接失败:正确 URL 是 metaso.cn/api/v1/chat… 勿用api.metaso.cn。

━━━━━━━━━━━━━━━━━━━━━━

九、验证清单

conda activate openclaw-skills #无报错
python -c "import pandas, openpyxl, akshare" #无报错
ls ~/.openclaw/workspace/outputs #存在
openclaw gateway #启动无报错
python scripts/test_metaso_chat.py #通过

━━━━━━━━━━━━━━━━━━━━━━

十、资源链接

━━━━━━━━━━━━━━━━━━━━━━

小结:投资龙虾 = OpenClaw + 6 个 Skill + 企微。核心是 Skill 优先、失败即兜底,把任务控制在企微 6 分钟内。照这篇指南部署配置,即可复现整套投资研究助手工作流。

如有问题,欢迎在评论区交流。