让你的 OpenClaw 带你学习,清华开源 AI 私人导师 OpenMAIC

3,382 阅读5分钟

近日,清华开源了一个叫 OpenMAIC 的 AI 互动课堂平台,它的作用是:能够将任何主题或文档转化为丰富的互动学习场景

也就是,你给它一个话题或者丢给它任何学习材料,它就能自动生成一堂完整的 AI 互动课, 甚至可以有 AI 老师给你讲,有 AI 同学跟你讨论,还能导出课件,最重要还能和 OpenClaw 适配,例如:

  • PPT 场景 :AI 配合聚光灯和激光笔动作进行语音讲解
  • 测验:交互式测验(单选 / 多选 / 简答),支持 AI 实时判分和反馈
  • 交互模拟:基于页面进行交互实验,支持可视化、动手学习
  • 项目模式学习: 选择一个角色,和 AI 智能体协作完成结构化项目,包含里程碑和交付
  • 课堂讨论:Agent 主动发起讨论话题,用户可以随时加入或被点名互动圆桌辩论,用多个不同人设的智能体围绕话题展开讨论,配合白板讲解自由问答,AI 通过幻灯片、图表或白板进行解答白板 , Agent 在共享白板上实时绘图,逐步推导方程、绘制流程图、直观讲解概念

整个项目基于 Web 技术栈实现,主要包括:

  • 前端框架 :采用 Next.js 16 (App Router) 和 React 19
  • 状态管理 :使用 Zustand 进行轻量级的全局状态控制,Immer 处理不可变数据
  • AI 编排 :利用 LangGraph (1.1) 构建多智能体编排引擎,管理复杂的课堂逻辑流
  • UI 与 样式 :基于 Tailwind CSS 4Radix UI 构建,支持暗色模式
  • 核心包集成:内置了定制化的 pptxgenjs(导出 PPTX)和 mathml2omml(数学公式转换)支持

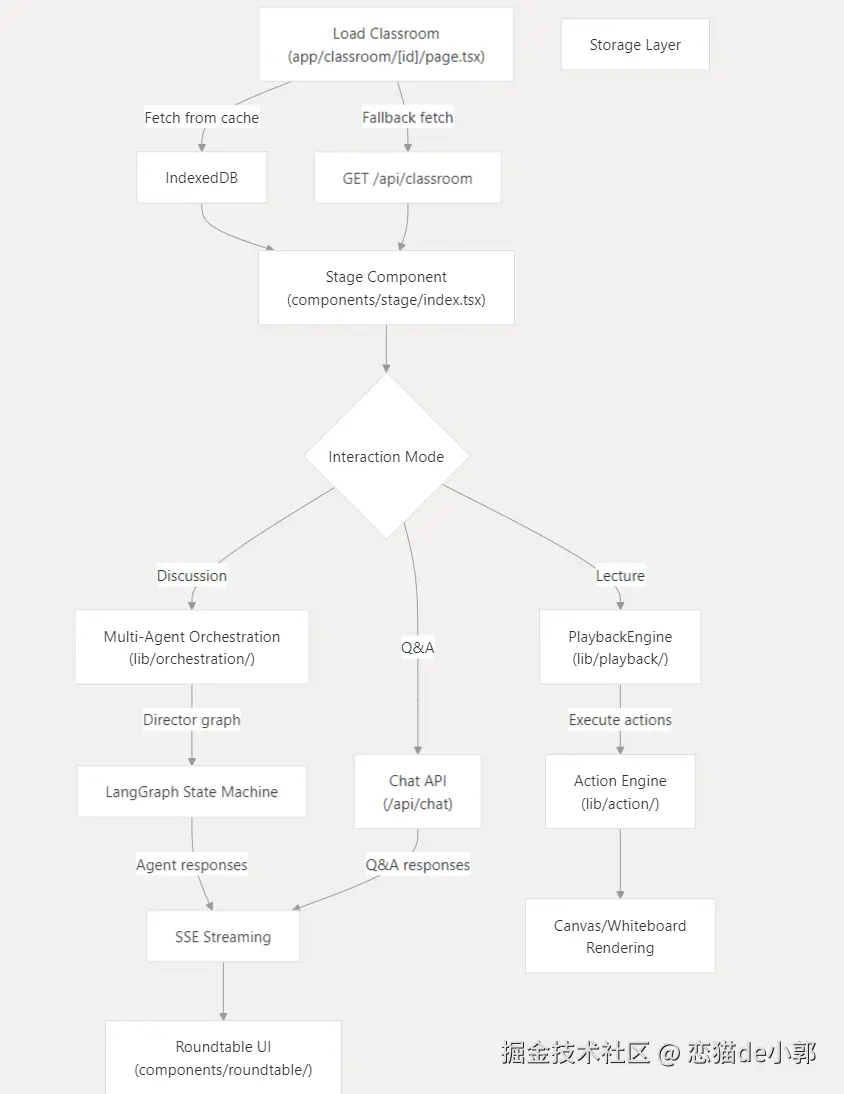
而整个核心架构主流程为是基于 Job 来实现,生成对应 Job ,然后分析需求和 PDF 文件,生成结构化大纲,每个大纲项目都会扩展成一个完整的场景,包含幻灯片、教学动作和媒体:

  • 生成流水线 (lib/generation/) , 两阶段:大纲生成和场景内容生成
  • 多智能体编排 (lib/orchestration/) , 基于 LangGraph 的状态机,管理智能体轮次和讨论
  • 回放引擎 (lib/playback/), 驱动课堂回放和实时互动的状态机
  • 动作引擎 (lib/action/) , 执行 28+ 种动作类型(语音、白板绘图/文字/形状/图表、聚光灯、激光笔…)

这里核心之一是两阶段生成流程,对应了课堂内容的结构化:

  • 阶段一大纲生成:AI 首先根据用户输入的主题或文档,分析并生成结构化的课堂大纲
  • 阶段二场景生成:根据大纲的每个条目,自动生成对应的场景内容(如幻灯片、测验题等),并为每个场景配置特定的 AI 动作(如语音脚本、白板绘图指令)

流水线通过 lib/generation/pipeline-runner.ts 进行驱动,支持内容修复 (JSON repair) 和媒体元素 ID 唯一化处理。

而对应的多智能体编排引擎实现(lib/orchestration/ )通过 Director Graph 来协调课堂中的对话流:

  • 导演节点 (Director Node):决策中心,在单智能体模式下,它通过代码逻辑调度;在多智能体模式下,它由 LLM 驱动,决定接下来是哪位 AI 智能体(老师或同学)发言,还是提示用户(USER)参与互动
  • 智能体生成节点 (Agent Generate Node):负责具体智能体的回复生成,不仅生成文本,还会生成 interleaved(交错)的动作流,例如在说话的同时触发白板绘图或聚光灯特效
  • 实时交互:通过 SSE(Server-Sent Events)实现流式传输,让用户能实时看到智能体的思考过程和动作执行。

教室创建完成后,用户可以通过三种模式进行互动:

  • 讲授模式 (Lecture Mode) :按顺序执行预先编写的教学操作
  • 讨论模式 (Discussion Mode) :使用 LangGraph 协调多智能体轮次
  • 问答模式 (Q&A Mode): 提供按需问答服务

最重要的是,他支持和 OpenClaw 深度融合 ,OpenMAIC 可以 OpenClaw 深度融合,支持用户直接在飞书、Slack、Discord、Telegram 等 20 多个聊天应用中生成课堂,同时支持“托管模式”(无需本地部署,使用访问码)和“本地部署模式”:

  • 在 open.maic.chat 获取访问码,保存到配置文件,直接生成课堂,不需要需本地部署
  • 本地部署模式 ,可以clone、安装依赖、配置 API Key、启动服务,通过Skill 逐步引导完成(支持 Vercel 一键部署,支持 Docker)
  • 跟踪进度,自动轮询异步生成任务,完成后把链接发给你

clawhub install openmaic

对应使用场景有上,官方也提供了很多案例,例如:

  • 零基础 30 分钟学会 Python

  • 如何上手阿瓦隆桌游
  • 分析一下智谱和 MiniMax 的股价
  • DeepSeek 最新论文解析

现在,Openclaw + OpenMAIC, 你等于就拥有了一个随时随地的私人 AI 导师,你可以听通过网页或者聊天工具随时进行学习,或者了解你想知道的最新资讯,甚至你还可以把我的文章发给他让他教你,而代价,就是你的 Token

链接

github.com/THU-MAIC/Op…