CoPaw是什么?-- 2026年开源的国产个人AI助手

690 阅读4分钟

今天我们来聊一下阿里云通义实验室推出的 CoPaw,官网地址:copaw.agentscope.io/

1. CoPaw 介绍

CoPaw,全称Co Personal Agent Workstation,协同个人智能体工作台。

简单来说,CoPaw 是一个轻量级的桌面 AI 代理工具,可以利用它来构建专属的 AI 助理。


2. 使用CoPaw 能干什么

总结下来的几个要点:

  • 多种部署:支持本地和云端部署
  • 多种通讯平台:在钉钉、飞书、QQ、Discord 或 iMessage(仅 Mac)等打通,通过消息触发行为。
  • 定时自动执行:支持定时任务,实现工作的自动化
  • 记忆系统:CoPaw的记忆分为会话级(临时)和持久化(长期)两种

虽然官方介绍得很‘高大上’,但我们还是通过实操演示来看看实际效果。

3. 简易安装

关键两个步骤(基本上就能使用了):

第一步:通过 docker 拉镜像部署(安装方式有很多,如果是体验,还是推荐 docker)

第二步:配置一个大模型 Key

具体如下:拉取镜像

docker pull agentscope/copaw:latest

docker run -p 8088:8088 -v copaw-data:/app/working agentscope/copaw:latest

安装好,访问地址:http://127.0.0.1:8088/,即可打开控制台

再下一步:配置一个大模型的 Provider

通过上面两个步骤,就配置好,就能够使用了。

4. 快速体验

功能不算特别多,可以对智能体继续创新使用。简化一些关键功能

接下来我们挑选几个关键功能进行测试。

分别是聊天、频道、MCP、Skill

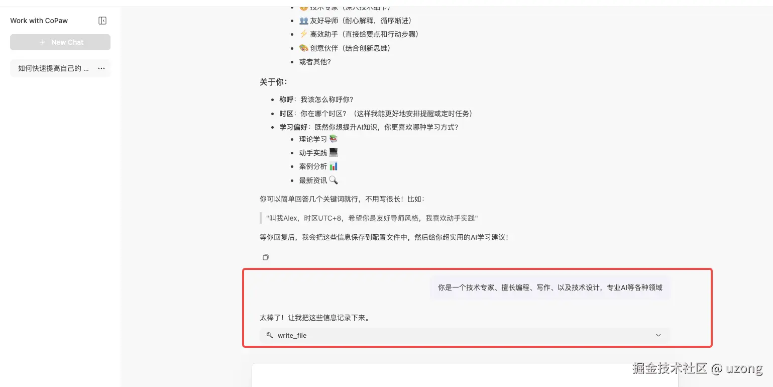
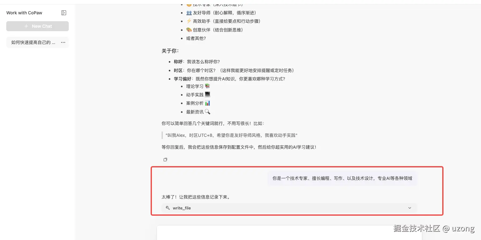
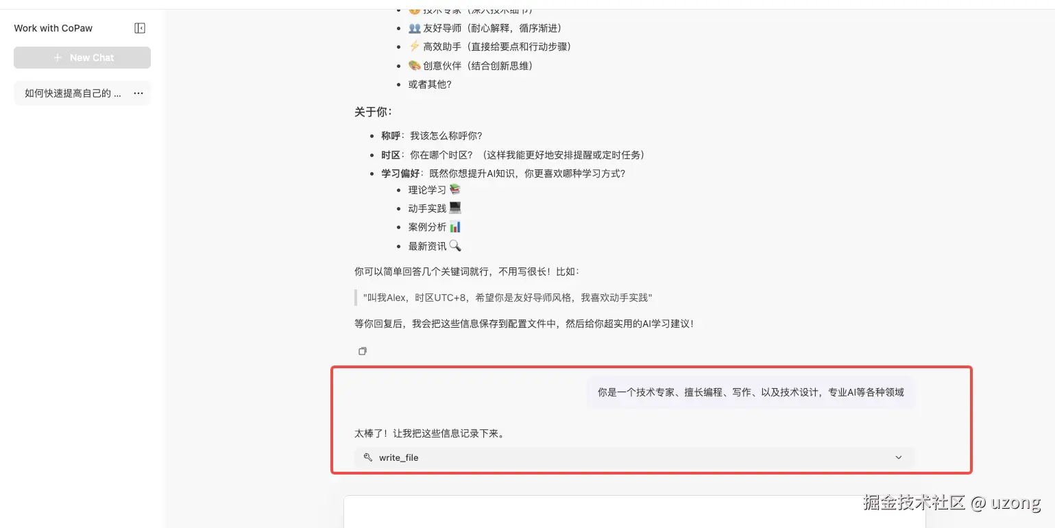
4.1. 聊天

“CoPaw 基于AgentScope 构建,具备长期记忆系统,能主动记录用户偏好与决策。CoPaw让个人 AI 成为真正”懂你所需,伴你左右”的数字搭档”

其实就是初始化的时候询问的意图,将角色等信息写入到文件,实现持久化。

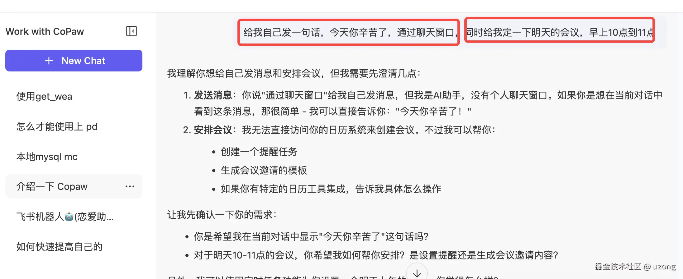
4.2. 飞书频道

通过飞书应用(机器人)发送消息给大模型,大模型处理后返回答案,再将结果回传

过程:飞书创建应用、配置机器人、授权多个API权限等,底层逻辑就是一个消息的交互,没有特别复杂的逻辑,别被那些高大上的术语唬住

具体操作:copaw.agentscope.io/docs/channe…

在飞书聊天,会将会与大模型的交互结果,同步到两边。(下面:左边是飞书聊天窗、右边是CoPaw的会话窗口)。

整体而言:没有那么流畅、比如有一定延时、回答效果有一些“弱智”,不确定是模型能力较弱、交互逻辑问题,还是飞书API权限配置有误

4.3. MCP 使用

创建一个 mysql 的MCP,通过 CoPaw 进行交互访问。

使用 python 编写了 mysql 的 MCP,通过这个 MCP 能够快速交互。(MCP的使用就不展开了)

整体MCP还是用起来不错。

4.4. Skill 技能使用

使用 PDF 和 PPT 两个 Skill,目标是将 PDF 转换成 PPT

将 PDF 读取内容后,整理输出成 PPT (目前是在容器里)

最终确实完成将 PDF 转换成 PPT。 不过效果很差,下面的排版很一般。

整体上效果不是很理想,虽然单个 Skill 表现不错,但组合使用时效果却不理想,这可能与 Prompt 设计或模型能力有关

5. 体验总结

  • 关于频道: 主要是通过机器人方式,实现会话与大模型交互并将结果同步。目前还不能向飞书发送命令或创建日程,排版功能较弱,交互流畅度有待提升。
  • 关于 MCP 和 Skill: 整体表现不错,可以很好地集成进来。这主要得益于 MCP 和 Skill 本身的能力较强,而 CoPaw 成功地将它们整合了进来。

如果 MCP 和 Skill 搭配得当,使用体验尚可。但其他功能(如飞书通道)感觉能力偏弱,交互不够流畅;此外,目前的会话窗口仅支持文本,尚不支持图片等多模态交互。整体而言,产品尚处于初级阶段,能跑通流程,但体验效果没有那么惊艳。希望后面的 CoPaw 越来越棒。