上交大一出手,瞬间霸榜GitHub!《动手学大模型》系列教程,已经达到next level!!

38 阅读1分钟

谁说国产没有好的大模型教学,别只盯着国外了!

今天,给大家推荐一个来自上海交通大学的免费高质量课程—— 《动手学大模型:Dive into LLMs》 ,已经达到next level。该教程由张倬胜教授领衔,多位大佬联手打造,并且完全免费开源!这可以说是目前为止最具诚意的开源项目,无论你是小白还是想入门大模型的学习者,这个教程都能帮助你迅速掌握大模型基础。

img

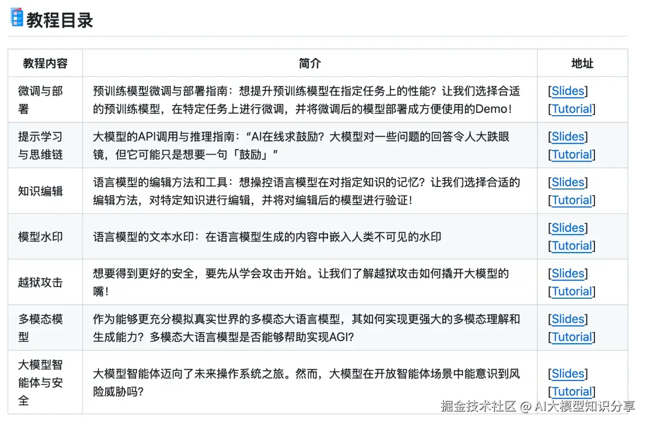
教程内容包含以下方向:

  • 微调与部署
  • 提示学习与思维链
  • 知识编辑
  • 模型水印
  • 大模型越狱攻击
  • 多模态模型
  • 大模型智能体与安全

从模型微调到API接口,从文本水印到多模态应用的搭建开发,每一步都配有详尽的操作指南与参考资料。

img

考虑到有的小伙伴不能科学上网,所以我把这些教程以及配套的大模型学习包都整理好了

img

img

👉获取方式: 👉掘金大礼包🎁:  [全网最全《LLM大模型入门+进阶学习资源包》免费分享]    (安全练接,放心点击)      ]👈