我用 Claude Code + Obsidian + NotebookLM 搭了一套会自我进化的AI研究系统

445 阅读6分钟

Image

很多人用 AI 的方式像在用计算器——用一次,关掉,下次重新开始。

这样用 AI 永远在原地踏步。每次对话都要重新交代背景,AI 对你一无所知,你也没有从每次使用中积累任何东西。

最近几个月我系统学习了AI,然后我搭了一套系统,核心逻辑只有一句话:让 AI 记住你,让知识留在你这里,让系统越用越聪明。


为什么大多数人的 AI 工作流是断的

问题的本质是:工具没有串联,上下文没有传递,知识没有沉淀。

你在 ChatGPT 里问了一个问题,得到一个答案,关掉窗口。这个答案、这个过程,跟你的知识库没有任何关系。下次遇到类似问题,你还是从零开始问。

更大的问题是,你研究的内容也是散的。一个 YouTube 视频、几篇 PDF 报告、自己的笔记,分散在各处,互相没有连接。AI 每次只能看到你扔给它的那一小块,看不到全局。

这就是为什么很多人用了 AI 很久,感觉自己并没有变厉害——工具在用,但没有复利。


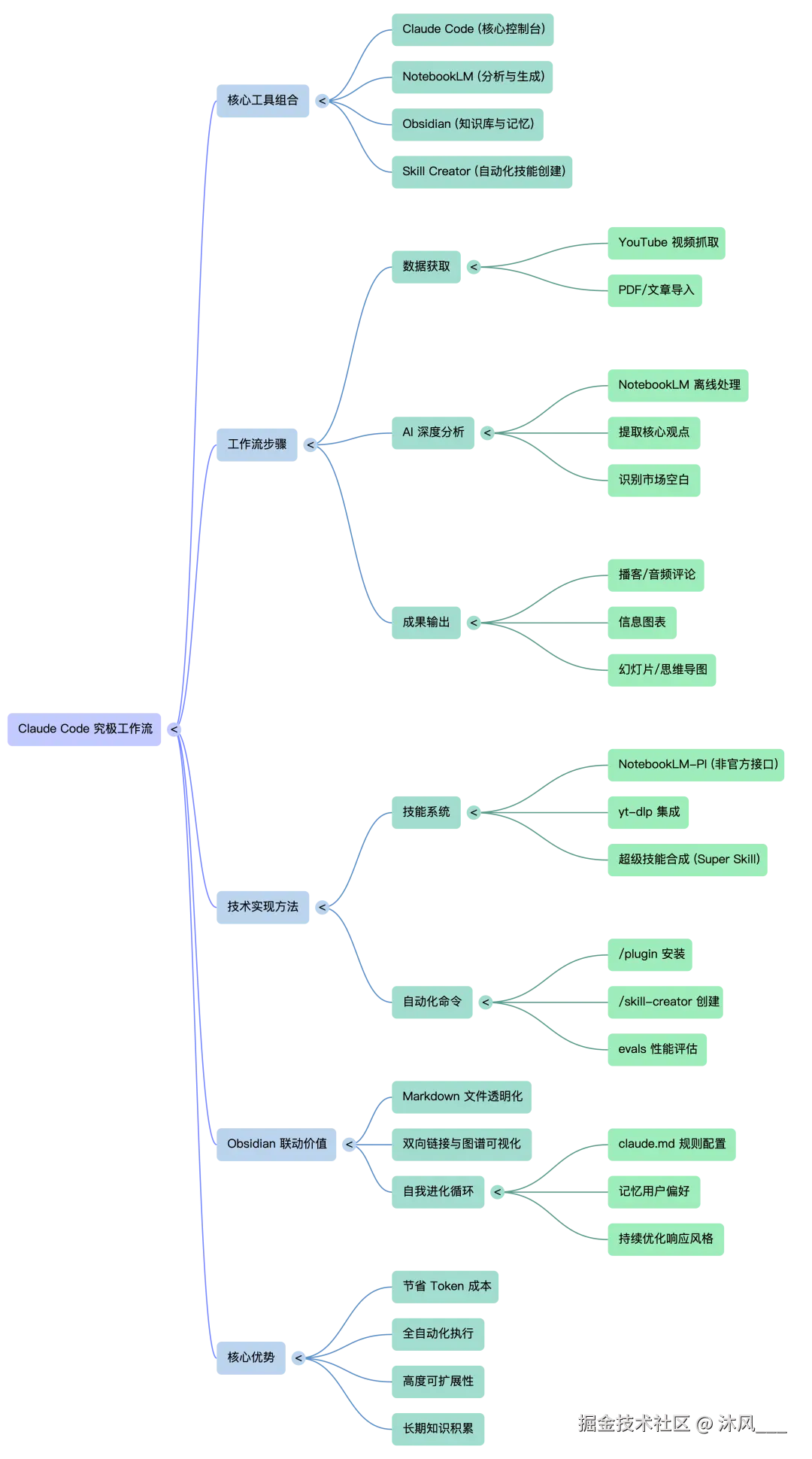
这套系统的核心架构

我叫它 AI Research Command Center,四个角色各司其职:

Claude Code 是核心控制台。它不只是聊天机器人,它是整个系统的调度中枢。所有任务的发起、工具的调用、输出的整合,都从这里走。

NotebookLM 是分析引擎。谷歌的这个工具有一个被严重低估的能力:离线深度处理大量文档。你扔给它十几个 PDF、几十个视频字幕,它能做出来的分析质量,比你自己读完再总结要好得多。更关键的是,它能生成播客音频、视频、脑图、PPT/PDF。

Obsidian 是记忆库。所有研究结论、思维导图、Claude 的行为规则,都存在这里。Markdown 格式,双向链接,完全本地。Claude Code 读取这些文件,就等于它"记住了"你之前积累的东西。

Skill Creator 是进化引擎。每次你发现一个好用的工作方式,把它固化成一个 Skill,下次直接调用。技能不断积累,系统能力不断叠加。

Image

Image


一次完整的研究流程是这样跑的

Image

第一步,数据进来。

YouTube 上有一个讲 AI 产品策略的视频,我想深度消化它。Claude Code 调用 yt-dlp 把字幕抓下来,存成 Markdown,放进 Obsidian 的 Inbox 文件夹。几篇相关 PDF 报告一起导入。这一步是全自动的,我不用手动做任何事。

第二步,NotebookLM 深度分析。

通过 NotebookLM 的非官方接口(NotebookLM-PI),把这批材料批量推进去。让它做三件事:提取核心观点、识别市场空白、生成一段播客形式的音频总结。

播客这个输出特别有意思。做家务的时候、散步的时候、通勤的时候,戴上耳机,NotebookLM 用两个 AI 主持人的对话形式,把导入的研究材料讲给人听。信息密度高,又不累。

第三步,结论落进 Obsidian。

分析结论自动写回 Obsidian,带双向链接,连到相关的已有笔记上。时间久了,这些笔记之间的关系图谱越来越密,从一个点出发,能找到你三年前研究过的相关内容。

第四步,更新 Claude 的行为规则。

这是最容易被忽略、也是最核心的一步。

Obsidian 里有一个文件叫 claude.md。它不是普通笔记,它是 Claude Code 的配置文件——里面记录了你的研究偏好、回应风格、常用框架。每次研究结束,如果发现了新的好用规则,就更新这个文件。

下次 Claude Code 启动,它读取这个文件,就知道你喜欢什么,用什么框架思考,上次研究到哪里了。

这就是"自我进化循环":你用系统→系统产出→你更新规则→系统变聪明→你用起来更顺手→你更新规则……

Image


几个让这套系统真正跑起来的技术细节

关于 Skill 系统。

Claude Code 有一个 Skill 机制,简单说就是可编程的提示词模板。你用 /skill-creator 命令,把一个常用的工作流封装成 Skill,以后用 /skill名字 一键调用,不用每次重新写 prompt。

我目前积累了十几个 Skills,包括:自动写文章的、自动为文章配图的、自动上传图片图床的、自动发布文章到微信公众号·推特·小红书·知乎·简书等平台的、using-superpowers自动评审需求自动写需求文档自动写设计方案自动写代码开发业务的、头脑风暴、自动生成 App Store所需宣传设计稿、从 NotebookLM 拉取分析报告、把研究结论整理成信息图表提纲、批量处理 YouTube 视频字幕等等 Skills。

以后还会有越来越多的 Skill 被我充分利用。当然,我也会自己创建越来越多的 Skill。

Skill 最大的价值是把你的方法论固化下来。你今天想清楚了一个分析框架,写成 Skill,三个月后用的时候还是同一个框架,不会因为换了工具就丢失。

关于节省 Token 成本。

把大量文档分析的工作交给 NotebookLM,而不是直接塞给 Claude。NotebookLM 免费,处理大文档没有 Token 成本。Claude Code 只处理最终的结构化输出,Token 消耗大幅下降。

这不只是省钱,更重要的是:你可以处理更大量的材料,而不用担心 context window 的限制。

关于 Obsidian 的双向链接。

这个功能听起来普通,但积累到一定程度,会出现一种神奇的体验:你研究一个新话题,发现它意外地连接到两年前研究的另一个领域。这种跨领域的关联,是靠脑子记根本不可能做到的事。


这套系统真正解决的问题

Image

不是"更快地生成内容"。

知识的复利

普通用法下,你用 AI 一年,AI 对你的了解还是零。你的知识库还是散的。你的研究方法还是凭感觉。

用这套系统一年之后:Claude Code 知道你的研究偏好和框架;Obsidian 里存着你所有研究的结构化结论和关联;Skill 系统里有你验证过的方法论;NotebookLM 里有你建立的知识源库。

这是一个真正意义上的个人知识操作系统,而不是一个聊天工具。


如果你想开始搭这套系统

从最小可行版本开始。不用一次全上。

第一步,先把 Obsidian 装起来,把你现有的笔记迁进去。然后在根目录建一个 CLAUDE.md,写下你最常告诉 Claude 的那几句话。这一步花不了一个小时。

第二步,试一次 NotebookLM 的音频摘要功能。找一篇你最近想读但一直拖着没读的 PDF,导进去,让它生成播客,用听的方式消化。

第三步,在 Claude Code 里用 /skill-creator 把你最常用的一个工作流封装成 Skill。

三步做完,你已经有了这套系统的雏形。剩下的,跑起来之后自然会知道下一步该加什么。

工具不是越多越好,是越连通越好。


2026.03.13 22:52沪 · 赵巷

📌 声明:本文由 AI 辅助完成