🦐 PP-Claw(皮皮虾):用 Go 复刻一个轻量级 AI Agent 全栈解决方案

1,160 阅读16分钟

📖 项目背景

三个项目的传承关系

要理解 PP-Claw,首先要了解它的"家族谱系":

image-20260305232937955

🦞 OpenClaw(小龙虾)是一个功能极其强大的开源个人 AI 助手,用 TypeScript 编写,代码量高达 430,000+ 行。它支持 WhatsApp、Telegram、Slack、Discord、Signal、iMessage 等 20+ 聊天平台,具备语音交互、Canvas 渲染、多 Agent 协作等企业级能力。OpenClaw 的 Logo 是一只龙虾 🦞,项目名中的 "Claw" 就是"爪子"的意思。

🐈 Nanobot(纳米机器人)受 OpenClaw 启发而生,是它的超轻量 Python 复刻版。Nanobot 的作者观察到 OpenClaw 虽强大但过于庞大(430K+ 行代码),对于研究和学习门槛太高,于是用 ~4,000 行 Python 核心代码(仅 OpenClaw 的 1%!)实现了其大部分核心功能:多渠道接入、MCP 协议、记忆系统、技能扩展、定时任务等。Nanobot 证明了 AI Agent 不需要那么复杂。

🦐 PP-Claw(皮皮虾) 则是在深入研究 Nanobot 源码后,用 Go 语言对 Nanobot 进行的 1:1 完整复刻。之所以叫"皮皮虾",是延续了 OpenClaw "甲壳类动物" 的命名传统——OpenClaw 是龙虾 🦞,PP-Claw 就做虾界最凶猛的皮皮虾(学名:螳螂虾)🦐。

为什么要再用 Go 重写一遍?

动机很朴素:

  • 部署繁琐:Python 的运行时依赖(虚拟环境、pip 包管理、解释器版本兼容等)让部署变成一件痛苦的事
  • 设备受限:在树莓派、安卓 Termux、RISC-V 开发板等资源受限设备上,Python 生态水土不服
  • 天然适配:Go 编译后只有一个二进制文件,scp 过去就能跑,天然适合嵌入式和边缘部署场景

还有一点就是相对 Python 来说,我更喜欢Go语言,所以就用Go语言重写了一遍。

PP-Claw 是 Nanobot 的 Go 语言完整复刻版,模块划分、接口设计、配置结构全部与 Python 原版一一对齐,同时借助 Go 的并发优势和字节跳动开源的 Eino ADK,在代码量上实现了进一步精简。

三者的代码量对比

项目语言核心代码量定位
🦞 OpenClawTypeScript430,000+ 行全功能企业级 AI 助手
🐈 NanobotPython~4,000 行OpenClaw 的超轻量复刻 (1%)
🦐 PP-ClawGo~8,344 行Nanobot 的 Go 跨平台重写

注:PP-Claw 的代码行数 (~8K) 多于 Nanobot 核心代码 (~4K),是因为 Go 语言的类型声明、错误处理等语法特性比 Python 更冗长,同时 PP-Claw 包含了完整的 CLI 框架(945 行)和更多的渠道实现代码。如果对齐统计口径,两者在功能覆盖上完全一致。

本文将从项目架构设计、核心模块剖析、完整消息流转、与 Python 原版的深度对比四个维度,手把手拆解 PP-Claw 的每一行关键代码。


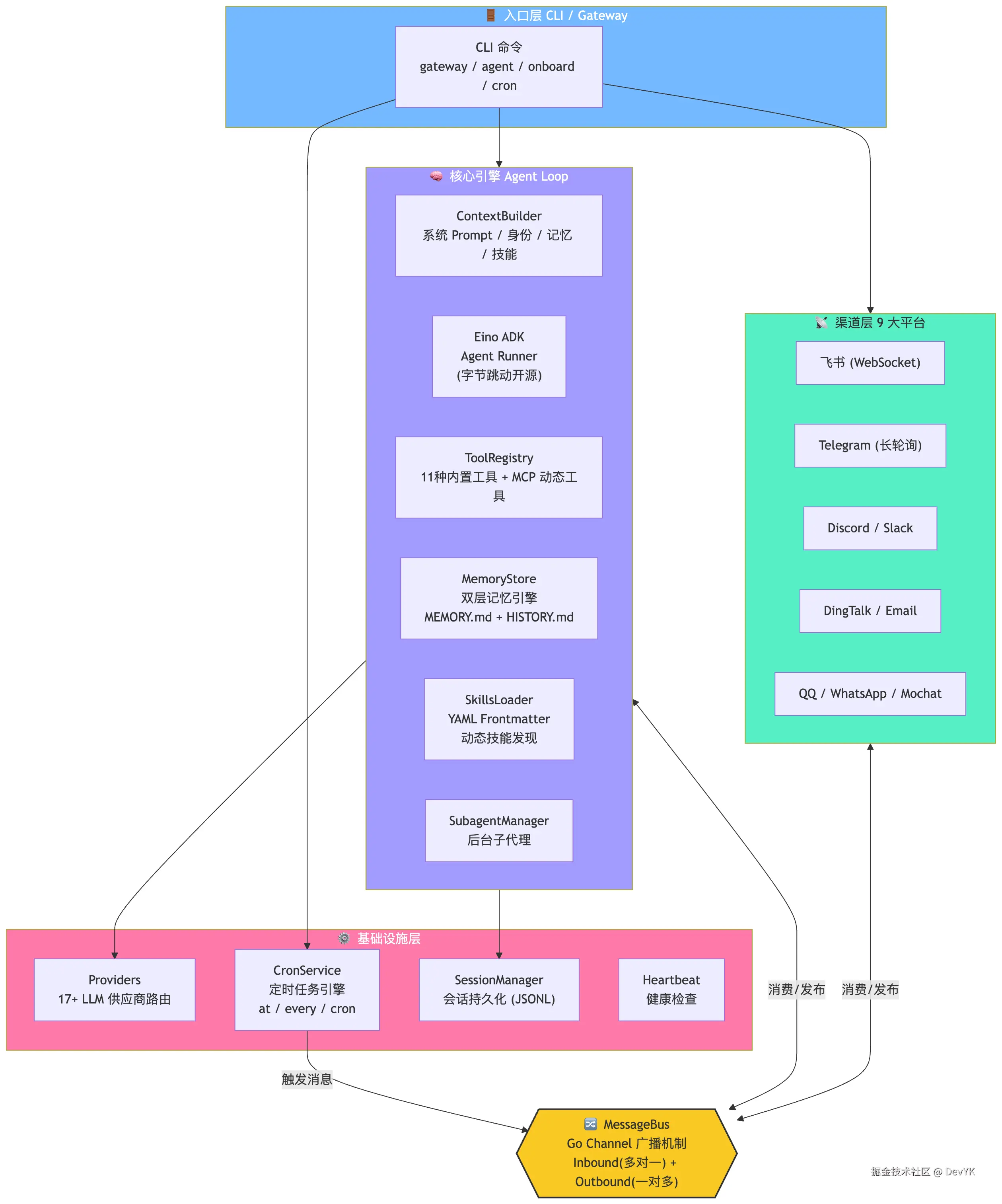
📐 一、全局架构总览

1.1 分层架构设计

PP-Claw 采用经典的 四层架构 + 事件驱动 设计。设计哲学是:AI Agent 的本质就是 "消息路由 + 工具编排 + 状态管理",因此架构应该围绕这三个核心点做到极简内聚。

mermaid-diagram-2026-03-05-233209

1.2 项目目录结构

PP-Claw/
├── main.go                  # 入口 (15行!)
├── cli/
│   └── commands.go          # CLI 命令体系 (945行)
├── agent/                   # 🧠 核心引擎
│   ├── loop.go              # Agent 主循环 + Eino ADK 集成 (538行)
│   ├── context.go           # 上下文/Prompt 构建器 (271行)
│   ├── memory.go            # 双层记忆系统 (267行)
│   ├── skills.go            # 技能加载器 (276行)
│   ├── subagent.go          # 子代理管理 (178行)
│   └── tools/               # 工具集
│       ├── registry.go      # 工具注册表 + Eino 适配器 (177行)
│       ├── filesystem.go    # 文件工具 (4种) (336行)
│       ├── shell.go         # Shell 执行 + 安全沙箱 (166行)
│       ├── web.go           # 搜索 + 抓取 (302行)
│       ├── mcp.go           # MCP 协议客户端 (290行)
│       ├── cron.go          # 定时任务工具 (204行)
│       ├── message.go       # 消息工具 (70行)
│       ├── spawn.go         # 子代理工具 (74行)
│       ├── feishu_docs.go   # 飞书文档工具 (178行)
│       └── feishu_wiki.go   # 飞书知识库工具 (269行)
├── bus/                     # 🔀 消息总线
│   ├── events.go            # 消息结构体 (57行)
│   └── queue.go             # 广播队列 (97行)
├── channels/                # 📡 渠道适配
│   ├── base.go              # 渠道接口 + 工厂 (88行)
│   ├── manager.go           # 渠道管理器 (191行)
│   ├── feishu_64.go         # 飞书 SDK (469行)
│   ├── telegram.go          # Telegram Bot API (195行)
│   ├── dingtalk.go          # 钉钉 (161行)
│   ├── slack.go             # Slack Socket Mode (184行)
│   ├── discord.go           # Discord (94行)
│   └── ...                  # email, qq, whatsapp, mochat
├── providers/               # 🤖 LLM 供应商
│   ├── provider.go          # ChatModel 创建 (118行)
│   └── registry.go          # 17+ Provider 路由 (309行)
├── config/                  # ⚙️ 配置
│   ├── schema.go            # 完整配置结构 (308行)
│   └── loader.go            # YAML 加载/匹配 (159行)
├── cron/                    # ⏰ 定时任务
│   ├── service.go           # cron 引擎 (399行)
│   └── types.go             # 数据结构 (47行)
├── session/
│   └── manager.go           # 会话管理 (190行)
├── skills/                  # 📦 内置技能包
│   ├── memory/SKILL.md
│   ├── cron/SKILL.md
│   ├── github/SKILL.md
│   ├── weather/SKILL.md
│   └── ...                  # 9 个内置技能
└── templates/               # 📝 引导配置
    ├── AGENTS.md
    ├── SOUL.md
    ├── USER.md
    └── TOOLS.md

1.3 代码量对比:Go vs Python

指标PP-Claw (Go)Nanobot (Python)压缩比
核心代码行数~8,344 行~4000 行80%
源文件数41 个 .go73 个 .py56%
运行时依赖1 个二进制Python 3.11+ + pip∞ 压缩
部署体积~45 MB (单文件)~200 MB+ (含虚拟环境)22%
跨平台支持amd64/arm64/riscv64/mips64仅 x86/arm64更广
LLM 供应商17+17+对齐
渠道支持9 个9 个完全对齐
MCP 协议✅ Stdio + SSE + HTTP✅ Stdio + SSE + HTTP完全对齐

🧠 二、核心引擎:Agent Loop 深度剖析

Agent Loop 是整个系统的心脏。如果你只想理解一个模块,那就是它。

2.1 AgentLoop 结构体

type AgentLoop struct {
    bus           *bus.MessageBus      // 消息总线(入口和出口)
    cfg           *config.Config       // 全局配置
    workspace     string               // 工作区路径
    model         string               // LLM 模型名
    maxIterations int                  // 最大工具调用轮次
    memoryWindow  int                  // 记忆窗口大小

    context    *ContextBuilder         // System Prompt 构建器
    sessions   *session.Manager        // 会话管理器(持久化)
    tools      *tools.Registry         // 工具注册表
    subagents  *SubagentManager        // 后台子代理管理器
    memory     *MemoryStore            // 双层记忆系统
    mcpManager *tools.MCPManager       // MCP 协议管理器

    // Eino ADK —— 核心中的核心
    chatModel einomodel.ToolCallingChatModel  // LLM ChatModel
    adkAgent  adk.Agent                       // Eino Agent 实例
    adkRunner *adk.Runner                     // Eino Runner (执行器)
}

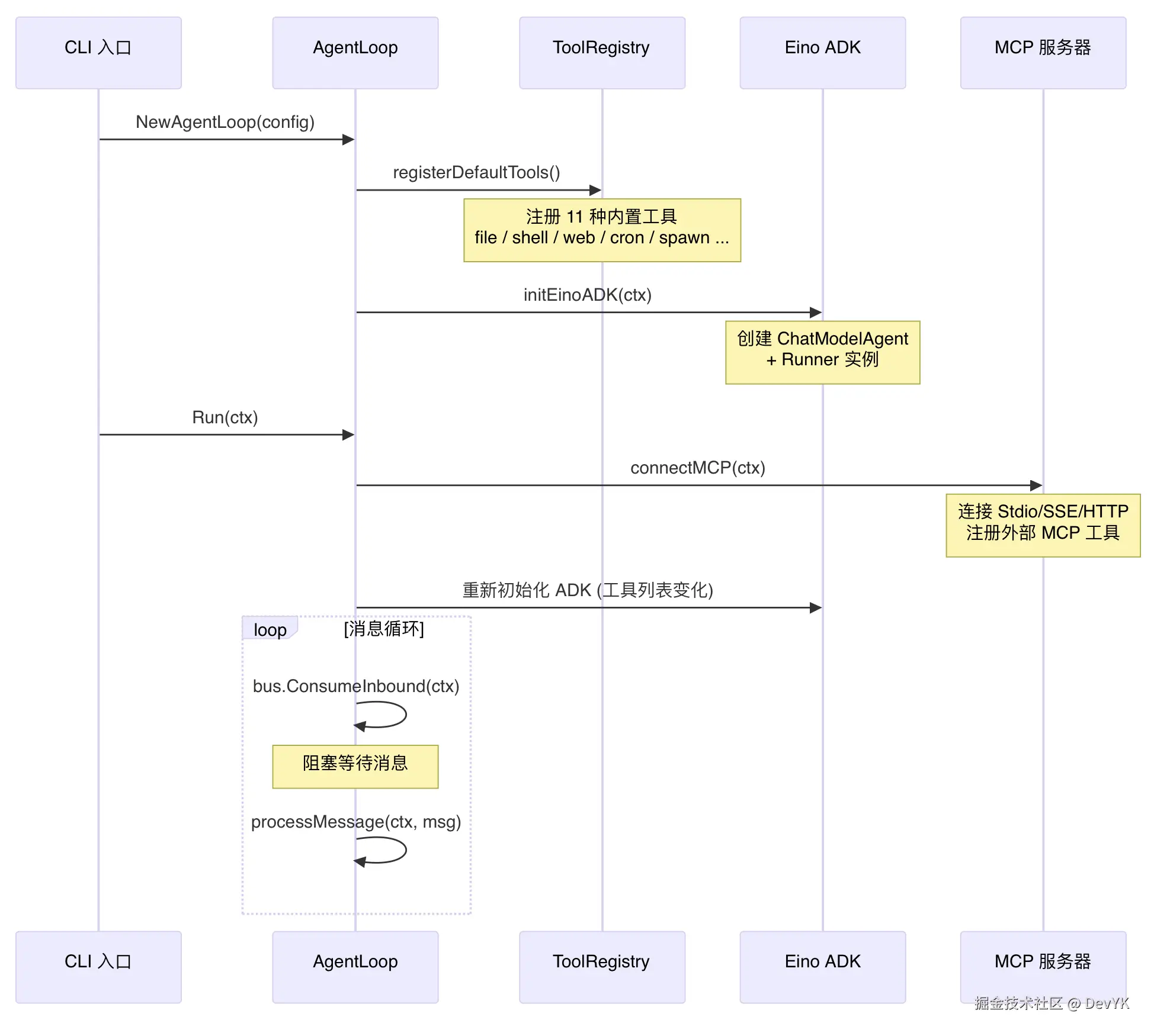
2.2 启动流程

Agent 的启动可以用一句话概括:注册工具 → 初始化 Eino ADK → 连接 MCP → 进入消息循环

image-20260305233333238

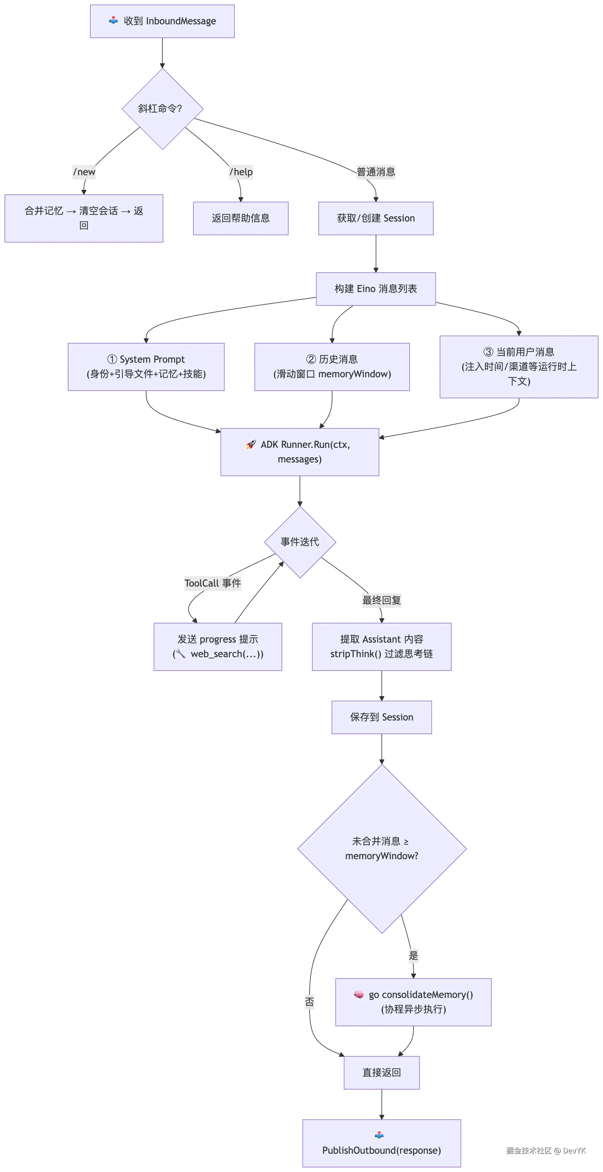
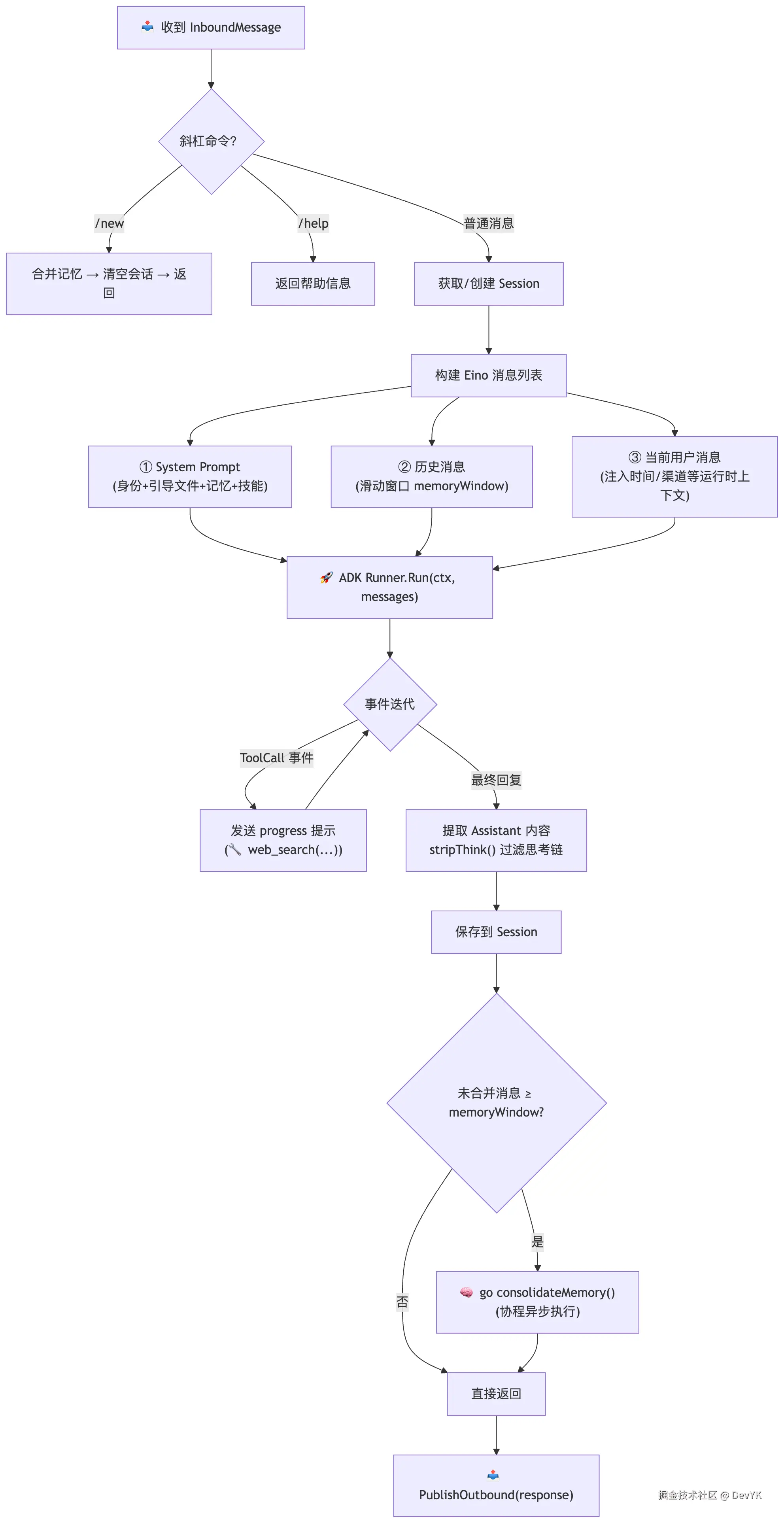
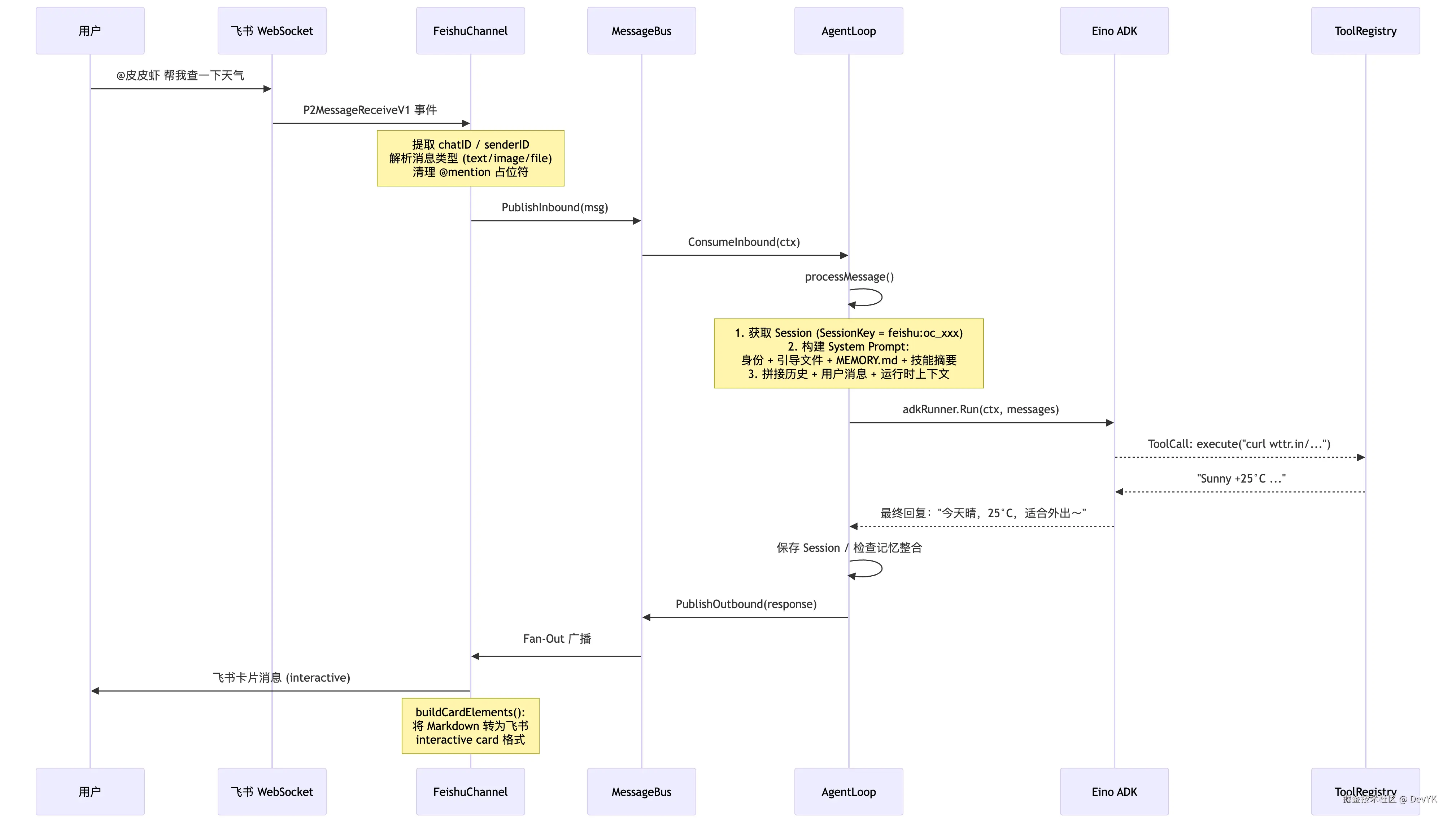
2.3 消息处理流水线 processMessage

这是核心中的核心,每条用户消息的完整处理链路:

mermaid-diagram-2026-03-05-233402

2.4 Eino ADK——为什么选择它而不是手写?

这是一个关键的架构决策。Python 版 Nanobot 的 loop.py 中有一段经典的 Tool Calling 循环:

# Python 版的核心循环(简化后的伪代码)
while iterations < max_iterations:
    response = await llm.chat(messages)
    if response.tool_calls:
        for call in response.tool_calls:
            result = registry.execute(call.name, call.args)
            messages.append(tool_result(call.id, result))
        iterations += 1
    else:
        break  # 得到最终回答

这段代码看似简单,但在生产中要处理:流式传输、并发工具调用、错误重试、迭代上限、思考链过滤等大量细节。而 PP-Claw 选择了 字节跳动开源的 CloudWeGo Eino ADK,将这些全部托管:

// Go 版的核心循环(实际代码)
func (l *AgentLoop) runWithADK(ctx context.Context, messages []*schema.Message,
    onProgress func(content string, toolHint bool)) (string, error) {

    iter := l.adkRunner.Run(ctx, messages)  // 一行搞定!

    var lastContent string
    for {
        event, ok := iter.Next()          // 迭代事件
        if !ok { break }
        if event.Err != nil { return "", event.Err }

        if event.Output != nil && event.Output.MessageOutput != nil {
            msg, _ := event.Output.MessageOutput.GetMessage()
            if msg.Role == schema.Assistant {
                content := stripThink(msg.Content)   // 过滤 <think> 标签
                if len(msg.ToolCalls) > 0 {
                    onProgress(content, false)         // 发送进度通知
                    onProgress(formatToolHint(msg.ToolCalls), true)
                }
                if content != "" { lastContent = content }
            }
        }
    }
    return lastContent, nil
}

关键桥接层——einoToolAdapter:PP-Claw 自定义的工具接口是 Tool{Name(), Description(), Parameters(), Execute()},而 Eino 需要 BaseTool{Info(), InvokableRun()}。一个小巧的适配器在两者之间架起了桥梁:

type einoToolAdapter struct {
    tool Tool  // PP-Claw 的 Tool 接口
}

func (a *einoToolAdapter) Info(_ context.Context) (*schema.ToolInfo, error) {
    // 将 PP-Claw 的 Parameters() map 转换为 Eino 的 ParameterInfo 结构
    // 支持 string / integer / number / boolean / array 类型映射
}

func (a *einoToolAdapter) InvokableRun(ctx context.Context, argsJSON string, ...) (string, error) {
    var params map[string]any
    json.Unmarshal([]byte(argsJSON), &params)
    return a.tool.Execute(ctx, params)    // 委托给 PP-Claw 的工具执行
}

这个设计让你可以用最简单的接口写工具,同时享受 Eino 的企业级编排能力。


🔀 三、消息总线:解耦的艺术

消息总线是全系统解耦的关键。PP-Claw 用 154 行 Go 代码实现了一个精简但完备的 pub-sub 系统。

3.1 双通道设计

image-20260305233506055

Inbound 是经典的 MPSC(多生产者-单消费者)模式——多个渠道都可以推入消息,但只有 AgentLoop 消费它们。

Outbound 是 Fan-Out 广播——Agent 的回复需要同时分发给 CLI 终端(显示在开发者面前)和原始渠道(回复给用户)。实现方式是一个后台 goroutine 不断从 outbound channel 读取消息,并广播给所有 subscribers

func (b *MessageBus) fanOut() {
    for msg := range b.outbound {
        b.mu.RLock()
        for _, ch := range b.subscribers {
            select {
            case ch <- msg:
            default: // 订阅者缓冲区满,跳过避免阻塞
            }
        }
        b.mu.RUnlock()
    }
}

这个 default 分支是一个关键的工程细节——它确保了一个慢消费者不会拖垮整个系统。


🧰 四、工具系统:Agent 的"双手"

PP-Claw 内置了 11 种工具,涵盖文件操作、Shell 执行、网络搜索、MCP 扩展等。

4.1 工具注册表架构

image-20260305233537623

4.2 Shell 执行安全沙箱

Shell 工具支持在 workspace 内执行任意命令,但内置了多层安全保障:

// 1. 正则 deny 模式 —— 拦截高危操作
var denyPatterns = []*regexp.Regexp{
    regexp.MustCompile(`(?i)\brm\s+-[rf]{1,2}\b`),   // rm -rf
    regexp.MustCompile(`(?i)\b(shutdown|reboot)\b`),   // 关机/重启
    regexp.MustCompile(`:\(\)\s*\{.*\};\s*:`),         // Fork 炸弹
    // ... 共 9 种模式
}

// 2. 路径遍历检测 —— 防止 ../ 逃逸
// 3. 绝对路径校验 —— 确保在 workspace 内
// 4. 超时控制 —— 默认 60s 超时
// 5. 输出截断 —— 最大 50000 字符

4.3 edit_file 的智能模糊匹配

当 LLM 提供的 old_string 在文件中找不到完全匹配时(这在实际使用中经常发生,因为 LLM 可能记错缩进或空格),PP-Claw 会启动一个滑动窗口模糊匹配算法,在文件中找到最相似的片段并生成 diff 提示,帮助 LLM 自我修正:

old_string not found in file main.go.
Best match (85% similar) found at lines 12-15:

--- old_string (provided)
+++ actual (in file)
 func main() {
-    fmt.Println("hello")
+    fmt.Println("Hello, World!")
 }

4.4 MCP 协议:三种传输模式全覆盖

MCP (Model Context Protocol) 是 2024 年底由 Anthropic 推出、现已被整个行业广泛采用的标准协议。PP-Claw 原生支持全部三种传输模式:

传输模式适用场景实现方式
Stdio本地子进程工具 (如 sqlite, filesystem)NewStdioMCPClient(command, env, args...)
SSE远程 MCP 服务 (legacy)URL 以 /sse 结尾自动识别
Streamable HTTP远程 MCP 服务 (推荐)其他 URL 自动使用

配置示例 (nanobot.yaml):

tools:
  mcp_servers:
    sqlite:
      command: "uvx"
      args: ["mcp-server-sqlite", "--db-path", "./data/mydb.sqlite"]
      tool_timeout: 30
    remote_tool:
      url: "https://api.example.com/mcp"
      headers:
        Authorization: "Bearer sk-xxx"

MCP 管理器在 Agent 启动时自动连接所有配置的服务器,枚举可用工具,并以 mcp_{server}_{tool} 的命名规则注册到工具注册表——LLM 完全无感知这些工具来自外部。


🧠 五、双层记忆系统:让 Agent 不再"失忆"

这是 PP-Claw 最具创新性的模块之一。大多数 AI Agent 面临一个共同的问题:对话久了,Context Window 就会爆满崩溃。PP-Claw 的解决方案是一个双层 + LLM 驱动自我进化的记忆系统。

5.1 双层存储

image-20260305233554676

  • HISTORY.md(短期事件日志):以 [YYYY-MM-DD HH:MM] 格式追加记录每次对话的摘要。可被 grep 搜索,是 Agent 回忆"什么时候发生过什么"的工具。
  • MEMORY.md(长期事实库):存储关于用户的持久性事实(偏好、习惯、项目信息等)。每次构建 System Prompt 时被完整注入。

5.2 LLM 驱动的自我进化

当未整合的消息达到 memoryWindow 阈值时,一个后台 goroutine 会自动触发记忆整合:

mermaid-diagram-2026-03-05-233618

关键设计点:这个整合过程不是简单的截断或摘要,而是让 LLM 自己决定哪些信息值得保留、哪些应该被丢弃、哪些事实被新信息推翻。通过 save_memory tool call 的强制约束,LLM 必须输出结构化的记忆更新。

如果 LLM 调用失败(网络问题、模型不支持 tool calling 等),系统会回退到一个简单的 fallback 策略:提取用户消息中的第一句话作为历史条目。


🎭 六、技能系统:声明式的能力扩展

6.1 零代码扩展能力

技能系统的设计理念是:不需要修改 Go 源代码,只需在 skills/ 目录下放一个 Markdown 文件,Agent 就能获得新能力

每个技能是一个目录,包含一个 SKILL.md 文件,使用 YAML Frontmatter 声明元数据:

---
name: weather
description: "查询天气预报"
requires_bins: curl
always: false
---

# Weather Skill

使用 wttr.in API 查询天气。

## 用法
执行命令: `curl -s "wttr.in/{城市}?format=%C+%t+%h+%w"`

6.2 技能发现机制

mermaid-diagram-2026-03-05-233654

Progressive Loading 是一个精巧的设计:不是把所有技能的完整内容都塞进 System Prompt(那会浪费宝贵的 Context Window),而是只列出技能摘要。LLM 判断需要使用某个技能时,会用 read_file 工具主动加载其完整内容。

6.3 技能依赖检查

每个技能可以声明二进制依赖 (requires_bins) 和环境变量依赖 (requires_env)。启动时 PP-Claw 会用 exec.LookPath 检查依赖是否存在,不满足的技能会在摘要中标记为 available="false" 并列出缺失项,引导 LLM 提示用户安装。


📡 七、渠道体系:9 大平台全覆盖

7.1 工厂模式 + 接口多态

type Channel interface {
    Name() string
    Start(ctx context.Context) error
    Stop() error
    Send(msg *bus.OutboundMessage) error
}

每个渠道通过 init() 注册工厂函数。渠道管理器在启动时查配置,对启用的渠道调用工厂创建实例、注入配置、启动消费循环。

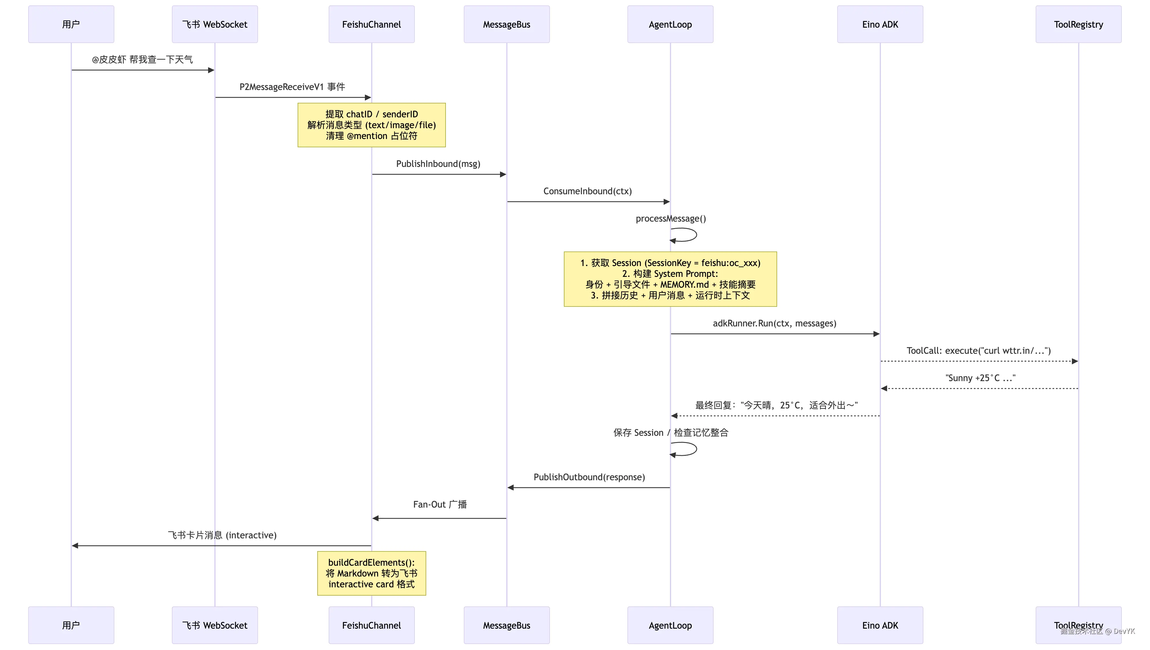
7.2 以飞书为例的完整消息闭环

mermaid-diagram-2026-03-05-233714

7.3 飞书渠道的特色实现

PP-Claw 的飞书实现有几个值得称道的工程细节:

  1. WebSocket 长连接:使用 ws.NewClient 建立长连接,比 Webhook 模式更实时、无需公网 IP
  2. Markdown → Interactive Card 转换:自动把 Agent 的 Markdown 回复转成飞书富文本卡片,支持标题层级、代码块、列表等
  3. 消息引用回复:通过 message_id 实现精准引用回复,保持对话线索清晰
  4. 多消息类型支持:text / image / file 三种消息类型的收发
  5. Build Tag 条件编译//go:build amd64 || arm64 || riscv64 || mips64 || ppc64——飞书 SDK 不支持 32 位架构,通过 Build Tag 优雅降级

7.4 完整渠道支持矩阵

渠道接入方式特色功能
飞书WebSocket (SDK)卡片消息、知识库/文档工具、图片/文件收发
TelegramBot API 长轮询代理支持、Markdown 消息
DiscordREST + Gateway消息引用回复
SlackSocket ModeThread 回复、Emoji 反应
钉钉OpenDing SDKStream 模式
EmailIMAP/SMTP定时轮询收件箱
QQHTTP 回调群聊/私聊
WhatsAppBridge API外部桥接服务
MochatHTTP 轮询自定义聊天协议

🤖 八、Provider 系统:17+ LLM 无缝切换

8.1 路由策略

PP-Claw 支持 17 种以上的 LLM 供应商,路由逻辑是三级匹配:

mermaid-diagram-2026-03-05-233746

8.2 统一的 OpenAI 兼容层

所有 Provider 最终都通过 Eino 的 OpenAI 兼容层调用:

chatModelCfg := &einoopenai.ChatModelConfig{
    APIKey:  provider.APIKey,
    Model:   actualModel,
    BaseURL: apiBase,  // 每个 Provider 有各自的 BaseURL
}

这意味着任何兼容 OpenAI API 格式的服务都可以直接接入,包括本地部署的 vLLM、Ollama 等。

8.3 支持的供应商列表

分类供应商
标准OpenAI, Anthropic, DeepSeek, Gemini, Groq
国内智谱 (GLM), 通义千问 (DashScope), Moonshot (Kimi), MiniMax
网关OpenRouter, AiHubMix, SiliconFlow, VolcEngine (火山引擎)
本地vLLM, 自定义 (Custom)
OAuthGithub Copilot, OpenAI Codex

每个供应商有独立的 ProviderSpec,包含关键词列表、环境变量名、默认 API Base、Prompt Cache 支持等元数据。


⏰ 九、定时任务系统

9.1 三种调度模式

模式配置示例
at指定时间戳(一次性)明天 9:00 执行一次
every固定间隔(循环)每 30 分钟执行一次
cronCron 表达式(循环)0 9 * * 1-5(工作日 9:00)

9.2 实现原理

CronService 使用一个高效的 timerLoop 模式:不是每秒轮询所有任务,而是计算"下一个最早到期的任务是什么时候",然后 time.After(delay) 精确睡眠到那个时刻。当有新任务添加时,通过 wake channel 唤醒 timerLoop 重新计算。

任务执行时,通过消息总线注入一条 InboundMessage,触发正常的 Agent 处理流程——Agent 不知道这条消息来自定时任务还是真人用户。

9.3 LLM 自主调度

最有趣的是,Agent 可以通过 cron 工具自主创建定时任务。例如用户说"每天早上 9 点给我推送新闻",Agent 会调用:

{
  "name": "daily_news",
  "schedule": {"kind": "cron", "expr": "0 9 * * *", "tz": "Asia/Shanghai"},
  "message": "请搜索今日科技新闻 Top 5 并以简洁格式汇总",
  "deliver": true,
  "channel": "feishu",
  "to": "oc_xxx"
}

🔄 十、与 Python 版 Nanobot 的深度对比

PP-Claw 是 Python 版 Nanobot 的 Go 语言重写。两者在功能上完全对齐,但在实现策略上有显著差异。

10.1 架构映射

mermaid-diagram-2026-03-05-233825

10.2 关键差异对照表

维度Python NanobotGo PP-Claw
Tool Calling 编排手写 while 循环 (~120行)Eino ADK 托管 (~30行)
LLM 抽象LiteLLM (支持 100+ 模型)Eino OpenAI 兼容 (统一协议)
异步模型asyncio (单线程事件循环)goroutine (真并发)
类型系统运行时检查 (Pydantic)编译期检查 (struct)
消息总线asyncio.Queuego channel + fan-out
部署pip install + Python 运行时单二进制文件
内存占用~80MB 基线~15MB 基线
启动速度~3-5s~0.3s
MCP 客户端mcp (官方 Python SDK)mcp-go (Go SDK)
配置解析Pydantic + dotenvyaml.v3 + struct tag

10.3 Go 并发 vs Python 异步

这是最深层的架构差异。Python 版用 asyncio 实现异步,但受限于 GIL(全局解释器锁),所有代码仍然是单线程串行执行的——只是在 I/O 等待时可以切换到其他任务。

Go 版则天然支持真正的并行:

  • Agent Loop 在一个 goroutine 中运行
  • 每个渠道 独立 goroutine
  • 记忆整合 在独立 goroutine 中异步执行 (go l.consolidateMemory(...))
  • Fan-Out 广播 在独立 goroutine 中运行
  • 会话保存 在独立 goroutine 中异步写磁盘

这使得 PP-Claw 在同时处理多个渠道的高并发消息时,性能表现远优于 Python 版。


🚀 十一、快速开始

11.1 安装

# 克隆代码
git clone https://github.com/yangkun19921001/PP-Claw.git
cd PP-Claw

# 编译(全平台交叉编译)
go build -o pp-claw .

# 或者直接运行
go run .

11.2 初始化配置

./pp-claw onboard

交互式引导你选择 LLM 供应商、填写 API Key、配置模型名。配置会保存到 ~/.nanobot/nanobot.yaml

11.3 三种使用模式

# 1. 单次对话
./pp-claw agent -m "今天天气怎么样?"

# 2. 交互式聊天
./pp-claw agent

# 3. 全功能网关(多渠道 + 定时任务 + MCP)
./pp-claw gateway

11.4 Docker 部署

FROM golang:1.23-alpine AS builder
WORKDIR /app
COPY . .
RUN go build -o nanobot .

FROM alpine:latest
COPY --from=builder /app/nanobot /usr/local/bin/
COPY --from=builder /app/skills /app/skills
COPY --from=builder /app/templates /app/templates
ENTRYPOINT ["nanobot"]
CMD ["gateway"]
# docker-compose.yml
services:
  nanobot:
    build: .
    volumes:
      - ~/.nanobot:/root/.nanobot
    restart: unless-stopped

🎬 十二、效果演示

image-20260305232551997

image-20260305232716980


🎯 总结

PP-Claw(皮皮虾)是 Python 版 Nanobot 的 Go 语言完整复刻版。它证明了一个观点:好的 AI Agent 不需要庞大的框架和复杂的抽象。用 Go 语言的工程美学——接口多态、goroutine 并发、channel 通信、组合继承——加上对 Eino ADK 的巧妙集成,~8,344 行代码就足以 1:1 复刻一个功能完备的生产级 AI Agent

它的每一个设计决策都围绕一个核心目标:让 AI Agent 像一个 Unix 工具一样简单——编译、复制、运行,任何设备都可部署。 🦐


📦 项目地址: github.com/openclaw/op…

🦞 OpenClaw: github.com/openclaw/op…

🐍 Python 原版: github.com/HKUDS/nanob…

如果这篇文章对你有帮助,欢迎 Star ⭐ 和 Fork 🍴 项目,也欢迎在评论区交流你的想法!