【中草药识别系统】Python+深度学习+人工智能+算法模型+图像识别+2026计算机毕设项目

44 阅读3分钟

项目介绍

本系统是一款基于深度学习的中草药智能识别平台,旨在利用计算机视觉技术实现对常见中草药的自动化图像识别与分类。系统当前支持识别十种常见中草药,包括:丹参、五味子、山茱萸、柴胡、桔梗、牡丹皮、连翘、金银花、黄姜和黄芩。

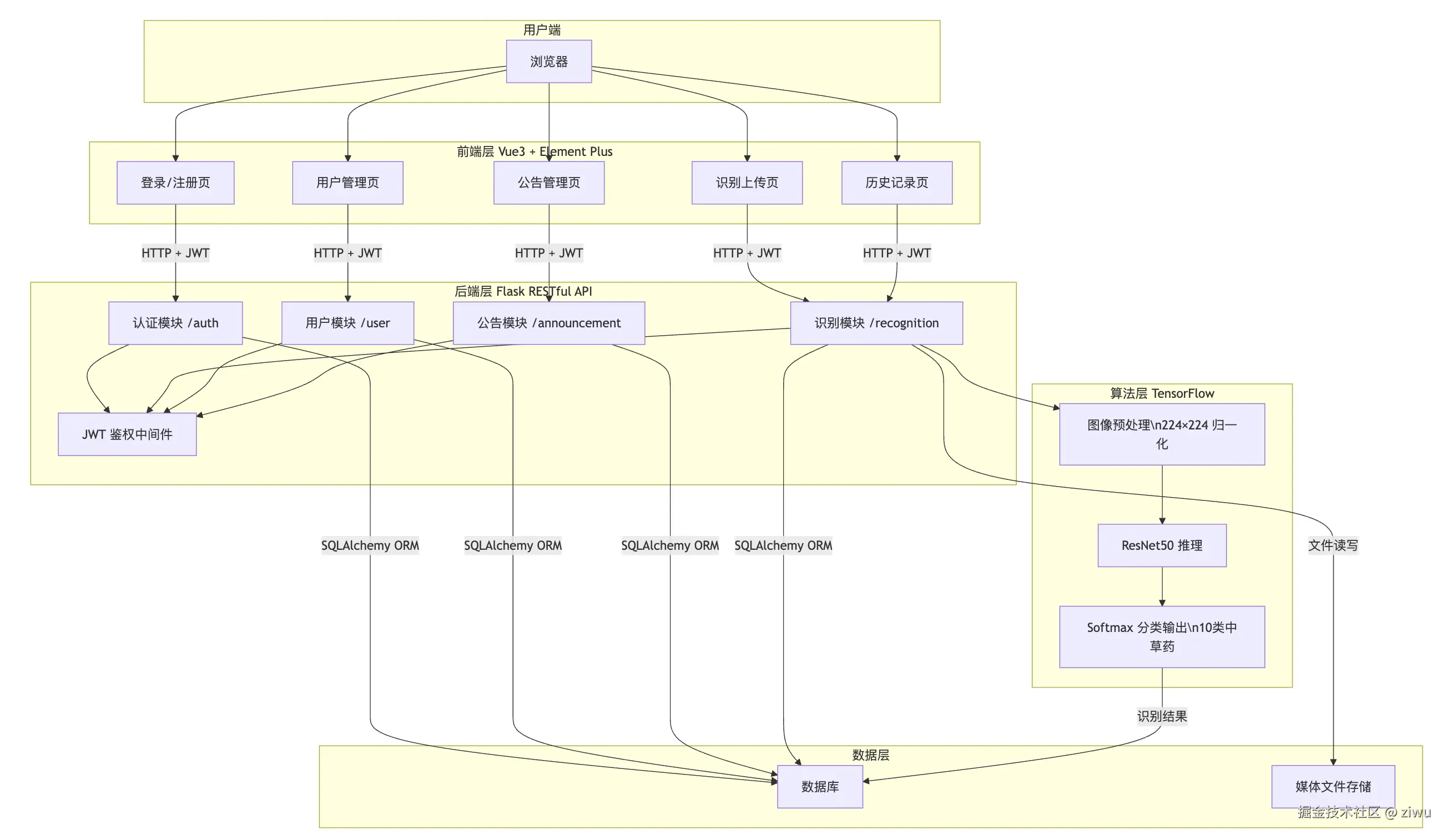
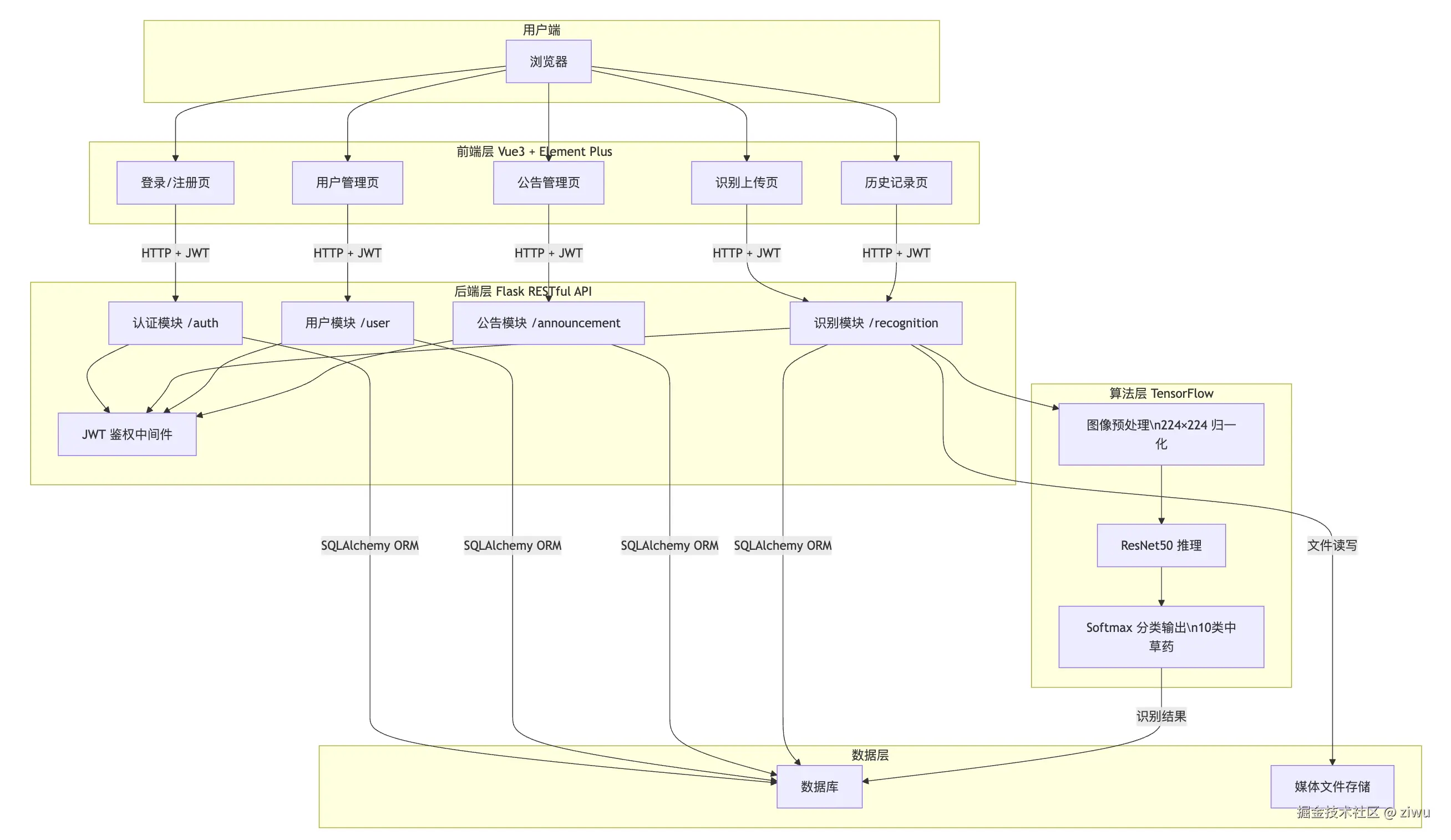
系统采用前后端分离架构。前端基于 Vue3 框架结合 Element Plus 组件库构建,提供直观友好的用户交互界面,支持图片上传、识别结果展示及历史记录查询。后端采用 Python Flask 框架,以 RESTful API 的形式对外提供服务,并通过 Flask-JWT-Extended 实现基于 JSON Web Token 的用户鉴权机制,保障接口安全。算法核心基于 TensorFlow 框架,使用经过微调的 ResNet50 卷积神经网络模型完成图像特征提取与分类推理。

图片

图片

图片

选题背景与意义

中草药是中医药体系的核心载体,其种类繁多、形态相近,即便是经验丰富的从业者在鉴别时也存在一定难度。随着中医药产业的快速发展,市场对中草药品质鉴定与真伪辨别的需求日益迫切。传统的中草药鉴别方式主要依赖专家的经验判断,存在主观性强、效率低、难以规模化推广等局限。近年来,人工智能与计算机视觉技术的飞速进步,为中草药的自动化识别提供了全新的技术路径。

在此背景下,开发一套基于深度学习的中草药智能识别系统具有重要的现实意义。第一,该系统能够有效降低专业鉴别的门槛,使非专业人员可获得可靠的识别参考,有助于中医药知识的普及与推广。第二,系统的自动化识别能力可大幅提升药材质检效率,降低人工成本,为中药材流通环节提供辅助工具。第三,系统构建的图像与识别结果数据库,可为后续中草药数字化研究提供数据基础,具有一定的学术价值。

关键技术栈:ResNet50

ResNet50(Deep Residual Network with 50 layers)是由微软研究院何凯明等人于2015年提出的深度残差网络,曾在 ImageNet 大规模视觉识别挑战赛(ILSVRC 2015)中荣获图像分类任务。ResNet50 的核心创新在于引入了**残差连接(Residual Connection)**机制,即将输入信号通过"捷径(shortcut)"直接跳跃叠加到若干卷积层之后的输出上,从而构建了恒等映射路径。这一设计有效缓解了深层网络训练中常见的梯度消失与网络退化问题,使得网络深度得以大幅增加而不损失精度。

在网络结构上,ResNet50 由 1 个卷积层、4 个残差阶段(各含若干瓶颈结构的 Bottleneck Block)以及全局平均池化层和全连接分类层组成,共计约 2500 万个参数。其瓶颈结构采用 1×1、3×3、1×1 的三层卷积组合,在保持感受野的同时有效降低了计算量。

技术架构图

图片

系统功能模块图

图片

演示视频 and 完整代码 and 安装

地址:www.yuque.com/ziwu/qkqzd2…