SparseDrive 模型导出与性能优化实战

61 阅读10分钟

1. 前言

当前端到端智能驾驶技术发展迅速,SparseDrive 作为代表性模型受行业关注。工程化落地时,其模型导出与性能评测环节存在普遍技术挑战,涉及架构与环境兼容性、算子适配等多维度。为推动端到端智驾技术社区化发展,本文梳理 SparseDrive 从 ONNX 导出到硬件部署的技术链路,剖析算子替换、编译报错修复、量化策略优化等案例,构建含环境配置、数据集处理、权重管理、配置工程化的全流程技术指南,为社区提供可复用的端到端模型工程化方案,加速智驾模型从研究到车规级部署转化。

代码库:github.com/swc-17/Spar…

2. 环境部署

解压公版代码包,然后创建 python 虚拟环境:

conda create -n sparsedrive python=3.8 -y
conda activate sparsedrive
pip3 install --upgrade pip
#whl包获取:
curl -O -u 'openexplorer:c5R,2!pG' ftp://vrftp.horizon.ai/misc_j5/torch/torch-1.13.0+cu116-cp38-cp38-linux_x86_64.whl
curl -O -u 'openexplorer:c5R,2!pG' ftp://vrftp.horizon.ai/misc_j5/torch/torchvision-0.14.0+cu116-cp38-cp38-linux_x86_64.whl
pip3 install torch-1.13.0+cu116-cp38-cp38-linux_x86_64.whl
pip3 install torchvision-0.14.0+cu116-cp38-cp38-linux_x86_64.whl 
pip3 install torchaudio==0.13.0
cd ~/SparseDrive-main

直接 pip3 install -r requirement.txt 会报错,这里打算逐个安装 whl 包。

2.1 升级 gcc(for 安装 mmcv-full)

步骤 1:安装新版 GCC/G++

使用 conda 安装,不会破坏系统自带的 GCC 4.8.5:

安装 GCC 10

conda install  -c https://mirrors.tuna.tsinghua.edu.cn/anaconda/pkgs/main  -c https://mirrors.tuna.tsinghua.edu.cn/anaconda/cloud/conda-forge  gcc_linux-64=10 gxx_linux-64=10

安装完成后,你会在 Conda 环境里有新 GCC,例如:

$ which gcc

/home/users/yue01.chen/anaconda3/envs/sparsedrive/bin/x86_64-conda-linux-gnu-gcc

步骤 2:指定编译器环境变量

为了确保 pip 编译 mmcv-full 时使用 Conda 的新版 GCC,而不是系统 4.8.5,需要设置环境变量:

export CC=$(which x86_64-conda-linux-gnu-gcc) export CXX=$(which x86_64-conda-linux-gnu-g++)

可以把这两行添加到 。bashrc 或 。zshrc 中,保证每次激活环境自动生效。

步骤 3:卸载旧的 mmcv/mmcv-full

pip uninstall mmcv mmcv-full -y

步骤 4:从源码编译 mmcv-full

使用 --no-binary 强制从源码编译:

pip install mmcv-full==1.7.1 --force-reinstall --no-cache-dir --no-binary mmcv-full

说明:

  • --no-binary mmcv-full 表示不使用预编译 wheel,直接编译 C++/CUDA 扩展。
  • --force-reinstall + --no-cache-dir 可以避免 pip 缓存的旧版本干扰。

步骤 5:验证安装

Python 中验证 mmcv-full GPU 扩展是否可用:

import mmcv from mmcv.ops import nms_match print("mmcv-full GPU extensions are ready!")

  1. 如果报错 ModuleNotFoundError: No module named 'mmcv。_ext',说明编译仍有问题,需要检查:
  • GCC 版本 ≥ 7
  • CUDA 环境变量 CUDA_HOME 是否指向 /home/users/yue01.chen/cuda-11.8
  • nvcc 可用 (nvcc --version)

后续在运行中缺乏什么库就直接 pip3 install 即可。

3. 创建数据集与权重下载

3.1 生成 pkl

  1. 从官网下载 nuscenes 数据集,解压后把 expansion 文件夹放到 maps 下,
  2. 然后运行:
sh scripts/create_data.sh

代码运行完成会在 data/info 目录下生成:

├── data
│   ├── infos
│   │   ├── mini
│   │   ├── nuscenes_infos_train.pkl
│   │   └── nuscenes_infos_val.pkl

报错的时候把这个注释了:

报错的时候把这个注释了:

img

3.2 生成 kmeans.py

sh scripts/kmeans.sh

3.3 权重下载

github.com/swc-17/Spar… github.com/swc-17/Spar…

download.pytorch.org/models/resn…

下载完成后放在 ckpt 文件夹。

4. config 文件修改

#单卡单batch
total_batch_size = 1
num_gpus = 1
#使用pytorch实现的dfa
use_deformable_func = False  # mmdet3d_plugin/ops/setup.py needs to be executed
#导出的onnx不要with_motion_plan,因为跑验证集的时候发现这部分跑不通
task_config = dict(
    with_det=True,
    with_map=True,
    with_motion_plan=False,

另外,还有非常重要的一点,config 文件中的 MultiheadFlashAttention 都替换为普通的 MultiheadAttention。

5. 导出脚本和适配修改

导出思路:为了不大幅侵入源码,在导出脚本里重写了 forward,并增加环境变量进行控制

5.1 去除后处理

使用环境变量 my_var=="export_to_onnx"进行控制:

img

5.2 重写 forward

在 tools 文件夹下构建 forward_export.py,重写 sparsedrive、det_head 和 map_head 的 orward 函数,如下所示:

from typing import List, Optional, Tuple, Union
import warnings
​
import numpy as np
import torch
import torch.nn as nn
#为了适配输入的形式和时序输入,重写了"SparseDrive" 类的forward
def simple_test_onnx_wrapper(self, img, T_global, T_global_inv, timestamp, projection_mat, image_wh, ego_status,cached_anchor,cached_feature,mask,cached_confidence,cached_map_anchor,cached_map_feature,cached_map_confidence):
    data = {
        "img_metas": [{

5.3 self.instance_bank.get_for_export_det_onnx()函数

路径:SR/12yuanrong/SparseDrive-main/projects/mmdet3d_plugin/models/instance_bank.py

def get_for_export_det_onnx(self, batch_size, metas=None, dn_metas=None):
        instance_feature = self.instance_feature.unsqueeze(0).repeat(batch_size, 1, 1)
        anchor = self.anchor.unsqueeze(0).repeat(batch_size, 1, 1)  
        #从上一帧的时序输出中获取输入 
        cached_anchor = metas["cached_anchor"]
        cached_feature = metas["cached_feature"]
        self.mask = metas["mask"]
        self.confidence = metas["cached_confidence"]
        time_interval=metas["img_metas"][0]["timestamp"]

5.4 self.instance_bank.get_for_export_map_onnx()函数

路径:SparseDrive-main/projects/mmdet3d_plugin/models/instance_bank.py

def get_for_export_map_onnx(self, batch_size, metas=None, dn_metas=None):
        instance_feature = self.instance_feature.unsqueeze(0).repeat(batch_size, 1, 1)
        anchor = self.anchor.unsqueeze(0).repeat(batch_size, 1, 1)   
        cached_anchor = metas["cached_map_anchor"]
        cached_feature = metas["cached_map_feature"]
        self.mask = metas["mask"]
        self.confidence = metas["cached_map_confidence"]
        time_interval=metas["img_metas"][0]["timestamp"]
​
        return (

5.5 修改导出会报错的代码

报错 1

img

将 instance_inds 修改为 np.int32 类型。

报错 2

报错:

traceback : Traceback (most recent call last):
    File "/home/users/yue01.chen/anaconda3/envs/sparsedrive/lib/python3.8/site-packages/torch/distributed/elastic/multiprocessing/errors/__init__.py", line 346, in wrapper
      return f(*args, **kwargs)
    File "./tools/export_onnx.py", line 314, in main
      torch.onnx.export(
    File "/home/users/yue01.chen/anaconda3/envs/sparsedrive/lib/python3.8/site-packages/torch/onnx/utils.py", line 504, in export
      _export(
    File "/home/users/yue01.chen/anaconda3/envs/sparsedrive/lib/python3.8/site-packages/torch/onnx/utils.py", line 1529, in _export
      graph, params_dict, torch_out = _model_to_graph(
    File "/home/users/yue01.chen/anaconda3/envs/sparsedrive/lib/python3.8/site-packages/torch/onnx/utils.py", line 1115, in _model_to_graph

报错原因:

PyTorch aten::tile 运算符在 ONNX opset 17 中没有对应的实现,所以导出失败。

解决办法

把 torch.tile 替换成等价的 repeat

在 PyTorch 里,torch.tile 其实就是 repeat 的一个封装,功能等价。 而 repeat ONNX 里是受支持的(映射到 Repeat 节点)

解决办法:

把 self.instance_bank.get_for_export_det_onnx()和 self.instance_bank.get_for_export_map_onnx()函数中的

instance_feature = torch.tile(
            self.instance_feature[None], (batch_size, 1, 1)
        )
anchor = torch.tile(self.anchor[None], (batch_size, 1, 1))

修改成 repeat 实现,如下:

instance_feature = self.instance_feature.unsqueeze(0).repeat(batch_size, 1, 1)
anchor = self.anchor.unsqueeze(0).repeat(batch_size, 1, 1)

报错 3(重要)

报错截图:

File "/home/users/anaconda3/envs/sparsedrive/lib/python3.8/site-packages/torch/onnx/utils.py", line 504, in export     _export(   File "/home/users/anaconda3/envs/sparsedrive/lib/python3.8/site-packages/torch/onnx/utils.py", line 1529, in _export     graph, params_dict, torch_out = _model_to_graph(   File "/home/users/naconda3/envs/sparsedrive/lib/python3.8/site-packages/torch/onnx/utils.py", line 1115, in _model_to_graph     graph = _optimize_graph(   File "/home/users/anaconda3/envs/sparsedrive/lib/python3.8/site-packages/torch/onnx/utils.py", line 663, in _optimize_graph     graph = _C._jit_pass_onnx(graph, operator_export_type)   File "/home/users/anaconda3/envs/sparsedrive/lib/python3.8/site-packages/torch/onnx/utils.py", line 1867, in _run_symbolic_function     return symbolic_fn(graph_context, *inputs, **attrs)   File "/home/users/anaconda3/envs/sparsedrive/lib/python3.8/site-packages/torch/onnx/symbolic_opset9.py", line 6664, in onnx_placeholder     return torch._C._jit_onnx_convert_pattern_from_subblock(block, node, env)   File "/home/users/anaconda3/envs/sparsedrive/lib/python3.8/site-packages/torch/onnx/utils.py", line 1867, in _run_symbolic_function     return symbolic_fn(graph_context, *inputs, **attrs)   File "/home/users/anaconda3/envs/sparsedrive/lib/python3.8/site-packages/torch/onnx/symbolic_opset11.py", line 230, in index_put     if symbolic_helper._is_bool(indices_list[idx_]):   File "/home/users/anaconda3/envs/sparsedrive/lib/python3.8/site-packages/torch/onnx/symbolic_helper.py", line 736, in _is_bool     return _is_in_type_group(value, {_type_utils.JitScalarType.BOOL})   File "/home/users/anaconda3/envs/sparsedrive/lib/python3.8/site-packages/torch/onnx/symbolic_helper.py", line 708, in _is_in_type_group     scalar_type = value.type().scalarType() RuntimeError: r INTERNAL ASSERT FAILED at "../aten/src/ATen/core/jit_type_base.h":547, please report a bug to PyTorch.

报错原因:

ONNX 导出失败的根因是图里某处会把一个标量常量以没有 dtype(即 None) 的形式传给了 ONNX 导出器,导致 torch.onnx。_type_utils.JitScalarType.from_name 收到 None 并抛出 ValueError: Scalar type name cannot be None。这类情况常在用高级索引/原地赋值(tensor[index] = other、index_put、masked_scatter 等)时出现,导出器有时会把标量常量漏掉 dtype。

优先级修复建议(按顺序尝试)

  1. 定位问题代码:查找模型中类似 x[:, idx] = y、x[index] = y、index_put、masked_scatter、masked_fill 的用法。也可在 torch.onnx.export(..., verbose=True) 打印的导出图里查找 aten::index_put、index_put、prim::ListConstruct 等节点位置。
  2. 把原地/索引赋值改写为 ONNX 友好的算子:常用替代方法:
    1. 用 scatter:
    2. x = x.clone() x = x.scatter(dim, indices.unsqueeze(-1).expand(...), y)
    3. 用布尔 mask + torch.where:
    4. mask = torch.zeros_like(x, dtype=torch.bool) mask[:, indices] = True x = torch.where(mask, y_broadcasted, x)
  3. 这两种通常能被 ONNX 导出器更好地支持。
  4. 确保传入 torch.onnx.export 的示例输入都有明确 dtype(不要传 None 或 Python 原始标量),例如 tensor.float(). cuda()、indices.long().cuda()。
  5. 尝试不同的 opset 或更新 PyTorch:有些导出器 bug 在较新 opset 或 PyTorch 版本里被修复。可试 opset_version=12、14 等;若可行,升级 PyTorch 往往能解决这类问题。
  6. 临时回退方案:如果短时间无法改模型,可使用 ATen fallback(operator_export_type=OperatorExportTypes.ONNX_ATEN_FALLBACK)导出,得到包含 ATen 节点的 ONNX(不适合生产但便于调试)。
  7. 不要修改 site-packages(除非非常了解风险):虽然可以在 _type_utils.from_name 做防守性修改防止报错,但这不是长期或推荐的做法。

通过二分法定位到是 refine 模块的报错(即在 refine 模块前 return 导出 onnx 不报错,经过 refine 层以后 return 会报错),然后逐渐定位到其中的这个部分触发了上述 1 中的错误,如下:

output[..., self.refine_state] = (
#     output[..., self.refine_state] + anchor[..., self.refine_state]
# )
# if self.normalize_yaw:
#     output[..., [SIN_YAW, COS_YAW]] = torch.nn.functional.normalize(
#         output[..., [SIN_YAW, COS_YAW]], dim=-1
#     )
# if self.output_dim > 8:
#     if not isinstance(time_interval, torch.Tensor):
#         time_interval = instance_feature.new_tensor(time_interval)

修改后的代码:

@PLUGIN_LAYERS.register_module()
class SparseBox3DRefinementModule(BaseModule):
    def __init__(
        self,
        embed_dims=256,
        output_dim=11,
        num_cls=10,
        normalize_yaw=False,
        refine_yaw=False,
        with_cls_branch=True,

5.6 scatternd 消除

由于征程 6 工具链目前只支持 CPU 实现的 scatternd,所以在导出 onnx 的时候把这部分替换成 slice+concat 的实现。

路径:SparseDrive-main/projects/mmdet3d_plugin/models/detection3d/detection3d_blocks.py

def forward(
        self,
        anchor,
        instance_feature=None,
        T_cur2temp_list=None,
        cur_timestamp=None,
        temp_timestamps=None,
    ):
        bs, num_anchor = anchor.shape[:2]
        size = anchor[..., None, [W, L, H]].exp()

5.7 导出代码

导出脚本 export_onnx.py 基于 SparseDrive-main/tools/test.py 进行编写,其具体实现如下:

# Copyright (c) OpenMMLab. All rights reserved.
import argparse
import mmcv
import os
from os import path as osp
​
import torch
import warnings
from mmcv import Config, DictAction
from mmcv.cnn import fuse_conv_bn

另外,需要对 tools/dist_test.sh 进行修改如下;

img

导出脚本运行:

bash scripts/test.sh

5.9 cache 过程的 scatternd 和 Cast 算子消除(如果模型中存在 cache 过程的话)

如果想要在模型中增加输出 cache 的功能,即在 forward_export.py 的函数中增加以下代码:

img

但是公版的 self.instance_bank.cache()函数的写法会引入工具链只能在 CPU 上支持的 ScatterND 算子和 Cast 算子,所以这里需要对代码做两处适配。

5.9.1 消除 scatternd 算子:

路径:SparseDrive-main/projects/mmdet3d_plugin/models/instance_bank.py 中的 cache 函数:

if self.confidence is not None:
    # confidence[:, : self.num_temp_instances] = torch.maximum(
    #     self.confidence[0] * self.confidence_decay,
    #     confidence[:, : self.num_temp_instances],
    # )
    left = torch.maximum(
        self.confidence[0] * self.confidence_decay,
        confidence[:, :self.num_temp_instances],)
    right = confidence[:, self.num_temp_instances:]
    confidence = torch.cat([left, right], dim=1)

5.9.2 消除 cast 算子:

路径:SparseDrive-main/projects/mmdet3d_plugin/models/instance_bank.py 中的 topk 函数:

def topk(confidence, k, *inputs):
    # bs, N = confidence.shape[:2]
    # confidence, indices = torch.topk(confidence, k, dim=1)
    # indices = (
    #     indices + torch.arange(bs, device=indices.device)[:, None] * N
    # ).reshape(-1)
    # outputs = []
    # for input in inputs:
    #     outputs.append(input.flatten(end_dim=1)[indices].reshape(bs, k, -1))
    bs, N = confidence.shape[:2]

6. 性能评测

6.1 算子支持情况

  1. nash-p 下可以编译成功
  2. 修改模型后,所有算子支持 BPU 实现
b30.binary_eltwise  : 2071
 b30.conv2d          : 503
 b30.gather2d        : 10
 b30.lut             : 314
 b30.pool2d          : 1
 b30.reduce          : 528
 b30.resize2d        : 3
 b30.warp            : 48
 b30vpu.dequantize   : 9
 b30vpu.quantize     : 8

6.2 静态 per 性能分析

6.2.1 确定性能瓶颈

获取到 perf.html 和 perf.json 后,使用【新版 perf 文件解读与性能分析】附录中的脚本对性能进行分析,输入为 perf.json,输出如下所示:

按照算子类型统计的耗时:

img

耗时排名 TOP20 的算子:

img

根据以上信息,可以得出优化目标:

  1. Mul 和 ReduceSum 算子的耗时最久,而且 mul 算子 ddr 耗时超过计算耗时的 65%,引发了带宽问题;
  2. ToP12 耗时的算子就是 Mul 和 ReduceSum,所以重点是优化 Mul 和 ReduceSum 算子。

6.2.2 性能优化策略

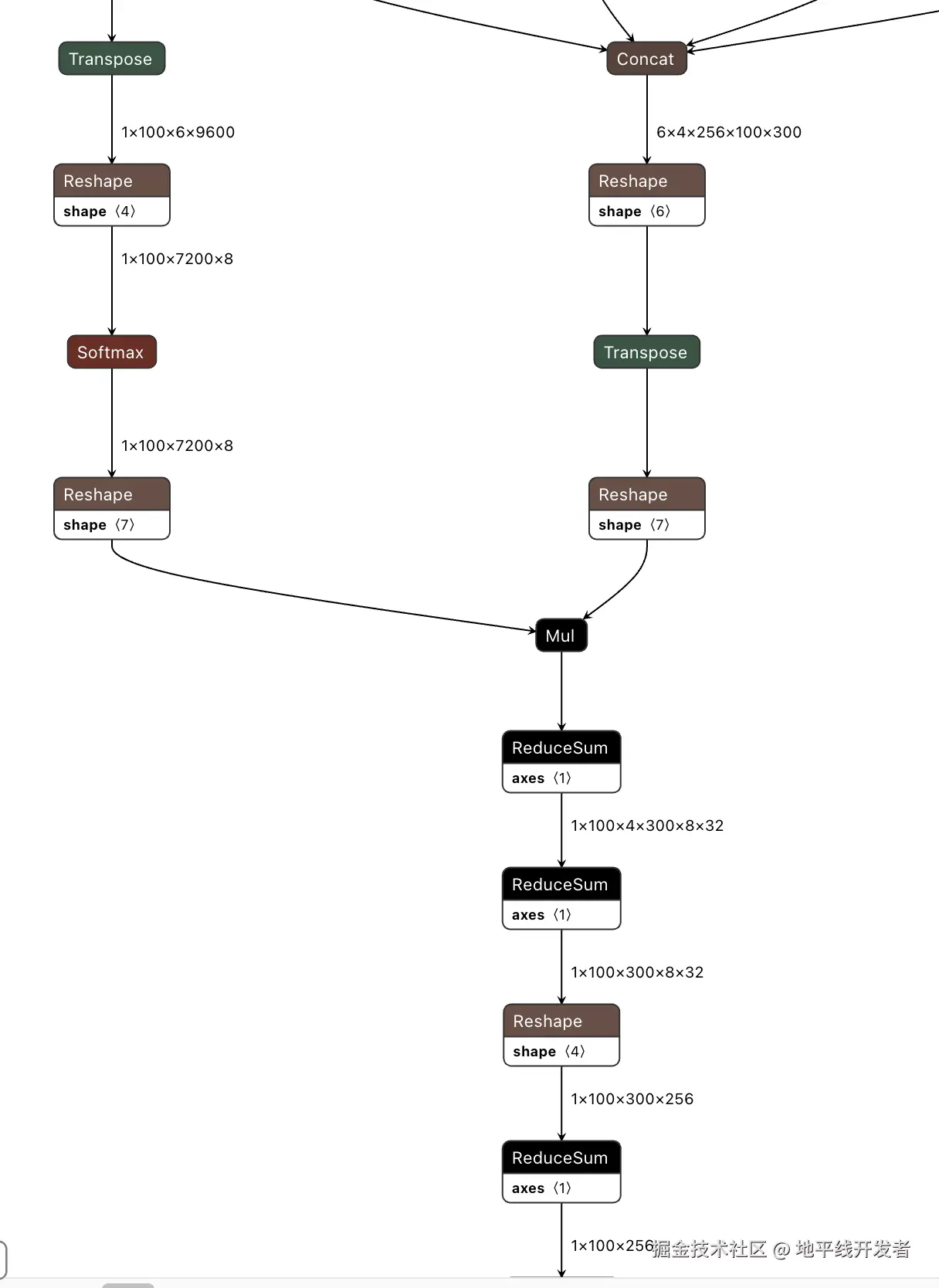
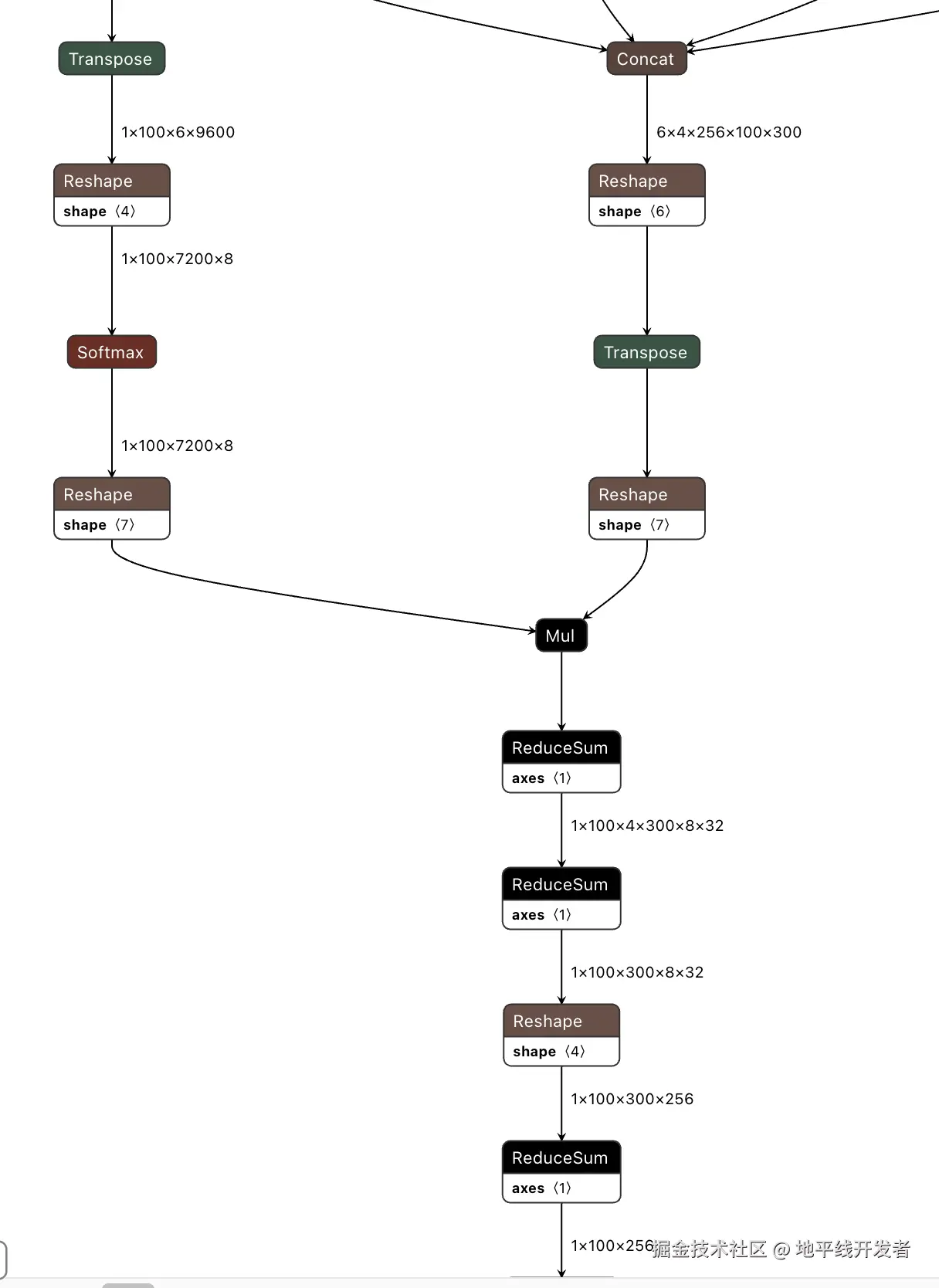
查看模型结构发现,模型中耗时的 Mul 和 ReduceSum 都处于这样的子结构中,所以我们主要是对这个结构进行性能优化。

img

此结构主要由 Mul、ReduceSum 和数据搬运算子组成,一方面 MulReduceSum 是运行在专门做向量计算的 VAE,加速效果不如张量,另一方面输入的 shape 非常大,也就解释了为何会引发带宽问题。、

所以这里考虑将 Mul+ReduceSum 计算替换为等价的 Mamtmul,从而使得这部分计算在 VAE 上加速。

性能优化效果验证

这里主要有以下步骤:

  1. **替换为 Matmul 计算:**根据上述子图结构将其替换为 Matmul 计算,并导出 optimized.onnx;
  2. **替换等价性验证:**在原始 onnx 中提取上述子图,和 optimized.onnx 进行输出一致性验证;
  3. **性能评测:**同时对原始 onnx 子图和 optimized.onnx 进行 fast-perf,验证性能收益。

上述步骤可以参考:developer.horizon.auto/blog/13065