再也不怕漏测!基于代码Diff的智能用例推荐实战

32 阅读10分钟

每次上线前,总担心漏测那几行不起眼的代码改动?别慌,这篇文章将带你搭建一套“AI测试脑细胞”,让它像老司机一样,盯着代码Diff自动给你生成精准的测试用例。

前言:那些年,我们为了“漏测”背过的锅

两年前的一次上线,我至今记忆犹新。当时只是为了修复一个文案拼写错误,顺手重构了工具类里一个私有方法。由于改动看起来“人畜无害”,我没有补充测试用例,Code Review 也只是一扫而过。

结果上线后,核心流程报错,直接导致了一个 P0 级故障。最后定位到原因:我重构的那个私有方法,被另一个完全无关的模块通过反射调用了。

从那以后我就意识到,人眼对于代码 Diff 的敏感度,会随着改动人数的增加而指数级下降。  我们急需一个机制,它能像保安一样,盯着每一行新增或删除的代码,然后自动告诉我们:“嘿,根据这几行改动,你应该去跑跑这几个场景!”

经过几个月的摸索和迭代,我们团队终于沉淀出一套基于代码 Diff 的智能用例推荐系统。本文将毫无保留地分享这套系统的实战搭建过程。

核心思想:为什么是“Diff”?

传统的自动化测试用例生成,往往是基于整个接口或模块的全量扫描。这不仅耗时,而且会产生大量无效的“废话”用例。

而我们只关注 Diff

在 Git 版本控制的世界里,Diff 是代码变更的唯一真相 。任何 Bug 的引入,必然伴随着一段 Diff 的产生。如果能让 AI 读懂这次 Diff 的意图,以及它的“影响半径”,那么针对性地生成测试用例就变得可行了 。

我们的目标是:只要 Diff 涉及到的业务逻辑,就必须有对应的测试用例覆盖;如果没有,AI 自动生成并提醒开发者。

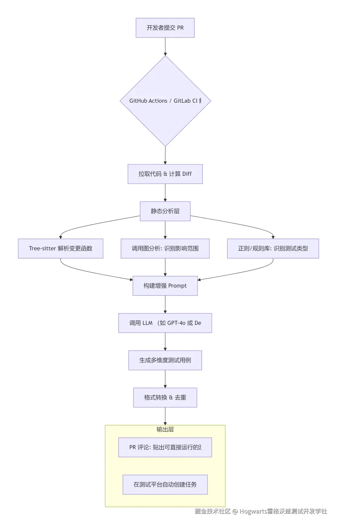
技术架构总览

为了实现这一目标,我们设计了一套基于 Git Diff + 静态分析 + LLM 的流水线。

整体流程图如下(建议保存):

图片

第一步:不只是文本 Diff,而是“语义 Diff”

普通的 git diff 输出的是文本行的增减。但如果直接把这种纯文本丢给 AI,它很容易被代码格式、空行变化干扰,产生误判 。

我们需要把文本 Diff 转化为结构化的变更信息。

实战工具:Tree-sitter我们用 Tree-sitter 来解析代码。它比正则表达式更靠谱,能精确识别出:这次修改究竟属于哪个函数、哪个类、哪个条件判断。

示例:  假设 Diff 显示了某行代码变更:

// 修改前
- const discount = price * 0.1;

// 修改后
+ const discount = price > 100 ? price * 0.15 : price * 0.05;

Tree-sitter 会告诉我们:

  • 变更所在的函数:calculateCheckoutPrice
  • 变更类型:变量声明中的 binary_expression 变成了 conditional_expression
  • 涉及的变量:price

这些结构化信息是我们构建高质量 Prompt 的关键。

第二步:影响范围分析——被忽视的“雷区”

回到文章开头提到的“反射调用”悲剧。为了预防这类问题,我们必须引入静态分析(Reachability Analysis)  。

在我们系统中,每当检测到一个函数内部的变更,我们会利用现有的代码分析工具(比如 EdgeBit 或自研的调用链工具)去反向查询:哪些地方调用了这个函数?这个函数又调用了哪些外部服务?

# 伪代码示例
def analyze_impact(changed_function, repo_ast):
    callers = find_all_callers(changed_function, repo_ast)  # 找出谁调用了它
    callees = find_all_callees(changed_function, repo_ast)  # 它调用了谁
    return {
        "direct_impact": callers,
        "indirect_impact": callees,
        "suggest_scope": ["单元测试""集成测试"if "数据库" in callees else ["单元测试"]
    }

这一步分析的结果,会被拼接到最终的 Prompt 里,告诉 AI:“这次修改影响的不仅仅是当前文件,请连同这些调用方一起考虑测试场景。”

第三步:打造智能体协作流(Prompt 工程实战)

有了丰富的上下文,接下来就是让 AI 干活。参考 CrewAI 的多智能体协作模式 ,我们也划分了不同“角色”,但不是真的调用多个 Agent,而是在一个 Prompt 内划分清晰的思维链。

我们最终采用的 Prompt 结构(精简版):

你是一位资深的测试开发工程师。请基于以下【代码变更】和【影响范围分析】,生成完整的测试用例。

【变更详情】(结构化输出)
- 文件:src/utils/price.ts
- 变更函数:calculateCheckoutPrice (第 45-48 行)
- 变更逻辑:价格折扣规则从固定10% 改为阶梯折扣 (满100减15%,否则5%)
- 调用方:checkoutService.ts、orderSummary.tsx

【影响范围】
- 本次修改可能影响结算流程和订单展示页。
- 涉及数据库操作:否(纯计算函数)

【要求】
1. 使用 Jest + TypeScript 语法。
2. 覆盖:正常逻辑(满100/不满100)、边界条件(price=100, price=0, price=负数)。
3. 针对影响范围,额外考虑调用方 `orderSummary.tsx` 的 UI 展示逻辑测试。
4. 请直接输出可运行的测试代码块。

为什么这样设计?

  • 去噪音:告诉 AI 哪些文件变了,防止它去臆想无关模块。

  • 给上下文:把“调用方”喂给它,它生成的用例就会自然包含对调用结果的验证 。

  • 定格式:直接要求 Jest/TS,输出即用,减少人工二次转换。

人工智能技术学习交流群

伙伴们,对AI测试、大模型评测、质量保障感兴趣吗?我们建了一个 「人工智能测试开发交流群」,专门用来探讨相关技术、分享资料、互通有无。无论你是正在实践还是好奇探索,都欢迎扫码加入,一起抱团成长!期待与你交流!👇

image.png

第四步:CI 集成与“守门员”策略

代码和 Prompt 都准备好了,怎么自然地融入开发流程?我们选择了 Danger.js 作为 CI 流程的“胶水” 。

工作流配置(.github/workflows/ai-test-suggestions.yml):

name: AITestSuggestion

on:
pull_request:
    types:[opened,synchronize]

jobs:
suggest-tests:
    runs-on:ubuntu-latest
    steps:
      -uses:actions/checkout@v4
        with:
          fetch-depth:0# 必须拉取全量历史用于 diff

      -name:SetupNode.js
        uses:actions/setup-node@v4
        with:
          node-version:'20'

      -name:InstallDependencies
        run:npminstall

      -name:RunAISuggestion
        env:
          GITHUB_TOKEN:${{secrets.GITHUB_TOKEN}}
          OPENAI_API_KEY:${{secrets.OPENAI_API_KEY}}
        run:npxdangerci--dangerfiledangerfile.test.ts

Dangerfile 的核心逻辑(dangerfile.test.ts): 我们在 Dangerfile 里完成所有脏活:获取 Diff、调用 Tree-sitter 分析、拼接 Prompt、调用 OpenAI API、最后把生成的用例贴到 PR 的评论区。

// dangerfile.test.ts
import { danger, warn, message } from"danger"
import { OpenAIfrom"openai"
import { parseDiff } from"some-diff-parser-lib"

const openai = new OpenAI({ apiKey: process.env.OPENAI_API_KEY })

const runAIAnalysisasync () => {
const modifiedFiles = danger.git.modified_files
const diff = await danger.git.diffForFile(modifiedFiles[0]) // 简化处理,实际需遍历

// 这里拼接上面提到的复杂 Prompt
const prompt = buildPrompt(diff)

const completion = await openai.chat.completions.create({
    model"gpt-4o",
    messages: [{ role"user", content: prompt }],
    temperature0.3// 测试用例需要确定性,温度不宜高
  })

const testCode = completion.choices[0].message.content

// 将生成的用例作为评论发出
  message(`
## 🤖 AI 自动生成的测试建议
根据本次变更,我生成了以下测试用例,请Reviewer重点关注:
```typescript
${testCode}

  `) }

runAIAnalysis()


## 踩坑实录与效果展示

这套系统上线运行半年,经历了从被嫌弃到真香的转变。当然,过程并非一帆风顺。

### 遇到的坑

1.  **上下文窗口截断**:一开始我们把整个文件都塞给 AI,结果经常超长。解决方案是只发送变更函数及其附近 20 行的上下文。
1.  **幻觉与误报**:AI 偶尔会生成不存在的 API 或断言。我们增加了第二道“验证 Agent”,通过 `tsc` 静默编译生成的用例,编译不通过的自动过滤掉(参考双 AI 校验模式)。
1.  **噪音控制**:修改 Readme 或配置文件时,也触发用例生成,导致开发者厌烦。后来加入了过滤器,只针对 `src` 目录下的 `ts/js/jsx/tsx` 文件生效。

### 真实效果

在一次典型的订单逻辑修改中,AI 生成了如下 PR 评论:

**🤖 AI 自动生成的测试建议**根据本次变更,我生成了以下测试用例,请 Reviewer 重点关注:

describe("calculateCheckoutPrice 阶梯折扣", () => {   test("消费金额 >100 应享受 15% 折扣", () => {     expect(calculateCheckoutPrice(200)).toBe(170); // 200 - 200*0.15   });   test("消费金额 =100 应享受 15% 折扣 (边界)", () => {     expect(calculateCheckoutPrice(100)).toBe(85);   });   test("消费金额 <100 应享受 5% 折扣", () => {     expect(calculateCheckoutPrice(80)).toBe(76);   });   test("消费金额为 0 应正确处理", () => {     expect(calculateCheckoutPrice(0)).toBe(0);   });   test("消费金额为负数应抛出异常或返回0", () => {     expect(() => calculateCheckoutPrice(-10)).toThrow();   }); });

// 针对影响范围 orderSummary.tsx 的额外验证 test("orderSummary 应正确显示折扣后的价格", () => { // ... 模拟组件渲染逻辑 });

开发者看到评论后,直接复制代码到 __tests__ 目录下,稍作调整即可运行。那种“漏测”的焦虑感,真的减轻了很多。

总结:AI 不是取代测试,而是补齐“人性”的短板

基于代码 Diff 的智能用例推荐,本质上是在对抗人脑的惯性思维——我们总是容易忽略修改带来的涟漪效应。

这套体系的核心价值在于:

  1. 及时性:在代码提交的那一刻就给出反馈,而不是等到提测阶段。
  2. 针对性:只关注变化,不啰嗦老代码,最大程度减少信息噪音。
  3. 可落地:生成的不是抽象的测试点,而是可执行的代码,采纳成本极低。

如果你也在被漏测问题困扰,不妨从这个思路开始尝试。毕竟,让 AI 替你盯着那些肉眼容易忽略的角落,我们才能更安心地去喝咖啡,不是吗?

推荐学习

AI Agent进阶 OpenClaw + Claude Code公开课,手把手带你掌握 从“网页操控”到“终端自主编程”的执行力。

扫码进群,报名学习。

image.png

关于我们

霍格沃兹测试开发学社,隶属于 测吧(北京)科技有限公司,是一个面向软件测试爱好者的技术交流社区。

学社围绕现代软件测试工程体系展开,内容涵盖软件测试入门、自动化测试、性能测试、接口测试、测试开发、全栈测试,以及人工智能测试与 AI 在测试工程中的应用实践

我们关注测试工程能力的系统化建设,包括 Python 自动化测试、Java 自动化测试、Web 与 App 自动化、持续集成与质量体系建设,同时探索 AI 驱动的测试设计、用例生成、自动化执行与质量分析方法,沉淀可复用、可落地的测试开发工程经验。

在技术社区与工程实践之外,学社还参与测试工程人才培养体系建设,面向高校提供测试实训平台与实践支持,组织开展  “火焰杯” 软件测试相关技术赛事,并探索以能力为导向的人才培养模式,包括高校学员先学习、就业后付款的实践路径。

同时,学社结合真实行业需求,为在职测试工程师与高潜学员提供名企大厂 1v1 私教服务,用于个性化能力提升与工程实践指导。