Sentinel Java客户端限流原理解析|得物技术

905 阅读25分钟

一、从一次 HTTP 请求开始

在一个生产环境中,服务节点通常暴露了成百上千个 HTTP 接口对外提供服务。为了保证系统的稳定性,核心 HTTP 接口往往需要配置限流规则。给 HTTP 接口配置限流,可以防止突发或恶意的高并发请求耗尽服务器资源(如 CPU、内存、数据库连接等),从而避免服务崩溃或引发雪崩效应。

基础示例

假设我们有下面这样一个 HTTP 接口,需要给它配置限流规则:

@RestController
@RequiredArgsConstructor
@RequestMapping("/demo")
public class DemoController {

    @RequestMapping("/hello")
    @SentinelResource("test_sentinel")
    public String hello() {
        return "hello world";
    }
}

使用起来非常简单。首先我们可以选择给接口加上 @SentinelResource 注解(也可以不加,如果不加 Sentinel 客户端会使用请求路径作为资源名,详细原理在后面章节讲解),然后到流控控制台给该资源配置流控规则即可。

二、限流规则的加载

限流规则的生效,是从限流规则的加载开始的。聚焦到客户端的 RuleLoader 类,可以看到它支持了多种规则的加载:

  • 流控规则;
  • 集群限流规则;
  • 熔断规则;
  • ......

RuleLoader 核心逻辑

RuleLoader 类的核心作用是将这些规则加载到缓存中,方便后续使用:

public class RuleLoader {

    /**
     * 加载所有 Sentinel 规则到内存缓存
     *
     * @param sentinelRules 包含各种规则的配置对象
     */
    public static void loadRule(SentinelRules sentinelRules) {
        if (sentinelRules == null) {
            return;
        }

        // 加载流控规则
        FlowRuleManager.loadRules(sentinelRules.getFlowRules());
        // 加载集群流控规则
        RuleManager.loadClusterFlowRule(sentinelRules.getFlowRules());

        // 加载参数流控规则
        ParamFlowRuleManager.loadRules(sentinelRules.getParamFlowRules());
        // 加载参数集群流控规则
        RuleManager.loadClusterParamFlowRule(sentinelRules.getParamFlowRules());

        // 加载熔断规则
        DegradeRuleManager.loadRules(sentinelRules.getDegradeRules());

        // 加载参数熔断规则
        ParamDegradeRuleManager.loadRules(sentinelRules.getParamDegradeRules());

        // 加载系统限流规则
        SystemRuleManager.loadRules(sentinelRules.getSystemRules());
    }
}

流控规则加载详情

以流控规则的加载为例深入FlowRuleManager.loadRules 方法可以看到其完整的加载逻辑:

public static void loadRules(List<FlowRule> rules) {
    // 通过动态配置属性更新规则值
    currentProperty.updateValue(rules);
}

updateValue 方法负责通知所有监听器配置变更:

public boolean updateValue(T newValue) {
    // 如果新旧值相同,无需更新
    if (isEqual(value, newValue)) {
        return false;
    }
    RecordLog.info("[DynamicSentinelProperty] Config will be updated to: " + newValue);

    // 更新配置值
    value = newValue;
    // 通知所有监听器配置已更新
    for (PropertyListener<T> listener : listeners) {
        listener.configUpdate(newValue);
    }
    return true;
}

FlowPropertyListener 是流控规则变更的具体监听器实现:

private static final class FlowPropertyListener implements PropertyListener<List<FlowRule>> {

    @Override
    public void configUpdate(List<FlowRule> value) {
        // 构建流控规则映射表(按资源名分组)
        Map<String, List<FlowRule>> rules = FlowRuleUtil.buildFlowRuleMap(value);
        if (rules != null) {
            // 清空旧规则
            flowRules.clear();
            // 加载新规则
            flowRules.putAll(rules);
        }
        RecordLog.info("[FlowRuleManager] Flow rules received: " + flowRules);
    }
}

三、SentinelServletFilter 过滤器

在 Sentinel 中,所有的资源都对应一个资源名称和一个 Entry。Entry 可以通过对主流框架的适配自动创建,也可以通过注解的方式或调用 API 显式创建。Entry 是限流的入口类,通过 @SentinelResource 注解的限流本质上也是通过 AOP 的方式进行了对 Entry 类的调用。

Entry 的编程范式

Entry 类的标准使用方式如下:

// 资源名可使用任意有业务语义的字符串,比如方法名、接口名或其它可唯一标识的字符串
try (Entry entry = SphU.entry("resourceName")) {
    // 被保护的业务逻辑
    // do something here...
} catch (BlockException ex) {
    // 资源访问阻止,被限流或被降级
    // 在此处进行相应的处理操作
}

Servlet Filter 拦截逻辑

对于一个 HTTP 资源,在没有显式标注 @SentinelResource 注解的情况下,会有一个 Servlet Filter 类 SentinelServletFilter 统一进行拦截:

public class SentinelServletFilter implements Filter {

    @Override
    public void doFilter(ServletRequest request, ServletResponse response, FilterChain chain)
            throws IOException, ServletException {
        HttpServletRequest sRequest = (HttpServletRequest) request;
        Entry urlEntry = null;

        try {
            // 获取并清理请求路径
            String target = FilterUtil.filterTarget(sRequest);

            // 统一 URL 清理逻辑
            // 对于 RESTful API,必须对 URL 进行清理(例如将 /foo/1 和 /foo/2 统一为 /foo/:id),
            // 否则上下文和资源的数量会超过阈值
            SentinelUrlCleaner urlCleaner = SentinelUrlCleaner.SENTINEL_URL_CLEANER;
            if (urlCleaner != null) {
                target = urlCleaner.clean(sRequest, target);
            }

            // 如果请求路径不为空且非安全扫描,则进入限流逻辑
            if (!StringUtil.isEmpty(target) && !isSecScan) {
                // 解析来源标识(用于来源限流)
                String origin = parseOrigin(sRequest);
                // 确定上下文名称
                String contextName = webContextUnify
                    ? WebServletConfig.WEB_SERVLET_CONTEXT_NAME
                    : target;

                // 使用 WEB_SERVLET_CONTEXT_NAME 作为当前 Context 的名字
                ContextUtil.enter(contextName, origin);

                // 根据配置决定是否包含 HTTP 方法
                if (httpMethodSpecify) {
                    String pathWithHttpMethod = sRequest.getMethod().toUpperCase() + COLON + target;
                    // 实际进入到限流统计判断逻辑,资源名是 "方法:路径"
                    urlEntry = SphU.entry(pathWithHttpMethod, ResourceTypeConstants.COMMON_WEB, EntryType.IN);
                } else {
                    // 实际进入到限流统计判断逻辑,资源名是请求路径
                    urlEntry = SphU.entry(target, ResourceTypeConstants.COMMON_WEB, EntryType.IN);
                }
            }

            // 继续执行后续过滤器
            chain.doFilter(request, response);

        } catch (BlockException e) {
            // 处理被限流的情况
            HttpServletResponse sResponse = (HttpServletResponse) response;
            // 返回限流页面或重定向到其他 URL
            WebCallbackManager.getUrlBlockHandler().blocked(sRequest, sResponse, e);

        } catch (IOException | ServletException | RuntimeException e2) {
            // 记录异常信息用于统计
            Tracer.traceEntry(e2, urlEntry);
            throw e2;

        } finally {
            // 释放 Entry 资源
            if (urlEntry != null) {
                urlEntry.exit();
            }
            // 退出当前上下文
            ContextUtil.exit();
        }
    }
}

四、SentinelResourceAspect 切面

如果在接口上标注了 @SentinelResource 注解,还会有另外的逻辑处理。Sentinel 定义了一个单独的 AOP 切面 SentinelResourceAspect 专门用于处理注解限流。

SentinelResource 注解定义

先来看看 @SentinelResource 注解的完整定义:

@Target({ElementType.METHOD, ElementType.TYPE})
@Retention(RetentionPolicy.RUNTIME)
@Inherited
public @interface SentinelResource {

    /**
     * Sentinel 资源的名称(即资源标识)
     * 必填项,不能为空
     */
    String value() default "";

    /**
     * 资源的入口类型(入站 IN 或出站 OUT)
     * 默认为出站(OUT)
     */
    EntryType entryType() default EntryType.OUT;

    /**
     * 资源的分类(类型)
     * 自 1.7.0 版本起支持
     */
    int resourceType() default 0;

    /**
     * 限流或熔断时调用的 block 异常处理方法的名称
     * 默认为空(即不指定)
     */
    String blockHandler() default "";

    /**
     * blockHandler 所在的类
     * 如果与原方法不在同一个类,需要指定此参数
     */
    Class<?>[] blockHandlerClass() default {};

    /**
     * 降级(fallback)方法的名称
     * 默认为空(即不指定)
     */
    String fallback() default "";

    /**
     * 用作通用的默认降级方法
     * 该方法不能接收任何参数,且返回类型需与原方法兼容
     */
    String defaultFallback() default "";

    /**
     * fallback 所在的类
     * 如果与原方法不在同一个类,需要指定此参数
     */
    Class<?>[] fallbackClass() default {};

    /**
     * 需要被追踪并触发 fallback 的异常类型列表
     * 默认为 Throwable(即所有异常都会触发 fallback)
     */
    Class<? extends Throwable>[] exceptionsToTrace() default {Throwable.class};

    /**
     * 指定需要忽略的异常类型(即这些异常不会触发 fallback)
     * 注意:exceptionsToTrace 和 exceptionsToIgnore 不应同时使用;
     * 若同时存在,exceptionsToIgnore 优先级更高
     */
    Class<? extends Throwable>[] exceptionsToIgnore() default {};
}

实际使用示例

下面是一个完整的使用示例,展示了 @SentinelResource 注解的各种配置方式:

@RestController
public class SentinelController {

    @Autowired
    private ISentinelService service;

    @GetMapping(value = "/hello/{s}")
    public String apiHello(@PathVariable long s) {
        return service.hello(s);
    }
}

public interface ISentinelService {
    String hello(long s);
}

@Service
@Slf4j
public class SentinelServiceImpl implements ISentinelService {

    /**
     * Sentinel 提供了 @SentinelResource 注解用于定义资源
     *
     * @param s 输入参数
     * @return 返回结果
     */
    @Override
    // value:资源名称,必需项(不能为空)
    // blockHandler:对应处理 BlockException 的函数名称
    // fallback:用于在抛出异常的时候提供 fallback 处理逻辑
    @SentinelResource(value = "hello", blockHandler = "exceptionHandler", fallback = "helloFallback")
    public String hello(long s) {
        log.error("hello:{}", s);
        return String.format("Hello at %d", s);
    }

    /**
     * Fallback 函数
     * 函数签名与原函数一致,或加一个 Throwable 类型的参数
     */
    public String helloFallback(long s) {
        log.error("helloFallback:{}", s);
        return String.format("Halooooo %d", s);
    }

    /**
     * Block 异常处理函数
     * 参数最后多一个 BlockException,其余与原函数一致
     */
    public String exceptionHandler(long s, BlockException ex) {
        // Do some log here.
        log.error("exceptionHandler:{}", s);
        ex.printStackTrace();
        return "Oops, error occurred at " + s;
    }
}

SentinelResourceAspect 核心逻辑

@SentinelResource 注解由 SentinelResourceAspect 切面处理,核心逻辑如下:

@Aspect
public class SentinelResourceAspect extends AbstractSentinelAspectSupport {

    @Pointcut("@annotation(com.alibaba.csp.sentinel.annotation.SentinelResource)")
    public void sentinelResourceAnnotationPointcut() {
    }

    @Around("sentinelResourceAnnotationPointcut()")
    public Object invokeResourceWithSentinel(ProceedingJoinPoint pjp) throws Throwable {
        // 获取目标方法
        Method originMethod = resolveMethod(pjp);

        // 获取注解信息
        SentinelResource annotation = originMethod.getAnnotation(SentinelResource.class);
        if (annotation == null) {
            throw new IllegalStateException("Wrong state for SentinelResource annotation");
        }

        // 获取资源配置信息
        String resourceName = getResourceName(annotation.value(), originMethod);
        EntryType entryType = annotation.entryType();
        int resourceType = annotation.resourceType();

        Entry entry = null;
        try {
            // 创建限流入口
            entry = SphU.entry(resourceName, resourceType, entryType, pjp.getArgs());
            // 执行原方法
            Object result = pjp.proceed();
            return result;

        } catch (BlockException ex) {
            // 处理被限流异常
            return handleBlockException(pjp, annotation, ex);

        } catch (Throwable ex) {
            // 处理业务异常
            Class<? extends Throwable>[] exceptionsToIgnore = annotation.exceptionsToIgnore();
            // 优先检查忽略列表
            if (exceptionsToIgnore.length > 0 && exceptionBelongsTo(ex, exceptionsToIgnore)) {
                throw ex;
            }
            // 检查异常是否在追踪列表中
            if (exceptionBelongsTo(ex, annotation.exceptionsToTrace())) {
                traceException(ex);
                // 执行 fallback 逻辑
                return handleFallback(pjp, annotation, ex);
            }

            // 没有 fallback 函数可以处理该异常,直接抛出
            throw ex;

        } finally {
            // 释放 Entry 资源
            if (entry != null) {
                entry.exit(1, pjp.getArgs());
            }
        }
    }

    /**
     * 处理 BlockException
     *
     * blockHandler / blockHandlerClass 说明:
     * - blockHandler:对应处理 BlockException 的函数名称,可选项
     * - blockHandler 函数签名:与原方法相匹配并且最后加一个额外的参数,类型为 BlockException
     * - blockHandler 函数默认需要和原方法在同一个类中
     * - 若希望使用其他类的函数,则可以指定 blockHandlerClass 为对应的类的 Class 对象
     * - 注意:blockHandlerClass 中对应的函数必须为 static 函数,否则无法解析
     */
    protected Object handleBlockException(ProceedingJoinPoint pjp, SentinelResource annotation, BlockException ex)
            throws Throwable {

        // 执行 blockHandler 方法(如果配置了的话)
        Method blockHandlerMethod = extractBlockHandlerMethod(pjp, annotation.blockHandler(),
                annotation.blockHandlerClass());

        if (blockHandlerMethod != null) {
            Object[] originArgs = pjp.getArgs();
            // 构造参数:原方法参数 + BlockException
            Object[] args = Arrays.copyOf(originArgs, originArgs.length + 1);
            args[args.length - 1] = ex;

            try {
                // 根据 static 方法与否进行不同的调用
                if (isStatic(blockHandlerMethod)) {
                    return blockHandlerMethod.invoke(null, args);
                }
                return blockHandlerMethod.invoke(pjp.getTarget(), args);
            } catch (InvocationTargetException e) {
                // 抛出实际的异常
                throw e.getTargetException();
            }
        }

        // 如果没有 blockHandler,则尝试执行 fallback
        return handleFallback(pjp, annotation, ex);
    }

    /**
     * 处理 Fallback 逻辑
     *
     * fallback / fallbackClass 说明:
     * - fallback:fallback 函数名称,可选项,用于在抛出异常的时候提供 fallback 处理逻辑
     * - fallback 函数可以针对所有类型的异常(除了 exceptionsToIgnore 里面排除掉的异常类型)进行处理
     *
     * fallback 函数签名和位置要求:
     * - 返回值类型必须与原函数返回值类型一致
     * - 方法参数列表需要和原函数一致,或者可以额外多一个 Throwable 类型的参数用于接收对应的异常
     * - fallback 函数默认需要和原方法在同一个类中
     * - 若希望使用其他类的函数,则可以指定 fallbackClass 为对应的类的 Class 对象
     * - 注意:fallbackClass 中对应的函数必须为 static 函数,否则无法解析
     */
    protected Object handleFallback(ProceedingJoinPoint pjp, String fallback, String defaultFallback,
                                    Class<?>[] fallbackClass, Throwable ex) throws Throwable {
        Object[] originArgs = pjp.getArgs();

        // 执行 fallback 函数(如果配置了的话)
        Method fallbackMethod = extractFallbackMethod(pjp, fallback, fallbackClass);

        if (fallbackMethod != null) {
            // 构造参数:根据 fallback 方法的参数数量决定是否添加异常参数
            int paramCount = fallbackMethod.getParameterTypes().length;
            Object[] args;
            if (paramCount == originArgs.length) {
                args = originArgs;
            } else {
                args = Arrays.copyOf(originArgs, originArgs.length + 1);
                args[args.length - 1] = ex;
            }

            try {
                // 根据 static 方法与否进行不同的调用
                if (isStatic(fallbackMethod)) {
                    return fallbackMethod.invoke(null, args);
                }
                return fallbackMethod.invoke(pjp.getTarget(), args);
            } catch (InvocationTargetException e) {
                // 抛出实际的异常
                throw e.getTargetException();
            }
        }

        // 如果没有 fallback,尝试使用 defaultFallback
        return handleDefaultFallback(pjp, defaultFallback, fallbackClass, ex);
    }
}

五、流控处理核心逻辑

从入口函数开始,我们深入到流控处理的核心逻辑。

入口函数调用链

public class SphU {

    /**
     * 创建限流入口
     *
     * @param name 资源名称
     * @param resourceType 资源类型
     * @param trafficType 流量类型(IN 或 OUT)
     * @param args 参数数组
     * @return Entry 对象
     * @throws BlockException 如果被限流则抛出此异常
     */
    public static Entry entry(String name, int resourceType, EntryType trafficType, Object[] args)
            throws BlockException {
        return Env.sph.entryWithType(name, resourceType, trafficType, 1, args);
    }

    public static Entry entry(String name, EntryType trafficType, int batchCount) throws BlockException {
        return Env.sph.entry(name, trafficType, batchCount, OBJECTS0);
    }
}
public class CtSph implements Sph {

    @Override
    public Entry entry(String name, EntryType type, int count, Object... args) throws BlockException {
        StringResourceWrapper resource = new StringResourceWrapper(name, type);
        return entry(resource, count, args);
    }

    public Entry entry(ResourceWrapper resourceWrapper, int count, Object... args) throws BlockException {
        return entryWithPriority(resourceWrapper, count, false, args);
    }

    /**
     * 带优先级的入口方法,这是限流的核心逻辑
     */
    private Entry entryWithPriority(ResourceWrapper resourceWrapper, int count, boolean prioritized, Object... args)
            throws BlockException {
        Context context = ContextUtil.getContext();

        // 如果上下文数量超过阈值,则不进行规则检查
        if (context instanceof NullContext) {
            // NullContext 表示上下文数量超过了阈值,这里只初始化 Entry,不进行规则检查
            return new CtEntry(resourceWrapper, null, context);
        }

        // 如果没有上下文,使用默认上下文
        if (context == null) {
            context = InternalContextUtil.internalEnter(Constants.CONTEXT_DEFAULT_NAME);
        }

        // 如果全局开关关闭,则不进行规则检查
        if (!Constants.ON) {
            return new CtEntry(resourceWrapper, null, context);
        }

        // 获取或创建 ProcessorSlotChain(责任链)
        ProcessorSlot<Object> chain = lookProcessChain(resourceWrapper);

        /*
         * 如果资源(slot chain)数量超过 {@link Constants.MAX_SLOT_CHAIN_SIZE},
         * 则不进行规则检查
         */
        if (chain == null) {
            return new CtEntry(resourceWrapper, null, context);
        }

        // 创建 Entry 对象
        Entry e = new CtEntry(resourceWrapper, chain, context);

        try {
            // 执行责任链进行规则检查
            chain.entry(context, resourceWrapper, null, count, prioritized, args);
        } catch (BlockException e1) {
            // 如果被限流,释放 Entry 并抛出异常
            e.exit(count, args);
            throw e1;
        } catch (Throwable e1) {
            // 这不应该发生,除非 Sentinel 内部存在错误
            log.warn("Sentinel unexpected exception,{}", e1.getMessage());
        }
        return e;
    }
}

ProcessorSlotChain 功能插槽链

lookProcessChain 方法实际创建了 ProcessorSlotChain 功能插槽链。ProcessorSlotChain 采用责任链模式,将不同的功能(限流、降级、系统保护)组合在一起。

SlotChain 的获取与创建

ProcessorSlot<Object> lookProcessChain(ResourceWrapper resourceWrapper) {
    // 先从缓存中获取
    ProcessorSlotChain chain = chainMap.get(resourceWrapper);

    if (chain == null) {
        // 双重检查锁,保证线程安全
        synchronized (LOCK) {
            chain = chainMap.get(resourceWrapper);
            if (chain == null) {
                // Entry 大小限制
                if (chainMap.size() >= Constants.MAX_SLOT_CHAIN_SIZE) {
                    return null;
                }

                // 创建新的 SlotChain
                chain = SlotChainProvider.newSlotChain();

                // 使用不可变模式更新缓存
                Map<ResourceWrapper, ProcessorSlotChain> newMap =
                    new HashMap<ResourceWrapper, ProcessorSlotChain>(chainMap.size() + 1);
                newMap.putAll(chainMap);
                newMap.put(resourceWrapper, chain);
                chainMap = newMap;
            }
        }
    }
    return chain;
}

SlotChain 的构建

public class DefaultSlotChainBuilder implements SlotChainBuilder {

    @Override
    public ProcessorSlotChain build() {
        ProcessorSlotChain chain = new DefaultProcessorSlotChain();

        // 通过 SPI 加载所有 ProcessorSlot 并排序
        List<ProcessorSlot> sortedSlotList = SpiLoader.loadPrototypeInstanceListSorted(ProcessorSlot.class);

        for (ProcessorSlot slot : sortedSlotList) {
            // 只处理继承自 AbstractLinkedProcessorSlot 的 Slot
            if (!(slot instanceof AbstractLinkedProcessorSlot)) {
                RecordLog.warn("The ProcessorSlot(" + slot.getClass().getCanonicalName() +
                    ") is not an instance of AbstractLinkedProcessorSlot, can't be added into ProcessorSlotChain");
                continue;
            }

            // 将 Slot 添加到责任链尾部
            chain.addLast((AbstractLinkedProcessorSlot<?>) slot);
        }

        return chain;
    }
}

SlotChain 的功能划分

Slot Chain 可以分为两部分:

  • 统计数据构建部分(statistic):负责收集各种指标数据;
  • 判断部分(rule checking):根据规则判断是否限流。

官方架构图很好地解释了各个 Slot 的作用及其负责的部分。目前 ProcessorSlotChain 的设计是一个资源对应一个,构建好后缓存起来,方便下次直接取用。

各 Slot 的执行顺序

以下是 Sentinel 中各个 Slot 的默认执行顺序:

NodeSelectorSlot
    ↓
ClusterBuilderSlot
    ↓
StatisticSlot
    ↓
ParamFlowSlot
    ↓
SystemSlot
    ↓
AuthoritySlot
    ↓
FlowSlot
    ↓
DegradeSlot

NodeSelectorSlot - 上下文节点选择

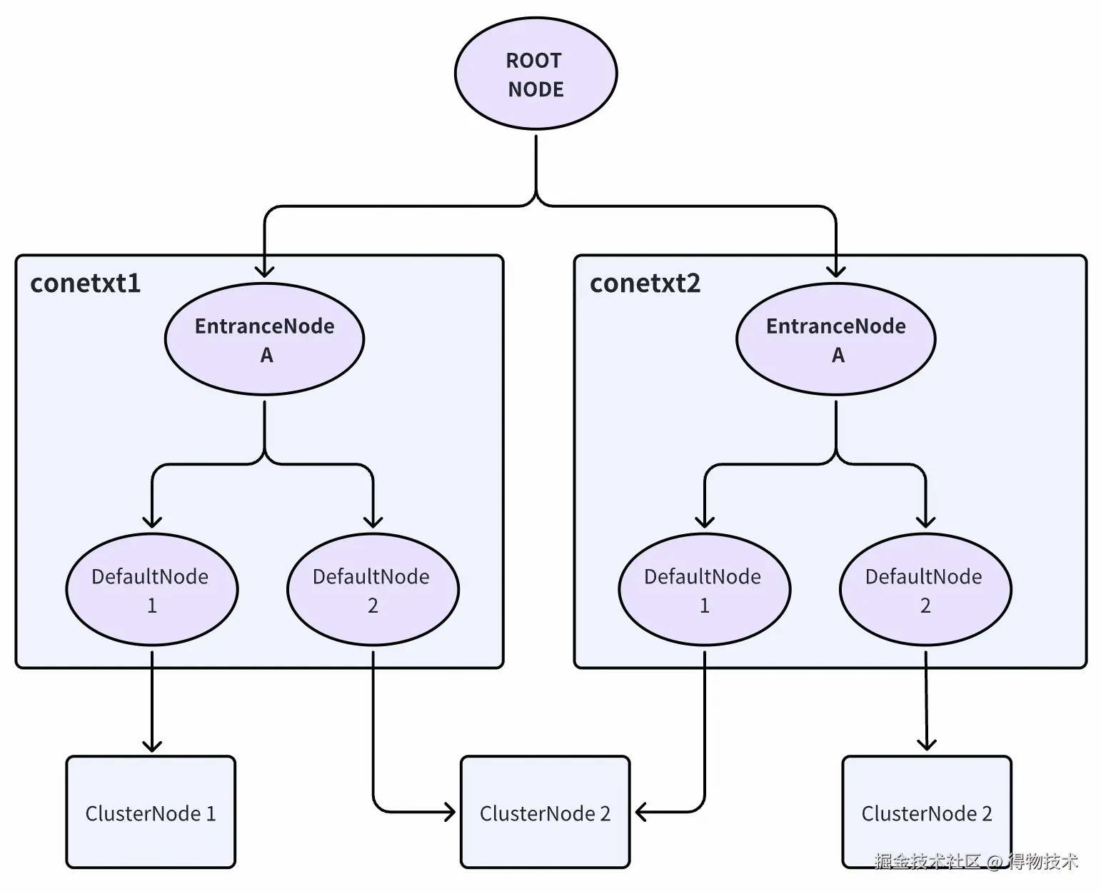
这个功能插槽主要为资源下不同的上下文创建对应的 DefaultNode(实际用于统计指标信息)。解释一下Sentinel中的Node是什么,简单来说就是每个资源统计指标存放的容器,只不过内部由于不同的统计口径(秒级、分钟及)而分别有不同的统计窗口。Node在Sentinel不是单一的结构,而是总体上形成父子关系的树形结构。

不同的调用会有不同的 context 名称,如在当前 MVC 场景下,上下文为 sentinel_web_servlet_context。

public class NodeSelectorSlot extends AbstractLinkedProcessorSlot<Object> {

    /**
     * 同一个资源在不同上下文中的 DefaultNode 映射
     */
    private volatile Map<String, DefaultNode> map = new HashMap<String, DefaultNode>(10);

    @Override
    public void entry(Context context, ResourceWrapper resourceWrapper, Object obj, int count,
                      boolean prioritized, Object... args) throws Throwable {
        // 从映射表中获取当前上下文对应的节点
        DefaultNode node = map.get(context.getName());

        if (node == null) {
            // 双重检查锁,保证线程安全
            synchronized (this) {
                node = map.get(context.getName());
                if (node == null) {
                    // 创建新的 DefaultNode
                    node = new DefaultNode(resourceWrapper, null);

                    // 使用写时复制更新缓存
                    HashMap<String, DefaultNode> cacheMap = new HashMap<String, DefaultNode>(map.size());
                    cacheMap.putAll(map);
                    cacheMap.put(context.getName(), node);
                    map = cacheMap;

                    // 构建调用树
                    ((DefaultNode) context.getLastNode()).addChild(node);
                }
            }
        }

        // 设置当前上下文的当前节点
        context.setCurNode(node);
        // 继续执行后续 Slot
        fireEntry(context, resourceWrapper, node, count, prioritized, args);
    }

    @Override
    public void exit(Context context, ResourceWrapper resourceWrapper, int count, Object... args) {
        fireExit(context, resourceWrapper, count, args);
    }
}

ClusterBuilderSlot - 集群节点构建

这个功能槽主要用于创建 ClusterNode。ClusterNode 和 DefaultNode 的区别是:

DefaultNode 是特定于上下文的(context-specific);

ClusterNode 是不区分上下文的(context-independent),用于统计该资源在所有上下文中的整体数据。

public class ClusterBuilderSlot extends AbstractLinkedProcessorSlot<DefaultNode> {

    /**
     * 全局 ClusterNode 映射表
     */
    private static volatile Map<ResourceWrapper, ClusterNode> clusterNodeMap = new HashMap<>();

    private static final Object lock = new Object();

    private volatile ClusterNode clusterNode = null;

    @Override
    public void entry(Context context, ResourceWrapper resourceWrapper, DefaultNode node, int count,
                      boolean prioritized, Object... args) throws Throwable {
        // 创建 ClusterNode(如果不存在)
        if (clusterNode == null) {
            synchronized (lock) {
                if (clusterNode == null) {
                    // 创建集群节点
                    clusterNode = new ClusterNode(resourceWrapper.getName(), resourceWrapper.getResourceType());

                    // 更新全局映射表
                    HashMap<ResourceWrapper, ClusterNode> newMap =
                        new HashMap<>(Math.max(clusterNodeMap.size(), 16));
                    newMap.putAll(clusterNodeMap);
                    newMap.put(node.getId(), clusterNode);

                    clusterNodeMap = newMap;
                }
            }
        }

        // 将 ClusterNode 设置到 DefaultNode 中
        node.setClusterNode(clusterNode);

        // 如果有来源标识,则创建 origin node
        if (!"".equals(context.getOrigin())) {
            Node originNode = node.getClusterNode().getOrCreateOriginNode(context.getOrigin());
            context.getCurEntry().setOriginNode(originNode);
        }

        // 继续执行后续 Slot
        fireEntry(context, resourceWrapper, node, count, prioritized, args);
    }
}

StatisticSlot - 统计插槽

StatisticSlot 是 Sentinel 最重要的类之一,用于根据规则判断结果进行相应的统计操作。

统计逻辑说明

entry 的时候:

依次执行后续的判断 Slot;

每个 Slot 触发流控会抛出异常(BlockException 的子类);

若有 BlockException 抛出,则记录 block 数据;

若无异常抛出则算作可通过(pass),记录 pass 数据。

exit 的时候:

若无 error(无论是业务异常还是流控异常),记录 complete(success)以及 RT,线程数 -1。

记录数据的维度:

线程数 +1;

记录当前 DefaultNode 数据;

记录对应的 originNode 数据(若存在 origin);

累计 IN 统计数据(若流量类型为 IN)。

public class StatisticSlot extends AbstractLinkedProcessorSlot<DefaultNode> {

    @Override
    public void entry(Context context, ResourceWrapper resourceWrapper, DefaultNode node, int count,
                      boolean prioritized, Object... args) throws Throwable {
        try {
            // 此位置会调用 SlotChain 中后续的所有 Slot,完成所有规则检测
            fireEntry(context, resourceWrapper, node, count, prioritized, args);

            // 请求通过,增加线程数和通过数
            // 代码运行到这个位置,就证明之前的所有 Slot 检测都通过了
            // 此时就可以统计请求的相应数据了

            // 增加线程数(+1)
            node.increaseThreadNum();
            // 增加通过请求的数量(这里涉及到滑动窗口算法)
            node.addPassRequest(count);

            // 省略其他统计逻辑...

        } catch (PriorityWaitException ex) {
            // 如果是优先级等待异常,记录优先级等待数
            node.increaseThreadNum();
            if (context.getCurEntry().getOriginNode() != null) {
                context.getCurEntry().getOriginNode().increaseThreadNum();
            }
            if (resourceWrapper.getEntryType() == EntryType.IN) {
                // 记录入站统计数据
                Constants.ENTRY_NODE.increaseThreadNum();
            }
            throw ex;

        } catch (BlockException e) {
            // 如果被限流,记录被限流数
            // 省略 block 统计逻辑...
            throw e;

        } catch (Throwable ex) {
            // 如果发生业务异常,记录异常数
            // 省略异常统计逻辑...
            throw ex;
        }
    }

    @Override
    public void exit(Context context, ResourceWrapper resourceWrapper, int count, Object... args) {
        // 若无 error(无论是业务异常还是流控异常),记录 complete(success)以及 RT,线程数-1
        // 记录数据的维度:线程数+1、记录当前 DefaultNode 数据、记录对应的 originNode 数据(若存在 origin)
        // 、累计 IN 统计数据(若流量类型为 IN)
        // 省略 exit 统计逻辑...
    }
}

StatisticNode 数据结构

到这里,StatisticSlot 的作用已经比较清晰了。接下来我们需要分析它的统计数据结构。fireEntry 调用向下的节点和之前的方式一样,剩下的节点主要包括:

  • ParamFlowSlot;
  • SystemSlot;
  • AuthoritySlot;
  • FlowSlot;
  • DegradeSlot;

其中比较常见的是流控和熔断:FlowSlot、DegradeSlot,所以下面我们着重分析 FlowSlot。

六、FlowSlot - 流控插槽

这个 Slot 主要根据预设的资源的统计信息,按照固定的次序依次生效。如果一个资源对应两条或者多条流控规则,则会根据如下次序依次检验,直到全部通过或者有一个规则生效为止。

FlowSlot 核心逻辑

@SpiOrder(-2000)
public class FlowSlot extends AbstractLinkedProcessorSlot<DefaultNode> {

    @Override
    public void entry(Context context, ResourceWrapper resourceWrapper, DefaultNode node, int count,
                      boolean prioritized, Object... args) throws Throwable {
        // 执行流控检查
        checkFlow(resourceWrapper, context, node, count, prioritized);

        // 继续执行后续 Slot
        fireEntry(context, resourceWrapper, node, count, prioritized, args);
    }

    // 省略其他方法...
}

checkFlow 方法详解

/**
 * 执行流控检查
 *
 * @param ruleProvider 规则提供者函数
 * @param resource 资源包装器
 * @param context 上下文
 * @param node 节点
 * @param count 请求数量
 * @param prioritized 是否优先
 * @throws BlockException 如果被限流则抛出异常
 */
public void checkFlow(Function<String, Collection<FlowRule>> ruleProvider, ResourceWrapper resource,
                      Context context, DefaultNode node, int count, boolean prioritized) throws BlockException {
    // 判断规则和资源不能为空
    if (ruleProvider == null || resource == null) {
        return;
    }

    // 获取指定资源的所有流控规则
    Collection<FlowRule> rules = ruleProvider.apply(resource.getName());

    // 逐个应用流控规则。若无法通过则抛出异常,后续规则不再应用
    if (rules != null) {
        for (FlowRule rule : rules) {
            if (!canPassCheck(rule, context, node, count, prioritized)) {
                // FlowException 继承 BlockException
                throw new FlowException(rule.getLimitApp(), rule);
            }
        }
    }
}

通过这里我们就可以得知,流控规则是通过 FlowRule 来完成的,数据来源是我们使用的流控控制台,也可以通过代码进行设置。

FlowRule 流控规则

每条流控规则主要由三个要素构成:

  • grade(阈值类型):按 QPS(每秒请求数)还是线程数进行限流;
  • strategy(调用关系策略):基于调用关系的流控策略;
  • controlBehavior(流控效果):当 QPS 超过阈值时的流量整形行为。
public class FlowRule extends AbstractRule {

    public FlowRule() {
        super();
        // 来源默认 Default
        setLimitApp(RuleConstant.LIMIT_APP_DEFAULT);
    }

    public FlowRule(String resourceName) {
        super();
        // 资源名称
        setResource(resourceName);
        setLimitApp(RuleConstant.LIMIT_APP_DEFAULT);
    }

    /**
     * 流控的阈值类型
     * 0: 线程数
     * 1: QPS
     */
    private int grade = RuleConstant.FLOW_GRADE_QPS;

    /**
     * 流控阈值
     */
    private double count;

    /**
     * 基于调用链的流控策略
     * STRATEGY_DIRECT: 直接流控(按来源)
     * STRATEGY_RELATE: 关联流控(关联资源)
     * STRATEGY_CHAIN: 链路流控(按入口资源)
     */
    private int strategy = RuleConstant.STRATEGY_DIRECT;

    /**
     * 关联流控模式下的关联资源
     */
    private String refResource;

    /**
     * 流控效果(流量整形行为)
     * 0: 默认(直接拒绝)
     * 1: 预热(Warm Up)
     * 2: 排队等待(Rate Limiter)
     * 3: 预热 + 排队等待(目前控制台没有)
     */
    private int controlBehavior = RuleConstant.CONTROL_BEHAVIOR_DEFAULT;

    /**
     * 预热时长(秒)
     */
    private int warmUpPeriodSec = 10;

    /**
     * 排队等待的最大超时时间(毫秒)
     */
    private int maxQueueingTimeMs = 500;

    /**
     * 是否为集群模式
     */
    private boolean clusterMode;

    /**
     * 集群模式配置
     */
    private ClusterFlowConfig clusterConfig;

    /**
     * 流量整形控制器
     */
    private TrafficShapingController controller;

    // 省略 getter/setter 方法...
}

七、滑动窗口算法

不管流控规则采用何种流控算法,在底层都需要有支持指标统计的数据结构作为支撑。在 Sentinel 中,用于支撑基于 QPS 等限流的数据结构是 StatisticNode。

StatisticNode 数据结构

public class StatisticNode implements Node {

    /**
     * 保存最近 1 秒内的统计数据
     * 每个桶(bucket)500ms,共 2 个桶
     */
    private transient volatile Metric rollingCounterInSecond =
        new ArrayMetric(SampleCountProperty.SAMPLE_COUNT, IntervalProperty.INTERVAL);

    /**
     * 保存最近 60 秒的统计数据
     * windowLengthInMs 被特意设置为 1000 毫秒,即每个桶代表 1 秒
     * 共 60 个桶,这样可以获得每秒精确的统计信息
     */
    private transient Metric rollingCounterInMinute =
        new ArrayMetric(60, 60 * 1000, false);

    // 省略其他字段和方法...
}

ArrayMetric 核心实现

ArrayMetric 是 Sentinel 中数据采集的核心,内部使用了 BucketLeapArray,即滑动窗口的思想进行数据的采集。

public class ArrayMetric implements Metric {

    /**
     * 滑动窗口数组
     */
    private final LeapArray<MetricBucket> data;

    public ArrayMetric(int sampleCount, int intervalInMs) {
        this.data = new OccupiableBucketLeapArray(sampleCount, intervalInMs);
    }

    public ArrayMetric(int sampleCount, int intervalInMs, boolean enableOccupy) {
        if (enableOccupy) {
            // 可抢占的滑动窗口,支持借用未来窗口的配额
            this.data = new OccupiableBucketLeapArray(sampleCount, intervalInMs);
        } else {
            // 普通滑动窗口
            this.data = new BucketLeapArray(sampleCount, intervalInMs);
        }
    }
}

这里有两种实现:

  • BucketLeapArray:普通滑动窗口,每个时间桶仅记录固定时间窗口内的指标数据;
  • OccupiableBucketLeapArray:扩展实现,支持"抢占"未来时间窗口的令牌或容量,在流量突发时允许借用后续窗口的配额,实现更平滑的限流效果。

BucketLeapArray - 滑动窗口实现

LeapArray 核心属性

LeapArray 是滑动窗口的基础类,其核心属性如下:

/**
 * 窗口大小(长度),单位:毫秒
 * 例如:1000ms
 */
private int windowLengthInMs;

/**
 * 样本数(桶的数量)
 * 例如:5(表示 5 个桶,每个 1000ms,总共 5 秒)
 */
private int sampleCount;

/**
 * 采集周期(总时间窗口长度),单位:毫秒
 * 例如:5 * 1000ms(5 秒)
 */
private int intervalInMs;

/**
 * 窗口数组,array 长度就是样本数 sampleCount
 */
protected final AtomicReferenceArray<WindowWrap<T>> array;

/**
 * 更新窗口数据的锁,保证数据的正确性
 */
private final ReentrantLock updateLock;

WindowWrap 窗口包装器

每个窗口包装器包含三个属性:

 public class WindowWrap<T> {

    /**
     * 窗口大小(长度),单位:毫秒
     * 与 LeapArray 中的 windowLengthInMs 一致
     */
    private final long windowLengthInMs;

    /**
     * 窗口开始时间戳
     * 它的值是 windowLengthInMs 的整数倍
     */
    private long windowStart;

    /**
     * 窗口数据(泛型 T)
     * Sentinel 目前只有 MetricBucket 类型,存储统计数据
     */
    private T value;
}

MetricBucket 指标桶

public class MetricBucket {

    /**
     * 计数器数组
     * 长度是需要统计的事件种类数,目前是 6 个
     * LongAdder 是线程安全的计数器,性能优于 AtomicLong
     */
    private final LongAdder[] counters;
    
    // 省略其他字段和方法...
}

滑动窗口工作原理

LeapArray 统计数据的基本思路:

创建一个长度为 n 的数组,数组元素就是窗口;

每个窗口包装了 1 个指标桶,桶中存放了该窗口时间范围内对应的请求统计数据;

可以想象成一个环形数组在时间轴上向右滚动;

请求到达时,会命中数组中的一个窗口,该请求的数据就会存到命中的这个窗口包含的指标桶中;

当数组转满一圈时,会回到数组的开头;

此时下标为 0 的元素需要重复使用,它里面的窗口数据过期了,需要重置,然后再使用。

获取当前窗口

LeapArray 获取当前时间窗口的方法:

 /**
 * 获取当前时间戳对应的窗口
 *
 * @return 当前时间的窗口
 */
public WindowWrap<T> currentWindow() {
    return currentWindow(TimeUtil.currentTimeMillis());
}

/**
 * 获取指定时间戳对应的窗口(核心方法)
 *
 * @param timeMillis 时间戳(毫秒)
 * @return 对应的窗口
 */
public WindowWrap<T> currentWindow(long timeMillis) {
    if (timeMillis < 0) {
        return null;
    }

    // 计算数组下标
    int idx = calculateTimeIdx(timeMillis);

    // 计算当前请求对应的窗口开始时间
    long windowStart = calculateWindowStart(timeMillis);

    // 无限循环,确保能够获取到窗口
    while (true) {
        // 取窗口
        WindowWrap<T> old = array.get(idx);

        if (old == null) {
            // 第一次使用,创建新窗口
            WindowWrap<T> window = new WindowWrap<T>(windowLengthInMs, windowStart, newEmptyBucket(timeMillis));

            // CAS 操作,确保只初始化一次
            if (array.compareAndSet(idx, null, window)) {
                // 成功更新,返回创建的窗口
                return window;
            } else {
                // CAS 失败,让出时间片,等待其他线程完成初始化
                Thread.yield();
            }

        } else if (windowStart == old.windowStart()) {
            // 命中:取出的窗口的开始时间和本次请求计算出的窗口开始时间一致
            return old;

        } else if (windowStart > old.windowStart()) {
            // 窗口过期:本次请求计算出的窗口开始时间大于取出的窗口
            // 说明取出的窗口过期了,需要重置
            if (updateLock.tryLock()) {
                try {
                    // 成功获取锁,更新窗口开始时间,计数器重置
                    return resetWindowTo(old, windowStart);
                } finally {
                    updateLock.unlock();
                }
            } else {
                // 获取锁失败,让出时间片,等待其他线程更新
                Thread.yield();
            }

        } else if (windowStart < old.windowStart()) {
            // 异常情况:机器时钟回拨等
            // 正常情况不会进入该分支
            return new WindowWrap<T>(windowLengthInMs, windowStart, newEmptyBucket(timeMillis));
        }
    }
}

数据存储

在获取到窗口之后,就可以存储数据了。ArrayMetric 实现了 Metric 中存取数据的接口方法。

示例:存储 RT(响应时间)

/**
 * 添加响应时间数据
 *
 * @param rt 响应时间(毫秒)
 */
public void addRT(long rt) {
    // 获取当前时间窗口,data 为 BucketLeapArray
    WindowWrap<MetricBucket> wrap = data.currentWindow();

    // 计数
    wrap.value().addRT(rt);
}

/**
 * MetricBucket 的 addRT 方法
 *
 * @param rt 响应时间
 */
public void addRT(long rt) {
    // 记录 RT 时间对 rt 值
    add(MetricEvent.RT, rt);

    // 记录最小响应时间(非线程安全,但没关系)
    if (rt < minRt) {
        minRt = rt;
    }
}

/**
 * 通用的计数方法
 *
 * @param event 事件类型
 * @param n 增加的数量
 * @return 当前桶
 */
public MetricBucket add(MetricEvent event, long n) {
    counters[event.ordinal()].add(n);
    return this;
}

数据读取

示例:读取 RT(响应时间)

/**
 * 获取总响应时间
 *
 * @return 总响应时间
 */
public long rt() {
    // 触发当前窗口更新(处理过期窗口)
    data.currentWindow();

    long rt = 0;
    // 取出所有的 bucket
    List<MetricBucket> list = data.values();

    for (MetricBucket window : list) {
        rt += window.rt(); // 求和
    }
    return rt;
}

/**
 * 获取所有有效的窗口
 *
 * @return 有效窗口列表
 */
public List<T> values() {
    return values(TimeUtil.currentTimeMillis());
}

/**
 * 获取指定时间之前的所有有效窗口
 *
 * @param timeMillis 时间戳
 * @return 有效窗口列表
 */
public List<T> values(long timeMillis) {
    if (timeMillis < 0) {
        return new ArrayList<T>(); // 正常情况不会到这里
    }

    int size = array.length();
    List<T> result = new ArrayList<T>(size);

    for (int i = 0; i < size; i++) {
        WindowWrap<T> windowWrap = array.get(i);

        // 过滤掉没有初始化过的窗口和过期的窗口
        if (windowWrap == null || isWindowDeprecated(timeMillis, windowWrap)) {
            continue;
        }

        result.add(windowWrap.value());
    }
    return result;
}

/**
 * 判断窗口是否过期
 *
 * @param time 给定时间(通常是当前时间)
 * @param windowWrap 窗口包装器
 * @return 如果过期返回 true
 */
public boolean isWindowDeprecated(long time, WindowWrap<T> windowWrap) {
    // 给定时间与窗口开始时间超过了一个采集周期
    return time - windowWrap.windowStart() > intervalInMs;
}

OccupiableBucketLeapArray - 可抢占窗口

为什么需要 OccupiableBucketLeapArray?

假设一个资源的访问 QPS 稳定是 10,请求是均匀分布的:

在时间 0.0-1.0 秒区间中,通过了 10 个请求;

在 1.1 秒的时候,观察到的 QPS 可能只有 5,因为此时第一个时间窗口被重置了,只有第二个时间窗口有值;

当在秒级统计的情形下,用 BucketLeapArray 会有 0~50%的数据误这时就要用 OccupiableBucketLeapArray 来解决这个问题。

OccupiableBucketLeapArray 实现

从上面我们可以看到在秒级统计 rollingCounterInSecond 中,初始化实例时有两种构造参数:

public class OccupiableBucketLeapArray extends LeapArray<MetricBucket> {

    /**
     * 借用未来窗口的数组
     */
    private final FutureBucketLeapArray borrowArray;

    public OccupiableBucketLeapArray(int sampleCount, int intervalInMs) {
        super(sampleCount, intervalInMs);
        // 创建借用窗口数组
        this.borrowArray = new FutureBucketLeapArray(sampleCount, intervalInMs);
    }

    /**
     * 创建新的空桶
     * 会从 borrowArray 中借用数据
     */
    @Override
    public MetricBucket newEmptyBucket(long time) {
        MetricBucket newBucket = new MetricBucket();

        // 获取借用窗口的数据
        MetricBucket borrowBucket = borrowArray.getWindowValue(time);
        if (borrowBucket != null) {
            // 将借用数据复制到新桶中
            newBucket.reset(borrowBucket);
        }

        return newBucket;
    }

    /**
     * 重置窗口
     * 会从 borrowArray 中借用 pass 数据
     */
    @Override
    protected WindowWrap<MetricBucket> resetWindowTo(WindowWrap<MetricBucket> w, long time) {
        // 更新开始时间并重置值
        w.resetTo(time);

        MetricBucket borrowBucket = borrowArray.getWindowValue(time);
        if (borrowBucket != null) {
            // 重置桶值并添加借用的 pass 数据
            w.value().reset();
            w.value().addPass((int) borrowBucket.pass());
        } else {
            w.value().reset();
        }

        return w;
    }

    /**
     * 获取当前等待中的请求数量
     */
    @Override
    public long currentWaiting() {
        borrowArray.currentWindow();
        long currentWaiting = 0;
        List<MetricBucket> list = borrowArray.values();

        for (MetricBucket window : list) {
            currentWaiting += window.pass();
        }
        return currentWaiting;
    }

    /**
     * 添加等待中的请求数量
     *
     * @param time 时间
     * @param acquireCount 获取数量
     */
    @Override
    public void addWaiting(long time, int acquireCount) {
        WindowWrap<MetricBucket> window = borrowArray.currentWindow(time);
        window.value().add(MetricEvent.PASS, acquireCount);
    }
}

八、总结

至此,Sentinel 的基本情况都已经分析完成。以上内容主要讲解了 Sentinel 的核心处理流程,包括:

核心流程总结

  1. 规则加载:
  • 通过 RuleLoader 将各种规则(流控、熔断、系统限流等)加载到内存缓存中。
  1. 请求拦截:
  • 通过 SentinelServletFilter 过滤器拦截 HTTP 请求;
  • 通过SentinelResourceAspect切面处理 @SentinelResource 注解。
  1. 责任链处理:
  • 使用 ProcessorSlotChain 责任链模式组合多个功能插槽;
  • 每个插槽负责特定的功能(统计、流控、熔断等)。
  1. 流控判断:
  • FlowSlot 根据流控规则判断是否限流;
  • 通过滑动窗口算法统计 QPS、线程数等指标。
  1. 异常处理:
  • 被限流时抛出 BlockException;
  • 通过 blockHandler 或 fallback 处理异常。

核心技术点

  1. 责任链模式:
  • 通过 ProcessorSlotChain 将不同的限流功能组合在一起。
  1. 滑动窗口算法:
  • LeapArray 实现环形滑动窗口;
  • BucketLeapArray 普通滑动窗口;
  • OccupiableBucketLeapArray 可抢占窗口,支持借用未来配额。
  1. 数据结构:
  • DefaultNode:特定于上下文的统计节点;
  • ClusterNode:不区分上下文的集群统计节点;
  • StatisticNode:核心统计节点,包含秒级和分钟级统计。
  1. 限流算法:
  • QPS 限流:通过滑动窗口统计 QPS;
  • 线程数限流:通过原子计数器统计线程数;
  • 流控效果:快速失败、预热、排队等待等;

Sentinel 通过精心设计的架构,实现了高效、灵活、可扩展的流量控制能力,为微服务系统提供了强大的保护机制。

往期回顾

1.社区推荐重排技术:双阶段框架的实践与演进|得物技术

2.Flink ClickHouse Sink:生产级高可用写入方案|得物技术

3.服务拆分之旅:测试过程全揭秘|得物技术

4.大模型网关:大模型时代的智能交通枢纽|得物技术

5.从“人治”到“机治”:得物离线数仓发布流水线质量门禁实践

文 /万钧

关注得物技术,每周更新技术干货

要是觉得文章对你有帮助的话,欢迎评论转发点赞~

未经得物技术许可严禁转载,否则依法追究法律责任。