【岩石种类识别系统】Python+深度学习+人工智能+算法模型+图像识别+TensorFlow+2026计算机毕设项目

36 阅读2分钟

项目介绍

岩石识别系统是一个基于深度学习的图像分类应用,旨在为地质勘查、教育科研等领域提供快速、准确的岩石类型识别服务。系统采用前后端分离架构,前端使用Vue3结合Element Plus构建用户界面,提供直观友好的操作体验;后端基于Flask框架开发RESTful API,实现用户认证、图像识别、历史记录管理等核心功能;算法层面采用TensorFlow深度学习框架,基于ResNet50卷积神经网络模型进行训练,能够准确识别玄武岩、煤、花岗岩、石灰岩、大理石、石英岩、砂岩等7种常见岩石类型。系统支持用户注册登录、图像上传识别、历史记录查询、公告管理等功能,通过JWT认证机制保障数据安全,为用户提供一个便捷、高效的岩石智能识别平台。

图片

图片

图片

选题背景与意义

在地质科学研究、矿产资源勘查、建筑材料鉴定等领域,岩石类型的准确识别是一项基础且重要的工作。传统的岩石识别方法主要依赖专业地质人员通过肉眼观察或显微镜分析,不仅要求识别者具备丰富的专业知识,而且识别效率较低,难以满足大规模快速识别的需求。近年来,随着深度学习技术的快速发展,计算机视觉在图像识别领域取得了突破性进展,为岩石智能识别提供了新的技术路径。

关键技术栈:ResNet50

ResNet50是ResNet(Residual Network,残差网络)系列中的经典模型,由微软研究院于2015年提出,在ImageNet图像识别竞赛中取得优异成绩,成为计算机视觉领域广泛应用的骨干网络之一。ResNet50的核心创新在于引入了残差连接(Residual Connection)结构,通过跨层的恒等映射连接,有效解决了深层神经网络训练过程中的梯度消失和梯度退化问题,使得网络层数可以大幅增加而性能不会下降。ResNet50共包含50层网络,其中包括49个卷积层和1个全连接层,采用瓶颈结构(Bottleneck)设计,在保证网络表达能力的同时控制参数量。

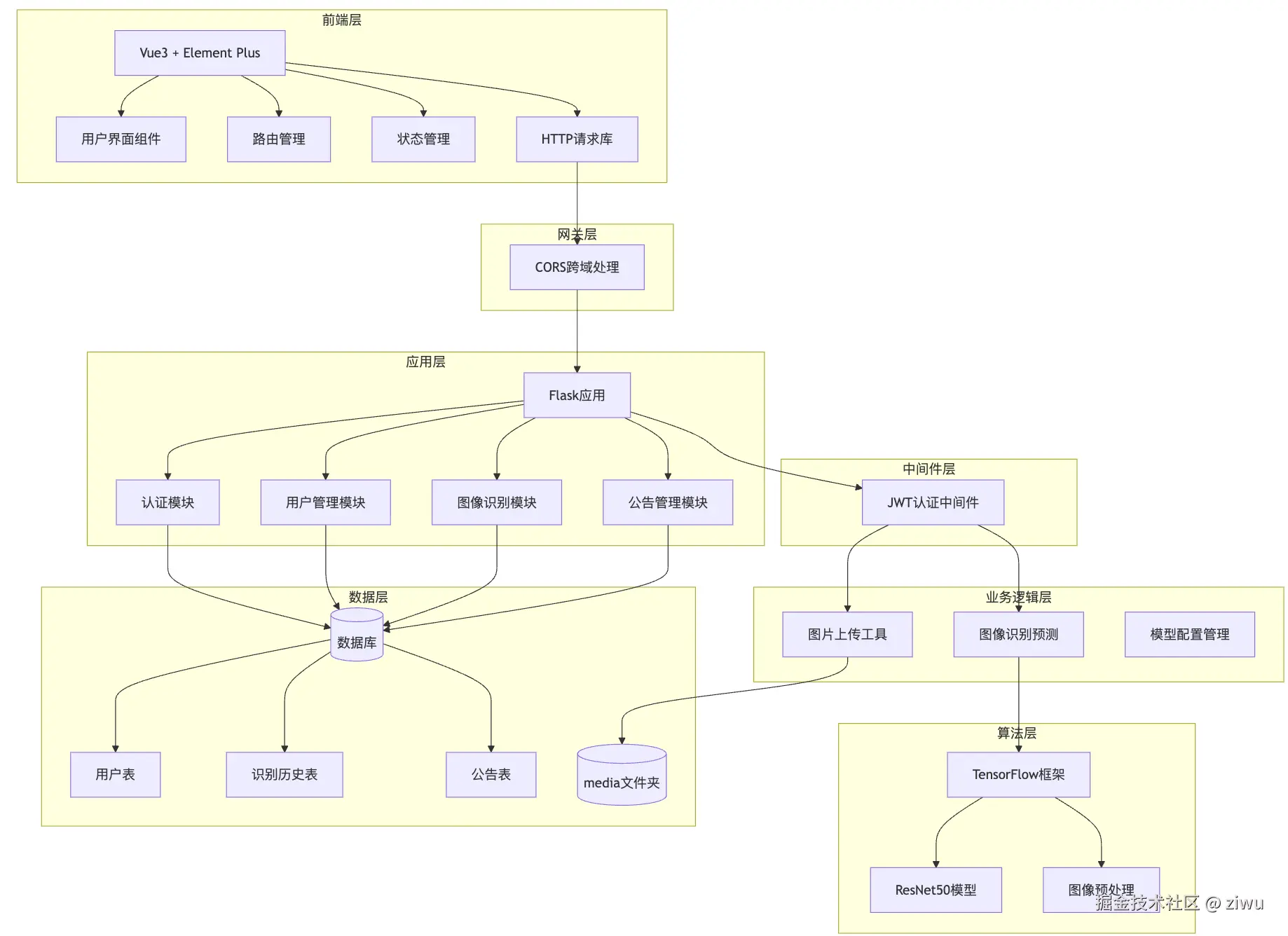
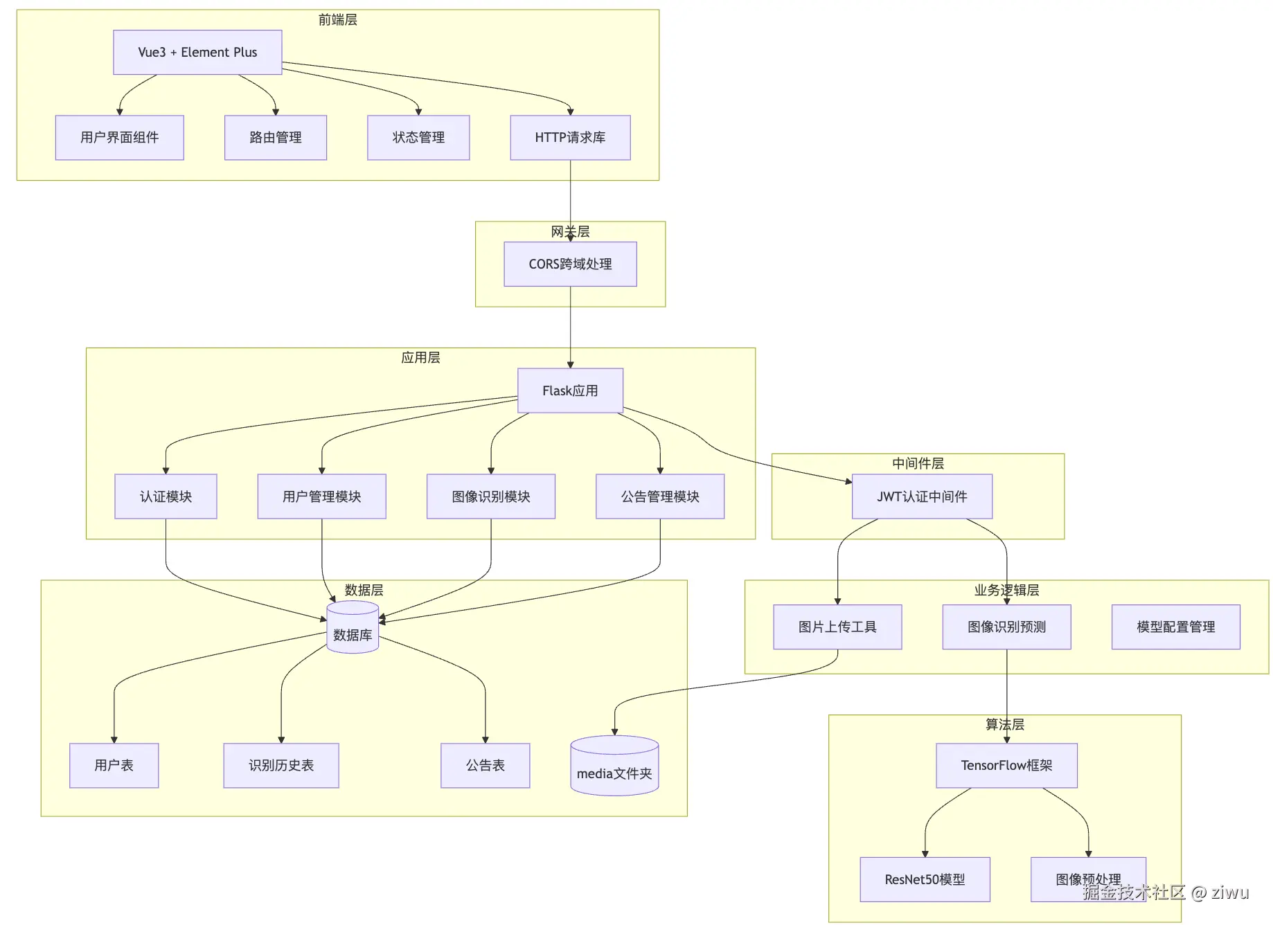
技术架构图

图片

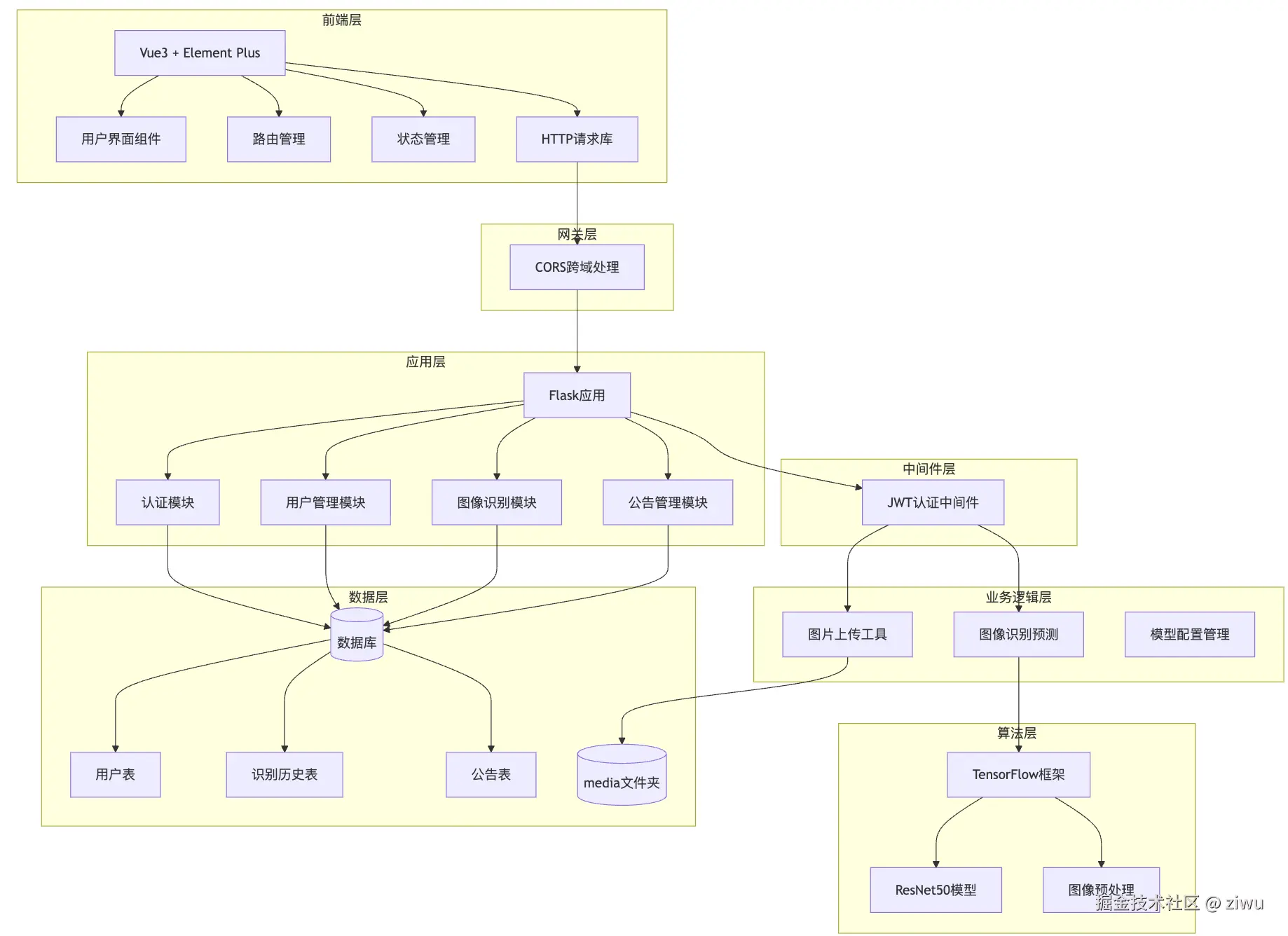
系统功能模块图

图片

演示视频 and 完整代码 and 安装

地址:www.yuque.com/ziwu/qkqzd2…