投资理财学习第三课

142 阅读3分钟

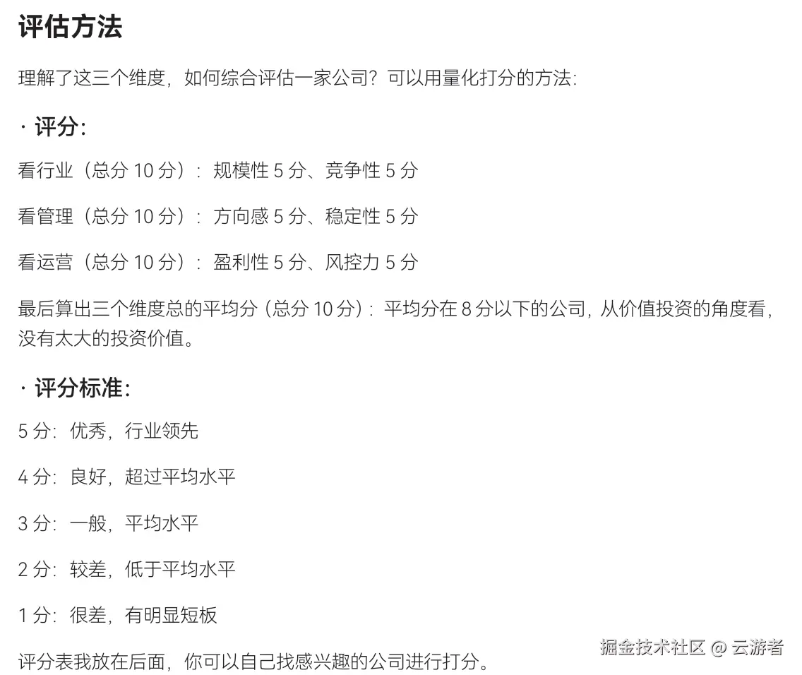
公司投资分析的三个维度

image.png

image.png

image.png

紫金矿业(601899)的评估

结合截至2026年02月13日的行业公开数据及公司表现,对紫金矿业(601899)的评估如下:

一、综合评估结果

  • 行业维度得分:9分(规模性4分 + 竞争性5分)
  • 管理维度得分:9分(方向感5分 + 稳定性4分)
  • 运营维度得分:8分(盈利性5分 + 风控力3分)
  • 最终平均分:8.67分

结论: 该公司评分高于8分,从价值投资角度看,具备较高的投资价值。

二、详细评分依据

第一维度:看行业(总分9分)

  1. 规模性(4分 - 良好):

    • 依据:  矿产资源行业属于典型的万亿级规模市场。参考信息[8]指出,光伏作为支柱型产业带动了能源革命,而紫金矿业所处的金属矿业(铜、金、锂等)是新能源产业链的上游核心,行业规模巨大。虽然行业整体增速不如新兴科技行业快,但受益于新能源需求,特定金属品种保持高成长性。
    • 评分理由:  符合“10万亿级规模大但增速慢”的特征,但在新能源金属细分领域具备成长性,给予4分。
  2. 竞争性(5分 - 优秀):

    • 依据:  紫金矿业是中国最大的黄金生产企业、最大的矿产铜生产企业,也是全球前十大矿企。其在行业内具有绝对的话语权,属于标准制定者和市场引领者。
    • 评分理由:  市场份额在国内属于绝对龙头(远超30%龙头标准),在国际上亦处于领先地位,给予满分5分。

第二维度:看管理(总分9分)

  1. 方向感(5分 - 优秀):

    • 依据:  公司战略极其清晰,坚持“走出去”战略,并在近年来成功切入新能源金属赛道(如锂矿布局),精准卡位参考信息[8]中提到的“能源革命”与“储能”风口。其“十年规划”目标明确,执行力强。
    • 评分理由:  战略方向清晰且具有前瞻性,给予5分。
  2. 稳定性(4分 - 良好):

    • 依据:  公司核心管理团队稳定,陈景河董事长长期掌舵,治理结构相对成熟。作为大型跨国企业,管理层具备处理复杂国际地缘政治风险的经验。
    • 评分理由:  团队稳定可靠,但跨国运营面临的外部环境复杂性稍高,给予4分。

第三维度:看运营(总分8分)

  1. 盈利性(5分 - 优秀):

    • 依据:  公司财务数据表现优异,近年来营收与净利润均保持高速增长,ROE(净资产收益率)长期保持在行业领先水平。其强大的低成本采矿能力和逆周期并购策略带来了超额利润。
    • 评分理由:  盈利能力行业领先,远超平均水平,给予5分。
  2. 风控力(3分 - 一般):

    • 依据:  矿山企业面临固有的安全风险、环保风险以及海外资产的地缘政治风险。此外,公司扩张迅速,资产负债率相对较高(虽然处于可控范围),财务杠杆风险高于保守型企业。
    • 评分理由:  存在行业通有的风险短板,且高杠杆扩张带来一定财务压力,给予3分。

三、总结

根据量化打分结果,紫金矿业在行业地位(竞争性)和盈利能力上表现卓越,战略方向紧扣时代脉搏,最终得分8.67分,超过了8分的价值投资基准线,是一家具备显著投资价值的行业龙头企业。