说实话,用对这4个场景,Gemini Deep Research帮你省下3个月时间

165 阅读5分钟

和 ChatGPT 的 Deep Research 比起来,Gemini Deep Research 在某些学术使用场景下确实更有优势。 我们选了最常见的四大学术应用场景,对 Gemini Deep Research 进行了一轮实测,把关键体验和结论都整理好了,给大家做个直观参考📚🔍。

场景一:快速了解一个领域的前沿进展

以前做文献综述时,我总是花大量时间在数据库里反复查找、筛选和对比,一篇篇啃下来,时间耗费真的是超级大😵‍💫。 但自从用了 Gemini Deep Research 后,效率直接提升了好多!它能快速帮你理清研究领域的脉络和最新趋势,大大减少了翻文献的时间。⚡️📈

提示词模板:

请基于过去XX年的同行评议研究,为我梳理[XX研究领域]的现状。需要包括:1. 该领域的主要研究方向和子领域2. 目前存在的主要争议点3. 未解决的关键挑战4. 按子主题组织的研究现状

实际效果:我们用此方法测试了"螯合化合物通过调节金属离子水平对阿兹海默症的影响"主题进展。

在这里插入图片描述

Gemini Deep Research 先按我给的框架,帮我把研究怎么做、做哪些部分都拆清楚了,还顺手列了一份很细的研究大纲。

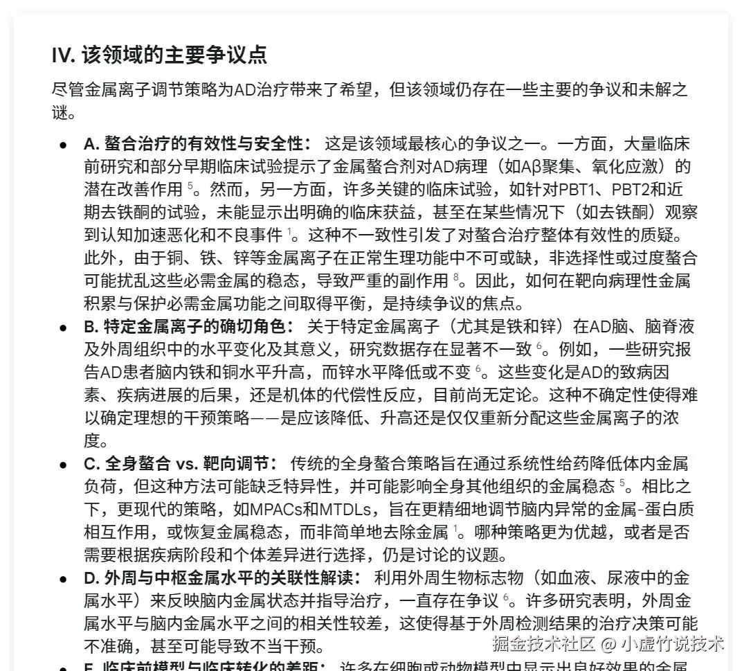
在这里插入图片描述 确认好大纲之后,点一下「开始研究」。Gemini会去翻几百个网站,最后给你吐出一份大概 1 万多字的阶段性报告。图片主要争议点和关键挑战部分也非常有启发:图片 参考文献统一放在文末,这一点对想要快速跟进领域最新进展的人来说确实很友好👍。当然也要注意,报告里个别小节和主题关联度不高,阅读时还是需要自己多做判断、筛选。

场景二:批判性分析与观点对比

学术研究的关键之一,就是有没有批判性思维。Gemini Deep Research 在这方面特别给力,它能快速帮你理清某个有争议的结论两边的正反观点,还会列出双方的论据。这样一来,你的分析就会更全面、更有深度💡。

提示词模板:

请分析关于[具体观点/理论]的主要正反方观点:1. 挑战该观点的核心论据有哪些?2. 支持和反对的学者分别提出了什么证据?3. 争议的焦点在哪里?4. 请总结双方的核心观点并提供相关研究文献。

实际效果:图片图片这个方法特别适合给论文里有争议的观点找“硬核证据”,能帮你补强研究假设和理论框架,让整篇论文看起来更严密、更经得起推敲 👍

场景三:基金资助申请书优化

Gemini Deep Research 可以帮你分析当前的资助趋势,了解国家重点支持的领域,进而调整你的研究方向,确保申报更加精准,命中率自然提高 🚀

提示词模版:

请分析["螯合化合物通过调节金属离子水平对阿兹海默症的影响"]的最新资助趋势和优先方向:1. 过去5年该领域的主要研究空白 2. 当前研究的时机和重要性性分析 3. 与中国/国际资助优先级的对应关系 4. 提供有说服力的项目申请理由 5. 包含最新的政策文件和资助指南引用 (可以上传政策文件或资助指南给Gemini作为参考)

实际效果:图片最后生成的报告十分有针对性,且附带完整的参考文献资料: 图片附带国内外主要资助机构的资助重点:图片整理成表格呈现:图片图片针对主题总结有说服力的申请理由:图片Gemini Deep Research 这个应用,其实挺值得我们借鉴的,能带来不少新思路和启发✨

场景四:跨领域合作机会与项目挖掘

现在的学术研究早就不是一个人独立完成的了,跨学科合作几乎成了必备条件。Gemini Deep Research 就是一个很好的工具,它帮助我们快速找到不同学科之间的交集,发掘潜在的研究方向和合作机会。比如,用“细分领域 + AI”的思维来分析项目,就能更高效地发现有价值、能实际落地的新方向 🚀

提示词模版:

请分析和整合[螯合化合物通过调节金属离子水平对阿兹海默症的影响]和[AI大模型]相关领域研究:1. 两个领域使用了哪些可转移的技术或方法?2. 有哪些值得借鉴的研究思路?3. 这两个领域存在哪些合作机会?4. 请引用相关的代表性研究

实际效果:图片最后生成的跨领域合作可能性报告:图片图片代表性文献总结:图片

总之,这就是我在 四个学术场景 下实测 Gemini Deep Research 的一些真实感受。

不管是文献脉络整理、资料快速汇总,还是做那种跨领域的线索挖掘,以前动辄几天起步、甚至一两周的工作,现在基本 几个小时就能完整跑一遍流程 ✅ 效率提升真的很直观。

背后的逻辑其实也不复杂,说白了就一句话👇 👉 脏活累活交给 AI,判断和深度思考留给人。

让 AI 去铺路、去整理信息,人只负责做决策和推理, 科研效率自然就被直接拉满了🔥🔥

如果你还在用“纯人肉”的方式搞研究,真的可以试试这种分工思路,体验会非常明显 😄

国内直接使用Gemini 3 Pro

✅ 界面:Gemini官网的 1:1 完美复刻。(后台是Gemini 200美金/月的Ultra和20美金/月的pro会员。)

✅ 国内直连:无需魔法,开通即用

✅ 支持Gemini 3 Pro、Gemini 3 Flash、Nano Banana Pro、Veo 3.1、Deep Research、Deep Think、Canvas

在这里插入图片描述

操作指导

AI平台 国内直接访问地址:xiaoxuzhu.geminivip.cn/ 【立即登录】 在这里插入图片描述 【输入授权码】登录 在这里插入图片描述

【选择空闲的车,点击进入】 在这里插入图片描述

在这里插入图片描述

感受

好用的功能太多太多,我就不在这个一一列举了,有兴趣的可以自行尝试。

有提供免费的授权码可体验~

有提供免费的授权码可体验~

有提供免费的授权码可体验~

私信虚竹哥,获取体验码~ 国内可直接使用:xiaoxuzhu.geminivip.cn/

在这里插入图片描述

我是虚竹哥,目标是带十万人玩转AI。