【交通标志识别系统】python+深度学习+算法模型+Resnet算法+人工智能+2026计算机毕设项目

37 阅读2分钟

项目介绍

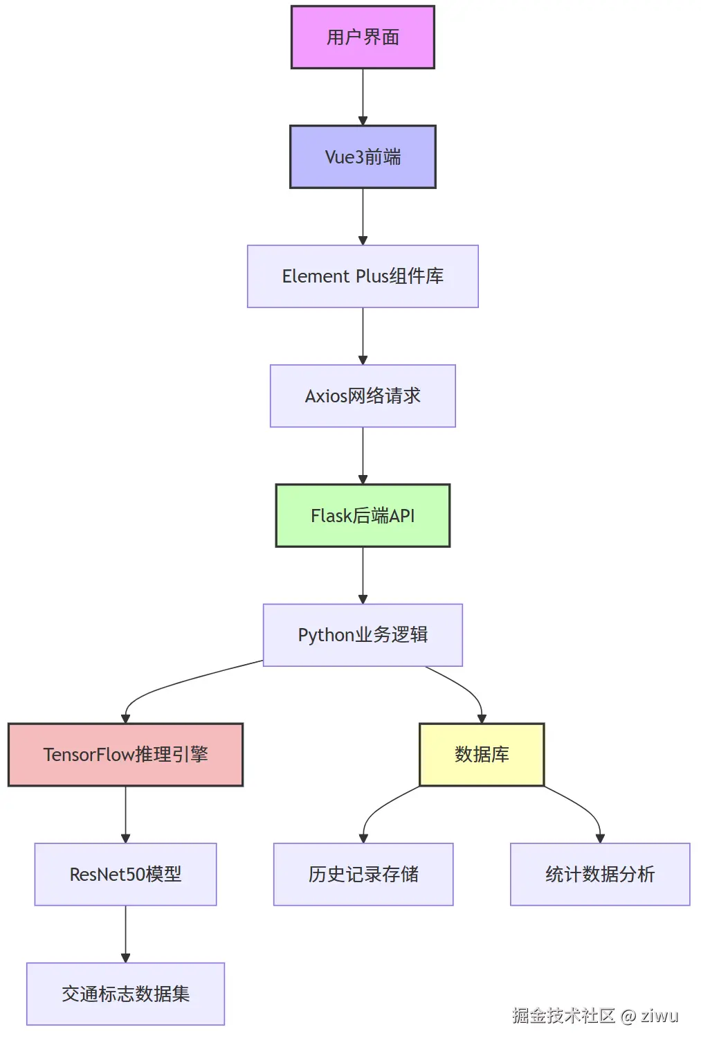
本项目是一个基于深度学习的智能交通标志识别系统,旨在通过计算机视觉技术实现对交通标志的自动检测和分类。系统采用前后端分离架构,前端使用Vue3+Element Plus构建用户友好的交互界面,后端通过Flask框架提供高效的API服务,核心识别算法基于TensorFlow平台和ResNet50深度卷积神经网络。

系统具备完整的功能流程:用户可通过网页上传包含交通标志的图片,系统会自动进行预处理、特征提取和分类识别,并返回详细的识别结果,包括标志类型、置信度和相关交通规则说明。同时,系统还提供了历史记录查询、识别统计分析等辅助功能,为用户提供全面的使用体验。 图片 图片 图片

选题背景与意义

随着城市化进程的加速和汽车保有量的快速增长,交通安全问题日益突出。交通标志作为道路交通安全的重要组成部分,对引导驾驶员行为、维护交通秩序起着关键作用。然而,传统的交通标志识别主要依赖人工观察,容易受到驾驶员疲劳、注意力不集中等因素的影响,导致交通事故的发生。

近年来,深度学习技术在计算机视觉领域取得了显著进展,特别是卷积神经网络(CNN)在图像分类任务中的优异表现,为交通标志自动识别提供了技术可能。ResNet50作为一种深度残差网络,具有较强的特征提取能力和分类精度,能够有效识别各种复杂场景下的交通标志。

关键技术栈:resnet50

ResNet50是2015年由微软研究院提出的深度残差网络(Residual Network),是ResNet系列中的经典模型之一。该网络通过引入残差学习(Residual Learning)概念,解决了深度神经网络中的梯度消失和退化问题,使得网络深度可以达到50层甚至更深,从而显著提高了图像分类的精度。

本项目中,我们使用TensorFlow框架实现ResNet50模型,并在公开的交通标志数据集上进行训练和优化,最终实现了高效、准确的交通标志识别功能。

技术架构图

图片

系统功能模块图

图片

演示视频 and 完整代码 and 安装

地址:www.yuque.com/ziwu/qkqzd2…