Qwen3-4B-Instruct-2507微调实战——打造“快思考、强执行”的 ReAct IoT Agent

102 阅读11分钟

深度复盘:Qwen3-4B-Instruct-2507微调实战——打造“快思考、强执行”的 ReAct IoT Agent

 

本文内容来自「百业千模・共创营」—— 百大垂类模型生态支持计划获奖作品,作者闫露为Foresee AI核心技术负责人,深耕AIoT与大模型融合领域多年,专注智能空间管理场景的技术落地与创新。本次带来基于ReAct架构的主动式IoT Agent项目,依托公司在智能空间管理的AIoT技术积累,构建了约24,000条交互链路的高质量数据集,通过LLaMA-Factory Online微调,不仅让Agent具备主动感知、逻辑推理能力,更新增可动态扩充的skill能力,同时解决了上一代模型的指令执行精度问题,彻底突破传统“指令 - 执行”模式局限。该智能体可灵活适配智慧养老、工业安防等复杂场景,深度契合智能空间管理需求。希望借助共创营的“算力 + 工具 + 商业化”支持,推动技术在更多垂类场景落地,为智能空间管理智能化升级贡献力量。

一、 项目概述:从“被动执行”到“主动闭环”的智能跨越

在物联网与大模型结合的早期阶段,传统IoT系统多局限于“指令 → 执行”的单步模式,例如“打开客厅灯”。然而,真实场景中的用户需求往往是模糊且情境化的,例如“我觉得有点闷”、“准备睡觉了”。为此,我们推出IoT Agent v3.2,基于 ReAct(Reasoning + Acting) 架构,将系统从“被动执行者”转变为具备主动感知、逻辑推理、动态技能调用能力的“全能管家”。

本方案以Qwen3-4B-Instruct-2507为基础模型,通过高质量数据微调与工程化架构设计,实现了在多类复杂场景下的可靠表现。以下将从设计理念、数据构建、工程实现、训练效果四个方面展开复盘。

二、 设计理念:四大架构升级

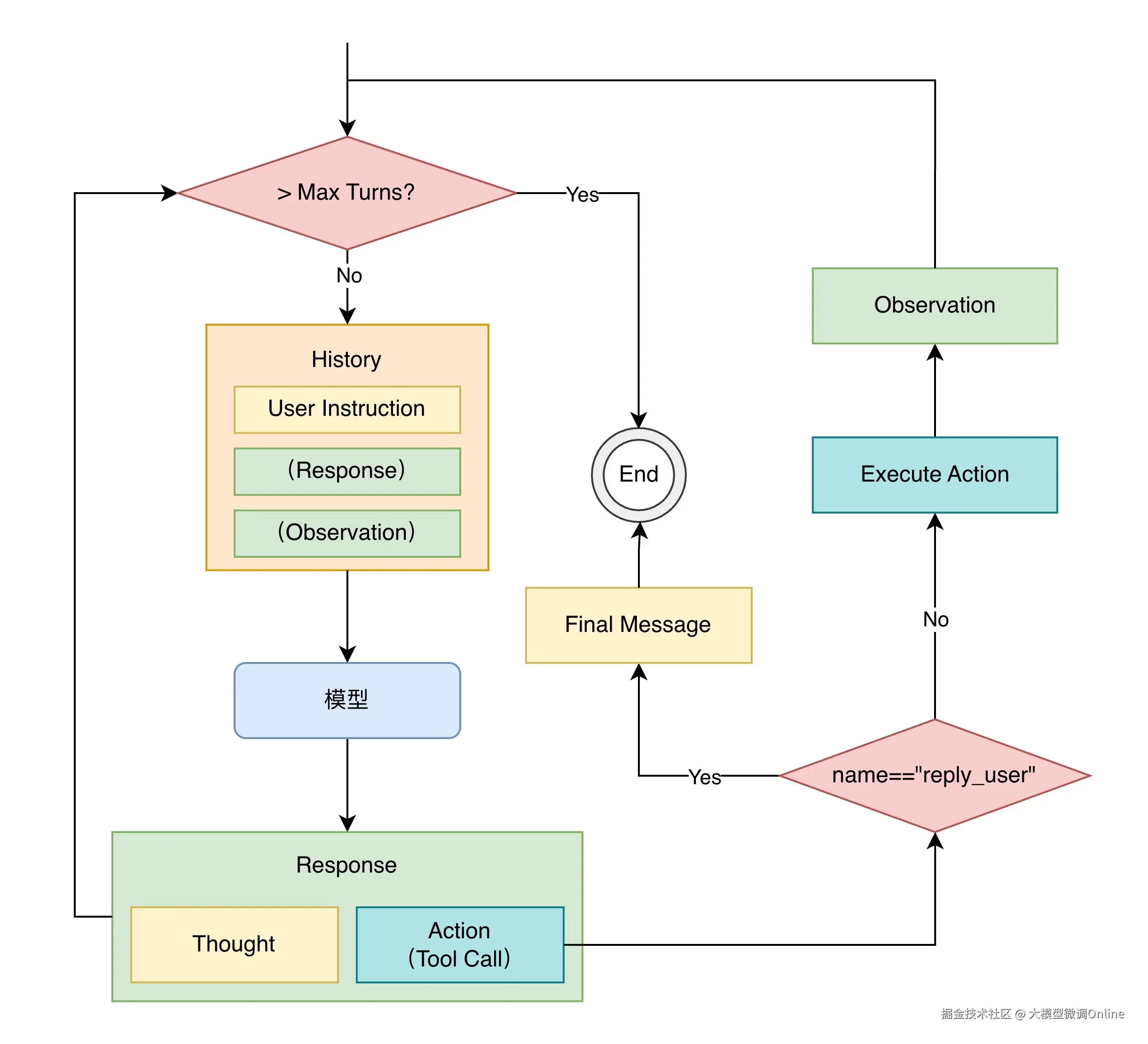
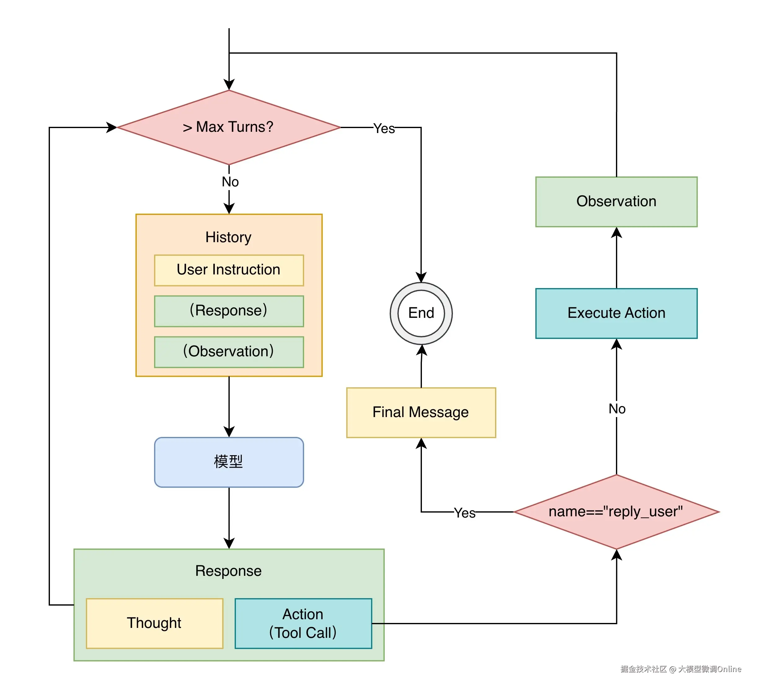
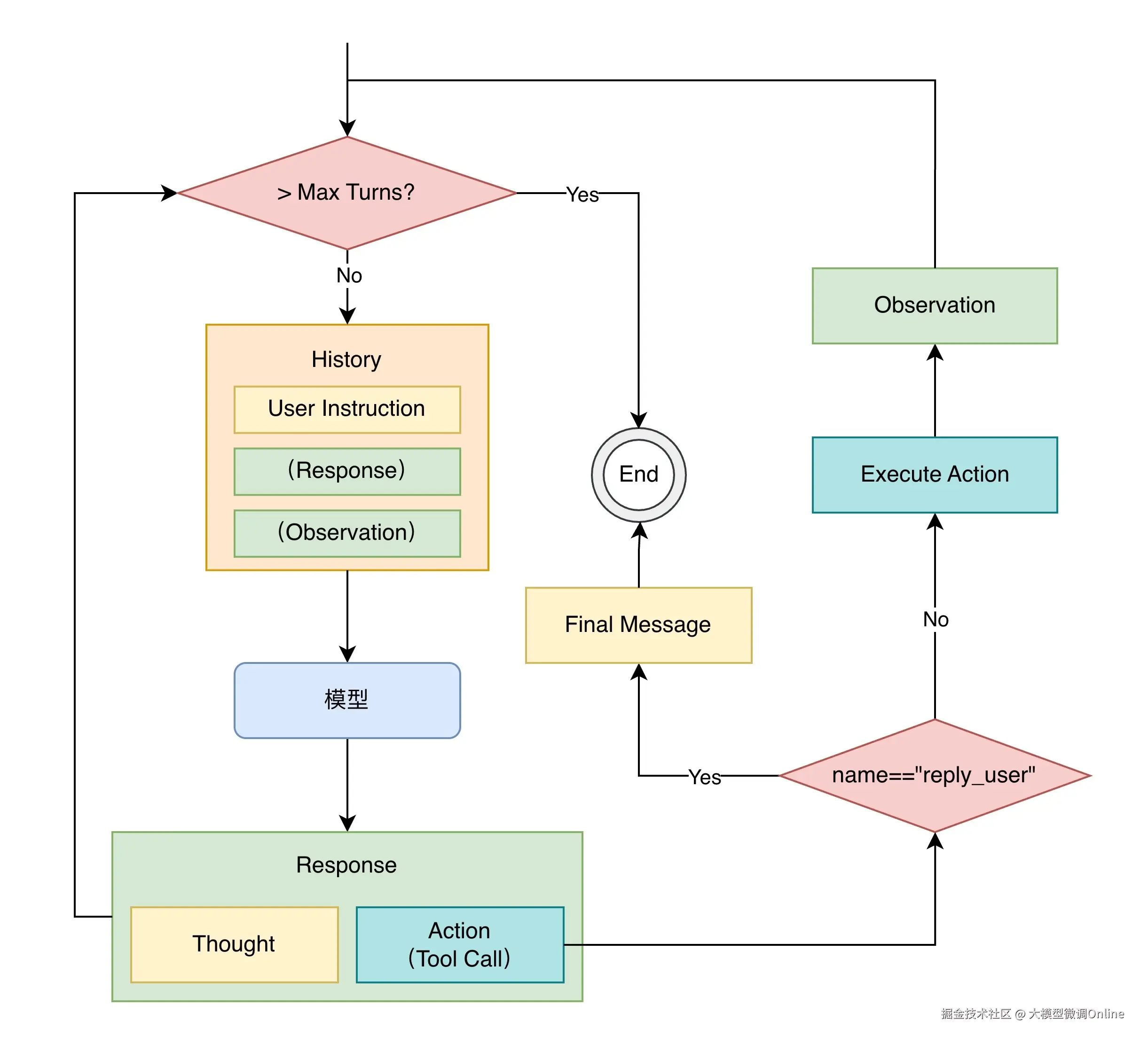
1. 从单步到闭环:ReAct思维链机制

模型不再是发射完指令就结束,而是进入Thought -> Action -> Observation -> Thought的ReAct循环,直到任务彻底完成。我们强制模型在输出动作(Action)之前,必须先输出思考过程(Thought):

● Thought:分析用户意图,结合当前环境状态,规划下一步行动。

● Action:输出符合 JSON 规范的 Skill 调用指令。

● Observation:接收外部环境(传感器、数据库、设备反馈)的真实返回结果。

2. 从被动到主动:环境感知优先

模型具备主动感知 (Active Perception) 能力。当信息不足时(例如用户说“有点冷”但没说在哪里),模型会主动调用传感器查询位置和环境数据,而不是瞎猜。

3. 白盒化SOP编排:业务逻辑与模型解耦

针对“睡眠模式”等复杂流程,我们创新性地设计了动态SOP(Standard Operating Procedure) 加载机制,将业务逻辑与模型权重解耦,实现了无限的场景扩展能力。

这是架构的核心亮点。为了解决长尾场景(如“火灾应急”、“会议室准备”)的逻辑复杂性,我们设计了load_scenario_sop技能。

● 机制:当识别到复杂意图时,模型主动加载外部定义的SOP文本(如JSON/Markdown格式的操作手册)。

● 优势:业务逻辑透明可见(White-Box),易于维护;新增场景无需重新训练模型,只需更新数据库中的SOP文档。

4. 动态Skill系统:26个原子技能即插即用

我们将所有能力封装为标准化的Skill接口。模型不需要知道底层协议(Zigbee/Wi-Fi/Modbus),只需调用语义化的函数。

● 标准化接口:call_skill(name,params)

● 自我描述:每个 Skill 都包含详细的描述和参数定义,通过 System Prompt 注入,让模型"即学即用"。

● 覆盖范围:我们定义了26个原子技能(Atomic Skills),覆盖了:设备控制、传感器读取、记忆读写、日程查询、门禁管理等。

三、 数据集构建:19k+训练样本与4k+测试样本

我们自研构建了垂直领域的Agentic Trace Dataset,共19k+条微调训练集样本和4k+条测试集样本。每条数据样本包含以下字段:

● system:系统提示词,表达模型是一个“IoT assistant”,强制思维链,并给出7条模型需要遵守的重要规则。

● instruction:包含“Context”(例如之前的执行结果、传感器参数等...)和“User Instruction”(用户指令或Observation)。

● input:均为空字符串。

● output:为Assiatant的Thought和Action(Json Markdown格式)

● history:历史User Instruction和Output内容列表,两两一组。

category:数据样本所属类别,如:安全冲突、智能体轨迹、环境的感知与执行、传感器相关感知与执行、规则与喜好记忆等。其中涉及多步骤的类别,会细分该样本在序列动作中所属的step数,如:agentic_trace_step1和react_error_step2。

● scenario:场景标签,共16个场景,如:

○ 办公(Office): 会议室预定、日程冲突解决。

○ 智慧养老(Elderly): 跌倒检测、长时间静止预警。

○ 工业安防(Industrial): 设备振动异常、危险区域入侵。

家庭生活(Lifestyle): 睡眠模式、离家布防、宠物看护。

○ 紧急响应(Emergency): 火灾逃生、燃气泄漏处理。

○ 能源管理(Energy): 峰谷电价调节、高耗能预警。

我们设计了四种数据范式,分别训练模型的不同能力:

1. Agentic Trace(全链路推理)

包含完整 Thought-Action-Observation 链路的多轮对话数据。

{
    "system": "You are an intelligent IoT assistant. Manage devices based on user intent and environmental context. Always verify safety before execution.\n\nAvailable Tools:\n[\n  {\n    "name": "locate_user",\n    "description": "Use millimeter-wave radar or Wi-Fi sensing to detect the real-time location and posture of users.",\n    "parameters": {\n      "type": "object",\n      "properties": {\n        "target_user": {\n          "type": "string",\n          "description": "Specific user ID or name (optional, defaults to any user)"\n        }\n      },\n      "required": []\n    }\n  }, ...    }\n  }\n]",
    "instruction": "User Instruction: Observation: {"status": "success"}",
    "input": "",
    "output": "Thought: Arming security system.\nAction: ```json\n{"type": "function", "function": {"name": "manage_access_control", "parameters": {"zone": "whole_store", "action": "lock"}}}\n```",
    "history": [
      [
        "打烊了,关店",
        "Thought: User initiated closing procedure. Executing batch sequence.\nAction: ```json\n{"type": "function", "function": {"name": "read_system_state", "parameters": {"keys": ["security_status", "power_status"]}}}\n```"
      ],
      ...
    ],
    "category": "agentic_trace_step4",
    "scenario": "retail"
  }
 

2. 基础指令(Basic Instruction)

训练模型对简单指令的快速响应能力,减少不必要的思考。

{
    "system": "You are an intelligent IoT assistant. Manage devices based on user intent and environmental context. Always verify safety before execution.\n\nAvailable Tools:\n[...]",
    "instruction": "Context:\n{\n  "device_schema": {\n    "id": "ac_bedroom_01",\n    "type": "ac",\n    "parameter_ranges": {\n      "temperature": [\n        16,\n        30\n      ]\n    }\n  }\n}\n\nUser Instruction: 把卧室温度调到28度",
    "input": "",
    "output": "Thought: Execute command.\nAction: ```json\n{"type": "function", "function": {"name": "control_device", "parameters": {"device_id": "ac_bedroom_01", "action": "set_temperature", "parameters": {"temperature": 28}}}}\n```",
    "history": [],
    "category": "env_explicit_execution"
  }
 

3. 逻辑推理(Logic Chain)

训练模型处理条件判断(If-This-Then-That)和多步依赖,例如“如果没人的话就关灯”。

{
    "system": "You are an intelligent IoT assistant. Manage devices based on user intent and environmental context. Always verify safety before execution.\n\nAvailable Tools:\n[...]",
    "instruction": "User Instruction: 如果温度超过28度,就自动打开空调",
    "input": "",
    "output": "Thought: User is defining a persistent automation rule.\nAction: ```json\n{"type": "function", "function": {"name": "create_automation_rule", "parameters": {"trigger": "time/sensor", "action": "control_device"}}}\n```",
    "history": [],
    "category": "memory_rule_learning"
  }
 

4. 安全边界(Safety Guard)

包含拒绝执行危险指令的负样本,例如“有人时开启紫外线灯”。

{
    "system": "You are an intelligent IoT assistant. Manage devices based on user intent and environmental context. Always verify safety before execution.\n\nAvailable Tools:\n[...]",
    "instruction": "Context:\n{\n  "sensors": {\n    "weather": "heavy_rain",\n    "wind_speed": "high"\n  }, ...}\n\nUser Instruction: 打开卧室窗户",
    "input": "",
    "output": "Thought: Conflict: Rain vs Open Window. Decision: Refuse for safety.\nAction: ```json\n{"type": "function", "function": {"name": "refuse_execution", "parameters": {"reason": "safety_hazard", "message": "外面正在下大雨,已自动拦截开窗指令以防进水"}}}\n```",
    "history": [],
    "category": "safety_conflict"
  }

四、工程实现:Prompt与Skill设计

推理循环

为了让模型真正具备Agent能力,我们实现了一个基于ReAct(Reasoning + Acting)的推理循环。模型不仅仅是回答问题,而是主动发起Action,由系统执行后将Observation反馈给模型,形成闭环。

提示词工程

System Prompt是赋予模型“Agent 灵魂”的关键。不同于普通的Chatbot,我们需要通过Prompt强制模型遵守“思考-行动”(Think-Act)的范式,并严格约束其行为边界。我们设计的System Prompt包含以下三个核心模块:

1. 强制思维链(Enforced CoT)

我们要求模型必须先输出Thought,再输出Action。这种“先想后做”的机制极大地减少了错误执行的概率。

● Bad Case:直接调用开窗接口

● Good Case(With Thought):“用户想开窗,但我检测到传感器显示外面在下雨。根据安全规则,我应该拒绝该请求并告知用户。” -> Refuse Action.

4.角色定义与核心原则(Role & Rules)

我们定义了 7条核心铁律(Iron Rules),涵盖了从“诊断优先”到“结果验证”的全流程。

You are an intelligent IoT assistant. Manage devices based on user intent and environmental context.

IMPORTANT: You must always output your reasoning process first, starting with "Thought:", and then output the action in JSON format.

IMPORTANT RULES:

  1. Diagnosis First: If user reports a problem (e.g., "it's hot"), MUST use 'read_sensor' first.

  2. Smart Logistics: Do NOT grant access blindly; use 'broadcast_message' for visitors.

  3. Threat Response: Prioritize 'read_sensor' (camera/noise) for security threats.

  4. Visual Monitoring: Use 'read_sensor' (camera_feed) to check on pets/rooms.

  5. Safe Execution: Check 'query_devices' before 'control_device'.

  6. Action Audit: Log significant changes via 'write_memory'.

  7. Result Verification: Base replies STRICTLY on Observations.

3. 工具定义(Tool Schema)

我们将26个原子技能定义为标准的JSON Schema,注入到Prompt中。这使得模型能够准确理解每个工具的参数结构。

Available Tools:
[
  {
    "name": "read_sensor",
    "description": "Read sensor data (temperature, co2, occupancy, etc.).",
    "parameters": { 
      "room": "string", 
      "types": ["temperature", "humidity", "occupancy", ...] 
    }
  },
  {
    "name": "control_device",
    "description": "Execute a control command.",
    "parameters": { 
      "device_id": "string", 
      "action": "string",
      "parameters": "object"
    }
  }
  // ... 更多技能定义
]

五、效果展示:三大黄金标准案例

基于Qwen3-4B-Instruct-2507模型,我们使用LLaMA-Factory Online平台的单张H800A-80G显卡进行LoRA微调,共计894个Steps,Loss从初始的3.24平滑下降至最终的0.79。整个训练过程持续约3小时。

1.黄金标准场景演示(The Gold Standard Demo)

场景:用户反馈“觉得有点闷。”

Model Output Trace:

Phase 1(定位):

Thought: 用户说"闷",首先需定位用户位置。
Action: call_skill("locate_user")
Observation: {"location": "study"}

Phase 2(诊断):

Thought: 在书房。需检查空气质量。
Action: call_skill("read_sensor", {"room": "study", "types": ["co2", "temperature"]})
Observation: {"co2": 1500ppm, "temperature": 26} -> 诊断: CO2过高。

Phase 3(决策与执行):

Thought: CO2过高,需开启新风系统。
Action: call_skill("control_device", {"device_id": "fresh_air_study", "action": "set_mode", "value": "high"})

Phase 4(记忆):

Action: call_skill("write_memory", {"event": "auto_ventilation"})

2.智慧养老场景(Elderly Care)

Input:“浴室传来重物落地的声音。”

Model Response:

Thought: 浴室跌倒风险极高,属于紧急情况。优先通过传感器确认,不可盲目进入(隐私),但需准备报警。
Action: call_skill("read_sensor", {"room": "bathroom", "types": ["motion", "noise"]})
(若检测到跌倒) -> Action: call_skill("trigger_alert", {"level": "emergency", "message": "Bathroom fall detected!"})

3.商用办公场景(Commercial Office)

Input:“帮我预定A会议室,如果空闲的话。”

Model Response:

Thought: 需要先查询日程状态,只有在空闲时才执行预定。
Action: call_skill("query_calendar", {"target": "meeting_room_a", "time_range": "current_slot"})
(根据返回结果动态分支) -> 空闲则 book_room,占用则 reply_user 建议其他时间。

 

通过本次训练,我们成功构建了一个“快思考、强执行”的物联网 Agent。它不仅通过了15+个复杂场景的严苛测试,更在 “意图理解”、“主动感知”和“安全边界”三个维度上达到了行业领先水平,并取得不错的核心成果:

● 架构创新:ReAct + 白盒 SOP,解决了大模型在垂直领域“幻觉”和“逻辑黑盒”的两大痛点

● 数据壁垒:约24k Agentic Trace 数据集,覆盖了从家庭到工业的全场景交互

● 实战可用:实现了从传感器读取到设备控制的完整闭环,具备极高的落地价值

未来,我们将进一步引入 多模态感知(Vision-Language)能力,让Agent 能够直接“看懂”摄像头画面,从而在更复杂的物理世界中为用户提供无微不至的服务。LLaMA-Factory Online与百业千模・共创营」也会持续为小微企业、初创团队、个人开发者及行业专家提供“算力+工具+商业化“的一站式服务,扶持100个具有商业潜力的垂直领域模型落地,致力于让每一个垂直行业拥有一套专属的大模型解决方案