说实话,科研人真没必要熬夜翻 PDF:Gemini 3.0 的 3 个隐藏检索功能太香了

239 阅读9分钟

说实话,Gemini 3.0 在文献检索和管理这件事上,真的有点“外挂”味道 😎 原因很简单:它是直接连着 Google Search 的 🔥

所以它不只是陪你聊天的 AI, 而是能实时进学术圈帮你找资料、筛论文、做整理的那种狠角色。

下面我就按你提到的 「三项任务」, 给你整理了一套可以直接照抄照用的实操流程 ✅

👉 每一步我都配好了可复制的提示词,拿走就能用,不用自己琢磨。

1. 语义搜索

以前做文献检索,最让人头疼的就是拼那些 AND、OR 逻辑词,既累脑子又不一定能得到理想的结果。现在,可以彻底改变这种做法了:把“关键词搜索”变成“自然语言提问” 🧠✨

只要你开启了 Gemini 的联网功能(Google 搜索扩展),就能像和导师交流一样,直接阐述研究背景、问题和你想要的结果。

过去我们可能只能输入类似的查询: Machine learning AND climate change 结果是:信息多得很,但杂乱无章,还得自己挑选筛选。

现在完全不一样了 👍 你只需要用一个更完整、指令感强的提示词模板,一次性表达需求,Gemini 就能帮你处理文献检索、筛选和整理等工作,效率直接翻倍 🚀

推荐使用的 Prompt(可直接复制填空):

**“我正在进行关于 **[填入你的研究方向,例如:机器学习在气候变化预测]** 的研究。 请你利用 Google 搜索和学术数据库,帮我找出过去 **[3]** 年内,针对 **[具体细分领域,例如:极端天气事件预测]** 表现最好的几种 **[技术/方法,例如:深度学习架构]****请按以下格式输出结果:**

1.  **领域综述:** 先用一段话概括目前的主流技术路线(例如:是用 Transformer 处理时间序列,还是用 GNN 处理空间数据?)。

2.  **精选列表:** 列出 5-10 篇最具代表性的论文。

3.  **核心解读:** 对每篇论文,请提供标题、发表年份、来源链接,并用**一句话精准总结**它的核心贡献或解决了什么具体痛点(例如:‘解决了降水预测中的长尾分布问题’)。”

这套流程做完后,最后得到的不是一堆零乱的论文,而是一份精心筛选过、理清逻辑、提炼了核心观点的文献清单。基本上,相当于直接告诉你:现在大家都在研究哪些方向,哪些重点最值得跟进。用的时候直接点开链接查看,省时省力又省脑力 👍


2. 关联图谱构建

Gemini 虽然做不到像 Connected Papers 那样,直接甩你一张炫酷的引用“泡泡图”, 但说真的,这完全不影响它拿来干活✨。

因为我们真正需要的,其实不是图有多花哨,而是它梳理逻辑的能力够不够强。

Gemini 最厉害的地方,就是能帮你快速搭出一份文字版的「学术脉络图」, 反而效率更高。

通过这种方式,你能很快看清一个理论到底:

最早是谁提出来的?

中间经历了哪些关键演变?

是怎么一步步发展成今天这个样子的?

而不是只盯着最近最火的几篇论文🔍。

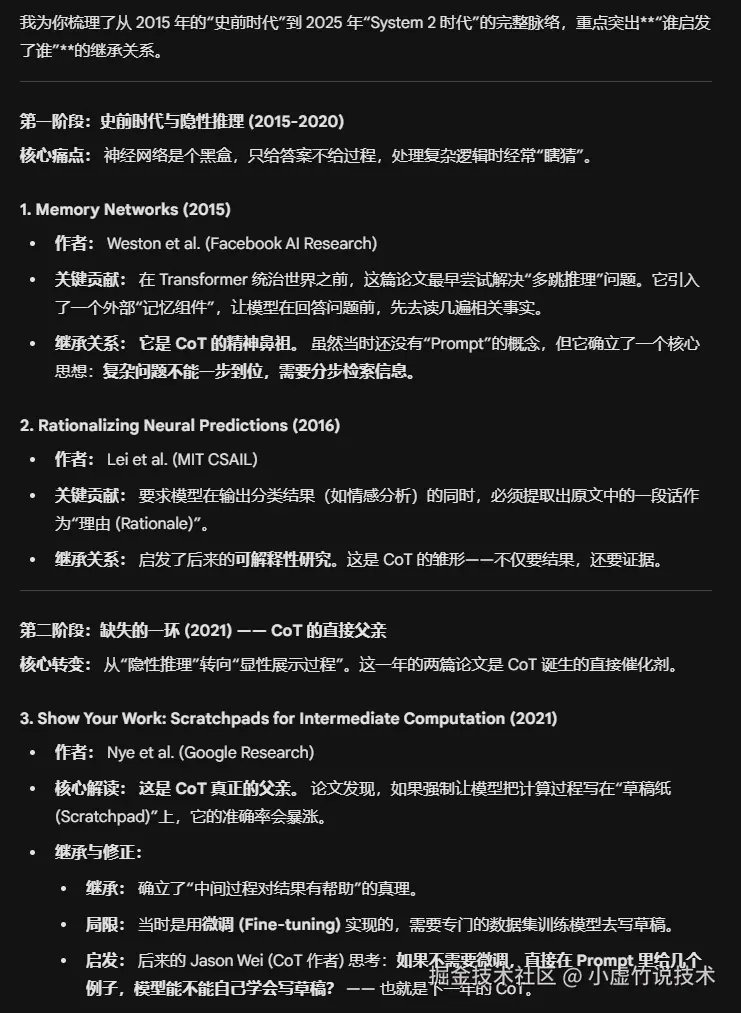
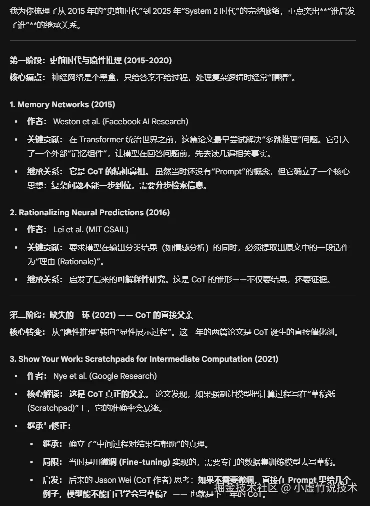
如果你想深挖某个理论的“鼻祖”,顺藤摸瓜,把那些被时间埋住的经典论文和思想源头都挖出来,那就直接用下面这个指令,让 Gemini 帮你全部梳出来👇

提示词:

溯源 Prompt(可直接复制填空):“关于 [填入核心概念,例如:思维链 (Chain-of-Thought)] 这一概念,在这个术语正式大火之前,有哪些具有奠基意义的早期论文? 请利用网络搜索,帮我梳理一条从 [起始年份,如 2015][截止年份,如 2022] 的技术演进脉络。请详细说明每一篇关键论文是如何启发后者的,它们之间存在怎样的继承或修正关系。”

如果你已经有一篇经典论文,想知道最近大家怎么在这篇论文的基础上做改进、在哪些方向上有新突破,或者有没有指出它的不足,其实可以通过这种方式快速搞清楚。

这相当于帮你做了一次智能筛选文献🤖:那些只是随便引用、凑数量的文章会被自动剔除,你只会看到真正有价值的后续研究,轻松锁定高质量的工作,效率直接拉满🚀。

提示词:

追踪 Prompt(可直接复制填空):“以 [填入经典论文标题,例如:Google 的《Attention Is All You Need》]为核心,请帮我找出 [填入年份范围,如 2024-2025]年引用了这篇文章,并且在 [填入具体细分方向,例如:‘计算效率优化’或‘线性 Attention’]方面做出了最重要突破的 5 篇论文。 请重点告诉我:这些新论文具体是如何改进原版方法的?它们解决了原论文的哪些局限性?”


3. 跨语言检索

跨语言检索,真的算是 AI 最爽、最省力的使用场景之一 🚀

很多冷门方向,中文资料少到几乎查不到,但这事儿在 AI 面前根本不算问题。我们用中文想问题,把啃英文资料这种体力活直接甩给 Gemini 就行了。

玩法也很简单,核心就一句话: 👉 「英文搜索,中文回答」

规则一旦定死,后面的流程就全自动了: 从专业术语理解、英文论文消化,到最后的中文总结和逻辑重组,Gemini 全包。 我们只需要负责提问 + 理解结果,效率直接起飞 ⚡️

如果你想再狠一点,下面这个「加强版 Prompt」非常好用, 可以直接把 Gemini 调教成一个 多语言科研助理 🧠✨

不管是完全陌生的新领域,还是冷门又偏门的研究方向,都能帮你快速搞清:

  • 背景是啥
  • 核心概念有哪些
  • 关键脉络怎么串

一句话总结:又省时间,又省脑子,还特别稳。 😎

提示词:

**跨语言调研 Prompt(可直接复制填空):**“请你扮演一名资深的 **[填入你的学科,例如:材料科学]** 研究员。

1.  **检索:** 请用**英文**在 Google Scholar 和学术网络上,深度搜索关于 **[填入具体课题,例如:MXene 材料在海水淡化中的膜污染机制]** 的最新高质量文献,时间范围限定在 **[填入年份,如:2023年至今]**2.  **阅读与分析:** 请仔细阅读这些英文文献的摘要或结论部分,提取关键信息。

3.  **中文报告:** 请用**中文**为我撰写一份约 **[500]** 字的综述简报。

4.  **简报内容要求:**

    - **核心现状:** 目前学术界对该问题的主流观点是什么?

    - **关键争议:** 不同的研究团队之间存在哪些主要的矛盾或未解之谜?

    - **方法论:** 目前最常用的表征手段或实验方法有哪些?

6.  **参考文献:** 请在简报最后列出你参考的文献的**英文原名**及链接,方便我进一步查阅。”

简单来说,这个指令让 Gemini 先理解中文,再用学术英语查资料。它会自动将你的中文需求转化成精准的英文搜索词(像是 membrane fouling mechanism 这种标准术语),然后快速扫描大量英文摘要,把零散的信息整理和融合,最后输出一份符合中文学术写作习惯的报告 📚。

这样,你就能:

  • 不用再纠结怎么用专业英文表达
  • 避开生硬的机器翻译
  • 还能得到带文献出处的深度总结

总结:少走弯路,信息密度满满,效率直接飙升 🚀


进阶技巧:结合 Gemini 的长上下文窗口

如果你手里有一堆PDF论文,不必再一篇一篇手动翻找资料了!借助 Gemini 3.0 的强大长上下文能力,你完全可以把它当作一个私人知识库管理员来帮你处理课题相关的一切信息 🤖📚。

使用方法很简单: 只需要点击对话框中的 “+”,把所有论文批量上传。这样就相当于你迅速搭建了一个基于本地论文的语义搜索引擎。上传后,AI 会帮你自动处理论文间的关联和细节对比。

接着,使用下面这 两个增强版指令,你就能轻松完成👇

  • 不同论文之间的观点交叉验证
  • 关键实验结果、指标、结论的批量提取与对比

整个过程下来,文献查找从“体力活”变成了“动嘴活” 😄,效率提升非常明显!

提示词:

观点梳理 Prompt(可直接复制填空):“基于我上传的这些文献,请深度分析它们对 [填入具体假设或争议点,例如:‘A 药物对 B 通路的抑制作用’] 的态度。 请明确指出:

  1. 哪几篇论文(列出标题)是支持该假设的?

  2. 哪几篇是反对或提出质疑的?

  3. 请务必引用原文中的关键句子作为证据,并标注出现在的页码,以便我核对。”

数据提取 Prompt(可直接复制填空):“请仔细阅读这 [数量] 篇论文的实验方法(Methods)和结果(Results)部分,为我生成一个详细的横向对比表格。 表格的列名应包含:论文标题、[参数 1,如:反应温度][参数 2,如:催化剂用量]、以及[关键结果,如:最终产率/P值]。 注意:如果某篇论文中没有明确提及某个参数,请在表格中标记为‘N/A’,不要臆测。”

国内直接使用Gemini 3 Pro

✅ 界面:Gemini官网的 1:1 完美复刻。(后台是Gemini 200美金/月的Ultra和20美金/月的pro会员。)

✅ 国内直连:无需魔法,开通即用

✅ 支持Gemini 3 Pro、Gemini 3 Flash、Nano Banana Pro、Veo 3.1、Deep Research、Deep Think、Canvas

在这里插入图片描述

操作指导

AI平台 国内直接访问地址:gemini.xiaoxuzhu.cn/ 【输入授权码】登录【选择空闲的车,点击进入】在这里插入图片描述在这里插入图片描述

感受

好用的功能太多太多,我就不在这个一一列举了,有兴趣的可以自行尝试。

有提供免费的授权码可体验~

有提供免费的授权码可体验~

有提供免费的授权码可体验~

私信虚竹哥,获取体验码~ 国内可直接使用:gemini.xiaoxuzhu.cn/

在这里插入图片描述

我是虚竹哥,目标是带十万人玩转AI。