【蘑菇识别系统】Python+深度学习+人工智能+算法模型+Resnet50算法+2026计算机毕设项目

41 阅读3分钟

蘑菇识别系统

  • 技术栈:前端Vue3+Element Plus,后端Flask,算法:TensorFlow+resnet50

项目介绍

本项目是一个基于深度学习的智能蘑菇识别系统,帮助用户快速、准确地识别蘑菇种类,提高蘑菇识别的效率和准确性。系统采用前后端分离架构,前端使用Vue3+Element Plus构建用户友好的界面,后端采用Flask框架提供高效的API服务,核心识别算法基于TensorFlow实现的ResNet50卷积神经网络模型。

系统支持用户注册登录、图像上传识别、识别历史管理等功能。用户可以通过上传蘑菇图像,系统会自动进行识别并返回识别结果,包括蘑菇种类名称和置信度。同时,系统还会保存用户的识别历史记录,方便用户随时查看和管理。

本项目的开发目标是为蘑菇爱好者、野外探险者和相关科研人员提供一个便捷的蘑菇识别工具,帮助他们在野外识别蘑菇时避免误食有毒蘑菇,保障人身安全。 图片 图片 图片

选题背景与意义

蘑菇作为一种常见的食用和药用资源,种类繁多,但其中也存在大量有毒蘑菇。误食有毒蘑菇可能导致严重的中毒甚至死亡。传统的蘑菇识别方法主要依赖于专业人员的经验和图鉴,但这种方法效率低、准确性有限,不适合普通用户使用。

随着深度学习技术的快速发展,基于图像识别的方法已经在物体识别领域取得了显著的成果。卷积神经网络(CNN)在图像分类任务中表现出色,其中ResNet50模型具有较高的识别准确率和计算效率。

本项目基于ResNet50模型开发了智能蘑菇识别系统,通过深度学习技术实现了蘑菇图像的自动识别。系统的开发具有重要的现实意义,不仅可以帮助用户快速准确地识别蘑菇种类,避免误食有毒蘑菇,还可以为蘑菇资源的保护和利用提供技术支持。

关键技术栈:resnet50

ResNet50是ResNet(残差网络)家族中的一个经典模型,由微软研究院提出。它通过引入残差学习结构,解决了深度卷积神经网络中的梯度消失问题,使得网络可以构建得更深,从而提高了识别准确率。

ResNet50模型包含50层卷积和全连接层,其中引入了多个残差块。每个残差块包含两个或三个卷积层,通过跳过连接(shortcut connection)将输入直接添加到输出上,形成残差结构。这种设计使得网络可以学习残差映射,更容易优化深度网络。

在本项目中,我们使用TensorFlow框架实现了ResNet50模型,并在蘑菇图像数据集上进行了训练。模型可以识别9种常见的蘑菇种类,包括香菇、毒鹅膏菌、牛肝菌等。通过对模型的优化和调参,我们在测试集上取得了较高的识别准确率。

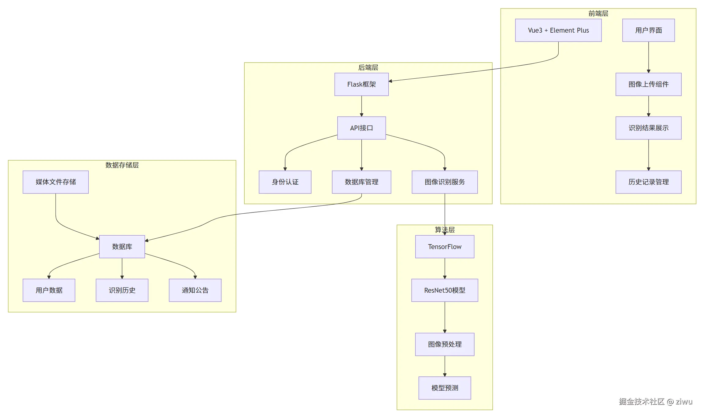
技术架构图

图片

系统功能模块图(MindMap)

图片

演示视频 and 完整代码 and 安装

地址:www.yuque.com/ziwu/qkqzd2…