我终于不用在周末处理集群故障了,感谢 Sealos 的架构设计

39 阅读2分钟

周六凌晨三点,手机震动把我从床上炸起来——这场景,干了八年运维的人都懂。

但这事儿已经是半年前的记忆了。

以前的周末是怎么毁掉的

说个真实数据:去年我们团队统计过,平均每月有 2.3 次深夜告警需要人工介入。节点挂了、etcd 脑裂、证书过期、存储打满……K8s 集群就像个需要 24 小时看护的病人。

最离谱的一次,大年初二,我在丈母娘家蹲着修了四个小时的 coredns。

我老婆到现在还记得那个眼神。

Sealos 基础架构凭什么不一样

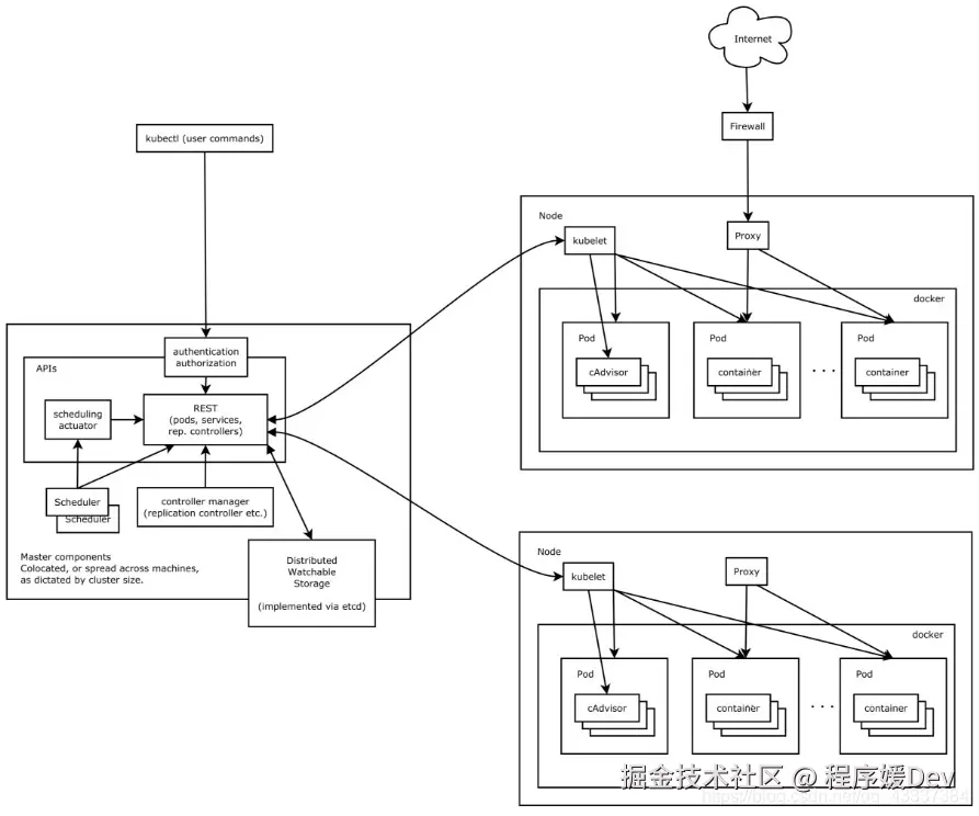
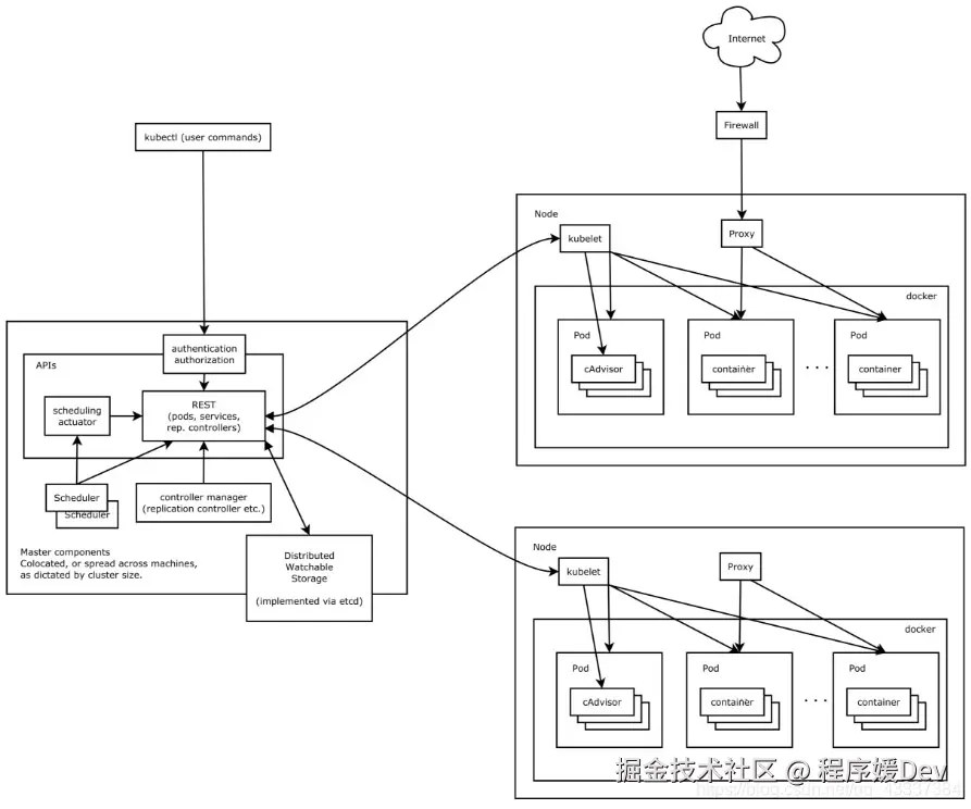
迁到 Sealos 之后,我仔细研究过它的架构设计,发现核心思路完全不同:

它把 K8s 做成了云操作系统的内核,而不是让你去"运维"一个集群。

你见过谁天天维护自己电脑的 Linux 内核吗?没有。你只管用就行,内核的稳定性是操作系统该操心的事。

Sealos 的逻辑一样——底层的节点调度、故障自愈、资源隔离,全部封装好了。我作为用户,只需要关心业务怎么跑,不用关心"集群今晚会不会出事"。

商业上这笔账很好算

以前我们养着两个专职运维,年薪加起来六七十万,主要工作就是"等集群出事然后救火"。

现在这两个人转去做 DevOps 和 SRE 的更高阶工作了——写自动化、优化发布流程、做安全审计。公司没裁人,但产出价值直接翻倍。

还有个隐性成本:故障导致的业务损失。我们做过一次复盘,一次凌晨两小时的服务中断,直接经济损失超过 8 万。一年遇上三四次,这钱够买多少云服务了?

这才是云的本来面目

说句可能得罪人的话:大部分公司自建 K8s 集群,本质上是在用 2024 年的技术做 2014 年的事。

云的意义不是"把服务器从机房搬到别人机房",而是把基础设施的复杂度彻底下沉

Sealos 这套架构设计,终于让"云操作系统"这个概念落地了。作为用了半年的人,我最大的感受就是——

周末终于能安心陪家人了。这玩意儿比涨薪还实在。