K8s 太重、虚拟机太旧,Sealos 找到了基础架构的最优解

38 阅读3分钟

说实话,每次看到有人在纠结"选 K8s 还是虚拟机"的时候,我都想说:朋友,这个问题本身就问错了。

就像问"我该骑自行车还是开卡车去买菜"一样——真正的答案是,你需要一辆刚好够用的车。

虚拟机:上个时代的产物

虚拟机这玩意儿,2006 年 VMware 上市的时候确实是革命性的。把物理资源切成小块,多个系统共享一台机器,当年看起来简直是魔法。

但 20 年过去了,它的问题越来越明显:

  • 启动一个环境要几分钟

  • 每个虚拟机都要跑一个完整的操作系统

  • 资源利用率低得可怜,30% 算高的

  • 弹性伸缩?别想了

本质上,虚拟机还是在模拟"拥有一台完整电脑"的体验。但云原生时代,我们要的是秒级启动、按需付费、弹性伸缩

K8s:正确的方向,错误的姿势

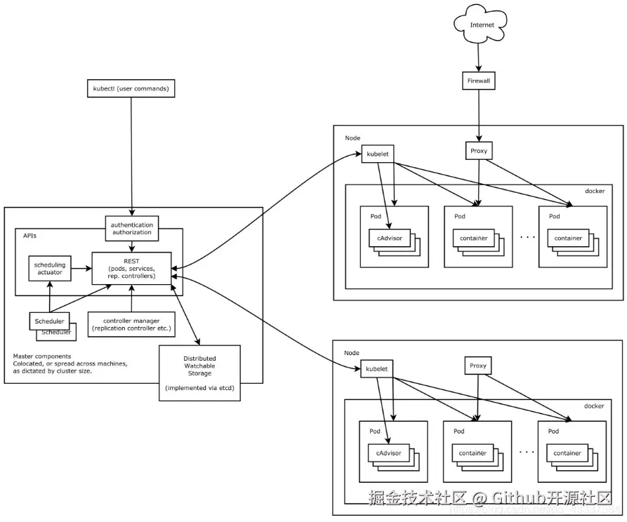
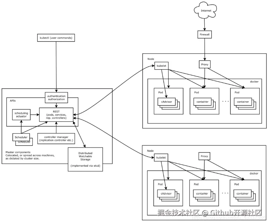
容器技术出来之后,大家都觉得看到了曙光。Docker 解决了环境一致性的问题,K8s 解决了编排调度的问题。

方向绝对没错。

但 K8s 的问题是,它把所有复杂度都暴露给了用户。你想部署一个简单的 Web 应用?先学 Deployment、Service、Ingress、ConfigMap、Secret……一套组合拳下来,三个月过去了,业务还没上线。

这就好比你想开车上班,结果发现要先考个汽车工程师证才能发动引擎。

Sealos 基础架构的设计哲学

我们做 Sealos 的时候,想的很简单:用户要的是结果,不是过程

底层该用什么技术用什么技术——K8s 的调度能力、容器的轻量隔离、云原生的弹性伸缩,这些我们都要。但用户不需要知道这些。

所以 Sealos 的基础架构做了一件事:把 K8s 变成云操作系统的内核

你用 Windows 的时候,会关心 NT 内核怎么调度进程吗?不会。你就点点鼠标,软件跑起来就完事了。

Sealos 就是这个思路。K8s 所有的能力你都能享受到,但你不需要写一行 YAML,不需要理解什么 Pod、什么 Node。

最优解长什么样

说到这里,可以具体聊聊 Sealos 基础架构的几个核心设计:

应用级隔离,不是机器级隔离。虚拟机隔离的是机器,太重了。Sealos 隔离的是应用,一个 namespace 就是一个租户,资源利用率直接拉到 70% 以上。

秒级弹性,不是分钟级。流量来了自动扩,流量走了自动缩,计费精确到秒。你付的每一分钱都在干活。

复杂度内聚,简单度外放。所有脏活累活我们干,用户只需要告诉我们想要什么。

最后说一句

基础架构这事儿,从来不是非此即彼的选择题。

虚拟机太旧,K8s 太重,这都是事实。但解法不是在两者之间选一个"更不坏"的,而是找到一条新路。

Sealos 的答案是:用 K8s 的能力,给用户虚拟机一样的简单体验

这不是妥协,这是进化。