AI能否实现APP自动化测试?「墨迹天气」案例完整验证

84 阅读5分钟

很多做测试的人,其实心里都有一个疑问:

Web 自动化已经很成熟了, 但 APP 自动化测试,真的能被 AI 接住吗?

不是 Demo,不是脚本拼接, 而是 真实 App、真实用例、完整执行 + 可回溯报告

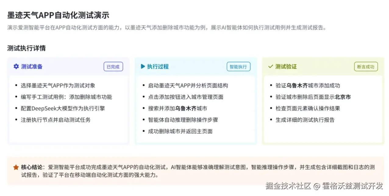
在最近一次爱测智能测试平台的功能演示中,我们选了一个大家都很熟悉的 App —— 墨迹天气,完整演示了一条 「添加 & 删除城市」的 APP 自动化测试用例,让 AI 测试智能体真正跑了一次「像人一样的操作」。

这篇文章,带你快速看懂这次演示背后,爱测平台到底解决了什么问题,又能帮测试团队省下什么成本。

一、先简单回顾:爱测平台能做什么?

在进入 APP 自动化之前,先简单交代一下背景。

爱测智能测试平台,并不是只做“自动化执行”的工具,而是覆盖测试全流程的智能平台,目前核心能力主要包括四个方向:

1、需求文档分析与测试用例生成 2、手工测试用例的 AI 自动化执行 3、智能遍历的探索式测试 4、领域建模与测试知识图谱

在此前的演示中,我们已经展示过测试用例自动生成和 Web 自动化测试用例的 AI 执行能力。

而这一次,重点只有一个——APP 自动化测试,AI 能不能真跑?

二、APP 自动化测试智能体,是怎么“思考”的?

和传统脚本式自动化最大的不同在于:爱测平台的 APP 自动化,不是“按步骤执行”,而是“按意图执行”。

核心逻辑可以用一句话概括:

AI 测试智能体会先理解“你想干什么”,再自己规划“该怎么点”。

在本次演示中,APP 自动化测试智能体具备以下关键能力:

1、基于大模型的测试用例意图识别 2、页面结构分析与操作路径规划 3、模拟真实用户完成操作 4、自动生成完整的智能测试报告 5、内置核心算法,显著降低 Token 消耗

这意味着,测试人员不再需要为每一个 UI 细节写死脚本,大量“指令型步骤”,AI 可以自行补全执行路径。

三、实战演示:墨迹天气「添加 & 删除城市」

为了验证真实能力,我们选了一个非常典型、也非常容易翻车的 APP 场景。

本次测试用例的目标很清晰:

1、打开墨迹天气 App 2、添加城市「乌鲁木齐市」 3、断言添加成功 4、删除「乌鲁木齐市」 5、断言删除成功,当前页面显示为「北京市」

但这个用例的难点在于:

1、页面跳转多 2、编辑与删除入口并不固定 3、删除操作通常不是一个显式按钮

而这类场景,正是传统脚本式 APP 自动化最容易失效的地方。

四、执行过程:AI 是如何一步步跑完的?

在爱测平台中,整个执行流程非常清晰、可控:

1、选择测试用例 2、点击「运行」 3、自定义任务名称 4、选择大模型(本次使用 DeepSeek) 5、选择 APP 用例执行智能体 6、绑定已注册的执行节点 7、启动执行任务

接下来,进入真正的执行过程。

1、启动 App 与页面分析

智能体成功启动墨迹天气 App,并自动解析当前页面结构。

2、添加城市

进入添加城市页面,搜索「乌鲁木齐市」,完成添加操作。

3、添加结果断言

返回城市列表,判断乌鲁木齐市是否已成功出现在当前页面中。

4、删除城市(关键亮点)

当测试用例中只描述了一句话: “删除乌鲁木齐市”

智能体会自行推理:

1、需要进入哪个页面 2、是否需要点击编辑入口 3、哪个元素对应删除操作 4、是否需要二次确认

并最终完成删除。

5、删除结果断言

断言结果包括:

1、页面中不再存在乌鲁木齐相关元素 2、当前页面显示为北京市

6、执行完成并退出 App

整个过程无需人工干预。

五、测试报告:不是“跑完就算”,而是“可复盘”

执行结束后,平台会自动生成一份完整的智能测试报告,报告内容包括:

1、每一步操作对应的页面截图 2、清晰可追溯的断言结果 3、完整的执行视频回放 4、详细的执行日志信息

这解决了测试团队两个非常现实的问题:

1、失败发生在哪一步 2、当时到底是如何操作的

现在,每一步都有完整证据链。

六、为什么说这一步,对 APP 自动化很关键?

从这次演示中,可以清楚看到三个关键价值点:

1、指令型测试步骤,AI 可以自行推理执行路径 2、真实 App、真实流程,而非演示级 Demo 3、执行结果可审计、可回放、可复盘

这正是 AI 自动化测试真正走向工程化落地的关键一步。

七、写在最后:AI 自动化测试,不是替代人,而是解放人

AI 并不是为了“取代测试工程师”, 而是接手那些:

1、重复的 2、规则明确的 3、本不该消耗大量人力的执行工作

让测试工程师,把时间真正投入到更有价值的分析、设计与质量保障中。

如果你也想亲眼看看——AI 是如何把一条 APP 测试用例完整跑完的,

欢迎预约体验爱测智能测试平台。 真正的变化,往往从一次“看见”开始。