社区共创|TRAE 一周年许愿地图开发细节全揭秘

229 阅读17分钟

作者:茉卷,TRAE 开发者用户

一群社区伙伴,如何从零到一,为 TRAE 开发一个线上周年庆项目?当你要同时扮演产品经理、设计师和开发者的角色,如何保证项目不失控?

本文记录了社区伙伴们使用 TRAE ,将“周年庆活动”这个想法,一步步变为高质量交付的线上产品的全过程。你将看到一个可复制的实践路径:从需求分析、技术选型,到文档生成、编码实现,再到社区协作与迭代。

这不仅是一份个人项目交付指南,也是一次关于“社区共创”的生动诠释。

点击链接即可进入网页:traebirth.kingzeus.space/

一切始于一个社区想法

一切始于 TRAE 周年庆前夕的一次社区征集。当“设计一个活动页面”的想法最终要落地为“周年庆正式项目”时,挑战随之而来。

为把这份“来自社区的生日礼物”按期交付,我和几位社区伙伴一起共创。我在项目中同时承担项目经理、UI 设计、前端开发、联调测试等角色,并用 TRAE 贯穿全过程:从文档生成、任务拆解,到基线代码生成、多人协作、缺陷定位与修复。

全程开发使用的是 TRAE国际版 IDE 和 SOLO 模式,主力模型为 GPT-5.2 和 Gemini-3-Pro,从想法到最终网页上线,用时一周,成品如下图:

第一步:从想法,到清晰需求

周年庆的目标是“做一个能让用户参与、愿意分享的小项目”。

我首先将这个笼统的目标拆解为三个需要具体解决的问题:

  • 参与路径问题: 周年节点需要一个统一入口,让用户“看见就能参与”,路径越短越好。

  • 氛围与仪式感问题: 只有列表会很平淡,地图能天然制造“点亮世界”的仪式感与参与反馈(每一条心愿都对应一个地点被点亮,越多人参与越直观)。

  • 互动与传播问题: 用户希望自己的内容被看见、被回应;活动需要自然传播抓手,例如点赞和分享链接。

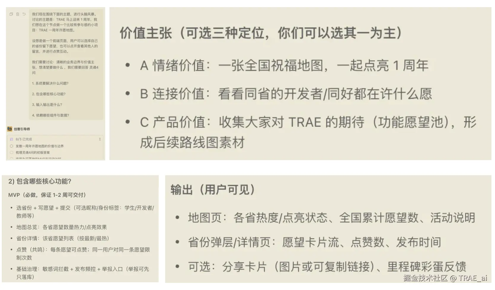
为了系统性地梳理需求,我习惯于在项目开始时强制自己回答“灵魂 4 问”,并把这一步交给 TRAE 做第一轮头脑风暴,然后由我进行裁剪与定稿:

  1. 系统要解决什么问题?
  2. 包含哪些核心功能?
  3. 输入输出是什么?
  4. 依赖哪些组件与数据?

我向 TRAE 的自定义智能体“创意引导师”下达指令,让它围绕这四个问题进行分析。下图是 TRAE 生成的部分初步构想:

截屏2026-01-27 16.41.11.png

经过多轮讨论和我的裁剪,最终得出以下结论:

价值主张

  • 把分散的“周年祝福”聚合成一个可视化的共同记忆(地图点亮 + 热力聚合)。

  • 让用户在短路径内完成参与,并获得即时反馈(提交成功动效、实时弹幕、点赞增长)。

  • 让内容具备可传播性(分享链接可打开特定心愿)。

业务边界

  • 心愿提交依赖浏览器定位:用户授权后提交,经纬度写入数据库,省份由坐标推断。

  • 心愿提交需要向用户申请位置信息,用户同意后才能提交愿望

  • 点赞有防重复:前端本地去重 + 后端/数据库指纹去重,重复点赞返回错误。

  • 点亮计数按 IP 限制:同一 IP 只能“点亮”一次。

附灵魂 4 问

1. 系统要解决什么问题?

  • 参与路径问题: 需要一个统一入口,让用户“快速参与”。

  • 可视化与氛围问题: 需要UI组件(地图 + 点亮 + 弹幕)来放大参与感。

  • 互动与传播问题: 用户希望自己的内容被看见、被反馈;活动需要自然传播抓手(点赞、分享链接)。

  • 治理与可控问题: 匿名参与不可避免带来内容风险,因此必须具备审核与快速处置能力。

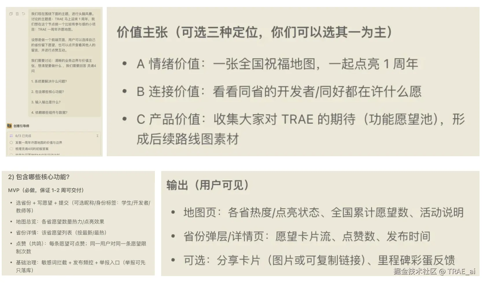
2. 包含哪些核心功能?

用户侧

沉浸式开场: 现有一个动画,之后进入主界面

地图交互与展示:

  • MapLibre 地图(暗色风格)呈现;
  • 心愿点位渲染、聚合与热力图层;
  • 点击点位打开心愿详情

提交心愿:

  • 用户可以输入内容与署名,选择本地头像;
  • 提交前要求同意“定位使用说明”并开启定位权限;
  • 由定位获得经纬度,并写入数据库

实时氛围:

  • 弹幕展示最新心愿

点赞互动:

  • 后端数据库 按照IP设置点赞

分享:

  • 为单条心愿生成 可传播链接;
  • 分享页打开后可直接点赞

心愿榜: 按地区聚合,展示总点赞/心愿数排行

3. 输入输出是什么?

核心输入(用户侧)

  • 内容输入: 心愿内容 content、署名 author、头像引用 avatar_url

  • 定位输入: 浏览器  返回 latitude / longitude

  • 互动输入: 点赞(wishId)、分享(wishId)。

  • 隐私/授权输入: 是否同意定位说明 + 是否授予定位权限。

核心输出(用户侧)

  • 地图层: 点位、聚合、热力层;可从列表/弹窗聚焦到某个点位。

  • 心愿卡片/详情: 作者、头像、内容、点赞数、时间等。

  • 实时氛围: 弹幕。

  • 分享链接: 可打开指定心愿。

  • 点亮编号: 提交成功后返回全站点亮计数。

API 输入输出(面向系统)

主要接口:

  • POST /wishes:提交心愿(含经纬度、province_id 等)

  • **GET /wishes?limit=... **:拉取已审核心愿

  • POST /wishes/{id}/like:点赞(返回最新 likes)

  • GET /leaderboard:省份榜

  • GET /counterPOST /counter/incrementGET /counter/check-ip:点亮计数 + IP 限制

  • POST /shares、**GET /shares/{token} **:分享 token 生成与解析

  • **GET /sse/wishes: **SSE 实时推送

数据库输入输出(核心数据模型)

主表为 public.users(语义上承载“心愿”记录):

  • id(uuid)

  • content

  • author

  • avatar_url

  • province_id

  • location

  • likes

  • status

  • created_at

4. 依赖哪些组件与数据?

我在选型时关注的是“快速落地 + 生态成熟 + 可控成本”。

地图:MapLibre GL JS

  • 原因:API 成熟、渲染能力强、社区资源多;对“点位 + 聚合 + 交互”非常贴合。

前端框架:React + TypeScript

  • 原因:页面型项目交付速度快;路由与 API Routes 方便快速搭建接口层。

数据库:Supabase

  • 原因:TRAE SOLO 可以直接连接,开发非常方便。

部署:Vercel

  • 原因:TRAE SOLO 一键部署,方便快速展示成果。

实践总结:用 TRAE 加速需求探索

将行业通用的分析框架(如“灵魂四问”)作为 Prompt 的一部分,让 TRAE 扮演“需求分析师”的角色,可以快速产出结构化的思考框架,帮助你理清思路,为后续的设计与开发奠定坚实基础。

  • TRAE 使用细节: TRAE 国际版 IDE模式,自定义智能体 +GPT-5.2 模型
  • 附头脑风暴自定义智能体分享链接,大家可导入使用:我用 TRAE 做了一个有意思的Agent 「创意引导师」。 点击 s.trae.ai/a/835bc7?re… 立即复刻,一起来玩吧!

第二步:从需求,到可执行的技术方案

有了清晰的需求,下一步是将其转化为结构化的技术文档。在过去,这通常需要耗费大量时间编写 PRD 和技术设计文档。但借助 TRAE ,这个过程可以被极大地加速。

我为 TRAE 准备了三个核心的 Prompt,分别用于生成需求文档(PRD) 、技术文档和任务列表。这些 Prompt 不仅仅是简单的指令,更是一套标准化的“模板”,规定了文档的结构、编写规范和技术栈要求等。

生成项目需求提示词

请为 [项目名称] 生成一份完整的需求文档,遵循以下规范:

**文档结构要求:**
1. Introduction - 项目概述和背景
2. Glossary - 定义所有关键术语和系统名称
3. Requirements - 详细的需求列表

**需求编写规范:**
- 每个需求必须包含 User Story(用户故事)
- 每个需求必须包含 Acceptance Criteria(验收标准)
- 所有验收标准必须使用 EARS 模式之一:
  * Ubiquitous: THE <system> SHALL <response>
  * Event-driven: WHEN <trigger>, THE <system> SHALL <response>
  * State-driven: WHILE <condition>, THE <system> SHALL <response>
  * Unwanted event: IF <condition>, THEN THE <system> SHALL <response>
  * Optional feature: WHERE <option>, THE <system> SHALL <response>
  * Complex: [WHERE] [WHILE] [WHEN/IF] THE <system> SHALL <response>

**质量标准:**
- 使用主动语态,明确说明谁做什么
- 避免模糊术语(如"快速"、"合理"、"用户友好")
- 不使用代词,使用 Glossary 中定义的具体术语
- 每个标准必须可测试和可验证
- 使用正面陈述(说明系统应该做什么,而非不应该做什么)
- 避免逃避条款(如"在可能的情况下"、"如果可行")

**项目背景:**
[在此描述你的项目想法、目标用户、核心功能等]

请生成符合上述规范的需求文档。

生写项目技术文档提示词

上下滑动查看完整内容

请基于以下需求文档为 [项目名称] 生成一份完整的技术设计文档:

**需求文档路径:** [需求文档的路径或内容]

**文档结构要求:**
1. Overview - 系统概述、核心功能、技术栈选择
2. Architecture - 系统架构图(使用 Mermaid)、请求流程图
3. Components and Interfaces - 各组件的职责、接口定义、实现要点
4. Data Models - 数据库 Schema、Pydantic/数据模型定义
5. Correctness Properties - 可测试的正确性属性
6. Error Handling - 错误处理策略、错误码定义、日志策略
7. Testing Strategy - 单元测试和属性测试策略

**技术栈要求:**
- 编程语言:[指定语言,如 Python/TypeScript/Java]
- Web 框架:[如 FastAPI/Express/Spring Boot]
- 数据库:[如 PostgreSQL/MongoDB/MySQL]
- 缓存/队列:[如 Redis/RabbitMQ]
- 其他技术:[根据需求指定]

**Correctness Properties 要求:**
- 在编写 Correctness Properties 之前,必须先完成 prework 分析
- 每个属性必须以 "For any" 或 "For all" 开头(通用量化)
- 每个属性必须标注验证的需求编号: **Validates: Requirements X.Y**
- 属性应覆盖所有可测试的验收标准
- 消除冗余属性,确保每个属性提供独特的验证价值

**测试策略要求:**
- 明确单元测试和属性测试的互补关系
- 指定属性测试库(如 Hypothesis/fast-check/QuickCheck)
- 每个属性测试至少运行 100 次迭代
- 每个测试必须标注对应的设计属性编号

请生成符合上述规范的技术设计文档。

生成项目任务列表提示词

请基于以下需求文档和设计文档为 [项目名称] 生成一份完整的实现任务列表:

**需求文档路径:** [需求文档的路径]
**设计文档路径:** [设计文档的路径]

**实现语言:** [Python/TypeScript/Java 等]

**任务列表要求:**
1. 将设计转换为离散的编码步骤
2. 每个任务必须是可由代码生成 LLM 执行的具体编码任务
3. 任务必须增量构建,每个任务基于前一个任务
4. 最多两层层级(主任务和子任务)
5. 使用复选框格式:`- [ ] 任务描述`
6. 子任务使用小数编号:`- [ ] 1.1 子任务描述`

**任务内容要求:**
- 每个任务必须引用具体的需求编号: _需求: X.Y, X.Z_
- 包含属性测试子任务,标注属性编号和验证的需求
- 测试相关子任务标记为可选(后缀 `*`):`- [ ]* 1.2 编写单元测试`
- 在合理的断点添加检查点任务

**禁止的任务类型:**
- 用户验收测试或用户反馈收集
- 部署到生产或预发布环境
- 性能指标收集或分析
- 运行应用进行端到端测试(应使用自动化测试)
- 用户培训或文档创建
- 业务流程或组织变更

**任务示例格式:**
```markdown
- [ ] 1. 实现核心功能
  - [ ] 1.1 实现组件 A
    - 编写核心逻辑实现
    - _需求: X.Y, X.Z_
  - [ ]* 1.2 编写属性测试
    - **Property N: [属性标题]**
    - **Validates: Requirements X.Y**
  - [ ] 1.3 实现组件 B
    - 编写支持逻辑
    - _需求: X.Z_

- [ ] 2. 检查点 - 确保所有测试通过
  - 确保所有测试通过,如有问题请询问用户。
请生成符合上述规范的实现任务列表。

2.1  生成项目文档

参考上面的提示词,可以给出  1周年项目文档、 1周年项目技术文档、1周年项目任务列表。

我们需要仔细检查这些文档,然后进行优化和裁剪。

1周年项目需求文档举例

1周年项目技术文档举例

1周年项目任务列表举例

实践总结:通过 TRAE 将繁琐的文档工作半自动化:

  • 保证规范性: 通过 Prompt 预设模板,确保每份文档都遵循统一的、业界认可的最佳实践
  • 提升效率: AI 可以快速完成文档的框架搭建和细节填充,将我从重复的写作中解放出来,专注于关键决策的思考和评审
  • 确保一致性: 从需求、设计到最终的任务拆解,所有文档都基于同一份输入,保证了信息在传递过程中不失真、不遗漏
  • TRAE 使用细节: TRAE 国际版 IDE模式+GPT-5.2 模型

第三步:用 TRAE 编码、协作与迭代(社区共创实践)

文档就位后,开发工作正式开始。这个过程同样深度融合了社区共创与 TRAE 辅助。

3.1 基线代码生成:用 TRAE 搭出第一个可用版本

为了快速验证核心方案,我需要先创建一个能够展示主页功能的地图页面。我向 TRAE 提供了此前生成的全部文档,并给出了具体指令:

TRAE 马上迎来 1 周年,我们想在这个节点做一个比较有参与感的小项目:TRAE 一周年许愿地图。
设想是做一个前端页面,用户可以选择自己的省份(中国地图)留下愿望,也可以点开查看其他人的留言,并进行点赞互动。

你是资深前端工程师(TypeScript + React/Next.js)。请严格引用并对齐以下三份文档中的要求,生成一个“带地图的最小展示页面(MVP)”,用于演示地图浏览与点选查看心愿信息。输出必须是可直接落地的代码(文件结构 + 每个文件完整内容),不要输出解释性文字,不要添加任何注释。

引用来源(必须在实现中体现)
1) 任务列表:1周年项目任务列表.md
 - 对齐任务:12.1/12.2/12.3/12.4(地图容器、聚合阈值切换、点选信息展示、移动端适配)

2) 需求文档:1周年项目需求文档.md
 - R-02 地图浏览与交互:地图可交互;zoom 阈值以下显示聚合 markers;阈值以上显示单点;点选展示关联心愿信息
 - R-23 性能要求:低 zoom 使用聚合/聚类(本 MVP 用阈值切换模拟即可)
 - R-24 兼容性与可访问性:移动端布局;键盘可达(至少关闭详情面板可用键盘操作)
3) 技术文档:1周年项目技术文档.md
 - 地图使用 MapLibre GL JS
 - 与“/api/map/points?bbox=&zoom=”接口契约保持一致

MVP 范围(最小可展示)
- 单个页面:MapPage(Next.js 页面或 React 路由页均可,但默认按 Next.js 实现)
- 地图能加载并可缩放/拖拽
- 可访问性:
- 详情面板有“关闭”按钮,支持 Enter/Space 触发;按 Escape 关闭
- 移动端:
- 页面高度自适应;详情面板在窄屏改为底部抽屉(或全屏 modal)


输出要求
1) 先输出文件结构清单(相对路径)
2) 再逐个文件输出完整代码(包含 package.json、next.config.*、pages 或 app 路由文件、地图页组件、最小数据层、样式文件)
3) 代码必须可运行:给出 npm scripts:dev/build/start
4) 不要写任何“如何运行”的说明文字(只通过 package.json scripts 体现即可)

简单迭代之后,第一个地图版本形成了,但我注意到提示词中缺少对页面风格的约束和创意,于是我使用 Gemini 3 Pro 200K, 补充了新的指令,让 TRAE 参考 国际版官方风格,同时上传了一张 TRAE 官网截图作为参考,让它基于现有代码修改。

经过多轮迭代优化,一个功能完整、风格统一的地图页面便完成了。

前端直接与 Supase 数据库直连,用户可以添加消息到数据库,地图上可以显示用户的留言。

使用 SOLO 中的  Supabae (数据库) 和  Vercel 部署

实践总结:

让 TRAE 生成代码时,务必提供完整的上下文,包括需求文档、技术设计和任务列表。信息越完备,生成的基线代码质量越高,越接近最终目标。

3.2 社区共创:从“使用者”到“共创者”

3.2.1 社区需求收集、任务分配

基线版本得到了 TRAE 官方同学的认可。于是,我们以此为基础,开始聚集社区里感兴趣的小伙伴进行功能扩展。大家通过线上讨论提出了很多优化方案,我负责收集、确认需求,并分配给参与项目的同学。

期间,通过私聊、多人线上讨论等方式,将需求落地。(部分需求举例)

3.2.2  社区开源项目多人协作模式

大家通过 Fork 在各自仓库里独立开发,完成后向主仓库发起 PR。我在 PR 中做简单的代码审查,并要求通过基础检查后再合并。这样既能让多人并行开发,也能保证主干分支始终保持可用、稳定的版本。

所有人 Fork 主仓库独立开发: 避免互相阻塞,减少冲突。

通过 PR 合并回主干: 每个 PR 都必须能跑通基础检查,主干始终保持可用。

在这个过程中,大家也使用 TRAE 来辅助提交代码,自动生成规范的 Commit Message。

通过 TRAE 提交代码

通过PR合并代码到主干

社区伙伴们各自开发,然后通过PR合并到开发主干。(部分PR举例)

实践总结:

在社区协作中,标准化的流程(如 Fork & PR)和工具(如 TRAE 辅助代码提交)是保持高效和高质量的关键。它能让每个人的贡献都清晰、可追溯。

3.3 增量开发与迭代:让文档和代码形成闭环

在增加新功能时,我们依然遵循“文档先行”的原则,并利用 TRAE 让文档与代码保持同步。例如,当需要增加新需求时,我们会:

  1. 让 TRAE 阅读现有代码和新需求,生成一份实现方案文档。

  2. 团队评审并确定最优方案。

  3. 让 TRAE 根据最终方案生成代码。

  4. 代码实现后,再由 TRAE 提交,完成闭环。

我们可以让TRAE先根据需求,阅读代码,然后生成一个实现文档

TRAE 生成的任务文档

仔细阅读上面的文档,然后选择一个最优的方案让TRAE实现

需求实现之后,让 TRAE提交代码。

3.4 用 TRAE 解决BUG

项目中,会遇到各种问题,推荐的解决步骤:

  1. 让 TRAE 先分析问题,给出一个问题分析文档和推荐的修改方案。

  2. 我们review 问题的 Root Cause 和 修改建议。

  3. 确认方案后,让 TRAE 基于分析文档修改代码。

图:TRAE 生成的问题分析文档节选

写在最后

从一个模糊的想法,到最终上线的一份完整作品:这次经历不仅是技术上的实践,更是一次身份的转变——从产品的使用者,到价值的共创者。

在需要频繁切换视角、同时推进多项工作的情况下,TRAE 更像一个稳定可靠的搭档:帮我理清需求、输出文档、快速推进实现,也在反复调试和修改中节省了大量时间,让整个共创过程始终保持在可控的节奏里。

这次实践也证明了,在开放的社区中,每一位成员都有机会发起、组织并交付一个有价值的项目。如果你也有好的想法,不妨现在就开始,借助 TRAE 将创意快速变为现实。

期待在社区里,看到更多伙伴发起和完成属于自己的共创项目。