说实话,Gemini Deep Research这四个科研学术场景总有一个适合你,提示词保姆级教程

250 阅读5分钟

相比 ChatGPT 的 Deep Research,Gemini Deep Research 在一些特定的学术场景里确实有自己的长处。我们围绕常见的四大学术应用场景,对 Gemini Deep Research 做了一轮实测,下面把核心体验整理出来,给大家做个参考📚🔍。

场景一:快速了解一个领域的前沿进展

以前做文献综述,基本就是在各种数据库里反复检索、筛选、对比,一篇一篇啃下来,时间成本非常高😵‍💫。 而用上 Gemini Deep Research 之后,可以明显感觉到调研效率被拉高了,它能帮你更快地梳理出领域的研究脉络和最新方向,大幅减少前期“翻文献”的时间。⚡️📈

提示词模板:

请基于过去XX年的同行评议研究,为我梳理[XX研究领域]的现状。需要包括:1. 该领域的主要研究方向和子领域2. 目前存在的主要争议点3. 未解决的关键挑战4. 按子主题组织的研究现状

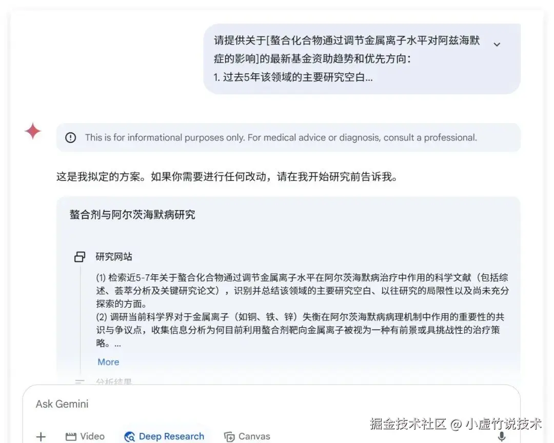
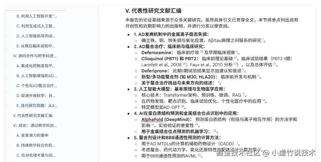
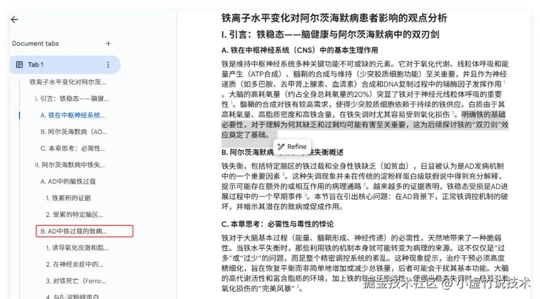
实际效果:我们用此方法测试了"螯合化合物通过调节金属离子水平对阿兹海默症的影响"主题进展。

在这里插入图片描述

Gemini Deep Research 先按我给的框架,帮我把研究怎么做、做哪些部分都拆清楚了,还顺手列了一份很细的研究大纲。

在这里插入图片描述 确认好大纲之后,点一下「开始研究」。Gemini会去翻几百个网站,最后给你吐出一份大概 1 万多字的阶段性报告。图片主要争议点和关键挑战部分也非常有启发:图片 参考文献统一放在文末,这一点对想要快速跟进领域最新进展的人来说确实很友好👍。当然也要注意,报告里个别小节和主题关联度不高,阅读时还是需要自己多做判断、筛选。

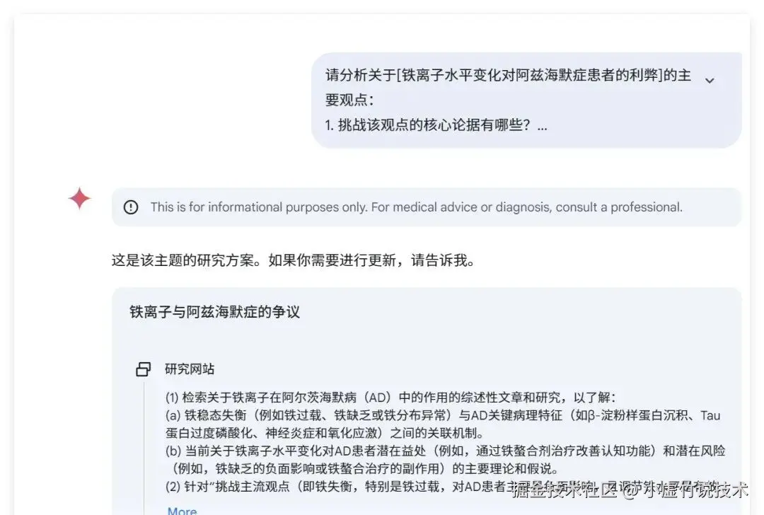
场景二:批判性分析与观点对比

学术研究的核心之一,就是看你有没有批判性思维。Gemini Deep Research 在这方面挺省事的,它可以快速帮你梳理某个有争议结论的正反观点,以及双方各自的论据,让你的分析和论证更全面、更有层次 💡。

提示词模板:

请分析关于[具体观点/理论]的主要正反方观点:1. 挑战该观点的核心论据有哪些?2. 支持和反对的学者分别提出了什么证据?3. 争议的焦点在哪里?4. 请总结双方的核心观点并提供相关研究文献。

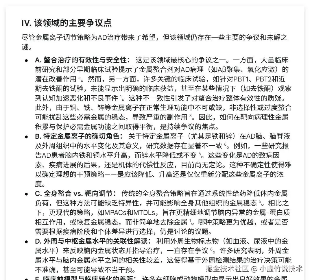
实际效果:图片图片这个方法特别适合给论文里有争议的观点找“硬核证据”,能帮你补强研究假设和理论框架,让整篇论文看起来更严密、更经得起推敲 👍

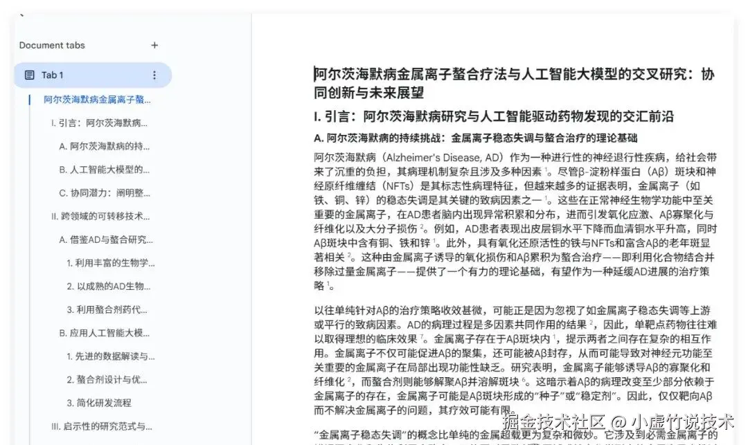
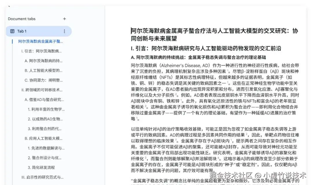
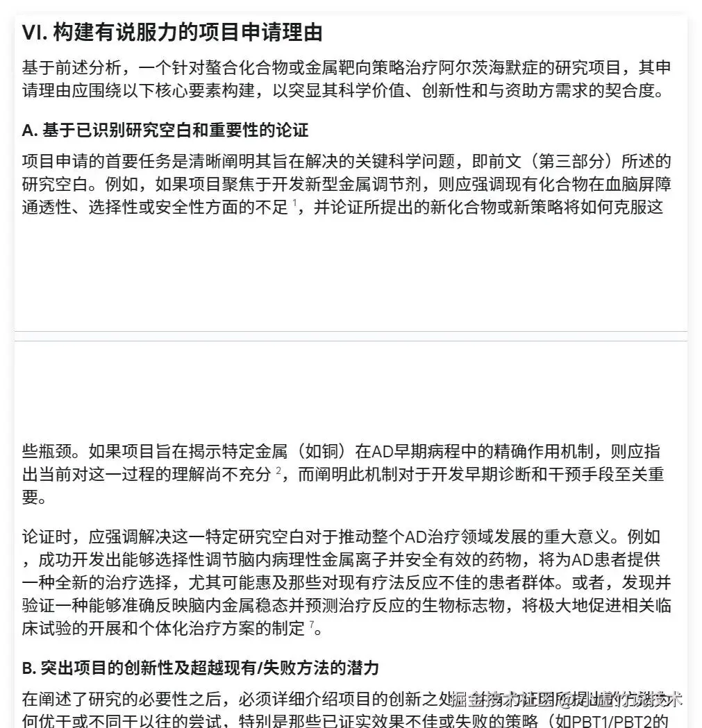
场景三:基金资助申请书优化

Gemini Deep Research还能帮你拆解当前的资助风向,看看国家重点在支持什么方向,从而判断你的研究怎么“对得上号”。用它来调整申报思路,命中率自然更高 🚀

提示词模版:

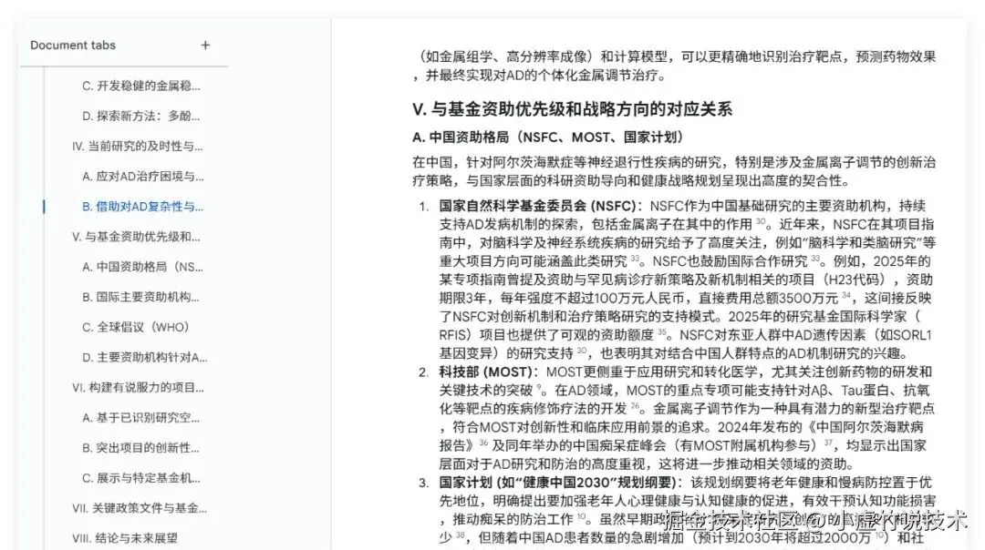
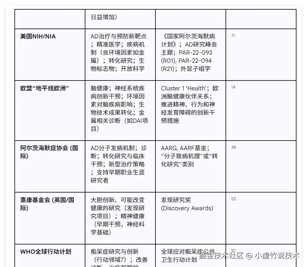
请分析["螯合化合物通过调节金属离子水平对阿兹海默症的影响"]的最新资助趋势和优先方向:1. 过去5年该领域的主要研究空白 2. 当前研究的时机和重要性性分析 3. 与中国/国际资助优先级的对应关系 4. 提供有说服力的项目申请理由 5. 包含最新的政策文件和资助指南引用 (可以上传政策文件或资助指南给Gemini作为参考)

实际效果:图片最后生成的报告十分有针对性,且附带完整的参考文献资料: 图片附带国内外主要资助机构的资助重点:图片整理成表格呈现:图片图片针对主题总结有说服力的申请理由:图片Gemini Deep Research 这个应用,其实挺值得我们借鉴的,能带来不少新思路和启发✨

场景四:跨领域合作机会与项目挖掘

现在的学术研究,早就不是单打独斗了,跨学科几乎成了刚需。Gemini Deep Research 在这方面就很有用,它能帮我们快速找到不同领域之间的交叉点,挖掘潜在的研究方法和合作机会。 比如用“细分领域 + AI”的思路去做项目分析,就能更高效地发现有价值、可落地的新方向 🚀

提示词模版:

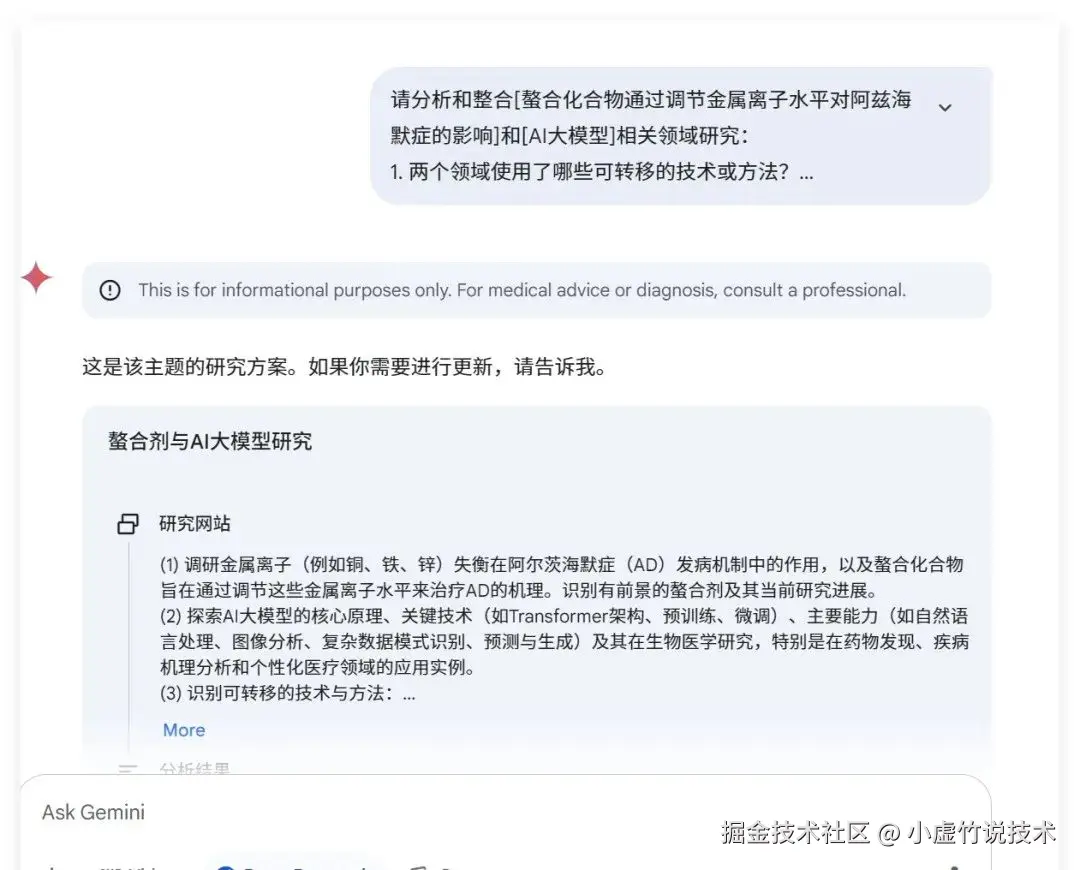
请分析和整合[螯合化合物通过调节金属离子水平对阿兹海默症的影响]和[AI大模型]相关领域研究:1. 两个领域使用了哪些可转移的技术或方法?2. 有哪些值得借鉴的研究思路?3. 这两个领域存在哪些合作机会?4. 请引用相关的代表性研究

实际效果:图片最后生成的跨领域合作可能性报告:图片图片代表性文献总结:图片

以上就是我对 Gemini Deep Research 在四大学术场景里的实测总结啦。

不管是文献梳理、资料汇总,还是跨领域线索挖掘,以前动不动就要熬几天、甚至拖到一两周的活,现在基本 几个小时就能跑完一轮

核心思路其实就一句话: 让 AI 负责信息整理和铺路,人脑负责判断、推理和深度思考。 这就是科研效率能被直接拉满的关键🔥

国内直接使用Gemini 3 Pro

✅ 界面:Gemini官网的 1:1 完美复刻。(后台是Gemini 200美金/月的Ultra和20美金/月的pro会员。)

✅ 国内直连:无需魔法,开通即用

✅ 支持Gemini 3 Pro、Gemini 3 Flash、Nano Banana Pro、Veo 3.1、Deep Research、Deep Think、Canvas

在这里插入图片描述

操作指导

AI平台 国内直接访问地址:xiaoxuzhu.geminivip.cn/ 【立即登录】 在这里插入图片描述 【输入授权码】登录 在这里插入图片描述

【选择空闲的车,点击进入】 在这里插入图片描述

在这里插入图片描述

感受

好用的功能太多太多,我就不在这个一一列举了,有兴趣的可以自行尝试。

有提供免费的授权码可体验~

有提供免费的授权码可体验~

有提供免费的授权码可体验~

私信虚竹哥,获取体验码~ 国内可直接使用:xiaoxuzhu.geminivip.cn/

在这里插入图片描述

我是虚竹哥,目标是带十万人玩转AI。