不少同学一直在问:“Gemini Deep Research 跟 ChatGPT 的 Deep Research 到底谁更强?”🤔
我的感受是这样:如果看综合能力和通用表现,ChatGPT 的 o3 确实更猛一点;但 Gemini Deep Research 也不是陪跑,它有自己的强项——尤其放在一些更偏学术、偏研究型的使用场景里,表现挺能打的👌
更关键的其实是使用次数:
- Gemini Advanced(20 美金/月):Deep Research 基本不限次数
- ChatGPT Plus:Deep Research 每月只有 15 次
所以如果你是那种需要高频做文献调研、反复跑资料的科研党/研究生党📚,Gemini 这个“次数优势”真的很香,属于能明显影响体验的那种。✨
一、Gemini Deep Research的底层技术分析:
二、Gemini deep research 5大学术场景详解
场景一:快速摸清一个领域的前沿进展
以前做文献综述,基本就是在各大数据库里反复检索、下载、筛选,一篇篇看下来,既耗时间又耗精力。
提示词示例:
请基于过去XX年的同行评议研究,为我梳理[XX研究领域]的现状。需要包括:1. 该领域的主要研究方向和子领域2. 目前存在的主要争议点3. 未解决的关键挑战4. 按子主题组织的研究现状
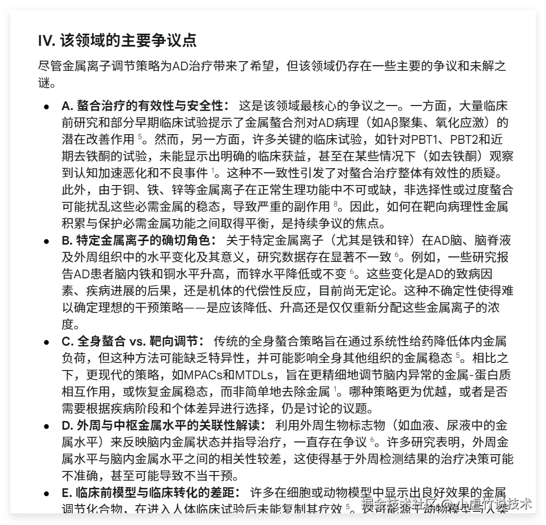
我用这个方法试着跑了一下“螯合化合物通过调控金属离子水平对阿尔茨海默病的影响”这个研究方向,整体进展一目了然,效率提升非常明显 🚀
Gemini Deep Research 先按我给的框架,帮我把研究怎么做、做哪些部分都拆清楚了,还顺手列了一份很细的研究大纲。
确认好大纲之后,点一下「开始研究」。Gemini会去翻几百个网站,最后给你吐出一份大概 1 万多字的阶段性报告。
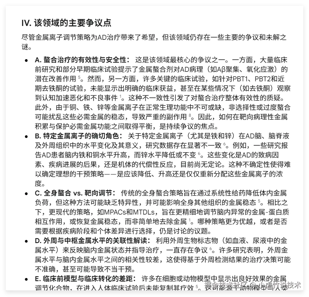
我觉得主要争议点和关键挑战这部分真的挺有启发性的,一下子就把问题的核心点拎出来了,看完会让人忍不住多想几步 🤔✨
参考文献都集中放在文末,想快速跟进进展挺省事的。不过报告里有些小节跟主题关系不大,阅读时挑你需要的部分看就行。
场景二:批判性分析与观点对比
学术研究最重要的,其实就是把批判性思维展示出来。 用 Gemini Deep Research,你可以很快围绕一个有争议的结论,把支持和反对的观点都找齐,连同各自的论据一起呈现,让整个论证过程更立体、更有说服力 👍
提示词模板:
请分析关于[具体观点/理论]的主要正反方观点:1. 挑战该观点的核心论据有哪些?2. 支持和反对的学者分别提出了什么证据?3. 争议的焦点在哪里?4. 请总结双方的核心观点并提供相关研究文献。
这种做法很适合用来给论文里那些有争议的观点找支撑材料,能把研究假设和理论框架补得更完整,让整篇论文看起来更严谨、更站得住脚 👍
场景三:基金资助申请书优化
梳理最新的资助风向,帮研究者快速判断自己的研究该怎么对齐资助重点、提高命中率。
提示词模版:
请分析["螯合化合物通过调节金属离子水平对阿兹海默症的影响"]的最新资助趋势和优先方向:1. 过去5年该领域的主要研究空白 2. 当前研究的时机和重要性性分析 3. 与中国/国际资助优先级的对应关系 4. 提供有说服力的项目申请理由 5. 包含最新的政策文件和资助指南引用 (可以上传政策文件或资助指南给Gemini作为参考)
最终产出的报告针对性很强,而且配套了完整、可查的参考资料,用起来心里很有底 👍
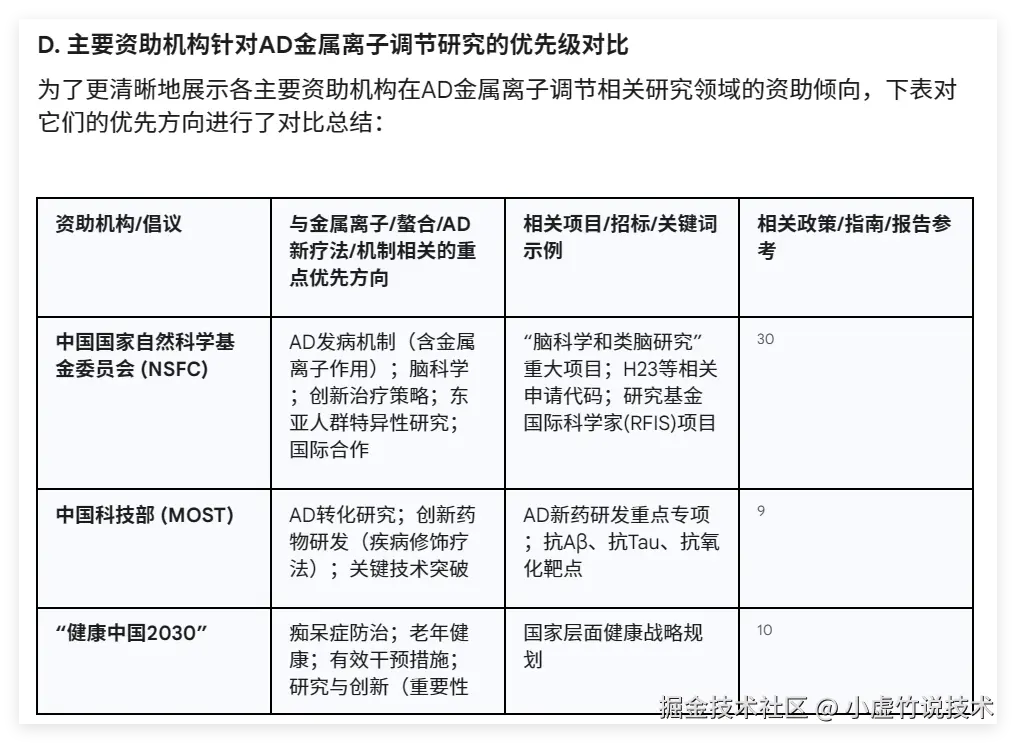
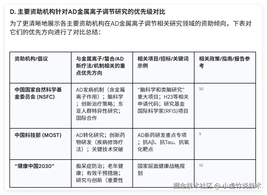
附带国内外主要资助机构的资助重点:
整理成表格呈现:
帮你针对主题总结有说服力的申请理由:
一个有说服力的基金申请理由,真的很能“拿捏”评审专家的关注点👍 而 Gemini Deep Research 这份报告里整理的思路和素材,刚好能给你不少参考和灵感✨
场景四:挖掘跨界合作和新项目机会
现在的科研,单打独斗已经不太够了,跨学科合作几乎成了标配。借助 Gemini Deep Research,我们可以更快找到相邻领域里值得借鉴的方法,顺藤摸瓜挖出潜在的合作方向。
特别是在「细分领域 + AI」这种组合上,用它来做项目挖掘和方向分析,会非常高效,很多灵感都是这么被激发出来的 🚀:
提示词模版:
请分析和整合[螯合化合物通过调节金属离子水平对阿兹海默症的影响]和[AI大模型]相关领域研究:1. 两个领域使用了哪些可转移的技术或方法?2. 有哪些值得借鉴的研究思路?3. 这两个领域存在哪些合作机会?4. 请引用相关的代表性研究
最终整理出的跨领域合作可能性分析报告
代表性文献总结:
Gemini Deep Research 已经把学术研究中四个最耗时的环节彻底加速了。从文献整理到跨学科线索挖掘,过去动辄要熬上几天、甚至几周的活,现在用几个小时就能跑完一轮高质量的初步调研 🚀。
真正聪明的用法是—— 让 AI 负责搜集、归纳和对比信息,人类专注判断、推理和创造。 把时间花在“想什么”和“怎么想”上,而不是“资料在哪”。 这,才是 AI 时代做高效科研的正确打开方式 🧠✨
国内直接使用Gemini 3 Pro
✅ 界面:Gemini官网的 1:1 完美复刻。(后台是Gemini 200美金/月的Ultra和20美金/月的pro会员。)
✅ 国内直连:无需魔法,开通即用
✅ 支持Gemini 3 Pro、Gemini 3 Flash、Nano Banana Pro、Veo 3.1、Deep Research、Deep Think、Canvas
操作指导
AI平台 国内直接访问地址:xiaoxuzhu.geminivip.cn/
【立即登录】
【输入授权码】登录
【选择空闲的车,点击进入】
感受
好用的功能太多太多,我就不在这个一一列举了,有兴趣的可以自行尝试。
有提供免费的授权码可体验~
有提供免费的授权码可体验~
有提供免费的授权码可体验~
私信虚竹哥,获取体验码~ 国内可直接使用:xiaoxuzhu.geminivip.cn/
我是虚竹哥,目标是带十万人玩转AI。